音频D类功率放大器综合实验设计
实验题目:音频D类功率放大器综合实验设计
课程简要信息
课程名称:模拟电子技术基础实验
课程学时:36学时
项目学时:课内12学时+课外X学时
适用专业:电气工程、自动化、电子信息、电子工程、微电子专业等
学生年级:大二上学期
实验任务、内容与要求(限500字,可与“实验过程及要求”合并)
本实验课程采用三阶递进式教学设计,第一阶段是基础验证性实验(单级放大电路、集成运放电路)、第二阶段是模块化进阶实验(OTL功放电路、直流稳压电源),最后一个阶段是本实验项目D类功率放大器的设计。

在前期OTL实验课程中,学生通过分析三极管在放大区的静态损耗,理解传统功放效率瓶颈,为了培养学生的创新思维,了解从器件层面上进行技术的演进,在此基础上引入D类功放综合实验项目,项目通过器件特性对比、模块化电路重构及工程问题解决,引导学生从底层器件创新到系统级设计贯通技术演进逻辑,构建功率电子技术的创新认知体系。
- 实验任务:
**基础任务(必做):**分立元件D类功率放大器的设计。
进阶任务(选做不考核):集成型D类功放的设计;无滤波器D类功放设计。
- 实验内容与要求:
①深入分析MOS管工作状态
为了培养学生的创新思维,从器件发展的角度让学生理解技术变革的关键点,要求学生理解三极管和MOS管的区别,并通过仿真分析对比两者在不同工作状态的损耗与效率。因为学生在本项目之前就已经做了OTL实验,对三极管的工作情况也进行了分析,所以实际仅需要完成D类功放电路后进行对比即可。
②分立元件D类功放设计与电路实现方案
为了提升学生电路创新设计能力及对复杂工程问题的解决能力,本项目采用分层递进式教学模式。
在理论仿真环节,要求学生基于Multisim软件完成电路拓扑结构设计、仿真及特性分析,重点培养其系统级电路设计思维与仿真验证能力。
在硬件实现环节,鉴于PCB全流程自主设计存在学时限制与工程复杂度双重挑战,课程组采用模块化预制策略:预先完成前级信号调理电路、后级功率驱动电路及完整系统的PCB印制,形成层次化的硬件教学资源库。同时考虑到个性化学习需求,课题组同时为学生提供自主设计电路的硬件及元器件资源。
因此,本项目提供三种方案供学生选择,如表1所示。
表1 方案选择
| 方案1完整PCB搭建 | 方案2 组合搭建(PCB) | 方案3面包板搭建 |
|---|---|---|
侧重调试 |
模块化设计调试 |
电路重构 |
方案1是课程组提前印制的全电路PCB电路板,学生可以直接在一块PCB板完成D类功放的焊接和调试。
方案2是****课程组提前印制的PCB电路板,分为前级调制电路和后级功率电路两块,需要焊接。学生可以两块组合使用,也可以与方案1组合,例如前级调制电路用面包板搭建,后级采用实验室预制功率电路PCB板。
方案3也是学生通过面包板以及导线自己设计搭建完成电路,但不需要焊接电路;
学生可根据自己兴趣以及技能成长需求选择硬件实现方案,方案3为想要自主设计电路的学生提供了资源支持,而方案1、2学生可依据给定的设计方案进行元器件焊接、微调以及系统联调,在有限学时的情况下保留了电路调试、参数优化等核心能力训练环节。
具体设计要求如下:功率电路供电电压+5VDC;负载阻抗是8Ω扬声器(兼容4~12Ω);3dB通频带为300Hz~3400Hz,输出正弦信号无明显失真;最大不失真输出功率≥1W;输入阻抗>10k,电压放大倍数1~20连续可调;在电压放大倍数为10,输入端对地交流短路时,低频噪声电压(20kHz以下)≤10mv;在输出功率1W时测量的功率放大器效率(输出功率/放大器总功耗)≥90%。
方案1与方案2电路的参数如下表所示(根据实验室元器件材料库):
表2 硬件参数
| 模块 | 要求 |
|---|---|
| 三角波发生电路 | NE5532运放+ LM311比较器、 f=100~200kHz V |
| 前置放大电路 | NE5532运放、最大放大电压VP输出不超过1.5V |
| 比较器电路 | LM311比较器、生成脉宽调制(PWM)波形 |
| 驱动电路 | 74HC14施密特触发器+8050和8550组成互补推挽放大电路 |
| H桥互补电路 | 2×IRF540与2×IRF9540构成互补对称H桥 |
| 输出低通滤波器 | 四阶巴特沃斯低通滤波器、截止频率大于20kHz |
③方案汇报及答辩
各小组制作PPT,汇报答辩设计方案,分析对比OTL与D类功率放大器管子的效率,分享电路调试经验,基于答辩点评、问题分析,改进优化方案,选择是否做进阶实验。
④进阶实验
针对集成D类功率放大器电路的设计特点,课后查阅相关资料,了解集成芯片功能特点,结合设计要求计算外围电路所需元件参数完成器件选型,并进行硬件电路调试与制作,与分立元件型D类功放性能参数进行对比。
了解最新D类功放的发展技术,如无滤波电路的D类功放电路设计思路与方法,尝试课后设计制作。
相关知识及背景(限150字)
- 项目设计背景
以往传统综合实验以功能简单的电路模块组合为主(如方波-三角波发生器),在教学过程中存在学生机械调参与波形测量脱离音频驱动、电机控制等真实场景,难以建立工程化认知,实验流程固化缺乏创新,一刀切教学内容无法激发学生学习热情等问题。
此外,由于学习模拟电子技术实验课程的学生来自电气工程、自动化、电子信息、电子工程、微电子等不同的专业,考虑到不同专业人才培养以及学科协培养的需求,D类功率放大器可以作为连接电气工程、自动化、电子信息、微电子等专业的理想实验载体。
因此实验项目以D类功放设计为载体,以器件发展技术迭代为出发点,构建"器件特性分析-模块化单元设计-系统综合优化"三阶段教学模式。不同专业的学生通过本实验项目的学习可以为未来参与智能硬件、新能源装备及工业自动化研发奠定实践基础,表3是D类功放与专业培养的相关映射。
表3 D类功放设计与多学科人才培养关联映射
| 专业方向 | 关键技术模块 | 核心能力培养 | 行业场景 |
|---|---|---|---|
| 电气工程 | H桥驱动电路、MOSFET开关特性分析、PWM调制技术、电源效率优化 | 电力电子驱动、电力电子拓扑分析、功率器件选型 | 新能源储能变流器、电动汽车驱动系统、柔性直流输电MMC换流器 |
| 自动化 | PWM调制策略、滤波电路、比较器控制 | 闭环控制算法实现、动态响应仿真、嵌入式系统集成 | 智能家居控制系统、工业机器人运动控制、无人机飞控系统、智能电网动态无功补偿 |
| 电子信息 | 三角波发生器、滤波电路 | 高频信号处理、滤波器设计、高频信号生成与调理能力 | 5G通信基站射频模块、医疗设备信号采集、智能音箱音频处理 |
| 微电子 | 运算放大器设计、器件特性测试、 功率IC集成 | 模拟前端(AFE)芯片设计能力、宽禁带半导体特性表征能力 | 手机快充芯片开发、新能源汽车功率模块、GaN射频器件测试 |
2)实验项目涉及的知识点
运算放大器应用(前置放大、积分器设计)、PWM调制(三角波发生器、滞回比较器)、功率开关电路(MOSFET开关特性、H桥死区控制、效率优化)、四阶LC低通滤波器。
实验环境条件
学习平台:超星学习通;
仿真软件:Multisim软件;
**仪器设备:**信号发生器(固纬AFG-2225),直流稳压电源(DP832A),示波器(普源DS1074),万用表(GDM-8261A),功率分析仪(泰克PA1000);
**电子元器件:**双运放高性能低噪声运算放大器NE5532,比较器LM311,三极管2N5551,三极管2N5504,场效应管IRF9540,场效应管IRF540,6路施密特触发反相器74HC14,高效率低空闲电流D类功放芯片TPA3138D2,电位器、电阻、电容若干,电感若干;
**其他:**面包板(通用焊接版)一个,导线若干。
教学目标与目的(限150字)
以D类功放为技术载体,构建“器件认知→模块设计→系统联调”的专业技术培养链,使模拟电子技术实验从“实验仪器”走向“可听可见”的工程实践。按照实验课程教学大纲、该实验项目支撑课程目标1和2,及毕业要求1.2和3.2的达成,具体详细能力培养达成以下目标。
- “器件状态与效率跃迁”的技术创新思维能力培养
-
除了理解OTL电路(AB类)与D类功放中功率器件(晶体管/MOSFET)的工作状态差异(放大区 vs. 开关状态)之外,更需要掌握两者能耗与效率的差异,理解技术迭代的必然性;
-
通过OTL与D类功放的对比,引导学生从“模拟线性”思维向“数字开关”思维转变,理解现代功率电子技术的高效化、集成化趋势;
- 从“知”到“用”的模块电路设计能力进阶目标
-
对三角波发生器除了掌握用积分器电路生成线性斜坡信号外,更进一步需要掌握载波频率协同设计的应用;
-
学会放大电路计算后,需能在单电源下实现信号放大,并可以动态调节放大倍数,可以用示波器观测失真波形;
-
理解阈值比较原理后,需能通过调节电阻改变PWM占空比,并分析占空比与音量关系;
-
认识推挽结构后,需能用三极管驱动MOS管栅极,并测量驱动信号上升/下降时间;
-
了解H桥开关功能后,需能用万用表检测上下管直通故障,并设计简单死区保护电路;
-
学习滤波器公式后,需能根据扬声器阻抗选择LC参数,并用扫频仪观察实际频响曲线;
-
完成电路搭建后,需能通过听音辨别高频噪声,并定位是调制异常还是滤波失效。
- 从“单元”到“系统”综合能力提升目标
-
掌握信号链模块级联调试;
-
用示波器等仪器分段调试,定位无输出、杂音等基础故障的电路调试能力。
- 从“粗放操作”到“规范严谨”的工程素养进阶
通过规范操作流程、团队分工实践及调试训练,培养严谨记录、协作沟通、安全意识与问题解决的韧性,塑造初级工程师职业素养。
教学设计与实施进程
- 教学设计思想
**本实验项目深度融合毕业要求1.2(工程基础应用)与 3.2(创新设计能力),以D类功放为载体,从“**器件认知→模块设计→系统联调”的层层关联,引导学生从器件特性到系统集成逐层递进,构建“理论-仿真-实践”的闭环培养体系。课程目标1主要通过理论推导、仿真验证和模块化电路调试夯实基础理论分析与模块化电路解决能力。例如,通过分析器件特性对模块功能的影响(如三极管线性区与MOSFET开关区差异),MOSFET的导通电阻决定功耗,LC滤波器参数影响频响特性,而模块间阻抗匹配关系可能引发噪声干扰等问题。课程目标2则依托模块化方案设计与系统联调环节,如从运放比例放大、三角波生成到PWM比较器与功率输出,每个模块的设计参数均直接影响系统整体效率与音质表现。再探究模块交互对系统指标的制约,了解“局部优化需服务于全局目标”的系统工程思维,培养学生从局部优化到技术迭代的创新意识,最终通过“量化指标测试+音效体验评估”闭环提升学生的综合能力。
- 教学实施进程
本实验项目由学生、教师以及超****星学习通平台AI助教三方共同交互完成。教师已经提前学习通平台部署了综合实验D类功放助教,学生可以与AI助教互动查阅往届学生的问题积累以及相关知识,如图2所示,具体教学设计与实践进程如表3所示。


图2 学习通AI助教
表3 教学设计与实践进程
| 序号 | 实施进程 | 学时分配 | 教学设计 | 教师任务 | 学生任务 | 能力培养目标 |
|---|---|---|---|---|---|---|
| 1 | 产品需求发布 | 课前 | 超星学习通发布实验项目PPT | 制作超星学习通任务课件,描述实验任务与要求。为AI助教加资料。 | 了解任务详情、标准、各阶段任务递交截止日期以及流程规划。 | |
| 2 | 项目调研分析 | 0.5学时+课后 | 课堂讲解讨论 | 展示往届学生功放作品,分析要求、涉及知识点、项目设计思路等。 | 调研、查阅文献,了解任务目标,讨论设计思路、问题、关键步骤等。 | 掌握工程基础知识(毕业要求1.2),建立电路参数与性能的定量关联(课程目标1) |
| 3 | 产品设计研发 | 实验课2学时+课外 | 实验课+课外 | 提前讲解硬件电路实现方案,答疑、仿真数据验收。 | 课外在Multisim软件上进行模块化电路仿真,课上系统连接仿真。 | 培养模块化设计能力,体现创新意识(毕业要求3.2),支撑电路设计能力(课程目标2)。 |
| 4 | 产品技术实现 | 实验课8学时+课外 | 实验课+课外 | 答疑、验收仿真 | 选择硬件实现方案、搭建电路、焊接电路,完成硬件电路的制作、调试。 | 应用理论知识解决复杂工程问题(毕业要求1.2),强化系统调试与问题分析能力(课程目标1)。 |
| 5 | 产品发布与销售 | 实验学时1.5 | 实验课 | 点评学生作品 | 梳理实验数据并形成报告,制作答辩PPT,生生互评。 | 综合考核基础知识应用与创新实践能力(课程目标1和2,毕业要求1.2和3.2) |
| 6 | 兴趣拓展 | 课后 | 课外 | 提供TPA3138D2芯片及相关耗材 | 制作集成型D类功放,并测试其性能进行对比分析。 | 提升创新设计能力(毕业要求3.2),实现从功能实现到性能升级的跨越(课程目标2) |
实验原理及方案
- OTL与D类功放晶体管工作对比
在前期开展的OTL功率放大器实验中,同学们已经体验到其核心缺陷:效率低下,热损耗严重。这一现象引发关键思考:为何传统线性放大电路效率低?能否从晶体管工作状态与器件特性出发,探索更高能效的解决方案?
为了引导学生深入思考这一问题,需深入剖析两类功放的能耗机制。关键在与晶体管的工作情况,如图3-1所示,OTL电路中晶体管工作于线性区,其导通压降与负载电流的乘积形成持续损耗,且静态偏置电流进一步加剧无效能耗。如图3-2所示,D类功放MOS管作为开关使用,导通时Id接近0,但是MOS存在导通电阻,因此存在导通损耗,此外在开关管开关过程中存在开关电流,因此存在开关瞬态损耗,具体能耗计算公式如表4所示。

图3-1 AB类功放三极管上电压、电流波形图 3-2 D类功放MOS管上电压、电流波形
表4 OTL电路与D类功放能耗对比表
| 对比项 | OTL电路(AB类) | D类功放 |
|---|---|---|
| 核心工作模式 | 线性放大(晶体管部分导通) | 开关模式(晶体管完全导通或截止) |
| 理论最大效率 | ~50%–60%(受限于线性压降 VCE) | ~90%–98%(理想开关无损耗) |
| 主要能耗来源 | 1. 静态电流损耗:PQ=2VccIQ | 1.导通损耗:Pcond = Icc2RDS(on) |
| 2. 导通损耗:$P_{cond} = \frac{{V_{cc}}^{2}}{2\pi^{2}R_{L}}$ | 2.开关损耗: Psw = fsw•VDSIpeak(tr + tf) |
|
| 3.交越失真损耗 | ||
| 能耗公式 | $$P_{loss} = 2V_{cc}I_{Q} + \frac{{V_{cc}}^{2}}{2\pi^{2}R_{L}}$$ | Ploss = Icc2RDS(on) + fsw•VDSIpeak(tr + tf) |
| 优缺点 | 低失真、频响平坦、效率低、发热严重 | 高效率、小体积、低发热、EMI风险、滤波复杂 |
| 应用场景 | Hi-Fi音响、专业音频设备 | 蓝牙音箱、车载音响、电池供电设备 |
- D类功率放大器实验原理介绍
D类功放通过数字化开关控制替代线性放大,将能量损耗从“热耗散”转变为“高效传输”。具体而言D类功放主要通过三个环节实现能量的变换,如图4所示,模拟信号通过信号调制电路为脉冲序列,再将脉冲波通过功率放大电路放大为电流脉冲,最后通过滤波电路将脉冲能量还原成模拟音频信号。结合图5的基于PWM的半桥式D类放大器简化框图,具体整个信号与能量转换用到的关键技术有以下几项。

图4 D类功放能量转换图
图5 基于PWM的半桥式D类放大器简化框图
①信号调制
PWM(Pulse Width Modulation)脉冲宽度调制基本原理是面积等效原理,即冲量相等而形状不同的窄脉冲加在具有惯性的环节上时,其效果基本相同。如图6所示,一系列形状不同的窄脉冲信号,相对应时间的积分相等(面积相等),其最终效果相同。其核心在于利用时间换精度的工程哲学:当开关频率足够高时,负载(如扬声器、电机)因惯性无法响应瞬间变化,仅感知脉冲序列的平均能量,从而等效重构原始模拟量。PWM调制将能量损耗集中于开关瞬态而非持续耗散,结合半导体器件的理想开关特性(导通/关断损耗极低),实现了从“模拟线性放大”到“数字高效控制”的范式跃迁。

图6 脉冲序列图

图7 PWM信号等效电压变化图
图7为PWM信号等效电压图,其中一个周期内高电平时间定义为占空比D= Ton
/
T,PWM信号经低通滤波后的平均电压*Vavg*=D⋅VDD。D类功率放大器由脉宽调制器、开关放大电路、及低通滤波器组成,其原理框图如图8所示。其中,脉宽调制器由三角波发生电路和比较器两部分组成,即通过比较器实现三角波对正弦波的脉宽调制,获得脉宽与输入信号幅度成正比的调制信号。

图8 D类放大器原理框图
三角波发生电路采用双运放高性能低噪声运算放大器NE5532和高速精密电压比较器LM311来实现。NE5532具有较宽的频带和转换速率(摆率),能够保证产生线性良好的三角波。载波频率的选定既要考虑抽样定理,又要考虑电路实现,本实验选择约150kHz的载波。

图9 三角波发生电路
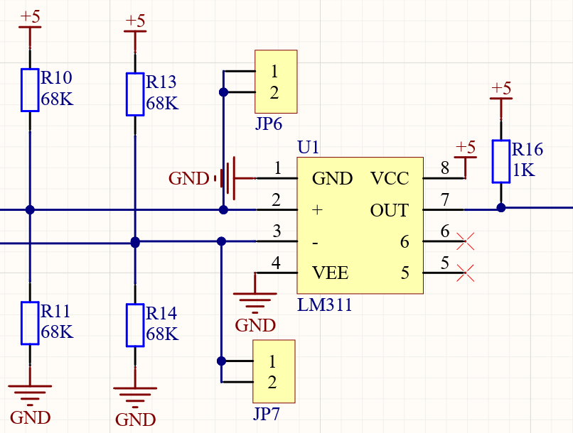
比较器仍然选用精密、高速比较器LM311。在单电源供电的情况下,由两两相等的电阻R7和R10,R8和R9分压提供2.5V的静态电位,取R7=R10=68kΩ,R8=R9=68kΩ。由于三角波幅度为1.5V,所以音频信号的幅度不能大于1.5V,否则会使功放产生失真。

图10 比较器电路
②功率放大
D类功放的功率放大级通常采用 H桥拓扑(Full-Bridge),由四组功率开关器件构成,通过互补开关将PWM信号转换为高功率电流脉冲。图8是H桥电路结构原理图,PWM和PWMN是互补的PWM信号。在PWM为高电平时:MOS管1和4都导通,MOS管2和3都截止,电流从电源正极,经过MOS管1,从左到右流过负载、然后经过MOS管4流入电源负极。在PWM为低电平时:MOS管2和3都导通,MOS管1和4都截止,电流从电源正极经过MOS管2和MOS管3形成电流回路。

图11 H桥结构原理图
MOS管的选择主要考虑耐压、导通电阻以及栅极电荷等几个因素。其中耐压需高于电源电压,导通电阻越小导通损耗越低,栅极电荷量抵也可以降低开关损耗,综合考虑器件特性,选择NMOS管IRF540和PMOS管IRF9540对管实现H桥互补对称输出电路。
MOS管的驱动电路方案选择推挽放大电路,选用三极管8050(NPN)和8550(PNP)对管组成的推挽结构以获得较大的驱动电流,考虑到HC系列芯片转换速度较高,可提供较大电流的特点,本次项目选择74HC14得到互补对称的驱动信号PWM和PWMN,此外,采用多个施密特触发器74HC14并联的方式,保证电路的快速驱动。

图12 驱动电路
③低通滤波
低通滤波电路是D类功放的关键模块,负责将功率放大输出的PWM方波信号还原为平滑的模拟音频信号,同时抑制高频开关噪声(载波频率及其谐波)。其设计直接影响输出信号的保真度、频响特性及电磁兼容性(EMI)。典型设计滤波器采用二阶LC低通滤波器,由电感L和电容C构成。但是为了保证音频信号的高保真输出,本次设计采用四阶Butterworth低通滤波。
学生首先要掌握二阶LC滤波器,根据项目要求上限频率大于20kHz,可以选取22kHz或25kHz,负载是4Ω~12Ω,按照8Ω进行计算。计算LC参数的选择。其次将2个LC滤波器串联得到四阶巴特沃斯滤波器。根据项目要求,分别计算L1、L2、C1、C2的值。

图13 低通滤波器电路
- 进阶内容:集成D类功率放大器的设计
TPA3138D2立体声D类扬声器放大器是一款10W/通道、高效、低空闲电流D类立体声音频放大器。该放大器可驱动立体声扬声器,负载低至3.2Ω。在1SPW模式下,它的空闲电流很低,仅为21mA (12V),运行电压低至3.5V。因此,在蓝牙扬声器、电池供电设备和其他功耗敏感型应用中可长时间播放音频,提高热性能。采用扩展频谱控制的高级EMI抑制既能实现使用成本较低的铁氧体磁珠滤波器,同时又能满足EMC要求,降低了系统成本。

图14 单声道集成D类功率放大器电路

图15 双声道集成D类功率放大器电路
- 功率放大器的主要性能指标计算方法
① 噪声电压Un:输入信号为零时,输出端交流电压的有效值。
② 最大不失真输出功率P
omax:输出基本不失真时的最大输出功率。理想情况下

实验中可通过测量RL两端的最大不失真电压有效值来求得实际最大不失真输出功率

③ 输入灵敏度U
imax:输出电压信号最大而且不失真时,输入电压的有效值。④ 最大输出功率下,每只三极管的管耗P
T:

⑤ 直流电源供给的平均功率P
E:
实验中,可通过测量电源输出的平均电流IE求得PE,即电源供给的平均功率
⑥ 理想情况下,最大效率η:

实验报告要求
实验报告需要反映以下工作:
-
实验任务解析,明确电路设计方案;
-
根据设计方案及指标要求,进行参数计算;
-
通过仿真分析,论证方案的可行性;
-
制作硬件电路,构建相应测试环境介绍,记录数据;
-
结合仿真数据和硬件电路测试数据,进行分析;
-
对比OTL功率放大器与D类功率放大器的管子的效率与损耗,理解功放效率提升的关键技术;
-
总结电路制作、调试及指标测试经验。
考核要求与方法(限300字)
本实验项目课内12学时,课外若干学时(根据学生设计方案和能力不同有所差别)。实验成绩主要由4部分构成,如表5所示。
表5 考核内容与细则
| 序号 | 考核内容 | 考核与评分要点 | 分项占比 | 总成绩占比 |
|---|---|---|---|---|
| 1 | 产品研发:方案仿真设计 | 设计电路方案合理,所有模块功能实现,回答问题正确。 | 100% | 25% |
| 2 | 产品技术实现:硬件电路制作 | 电路完成度、综合度(方案1、方案2、方案3或结合) | 40% | 15% |
| 硬件焊接(方案1、2)或连接情况(方案3) | 40% | |||
| 硬件布局合理性(方案2、3) | 20% | |||
| 3 | 产品技术实现:调试与数据分析 | 仪器操作规范性 | 20% | 40% |
| 各模块数据的完整性 | 30% | |||
| D类功放音质效果(能否调节音量、噪声大小) | 50% | |||
| 4 | 项目成果发布与销售 | 产品发布会:答辩清晰、回答问题正确。 | 25% | 20% |
| 模拟销售环节互评(组外互评30%+组内互评70%) | 25% | |||
| 产品说明书:调试日志关键波形记录、总结结论完备正确。 | 50% |

图16 销售环节互评内容
补充:学生在硬件电路实现环节选择不同,则在第2项评分中有些区别,具体评分依据如下表所示。
表6 硬件电路实现方案与相应考核细则
| 方案 | 考核区分(分数*难度系数) |
|---|---|
| 方案1 | 需焊接,难度最小,难度系数为0.85。 |
| 方案2 | 需焊接,可以与方案1组合,如完全使用资源库预制PCB板,难度系数为1。如与方案1组合,难度增加,难度系数为1.1。 |
| 方案3 | 无焊接,但需自己设计电路布局,难度最大,难度系数为1.25。 |
项目特色或创新(可空缺,限150字)
-
项目构建**"器件认知→模块设计→系统联调"的阶梯式教学框架,以OTL功放效率问题发起本实验项目,以BJT****导通损耗与MOSFET开关损耗的物理本质差异为引线**,培养学生建立"工作模式决定性能边界"的工程创新思维,实现模电理论与功率电子技术的知识衔。
-
项目硬件电路的搭建为学生提供多种实现方案,学生可根据自己的兴趣及要求选择合适的方案,一定程度上满足学生个性化需求。
-
项目制教学理念将综合项目模块化,学生先分布调试,夯实基本功后,再进行联调,从而培养学生的系统性思维和解决复杂问题的能力,掌握典型工程电路的系统级搭建方法。
-
项目制教学通过产品驱动和角色扮演的方式学生通过升维了学生学习体验,进一步链接了社会发展,培养了学生的创业思维。通过功率放大器项目设计,学生将抽象的电路参数转化为可感知的听觉体验,这种"可听化"设计显著增强了学习成就感和知识应用价值认知,增强了学习过程的趣味性。
项目执行统计与成效
本项目已经实行了两届学生,服务学生人数共计145人。服务专业及相应人数如表7所示。
表7 本项目服务不同专业学生人数
对于不同专业的学生,在制作项目的过程中,学生的体验有些区别,如电子专业的学生在本项目实验前,在其他课程学习过如何焊接,所以大部分的学生都能成功地调试出电路并音质不错,但是电气工程专业以及自动化专业的学生之前没有焊接基础,有很大部分的学生存在较多焊接问题,在焊接上花了大量时间,结果能成功调试出D类功放并有较好音质的组不到50%,具体情况如表8所示。
表8 不同专业学生表现情况
课题组在实验结束后以调查问卷的形式对实验班学生做了回访,以下是学生对本项目教学情况的反馈部分数据统计与部分截图。老师们见证了学生们在听到音乐时激动人心的时刻,这也是我们继续做下去并不断完善改进提升的动力所在,此外项目过程中也推动着老师们更进一步成长。




支撑材料
附件1:课程大纲毕业要求与课程要求
附件2:2024年春季与2024年秋季学生作品照片
附件3:部分小组实验报告、答辩PPT
附件1:课程大纲毕业要求与课程要求
毕业要求 指标点 |
1.2掌握工程基础知识,能够应用其基本概念、基本理论和基本方法解决实际问题;具有将电路与电子线路理论与技术电类等知识用于分析和解决复杂工程问题 |
| 3.2能够设计满足特定需求的单元模块、功能部件,并对设计方案进行优选,体现创新意识 | |
| 课程目标 | 1、熟练掌握课程的基本概念,具备电路的基本分析能力和设计能力 [毕业要求1.2] |
| 2、具备能够应用课程所学知识设计并创新具有完成一定功能的电路,以满足工程设计要求[毕业要求3.2] |
附件2:2024年春季与2024年秋季学生仿真与硬件作品图以及制作过程图


学生仿真文件与过程自拍

教师检查学生测试数据及音质效果

(销售互评)



学生完成的实验电路板
附件3:部分小组实验报告与答辩PPT









侧重调试
模块化设计调试
电路重构

