Buck斩波电路
实验题目:Buck 斩波电路
1. 课程简要信息
课程名称:电力电子技术基础
课程学时:理论学时 $4 8 +$ 实验学时 8。
项目学时:实验在全开放实验室进行,一周完成一个实验,不设定具体时间和学时,学生自主安排课余时间进行实验
适用专业:电气工程及其自动化
学生年级:三年级、第五学期
2. 实验内容与任务(限 500 字,可与“实验过程及要求”合并)
1) 完成电路板上所有 0805 封装的表贴电阻、表贴电容元件焊接;

图 1 发给学生的自制实验电路板
2) 完成 PWM 信号发生电路单元的焊接。测量 U1-9/10 脚 PWM 信号波形,调节电位器Rx 使 PWM信号占空比为 $50 %$ 左右;
3) 完成隔离驱动电路单元的焊接。测量波形,确认正确;
4) 完成主电路的焊接,电感 L1 取为 $1 0 0 \mathrm { u H }$ ,连接电阻负载、电流测量电路板;
5) 测 U1-9/10 脚、输出电压 VO、D1 阴极信号波形,记录数据;调节电位器 Rx,在最小值至最大值改变 PWM 信号占空比,重复上述过程,观察波形变化并记录数据。依据课堂所学知识,分析实验波形,按教材公式计算数据,与实验结果进行对比并分析;
6) 选做:观察、分析电感电流波形的变化,分析主电路工作状态及电力电子器件的开关状态、工作过程;
7) 选做:更换电感 L1 为 $3 3 0 \mathrm { u H }$ 电感器,重复步骤 5)、6);
8) 更换负载为直流电动机,重复步骤 5)、6)、7);
9) 选做:基于课堂所学知识,用实验电路来研究 Buck 斩波电路。可以研究的内容包括但不局限于:
(a) 数量关系。列写电路方程,得到负载电流解析表达式,估算负载电流波形形状及具体数值,并与实测结果进行对比;
(b) 实验所用主电路结构、负载,与教材有差异。对于实验电路,参考资料“slva057.pdf”给出了工作过程分析,推导了相关公式。根据实验电路参数及占空比数据,计算负载电压值,并与实测结果进行对比;
(c) 探究实验主电路中电感、电容的取值问题,熟悉 Buck 斩波电路的工程设计方法;
10)选做:U2-2 脚信号下降沿波形有明显的“拖尾”现象。可结合 U1、U2 两芯片的说明书,考虑其原因及改进办法;
11)完成实验,关断电源,整理实验桌面,收纳各种电线,工具、设备摆放整齐。按照实验报告提纲,认真分析、思考、讨论、总结、提高,撰写实验报告。
3. 实验过程及要求(限 300 字)
实验面向专业全体学生,3 人一组。实验从学生在电路板上手焊元件开始,然后用自己焊的电路板完成实验。自己动手、提供电路原理图与元件布局图的实验电路板,使学生有机会深入了解、掌握所学课程知识的实现形式。
实验进程,采用学生利用课余时间在开放实验室进行实验的方式,设定一周的完成期限,不设定具体时间;开放实验室提供全套仪器设备、工具和自由取用的足量芯片、电子元件,为学生提供自主研学的舞台。
要求学生完成实验电路板的元件焊接与调试,完成实验指导书给出的步骤,并按照“实验报告提纲”撰写实验报告。鼓励完成选做内容,鼓励在实验指导书设定的实验步骤之外,自拟实验以验证自己的想法,并在报告中细致写出构思与过程与结果。
4. 相关知识及背景(限 150 字)
“Buck 斩波电路”实验内容对应《电力电子技术基础》课程中的“降压斩波电路”、“桥式可逆斩波电路”,也涉及《电路》、《模拟电子技术》等课程知识。
本实验内容及过程的设计,试图以 Buck 斩波电路为载体,不仅使学生掌握该电路的原理及设计方法,更希望学生在通过自主研学、解决实际问题的过程中,积累经验,造就能力,提高素养。
5. 实验环境条件
实验仪器设备:恒温电烙铁一台,直流稳压电源一台,数字存储示波器一台,元件手工焊接用工具若干。
设计软件工具:无。教学过程使用“雨课堂”,用于实验前讲解、实验后点评、报告提交与批改、问卷调查、师生交流等。
主要电子元器件:“Buck 斩波电路”PCB 板一块,功率 MOSFET IRFZ44N、功率肖特基二极管MBR1660 各一,TL494、HCPL3140 芯片各一,阻容电子元件若干。
6. 教学目标与目的(限 150 字)
理论教学与实践教学深度融合,大力加强学生实践能力培养,采用符合能力培养需求的自制
电路作为实验装置,通过学生自主研究、以学生为中心的全开放实验过程,激发学生动手实践的积极性,寓能力培养于过程中。
7. 教学设计与实施进程
做为电气工程及其自动化专业的一门专业基础课,“电力电子技术”课程教学内容与工程实际联系紧密。适应于新工科人才培养要求和不断升级的产业人才需求,“电力电子技术”课程实验的培养目标不仅是验证课堂所学、掌握电力电子技术领域的基本实践技能,更要培养学生运用所学知识来发现问题、分析问题和解决问题的能力,更加注重学思践结合、知行统一,切实增强学生勇于探索的创新精神、善于解决电力电子工程问题的实践能力。
为了提高实践能力培养效能,更好地实现课程实验教学目标,对“电力电子技术”课程的实验教学与理论教学进行一体化设计,并在自制的实验电路中设置与课程知识及能力培养目标相契合的“陷阱”,取得良好效果。
7.1 如何支撑实验培养目标的达成
为支撑“电力电子技术”课程实验教学目标的切实达成,需要对实验模式、实验内容及教学过程进行细致的设计。
首先,为使学生掌握电力电子技术领域的基本实践技能,采用教师自己设计的“Buck 斩波电路”而不是外购的实验台作为实验装置。一方面,学生实验从使用恒温电烙铁在电路板上手焊电子元件开始,随后完成自己手焊电路板的实验调试。在这一过程中,学生不仅可以完成常用电子元件及电力电子器件、散热片、绝缘垫、导热硅脂等器材的认知训练,而且能够熟练掌握手焊技术和数字示波器、万用表、直流稳压电源等基本仪器设备的使用技能。另一方面,自编实验指导书,大幅度扩充实验预习部分的内容,给出实验电路原理图,细致讲解包含 MOSFET的隔离驱动单元、用来给出 PWM 控制信号的 PWM 信号发生单元及斩波主电路在内的实验电路工作原理和信号流程,说明设计电路所用芯片、元件的型号、特点、参数及主要功用,引导学生在实验预习及实验过程中,逐渐领悟将理论知识变为实际电路的具体方法和可行途径。而实验电路本身的设计,更为学生日后自己设计电力电子电路提供了一个可借鉴的样例。
其次,为培养学生善于解决电力电子技术领域工程问题的实践能力,要求学生在实验过程中关注细节,不放过问题,深入思考,并用自主实验来辅助思考,通过实验来验证所思所想。但是从学生的角度来看,由于前几学期以验证性实验为主的实践过程的惯性作用,多数学生虽然能够通过教师的说教来理解关注细节、深入思考的好处并想去这样做,但并不知道在具体的实验过程中,应该去关注什么、思考什么,从而导致教师的说教难以落实到学生的行动中。为解决这一问题,需要对课程的理论教学与实验教学进行一体化设计,也需要设计引导性的实验步骤和选做实验内容,甚至是故意设置“陷阱”,为学生提供可关注、可思考的对象,教会学生如何关注细节、如何通过学思践深度融合来解决工程问题,在引导学生逐步走上“多读书、深思考、善提问、勤实践”的学习之路并掌握具体方法的同时,达成“电力电子技术”课程实验的能力培养目标。
7.2实验教学与理论教学融为一体
“Buck 斩波电路”实验所用主电路结构如图 2 所示。与教材所述 Buck 斩波电路不同的是,图 2 所示电路增加了与负载并联的电容器 C,与电感 L 构成 LC 滤波器,使实验电路更加贴近实际应用中的 Buck 斩波电路主流拓扑结构。实验中,直流电源电压取为 12V,开关器件 V、D
分别选用功率 MOSFET 和肖特基二极管。
电感电流连续、断续工作模式,是 Buck 斩波电路课堂教学的主要内容,对该电路的实际应用具有重要意义。在实际电路的设计中,一般希望电路工作在电感电流连续模式,并以此作为确定电感值的依据。在实验中,针对 20 欧姆/50W 电阻、R31ZY 永磁直流电动机等两种负载,要求学生将图 2 所示主电路中的电感器 L 分别取为 $1 0 0 \mu \mathrm { H }$ 和 $3 3 0 \mu \mathrm { H }$ 电感,观察、分析电感电流及二极管阴极电压、负载电压、PWM 控制信号的波形,注意电感电流连续还是断续,并根据所测波形分析主电路工作状态及电力电子器件的开关状态、工作过程。使用 $1 0 0 \mu \mathrm { H }$ 电感,学生可以明显地观察到电感电流断续情况。换为 $3 3 0 \mu \mathrm { H }$ 电感,则可使电路在带不同负载的情况下,均可工作在电感电流连续模式。

图 2 实验所用主电路结构
作为上述实验内容的延伸思考,随之而来的问题是,应该如何设计电感值以使电路工作于电感电流连续模式?对于图 2 所示主电路结构,教材并未给出相关论述。为解决这一问题,也为了使“电力电子技术”课程的授课内容贴近工程实际,任课教师安排了一次大作业。布置作业的时间节点如图 3 所示。作为课程过程考核中的一个环节,这次大作业在课程总评成绩中占5+1 分(百分制)。

图 3 课堂、作业、实验的时间节点设计
这次大作业要求学生研习一份英文资料,并在研习之后完成下列题目:
图 2 所示Buck 斩波电路,输入 DC 电源电压 $\mathrm { E } { = } 1 2 \mathrm { V }$ ,负载为 20Ω 电阻,PWM 斩波频率 fs为 $6 0 \mathrm { k H z }$ ,占空比 D 在 $( 0 % , 1 0 0 % ]$ 范围内连续可调。求:
1)使电路能够工作于“电流连续工作模式”(指电感电流连续)的电感 L 值;(2 分)
2)在 1)问基础上,若要求输出电压的波动量不大于 0.1V,求电容 C 值;(1 分)
3)若取电感 L 值为 $1 0 0 \mu \mathrm { H }$ ,当占空比在什么范围内变化时,电路可工作于“电流连续工作模式”?(2 分)
4)【选做。亦可仅给出解答思路】更换负载为实验中使用的 R31ZY永磁直流电动机,电动机空载运行,重复 1)、3)问。(加 1 分)
上述英文资料分析了图 2 所示主电路的工作原理,并给出了电路参数设计的原则和计算公式,这些公式可用来完成上述题目的求解。题目与实验内容直接对应,给出的所有参数均为实验过程中采用的实际参数值。可以看出,参考资料的内容有助于指导学生完成实验进程、理解
实测波形,解题的结果则可直接用于实验。
英文资料所述理论内容,包含 Buck 斩波电路输出端 LC 滤波器的原理和设计原则,因涉及频谱而不易被学生理解。考虑到课程教材在不同章节多次涉及 LC 低通滤波,但缺少相关原理叙述,故任课教师在讲授 Buck 斩波电路时,添加了相关内容,并使用英文资料中的图形及实验中的元件参数进行讲解(如图 4 所示),将课程理论教学与实验教学融为一体。

图 4 课堂讲授 PPT 页面
7.3 实验电路中的“陷阱”
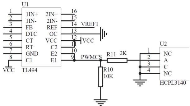
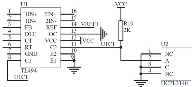
实验电路中选用光耦芯片 HCPL3140 构成主电路中 MOSFET 的隔离驱动单元,如图 5电路原理图中的芯片 U2。U2 输入侧的 2 脚通过电阻 R11 与 PWM 信号发生芯片 U1(TL494)的输出 9/10 引脚相连。实测 U2-2 脚波形,如图 6 所示,波形下降沿存在明显的拖尾现象。

图 5 隔离驱动电路原理图

图 6 U2-2 脚电压波形(实测)
这一现象不影响实验电路基本功能的实现,但却是一个值得关注和思考的细节。为引导学生关注这一现象并思考其缘由,在实验指导书中设置了如下选作内容:
【选做】实验中,可以观察到 U2-2 脚信号下降沿波形有明显的“拖尾”现象。观察 U1-9 脚信号波形,亦可看到类似现象。同学们可以结合 U1、U2 两芯片的说明书,考虑上述现象的原因。另外,可将实验电路中 R10 更换为 $2 \mathrm { k } \Omega$ 、R11 更换为 1kΩ,再测 U2-2 脚、U1-9 脚信号波形。
HCPL3140、TL494 的芯片说明书表明,U2-2 脚和 3 脚之间为一发光二级管,且 2 脚为二极管阳极;U1 输出级为 OC(集电极开路)、OE(发射极开路)的晶体管。考虑这些芯片内部结构及图 5 所示芯片外部连接关系,可知 U1 输出级晶体管饱和导通时,U2 内发光二极管导通,对应于图6所示波形的上升沿及高电平区域;当U1输出级晶体管由饱和导通转为截止状态时,U1-9 脚电位降低,导致 U2 内发光二极管退出导通状态,开始关断,对应于于图 6 所示波形的下降沿。按照“电力电子技术”课程讲授的知识,二极管关断过程中,需要流过反向电流。随着反向电流的流动,内部载流子逐渐复位,二极管才会关断。因为此时 U1 输出级晶体管已关断,此反向电流只能经 R11、R10 流向地,于是在这两个电阻上产生压降,抬高了 U2-2 脚电位,导致图 6 所示下降沿拖尾现象。因为 U1-9 脚连接在 R11、R10 电阻之间,所以 U1-9 脚电压波形也存在类似现象,但其电压变化曲线的幅值低于 U2-2 脚波形,具体数值基本符合两电阻的分压关系。
对上述拖尾现象起因的分析过程,可以通过实测波形来辅助。首先,U2-2 脚、U1-9 脚电压波形都存在拖尾现象,比较两个波形的细节可以发现,两者拖尾波形随时间的变化趋势一致、持续时间相同,表明两个波形有关联,来自同一原因的可能性大;比较两者的幅值,U2-2 脚拖尾波形的幅度大于 U1-9脚。其次,拆下 U2 芯片,再测 U1-9 脚电压波形,拖尾现象基本消失,表明 U2 芯片是导致拖尾现象的主要原因。随后,考虑芯片内部结构,可画出图 7 所示等效电路图,根据“电力电子技术”课程所讲述的器件动态过程知识来分析原因。限于篇幅,波形图不再给出。

图 7 等效电路图
事实上,图 5 所示电路,是为了培养学生运用课程所学知识来分析问题、解决问题的能力而人为设计的一个“陷阱”,该电路的设计是不合适的。学生修改图 5 电路如图 8 所示,拖尾现象完全消失。

图 8 修改后的隔离驱动电路原理图
另一方面,在“电力电子技术”课程教学内容中,既要回避深奥的半导体物理学知识,又要使学生从应用角度了解电力电子器件的工作机理,使器件的开关动态过程成为授课难点,尤其是电力二极管关断过程中流过反向电流这一关键点不易被学生理解和接受,且这一反向电流也不便进行实验验证。图 6 所示波形间接展示了二极管动态开关过程中的反向电流,为课堂相关讲授内容提供了支撑。
7.4 能力达成度的自我评价
为将能力培养目标具体化、让学生知道自己可以如何做,参照 AACU VALUE Rubrics,针对学生状况、专业特点和电力电子技术课程实验的具体内容,制定了“电气专业电力电子技术课程实验能力评分规则表”(请见附件 2),给出团队合作、批判性思维、创新、解决问题、沟通(含书面、口头)等 5 方面的评分规则。每一方面的评分规则都划分为 4 分、3 分、2 分、1 分等 4 个档次,每档均给出“如何做”的细致说明。
在课程实验开始前,将上述能力评分规则表发给学生,并说明实验完成之后,将按照该规则来评价每位学生的能力表现。在全部实验结束时,向学生发放“电气专业电力电子技术课程实验评分卡(匿名)”(请见附件 3),请每位学生对按照评分规则,给自己所在小组的每位成员打分。
7.5 负载、电流测量
电力电子技术实验,必须连接适当的负载。对应于课程讲授内容,在实验过程中用到的负载有电阻负载、阻感负载、直流电动机负载等三类。在使用电阻负载时,需要安装散热片,如图 9 所示。即便如此,在实验过程中,电阻器表面温度也会有明显上升,需提醒学生注意安全。

图 9 电阻负载
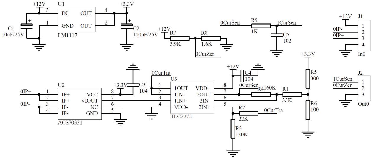
电力电子技术实验,也离不开电流测量。为此,选用巨磁阻效应芯片 ACS70331,自制电流测量电路板(图 10),将被测电流转变为与之成比例的电压信号,用来在实验中用示波器观察、测量电流波形。电流测量电路与实验电路板及其电流变化范围相匹配,测量带宽为 1MHz,满足实验所需。

图 10 电流测量电路板
7.6 实验过程概述
7.6.1 实验预习
课堂讲授的理论知识,与实际应用之间,存在一段距离。不只电力电子技术课程如此,许多工科课程都是如此。虽然可以在课堂教学中更多联系实际,但受学时的限制,仍然难以填补理论知识与实际应用之间的缝隙。为此,大幅度扩充了实验指导书的预习部分内容,从电路框架结构讲起,按照“为什么、怎么做”的思路,细致讲述实验电路设计与工作过程,以求弥补这一缝隙,一步步培养学生的知识运用能力。
在预习内容中,当所述电路可用先修课程知识来分析或推导关系式时,要求学生这样去做,以此告知学生先修课程知识的用途及用法,引导学生在课程之间建立起联系,引导学生意识到并主动去应用已有知识来解决自己的问题。
7.6.2 实验前讲授
实验前,将实验电路用到的芯片、器件英文说明书(datasheet)作为参考资料发给学生。在实验指导书预习部分讲述具体电路时,要求学生阅读相关的说明书。通过阅读芯片说明书来了解芯片性能和使用注意事项、查阅相关数据来指导电路设计,是电力电子电路设计的必需步骤,是学会用电力电子技术课程知识来解决实际问题的必要前提。但许多学生对这些英文资料望而却步。其原因,一是不熟悉,二是受限于专业英语水平。为鼓励、引导学生正确阅读说明书,将其作为实验前讲授的一项主要内容。
为使学生习惯于阅读这些说明书,首先分别讲解典型的芯片说明书、电力电子器件说明书的篇章结构,解释各部分数据的含义与用处,例如 Absolute Maximum Ratings 和 RecommendedOperating Conditions。然后,在讲授过程中,不断离开 PPT 页面去查阅这些说明书来佐证讲述内容。
实验前讲授的另一项内容是元件焊接相关基础知识,包括贴片元件焊接方法、有极性元件的极性识别等等。除此之外,还需对预习中的难点进行讲解。

图 11 实验前讲授照片
7.6.3 实验过程中指导
电力电子技术课程实验与课堂讲授同步进行,实验在全开放实验室进行,指定一周完成一个实验,但不限定具体的实验时间,学生自主安排课余时间进行实验。
实验过程中,不断提示学生多关注细节,多讨论,多思考为什么、怎么办。不断鼓励学生直面可能出现的问题,指出运用所学知识解决问题的过程,不仅是在积累自己的经验、深化知识理解,更是造就能力的一种主要途径,并启发、引导学生逐渐掌握定位、分析、解决问题的具体步骤和方法。在实验进行过程中,越来越多的学生尝试通过自主研学来解决自己遇到的问题。

图 12 实验指导照片
7.6.4 实验报告撰写(请见“8. 实验报告要求”)
7.7持续改进
实验教学过程不应是一成不变的,应是持续改进的,既要调整不妥当的做法,也要与时俱进,更要努力贴近一届一届不同的学生。改进的过程,一方面,可以是我们在指导实验、批阅实验报告的实践基础上进行总结、反思,从而对实验内容及实施过程的设计进行必要的调整。另一方面,也可以是以适当的方式来主动获取学生对实验教学内容及过程的反馈,基于这些反馈,构成教与学的闭环调节,从而实现持续改进。因为我们教学的目的是让学生学会,是让学生逐步具备实践、创新等等能力,所以,后者是必不可少的。
为此,在所述实验结束之后,通过“雨课堂”向学生手机发送“电力电子技术实验调查问卷”,问卷为“匿名”方式,且不与成绩挂钩,希望学生能够实话实说,以此来保证调查结果的客观可信。附件 4 给出了“雨课堂”手机版调查问卷及调查结果的原始记录图片。
下面对 2018级电气专业学生的调查结果进行分析。问卷调查的第一部分,请学生回答下列问题:就下列各个方面而言,电力电子技术课程实验是否适合三年级第一学期的电气专业学生?(a)难度,(b)兴趣,(c)学习时间占用,(d)通过做实验来巩固已有知识并获取新知识,(e)实验内容涉及的其他课程知识已学过,(f)已有的实践经验与技能。对上述每一问,要求学生选择 Yes 或No,学生回答结果如表 1 所示。6 个问题中,回答 Yes 的学生占比,最小值为 $7 6 %$ ,最大值为$92 %$ ,平均值为 $84 %$ ,可见该实验的内容与过程安排得到了大多数学生的认可。
表 1 关于实验安排的匿名调查结果
| 序号 | Yes | No | 未投票人数 | ||
| 投票人数 | 占比 | 投票人数 | 占比 | ||
| (a) | 120 | 92% | 11 | 8% | 59 |
| (b) | 115 | 88% | 16 | 12% | 59 |
| (C) | 99 | 76% | 32 | 24% | 59 |
| (d) | 114 | 87% | 17 | 13% | 59 |
| (e) | 104 | 79% | 27 | 21% | 59 |
| (f) | 103 | 80% | 26 | 20% | 61 |
表 1 中,(c)、(e)两个问题的“Yes”占比低于 $80 %$ 。关于(c),与学生以往做的课程实验相比,电力电子课程实验的工作量及难度确实大大增加了,因而设计为“一周完成一个实验”,这必然让学生在纵向比较中感到时间占用多。事实上,在设计电力电子实验时,已经充分考虑了学生学习时间占用量大小的问题。这一改革,符合教高〔2019〕6 号“增加学生投入学习的时间、提升学业挑战度”的精神,而且“量”是适当的。关于(e),经与学生座谈发现,“No”主要来自两方面,一是学生学过但是忘记了,这需要通过“不以应付考试为学习目的”来促变;二是学生不能主动将自己在实践中遇到的问题与先修课程的理论知识联系在一起,当理论知识遇到实际电路问题,学生就“一头雾水”。这是理论教学与实际应用之间的“缝隙”导致的,是一个需要引起足够重视的问题。针对这两方面的问题,我们在电力电子技术课程的理论教学、实践教学中,坚持“不论是不是电力电子技术课程范畴内的知识,只要学生不会、不知道或是有疑问,就要讲清楚”;另外,推动先修课程的体系化教学改革。
限于篇幅,此处不再对其它调查结果进行分析,附件 4 给出了全部调查结果。
基于上述调查结果和教师的总结、思考,自编的实验指导书已经更新至“第三版”(见附件1)。除此之外,下一届学生的实验实施过程,还拟定在学生分组方式、小组间互动等两方面采取新措施。
8. 实验原理及方案
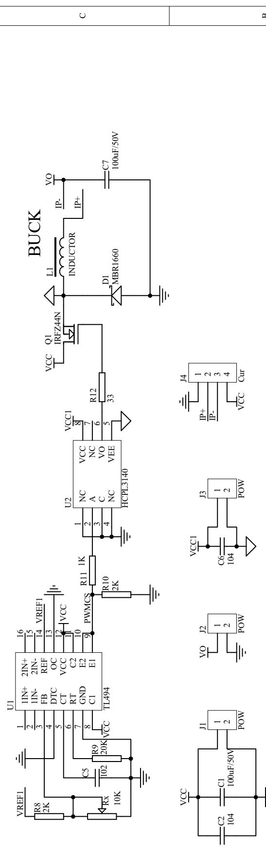
为贴近实际的工程应用,实验电路被设计为工程应用的主流拓扑形式,与教材内容略有差异。“Buck 斩波电路”实验的主要原理是电力电子技术中的直流-直流变换技术,用来将输入的直流电源变换为电压幅值低于输入电源幅值的另一直流电源。实验所用电路,包括主电路、MOSFET 的隔离驱动电路单元、用来给出 PWM 控制信号的 PWM 信号发生电路单元,其电路原理图分别如图 13 至图 15 所示。

图 13 Buck 主电路原理图

图 14 隔离驱动电路单元原理图

图 15 PWM 信号发生电路单元原理图
因实验电路与教材讲述略有差异,在课堂教学中简单讲述了该电路结构并提供相关英文资料。英文资料给出了电路参数设计的原则,可推知,满足下式时,电路工作于电流连续工作模式
$$ L \ge \frac { T _ { s } E } { 2 I _ { L } } D \left( 1 - D \right) $$
式中, $T _ { \mathrm { s } }$ 为 PWM 斩波周期,频率 fs的倒数。将实验条件(输出电压平均值 $U _ { \mathrm { o } } { = } D E$ 及 $I _ { \mathrm { L } } { = } U _ { \mathrm { o } } / R { = } U _ { \mathrm { o } } / 2 0$ )代入上式,可得
$$ L \ge \frac { R } { 2 f _ { s } } \big ( 1 - D \big ) $$
代入数据,取 $D { = } 0$ ,得使电路工作于电感电流连续工作模式的电感 $L$ 值
$$ L \ge 1 6 6 . 7 \mu \mathrm { H } $$
根据英文资料,可推出如下输出电压波动量 $\Delta u _ { 0 }$ 关系式
$$ \Delta u _ { \mathrm { o } } = \frac { \pi ^ { 2 } } { 2 } E \left( \frac { f _ { \mathrm { c } } } { f _ { \mathrm { s } } } \right) ^ { 2 } \left( 1 - D \right) D \leq 0 . 1 $$
式中, $( 1 - D ) D$ 项在 $D { = } 0 . 5$ 时取为极大值,对应于输出电压波动量的极大值。将 $D { = } 0 . 5$ 及已知参数值代入上式,可得截止频率 $f _ { \mathrm { c } } { \le } 4 . 9 3 \mathrm { k H z }$ 。取 $L { = } 1 6 6 . 7 \ \mu \mathrm { H }$ ,可得
$$ C \geq 6 . 2 5 \mu \mathrm { F } $$
实际上,考虑到电容器等效电阻等分布参数的存在,电容器的容值都会远大于上述计算值。
9. 实验报告要求
反复向学生强调,实验报告是实验过程的总结,更是科学研究过程中一个必不可少的重要环节。撰写实验报告的过程,是思考、凝练、提高的过程,也是理清思路、拾遗补缺的过程。并将实验报告作为考核的重要依据。
为引导学生正确撰写实验报告,给出报告提纲如下,供学生参考。
(1)实验原理与实验电路(请论述实验内容涉及的理论知识,说明实验所用电路的结构、工作原理等);
(2)实验过程、结果与分析(请按照实验指导书给出的实验步骤,包括焊电路板,依次叙述你的实验过程、得到的波形/数据等实验结果,并进行处理、分析。鼓励同学们在实验指导书设定的实验步骤之外,自拟实验以验证自己的想法,并在报告中细致写出构思与过程与结果);
(3)实验结论(对实验过程、方法、分析结果等内容进行简单的归纳、总结,亦可写心得体会、感悟等)。
另外,要求学生在实验报告中使用百分数对小组每位成员在实验过程中的贡献率,给出诚实和坦率的估计。所有组员的贡献率之和应为 $100 %$ 。贡献率数值用于计算小组每位成员的实验成绩。
对于实验报告的字数,不作要求。但 2017 级、2018 级两届学生上交的 142 份实验报告表明,Word 电子版,A4 纸写到十几页的不在少数。许多学生在撰写实验报告的过程中,返回实验室补做、完善实验以使思路完整、论证充分。从学生上交的实验报告可以看出,学生确实做了一次不同以往的课程实验,有过程,有思考,有提高。
10.考核要求与方法(限 300 字)
1)实验过程:占比 $2 0 %$ 。指导教师通过开放实验室现场指导及雨课堂、微信、QQ 等各种途径,实时掌握学生的实验过程。
2)实验报告:占比 $6 0 %$ 。以是否完整准确,是否有自己的思考、自己的实验验证,作为考察能力培养达成度的主要依据,并据此评分。每组每个实验由全体组员共同完成,提交一份共同的实验报告。每位组员该实验的得分与其贡献率相关。
3)能力自评分:占比 $2 0 %$ 。制定“实验能力评分规则表”(附录 2),给出团队合作、批判性思维等 5方面的评分量表,每一方面都划分为 4 个档次,每档均给出“如何做”的细致说明。实验开始前,将该表发给学生;实验结束时,学生填写“评分卡(匿名)”(附录 3),给自己小组的每位组员评分。
11.项目特色或创新(可空缺,限 150 字)
1)以学生为中心的探究式教学模式,自主研学的全开放实验过程,着力推进“学会、会用”;
2)在自行设计的实验电路中设置“陷阱”,提高实验内容与培养目标之间的契合度;
3)实验与理论教学一体化设计,提高学习效率和能力培养效能;
4)设计能力评价量表告诉学生如何做,引导能力主动养成;
5)设计调查问卷构成闭环,持续改进。
附录:
1、“Buck 斩波电路”实验指导书(第三版。含:电流测量电路板的使用方法 & 负载注意事项)
2、电气专业“电力电子技术实验”能力评分规则表
3、电气专业“电力电子技术实验”评分卡(匿名)
4、电力电子技术实验调查问卷(匿名,雨课堂手机课件)、2018 级学生调查结果
5、实验报告提纲
6、一份学生上交的实验报告(报告正文中,红色文字、“【 】”内文字为教师批改)
《电力电子技术基础》课程实验二实验指导书
Buck 斩波电路
该实验为电气工程及其自动化专业本科生《电力电子技术基础》课程实验,以自制的“Buck 斩波电路”为实验装置,实验内容对应教材 5.1.1 节,实验电路中的主电路结构与教材 120 页图5-1 基本相同。选做实验内容以实验一“单相电压型逆变电路”为实验装置,对应教材 5.2.2 节,实验电路中的主电路结构与教材 130 页图 5-8 相同。
一. 实验目的
1、掌握电路板元件手焊技术;2、掌握 Buck 斩波电路的工作原理和实验波形分析方法,掌握实验电路的结构和工作原理,了解实用电路设计方法;3、掌握直流稳压电源、数字存储示波器等设备的使用方法。
二. 实验预习
“Buck 斩波电路”实验所用电路中,电力 MOSFET(以下简称为 MOSFET)管 Q1、肖特基二极管D1、电感 L1与电容 C7 构成 Buck 斩波主电路,与教材图 5-1 对应,将输入电源 VCC(DC12V)变为可调幅值的直流输出电压 VO,施加于负载,实现降压 DC/DC 变换。
除了上述主电路之外,实验电路还包含 MOSFET 的隔离驱动电路单元、用来给出 PWM 控制信号的PWM 信号发生电路单元。下面,简要介绍实验电路中的各个电路单元,以便后续进行实验研究。
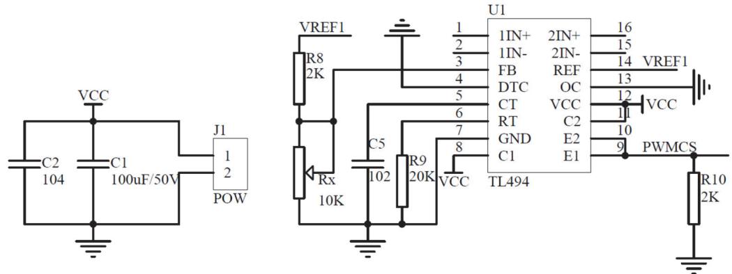
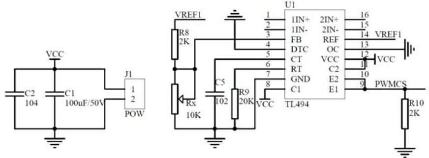
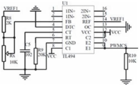
1、PWM 信号发生电路单元
图 2-1 为实验电路中的 PWM 信号发生电路单元,由 PWM 信号发生器集成电路芯片 TL494 构成,请同学们阅读参考资料中的芯片说明书“tl494.pdf”和应用文档“slva001d.pdf”,了解芯片功能及使用知识。图中 2P连接端子 J1,用来接入 DC12V电源 VCC。

图 2-1 PWM 信号发生电路原理图
图 2-1 中,U1-TL494 的9脚/10 脚引出的 PWM 信号,是本电路单元的输出信号,连接后续的 MOSFET驱动电路。图 2-2 给出了在 U1-3 脚、5 脚测得的信号波形,图 2-3 给出了在 U1-9/10 脚测得的 PWM 信号波形。U1 的5 脚、6 脚分别连接的电容 C5、电阻R9,用来设定 PWM 信号的频率 $f _ { \circ }$ 其对应关系为
$$ f = \frac { 1 } { R _ { 9 } C _ { 5 } } $$
式中, $f$ 为输出信号的频率,单位 $\mathrm { H z }$ 。电阻值单位为 $\Omega$ ,电容值单位为 F。同学们可根据该式和图 2-1 所示阻容值,估算频率值,并在实验中验证。
与 U1 的3 脚相连的电位器 Rx 用来调节图 2-2 所示 3 脚电压值,进而改变图 2-3 所示输出 PWM 信号的占空比,实现对 Buck 斩波电路输出电压值的调节。这里,请同学们看教材 5.1.1 节,复习 Buck 降压斩波电路的理论知识,尤其是教材 120 页式(5-1),明确占空比变大或是变小会导致的输出电压变化方向。


图 2-2 PWM 信号发生电路信号波形(U1-3 脚、5 脚)
图 2-3 PWM 信号发生电路输出信号波形(U1-5 脚、9/10 脚)
2、隔离驱动电路单元
图 2-4 为隔离驱动电路单元的电路原理图,其核心是光电耦合器(下文简称光耦)芯片 HCPL3140,除放大 PWM 信号功率以适应主电路中 MOSFET 栅极驱动需要之外,该芯片还实现了 MOSFET 栅极驱动与 PWM 信号发生等电路单元之间的电气隔离。这里,请同学们思考,为什么需要隔离?

图 2-4 隔离驱动电路原理图
因为隔离,U2-HCPL3140 的输出侧需要使用与 U1 电源 VCC 相互隔离的电源 VCC1。图 2-4 中 2P 接线端子 J3 用来接入 DC12V 电源 VCC1。实验过程中,需要正确设置直流稳压电源(两个功能设置按钮均保持弹起状态,即选择“INDEP”),使其输出两路相互隔离的 DC12V 电源,分别接入图 2-1 中的 J1、图2-4 中的 J3。
同样是因为隔离,实验过程中使用示波器测量波形时,要注意将示波器探头的接地鳄鱼夹连接正确的“地”,即与被测信号对应的“地”。当测量 U2 输入侧的信号(例如 U2-2脚)时,所用探头的鳄鱼夹应接U2-3 脚所示的“地”,即电路板上标识“GND”的地线焊孔,波形如图 2-5 所示。若测量 U2 输出侧的信16
号(例如 U2-6 脚)时,所用探头的鳄鱼夹应接 U2-5 脚所示的“地”,即电路板上标识“GND1”的地线焊孔,波形如图 2-6 所示。注意:示波器两只探头的接地鳄鱼夹,必须连接同一个地信号。这就是说,不能同时使用两只探头、鳄鱼夹分别连接不同的“地”、同时进行上述两个波形测量。当然,可以在两只探头的接地鳄鱼夹连接相同“地”(例如上述 GND)的前提下,同时用两只探头分别测量 U2-2 脚、6 脚。不过,因为探头连接的“地”参考点不同了,这样看到的 U2-6 脚波形会有不同,且可能和电路工作状态相关,请同学们在实验过程中对照测得的波形自己分析。

图 2-5 U2-2 脚信号波形(探头鳄鱼夹接 GND)
3、主电路单元

图 2-6 U2-6 脚信号波形(探头鳄鱼夹接 GND1)
图 2-7 为主电路的电路原理图。图中 MOSFET Q1 的型号为 IRFZ44N,肖特基二极管 D1 的型号为MBR1660,请同学们详细阅读参考资料中的说明书“IRFZ44N.PDF”、“MBR1660.pdf”,了解其特性和主要参数。

图 2-7 Buck 主电路原理图
实验过程中,需要更换不同感值的电感 L1 来考察分析电感电流连续、电感电流断续情况下的电路工作过程。为便于更换,请同学们按照下述“实验内容”之“1 焊电路板”5)的建议进行电感器焊接。
图 2-7 中,接线端子 J4 用来连接“电流测量电路板”以测量电感电流波形。
图 2-7 中,接线端子 J2 用来连接负载。实验所用负载有两种,一是 R31ZY 永磁直流电动机,额定电压 DC12V,额定转速 $4 0 0 0 \mathrm { r / m i n }$ ;二是 20 欧姆/50W 电阻;用来考察不同负载情况下的电路工作过程。
图 2-8、图 2-9、图 2-10、图 2-11 给出了电阻负载、直流电动机负载情况下,分别使用 $1 0 0 \mathrm { u H }$ 、 $3 3 0 \mathrm { u H }$ 电感器的电感电流波形。可以看出,电感器的感值增大,能够减小电流波动的幅度,有利于电感电流连续。这些波形,有助于分析主电路工作状态。在实验中,请同学们依据课堂所学知识,认真细致分析所得实验波形,掌握主电路工作过程,探究电感值等参数及负载对电路工作的影响。
图 2-12 给出了实验电路板实物照片。

(c)输出电压平均值 4.82V,电感电流连续临界点 (d)输出电压平均值 6.95V,电感电流连续

图 2-8 输出电压 VO、电感电流波形(电阻负载,100uH 电感)

图 2-9 U1-9/10 脚、电感电流波形(直流电动机负载,100uH 电感)
(a)输出电压平均值 1.08V,电感电流连续 (b)输出电压平均值 10.00V,电感电流连续
图 2-10 输出电压 VO、电感电流波形(电阻负载,330uH 电感)



(a)占空比 $12 . 5 %$ ,电感电流连续
(b)占空比 $5 0 . 6 %$ ,电感电流连续
(c)占空比 $8 6 . 3 %$ ,电感电流连续
图 2-11 U1-9/10 脚、电感电流波形(直流电动机负载,330uH 电感)
三 实验设备
1、“Buck 斩波电路”PCB 板一块,电子元件、芯片若干;
2、恒温电烙铁一台,直流稳压电源一台,数字存储示波器一台,计算机一台。
四 实验内容
1、实验前准备:焊电路板的注意事项
按照后附“电路原理图”和“电路板元件布局图”,严格按照原理图中给出的各个元件类型、型号、数值,参照元件布局图,按照后面的“实验步骤”,在电路板上对应位置依次完成元件焊接。注意:所有集成电路芯片,应焊插座,芯片插在插座上,而不要将芯片直接焊在电路板上。
特别提醒:按照电路中信号传递方向,一个一个芯片地依次焊接、调试。为便于电路调试,请按照“PWM信号发生电路单元”、“隔离驱动电路单元”、“主电路”的顺序,一次只焊上一个芯片及其周边元件。按照下面的实验步骤完成这一芯片的调试之后,再焊后面一个芯片、调试。
在电路板上焊元件的过程中,请注意以下几点:
1)在开始焊之前,烙铁头尖部适量镀锡,易于后续的焊接工作。焊完之后、烙铁断电时,在烙铁头尖部适量镀锡,预防烙铁头氧化;
2)元件焊接顺序:按照元件高/矮、大/小,先焊矮的、小的元件,再焊高的、大的元件;
3)用锡量:在保证可靠焊接的前提下,少用锡;

图 2-12 实验电路板实物照片
4)芯片插在插座上,不要插反。有极性元件(MOSFET、二极管)的极性不要焊反;
5)本实验中,电感 L1 在焊上之后,还要拆下、更换。为便于拆下,焊电感时,电感引脚插入电路板上焊孔尽量短,能焊上就可以了。这样,电感与电路板上表面之间还有一段引脚。拆下时,用烙铁融化焊孔内的焊锡,同时拨动电感器黑色部分(不要接触漆包线)即可将引脚移出焊孔。然后,用吸锡器将焊孔内剩余焊锡吸出即可;
6)MOSFET、肖特基二极管亦可采用 5)所述方法焊接;
7)在电路板标识“GND”、“GND1”的焊孔背面,焊接引线,用来连接示波器探头的接地鳄鱼夹,便于测试波形。
2、实验步骤
本实验电路板的输入电源为两路相互隔离的 $\mathbf { + 1 2 V }$ ,两路电源 2P 插头分别插入实验电路板 J1、J3 电源插座。请注意电路板上 J1、J3 插座旁标识的电源“ $^ +$ ”极性,不可接反。如图 2-13 所示,需要正确设置直流稳压电源,两个功能设置按钮均保持弹起状态,即选择“INDEP”,使其输出两路相互隔离的 DC12V电源。接入电源插头之前,请使用示波器确认直流稳压电源输出电压值为 $+ 1 2 \mathrm { V }$ 。确认之后,方可将电源插头插入电路板插座。

图 2-13 直流稳压电源的设置方法
实验过程中,注意:示波器两只探头的接地鳄鱼夹,必须连接同一个地信号,不能分别连接两个不同的信号。
实验过程中,负载通电会发热(尤其是电阻负载)。通电时间越长,负载表面温度越高。若触摸电阻器表面、电动机粘贴透明胶带的机壳部分有温感,可以停止实验,断电,歇一歇,凉一凉,然后再继续实验。一般,带负载连续通电测试时间不要超过 3 分钟。
实验过程中,注意保存示波器波形到 U盘,以便撰写实验报告之用。这里要提醒同学们的是,报告不仅要写最后得到的好的结果,更要写在调试过程中出现的问题及解决过程。这些运用所学知识解决问题的过程,不仅是在积累同学们的经验、深化知识理解,更是造就能力的主要途径,也是能力的主要体现方式。所以,不要想着等都调试好之后再测一遍并保存波形,要边做边测边保存,要保存好的,也要保存不好的。
实验过程中,多多关注细节,多多讨论,多多想想为什么、怎么办。不要只是看个波形就急着下一步。
实验步骤如下。
1) 完成电路板上所有 0805封装的表贴电阻、表贴电容元件焊接;
2) 完成图 2-1 所示 PWM 信号发生电路单元及电源插头 J1、电容 C1、C2 的焊接,通过目视、万用表测量等方法检查合格后,插上芯片(注意方向),接通电源。用示波器测量 U1-9/10 脚的 PWM信号波形,调节电位器 Rx 使 PWM信号占空比为 $50 %$ 左右;
3) 完成图 2-4 所示隔离驱动电路单元的焊接,检查合格后,插上芯片,接通两路 DC12V电源。用示波器依次分别测量 U2-2 脚、U2-6脚波形,确认其与 U1-9/10 脚的 PWM 信号波形一致。测试过程中,注意示波器探头接地鳄鱼夹的接法,应按照前述“实验预习”2 节第三段叙述的方法正确连接;
做到这里,停一下:用示波器测下列波形,由指导教师现场确认合格之后,方可继续进行后续的实验步骤(若指导教师不在身边,请同学将 2 个波形的图片或照片通过微信等渠道,发给指导教师确认合格):$\textcircled{1} \mathrm { U } 1 . 3$ 脚、9/10 脚(探头鳄鱼夹接 GND); $\textcircled{2} \textcircled { 1 } 2 . 6$ 脚(探头鳄鱼夹接 GND1)。
4) 按照前述“1 焊电路板”之 4)、5)、6)的提示,完成图 2-7 所示主电路的焊接,电感 L1 取为$1 0 0 \mathrm { u H }$ 。检查合格后,J2连接电阻负载(20 欧姆/50W 电阻),J4 连接电流测量电路板,然后接通电源,进行 Buck 斩波电路实验;
5) 示波器探头的接地鳄鱼夹接“GND”,分别测 U1-9/10 脚、输出电压 VO、D1 阴极信号波形,记录 PWM 信号占空比、输出电压平均值;调节电位器 Rx,在最小值至最大值改变 PWM 信号占空比,重复上述过程,观察波形变化并记录数据。依据课堂所学知识,分析所得实验波形。计算输出电压平均值、占空比两者比值,与教材给出的 Buck 电路输出电压公式计算值进行对比并分析;
6) 选做:观察、分析电感电流波形。J4 端口连接的电流测量电路板,其输出信号是与主电路中电感电流成比例(2V/A。即,2V 对应 1A)的电压信号;当电感电流为 0A 时,该电压信号约为3.5V。为便于观察波形,电流测量电路板的输出端子还给出了对应于电流零点的电压信号。电流测量电路板的地信号与实验电路板的 GND相连(共地)。
探头的接地鳄鱼夹接“GND”,用示波器观察上述信号,并同时测量 U1-9/10 脚电压信号波形;调节电位器 Rx 改变 PWM 信号占空比,观察电感电流波形的变化,注意电感电流连续还是断续。对照课堂所学知识及实验预习内容,确认波形正确,并依据波形分析主电路工作状态及电力电子器件的开关状态、工作过程;
7) 选做:更换电感 L1 为 $3 3 0 \mathrm { u H }$ 电感器,重复步骤 5)、6),考察不同电路参数情况下的主电路工作过程;分析电感电流连续、电感电流断续情况下的电路工作过程,包括电感电流、电容电流、负载电流的流向;
8) 更换负载为直流电动机(R31ZY 永磁直流电动机),用透明胶带或绝缘胶带将电动机牢固粘贴在实验桌面上,重复步骤 5)、6)、7),考察不同性质负载情况下的主电路工作过程。注意:电动机通电就会旋转,实验用电动机的额定转速是 $4 0 0 0 \mathrm { r / m i n }$ ,比较高。实验过程中,需要用透明胶带或绝缘胶带将电动机牢固粘贴在实验桌面上,以防其窜动;
9) 选做:至此,Buck 斩波实验电路的调试工作结束,已经确认电路可以正常工作。接下来,我们可以基于课堂所学知识,用实验电路来研究 Buck 斩波电路的工作原理了。可以研究的内容包括但不局限于:
a) 数量关系。实验中,可测得负载电压波形。可以根据负载电压波形和实际的负载参数,列写负载电路方程,得到负载电流解析表达式,估算负载电流波形形状及具体数值,并与实测负载电流波形形状及数据进行对比;
b) 实验所用主电路结构,与教材图 5-1 不同,多了一个用来稳定输出负载电压的电容 C7。实验所加负载,也与教材图 5-1 图中给出的“反电动势负载”不同。对于实验电路,参考资料“slva057.pdf”给出了电感电流连续、电感电流不连续情况下的电路工作过程分析,推导了输出电压计算式。可按照该资料给出的电压计算式,依据实验电路参数及占空比数据,计算负载电压值,并与实测结果进行对比;
c) 参考资料“slva057.pdf”还给出了主电路中电感、电容值的确定方法。同学们可以据此探究一下实验电路中电感、电容的取值问题,熟悉 Buck 斩波电路的工程设计方法;
10) 选做:实验中,可以观察到 U2-2 脚信号下降沿波形有明显的“拖尾”现象。观察 U1-9 脚信号波形,亦可看到类似现象。同学们可以结合 U1、U2 两芯片的说明书,考虑一下上述现象的原因。然后,可将实验电路中 R10 更换为 2kΩ、R11 更换为 1kΩ,再观察一下 U2-2 脚、U1-9 脚
信号波形;
11) 选做:本步骤实验内容对应于教材 5.2.2 节。使用实验一的电路板,全桥电路,接直流电动机(R31ZY永磁直流电动机)负载。(a)PWM 信号频率为 $1 0 \mathrm { k H z }$ 的情况下,调节电位器 R4,改变 PWM 信号占空比,使电动机正转、反转(PWM 信号占空比 $50 %$ 对应于电动机 0 速);观察PWM 控制信号、负载电压(即电动机电枢绕组电压)、负载电流波形,记录占空比数据和电动机转动状态。(b)设定 PWM 信号占空比为 $70 %$ 左右,调节电位器 R2,改变 PWM 信号频率,观察并记录电动机在较低、较高 PWM 信号频率情况下的运行状态差异,例如运行噪声、转速平稳性等;
12) 完成实验,关断电源,整理实验桌面,收纳各种电线,工具、设备摆放整齐。按照实验报告提纲,认真分析、思考、讨论、总结、提高,撰写实验报告。
附:
电路原理图电路板元件布局图


| D | c | B | A |

《电力电子技术基础》课程实验
电流测量电路板的使用方法 & 负载注意事项
在实验过程中,需要观察电流波形时,可使用自制的“电流测量电路板”,将被测电流转变为与之成比例的电压信号,然后用示波器观察该电压信号波形。下面说明电流测量电路板的使用方法,并简要介绍其原理。
1、电流测量电路板的基本原理
图 0-1 为电流测量电路板的电路原理图。电路中,直接用来实现电流测量的是 U2 芯片 ACS70331。ACS70331 是一种利用“巨磁阻(GMR)效应”进行电流测量的传感器芯片。所谓巨磁阻效应,是指磁性材料的电阻率在有外磁场作用时较之无外磁场作用时存在巨大变化的现象。将上述磁性材料放置在被测电流产生的磁场中,利用材料电阻值随磁场强度的变化来实现电流测量。与常见的基于 Hall 效应的电流测量方式相比,GMR 方法灵敏度更高,更适合于小电流测量。如图 0-2 芯片内部结构图所示,被测电流由芯片U2 的 1-2 脚、3-4 脚接入,电流产生的磁场作用于巨磁阻。4 个巨磁阻连接成惠斯通电桥以实现电阻值的测量,进而实现电流的测量。


图 0-1 电流测量电路原理图
图 0-2 芯片 ACS70331 内部结构简图
图 0-1 中,连接端子 J1 接入被测电流和 $\mathrm { D C } { + } 1 2 \mathrm { V }$ 电源,J2 为信号输出端子。DC/DC 电源模块 U1 用来为U2提供3.3V电源电压。U2芯片ACS70331的7脚输出电压值与被测电流值成比例,比例值为0.4V/A,被测电流为 0A时输出的零点电压为 1.5V。运算放大器 U3 及周边电阻元件对 U2 输出电压信号进行平移、放大,得到的输出信号 1CurSen 连接至 J2-1 脚,该信号的零点电压约为 3.5V,与被测电流之间的比例为2V/A。为便于观察信号波形,零点电压信号在 J2-2 脚引出;J2-3 脚为地线,可用来连接示波器探头的接地鳄鱼夹。
2、电流测量电路板的使用方法
图 0-3 所示为电流测量电路板与实验电路板之间的连接关系。使用提供的 VH3.96-4P 连接线,将电流测量电路板的 J1 插头与实验电路板的对应插头(见表 0-1)相互连接;将提供的 VH3.96-3P连接线插入电流测量电路板的 J2 插头。
在 J2 的 VH3.96-3P 引出线上,用示波器探头连接 J2-1 脚(外接红色线)引出的电流测量信号,探头鳄鱼夹接 J2-3 脚(外接黄色线)引出的地线。若被测电流信号为正负交变的交流信号,可设置探头的选项“耦合”为“交流”来观察 J2-1 脚被测电流波形(TBS1102 示波器使用说明书.pdf 第 116 页,“参考”之“垂直控制”);图0-4、0-5 给出了这样观察到的 J2-1 脚信号波形,分别对应于实验一、实验三。图中,蓝色波形为 J2-1 脚信号波形,2V 对应于 1A 的电流;黄色波形为 MOSFET 管的 PWM 控制信号波形,与被测电流波形对照,可分析电路工作状况及 MOSFET 管的通断状态;绿色波形是用示波器的“电流探头”直接测量被测电流的波形。可以看出,图 0-4 中蓝色与绿色波形基本重合,表明所用电流测量电路板能够实现电流的有效测量;不过,在蓝色波形跳变的位置(上升沿、下降沿),波形出现短时的振荡收敛过程,这是由测量芯片导致的,被测电流的实际状况如绿色波形所示,无此振荡收敛过程。这一点,请同学们在实验过程中注意。图 0-5中,由于振荡过程的影响,示波器探头耦合交流得到的蓝色波形稍有下移。

图 0-3 电流测量电路板与实验电路板之间的连接
表 0-1 实验电路板的电流测量端子与被测电流
| 实验名称 | 电路板上的连接端子 | 被测电流 |
| 实验一单相电压型逆变电路 | J3 | 负载电流,LoadP 端为正 |
| 实验二Buck 斩波电路 | J4 | 主电路电感电流,正方向为“由电感流向负载的方向” |
| 实验三单相 SPWM逆变电路 | J3 | 负载电流,LoadP 端为正 |

图 0-4 电流测量信号波形

图 0-5 电流测量信号波形
(实验一,探头设置为耦合交流)
(实验三,探头设置为耦合交流)
若用示波器另一探头连接 J2-2 脚(外接黑色线)引出的零点电压信号,则可在示波器屏幕上显示出一条对应于 0A电流的直线波形,以便观察。
3、负载使用中的注意事项
为观察实验所用电力电子电路的工作过程,电路必须连接负载。在实验过程中,用到的负载有电阻负载、阻感负载、直流电动机负载等三类。各个实验用到的负载如表 0-2所示。
表 0-2 实验中用到的负载
| 实验名称 | 用到的负载 |
| 实验一单相电压型逆变电路 | (1)阻感负载,100uH电感+10欧姆/50W电阻 |
| 实验二Buck斩波电路 | (2)电阻负载,20欧姆/50W电阻 (1)R31ZY永磁直流电动机DC12V,4000r/min; |
| (2)电阻负载,20欧姆/50W电阻 | |
| 实验三单相SPWM逆变电路 | (1)阻感负载,1mH电感+3.3欧姆/50W电阻; |
| (2)电阻负载,20欧姆/50W电阻 |
在使用电阻负载时,由于电阻流过电流发热量较大,所以需要为电阻器安装散热片,如图 0-6 所示,以避免电阻器表面温度上升过快。即便如此,在实验过程中,电阻器表面温度也会有明显上升。请同学们注意:(1)实验电路带电阻负载连续运行时间,尽量短于 3 分钟,以免电阻器过热;(2)需要确认电阻器温度时,用手轻触电阻器表面,不要长时间触摸。
图 0-6 中,电阻器与散热片接触区域,需要涂抹少许导热硅脂,以保证良好接触,有利散热。然后,使用两只 M3 螺丝,将电阻器固定在散热片上。

图 0-6 电阻负载需安装散热片
阻感负载如图 0-7 所示,在实验过程中也会发热,发热量及其导致的温升小于电阻负载。不过,也要注意监控温度,以免过热。

图 0-7 阻感负载
使用直流电动机负载时,在接通电源之前,要用工具盒中的绝缘胶带,将电机固定在实验桌面上,如图 0-8 所示,以免其旋转起来之后,在实验桌上蹿动。

图 0-8 直流电动机需用胶带粘贴固定在实验桌面上
2020~2021学年第一学期
| (每项满分为4分,分值不计小数。未达到下表最右列“1分”标准者,计0分) 4分 3分 2分 1分 | ||||
| 有责任感,肯奉献,努力投入到团队项目中。 | ||||
| 1 团队所有成员对团队的贡献。 | 在截止日期前,彻底、全面地完成所有分配给自己的 任务,并推进团队项目的进行。积极主动地帮助队友完成 他们被分配的任务,达到同样的卓越水平。 | 有责任感,肯奉献,努力投入到团队项目中。 在截止日期前,彻底、全面地完成所有分配给自 目中。 己的任务,并推进团队项目的进行。 | 有责任感,肯奉献,努力投入到团队项 在截止日期前,完成所有分配给自己的 | 有责任感,肯奉献,努力投 队项目中。 在截止日期前,完成所有分 |
| 己的任务。 | ||||
| 在团队会议上,提供基于他人想法的替代解决方 | 任务,并推进团队项目的进行。 | |||
| 在团队会议上,通过提出新想法或建议并阐明其优 案或行动方案。通过建设性地采纳或综合队友的建 | 在团队会议上,为推进团队的工作提出 | 在团队会议上分享自己的想 | ||
| 点,帮助团队向前迈进。通过建设性地采纳或综合队友的 建议,以及注意有人不参加会议并邀请他们参与,以促进 | 建议。通过重申队友的观点和/或澄清问题的 | 未能推进团队的工作。通过轮流 | ||
| 议,以促进团队所有成员对团队的贡献。 | 方式,鼓励队友对团队做出贡献。 | 倾听他人的意见,来鼓励队友。 | ||
| 对队友的能力表现出信心,通过表达对任务的重要性 励队友来促进团队精神。 | 和对团队完成任务的能力的信心来激励队友。通过积极鼓 过积极鼓励队友来促进团队精神。 | 对队友的能力表现出信心,通过表达对任务的重 要性和对团队完成任务的能力的信心来激励队友。通 心来激励队友。 | 对队友的能力表现出信心,通过表达对 任务的重要性和对团队完成任务的能力的信 | 认可队友完成指定任务的能 |
| 表现出礼貌和尊重,准时参加团队活动;在沟通中, 始终以礼貌和建设性的态度对待队友,并使用积极的声调 | 表现出礼貌和尊重,准时参加团队活动;在沟通 中,始终以礼貌和建设性的态度对待队友,并使用积 | 表现出礼貌和尊重,准时参加团队活 动;在沟通中礼貌和建设性地对待队友。 | 表现出礼貌和尊重,准时参 活动。 | |
| 或笔调、面部表情和/或肢体语言。 以建设性的方式直接管理冲突、解决冲突,从而增强 | 极的声调或笔调、面部表情和/或肢体语言。 承认冲突的存在,并与冲突参与者保持沟通。 | 将注意力转向共同点,例如转向手头的 | 被动地接受不同的观点/想法 | |
| 团队凝聚力和执行力。 对于自己面对的议题/问题,能够进行准确、全面的 | 任务以避开冲突。 | 点。 | ||
| 对于自己面对的议题/问题,能够进行陈述、描 | 对于自己面对的议题/问题进行了陈 | |||
| 描述,并获取了充分理解该问题所需的所有相关信息,可 用来进行连贯的分析或综合,信息来源可靠。充分理解前 | 述和澄清,使自己对该问题的理解不会因获取信息的 | 述,但描述中存在一些术语未定义、歧义未 | 对于自己面对的议题/问题进 陈述,但缺少必要的澄清/解释或 | |
| 提条件或假设对问题的影响;在全面分析前提条件的情况 | 部分遗漏而严重受阻。获取了相关信息,信息来源是 | |||
| 地质疑。 | 可靠的,可用来进行连贯的分析或综合。认识到一些 | 探究、边界未确定或前提未知的情况。信息 来源基本可靠,但不充分,不足以用来进行 | 明。信息来自于未经任何评估的 | |
| 下,对信息中的观点(包括专家的观点)进行缜密、仔细 | 前提条件或假设的存在,对信息中的观点(包括专家 | 连贯的分析或综合。开始意识到前提条件或 | 来源。专家的观点被视为事实, 问。 | |
| 在对信息中的观点进行了综合/归纳的基础上,得到 | 的观点)进行了质疑。 在考虑信息中的观点的基础上,得到自己的结 | 假设的影响。专家的观点大多被认为是事 实,很少有质疑。 | ||
| 自己的结论,或是提出了自己的观点。自己的结论是合乎 逻辑的。自己的观点是富有想象力的,考虑到了问题的复 | 论,或是提出了自己的观点,考虑到了问题的复杂 | 能够得到自己对于议题/问题的结论, 承认问题的不同方面,但缺少逻辑性。结论 | 能够给出自己对于议题/问题 论,但过于简单,看起来是显而, | |
| 杂性和现实条件的限制。 性。 | 性。结论在逻辑上与一系列信息是有关的,具有逻辑 | 虽然在逻辑上与一些信息联系在一起,但这 只是因为所选择的信息与期望的结论相符。 | 的。结论缺少逻辑性,并且与一 | |
| 创新:创造一个完全新的产品、解决方案或想法。 | 创新:创造一个完全新的产品、解决方案或想 | 改编:对适当选择的范例进行改编,以 | 不一致。 | |
| 不仅能制定一个有条理的解决问题的计划,而且认识 到应用该解决方案可能带来的后果,并且能够清楚地说明 | 法。 能够从备选方案中进行选择,制定一个有条理的 | 适应于自己面对的问题或要求。 考虑并拒绝不太可接受的解决问题的方 | 模仿:成功地复制了一个适 的范例。 | |
| 3 创 | 只有一种方法被考虑并用于 | |||
| 选择解决方案的原因。 | ||||
| 新 | 解决问题的计划。 | 法,以此来选择一个解决方法。 | 题。 | |
| 的或矛盾的观点或想法。 | 考虑反驳意见,能够整合他人提出的可替代的、不同 | |||
| 考虑反驳意见,以一种探索性的方式来包含他人 | 以包含一部分可替代的、不同的或矛盾 | |||
| 收到反驳意见,但不予考虑。 | ||||
| 提出的可替代的、不同的或矛盾的观点或想法。 | 的观点或想法的方式来对待反驳意见。 | |||
| 能够扩展一个新颖的或独特的想法或产品,以创造新 | ||||
| 的知识。 | ||||
| 能够在考虑所有相关因素的前提下,清晰而有洞察力 地陈述问题是什么。 能够确定在当前的特定环境下解决问题的多种方法。 在此基础上,提出一个或多个能彻底解决问题的方案。解 决方案考虑了当前面对的特定环境。 | 能够在考虑主要相关因素的前提下,足够详细地 陈述问题是什么。 能确定解决问题的多种方法,其中只有一些方法 适用于当前的特定环境。在此基础上,提出一个或多 个解决方案,这些解决方案表明提出人理解了问题, | 开始尝试在考虑主要相关因素的前提 下,陈述问题是什么,但陈述是肤浅的。 仅能确定在特定环境中解决问题的单 方法。在此基础上,提出一个“现成”的解 决方案/假设,而不是针对问题的特定环境 | 在识别问题、陈述问题方面,表现 出有限的能力。 确定一个或多个在特定环境中不适 用的解决问题的方法。在此基础上,提 出一个很难评估的解决方案,它很模 |
| 对解决方案进行深入、透彻的评估,以考察解决方案 的可行性,并衡量采用该解决方案可能造成的其他影响。 | 但可能只是在表面上解决了问题(治标不治本)。 对解决方案的评估是充分的(例如,包含详尽的 解释),以考察解决方案的可行性,并衡量采用该解 决方案可能造成的其他影响。 | 因素来设计的。 对解决方案的评估是简短的(例如,解 释缺乏深度)。 | 糊,或者只是间接地解决问题。 对解决方案的评估是肤浅的(例 如,仅包含粗略的、表面的解释)。 |
| 作为团队一员,有能力与团队一起实施解决方案。 对问题、解决问题的过程及结果进行反思,并考虑是 | 作为团队一员,有能力与团队一起实施解决方 案。 对问题、解决问题的过程及结果进行反思,并考 | 作为团队一员,有能力与团队一起实施 解决方案。 较少对问题、解决问题的过程及结果进 | 作为团队一员,有能力与团队一起 实施解决方案。 对解决问题的过程及结果进行肤浅 |
| 否有必要采取进一步的措施。 | 虑是否有必要采取进一步的措施。 | 行反思,很少考虑是否有必要采取进一步的 措施。 | 的回顾,不考虑采取进一步措施的必要 性。 |
| 书面沟通:能够以清晰流畅的、符合中国文化传承的 | |||
| 中文文字与读者沟通思想,并且几乎没有文字错误。全文 条理清晰,组织得当。 | 书面沟通:使用直截了当的文字向读者传达意 思。几乎没有文字错误。全文条理清晰,组织得当。 | 书面沟通:使用的文字通常能清晰地向 读者传达意思,但写作中可能会出现一些文 字错误。全文条理基本清晰,上下文缺少衔 | 书面沟通:有一些文字错误,有时 会因此而妨碍意思的准确表达。全文条 |
| 接和过渡。 | 理不清晰,语义跳跃、混乱。 不能准确使用专业术语表达专业内 | ||
| 能熟练使用专业术语表达专业内容,文字简练准确, 逻辑性强。能使用适当的、相关的、令人信服的素材来支 | 能使用专业术语表达专业内容,文字准确,有逻 辑性。能使用适当的、相关的、令人信服的素材来支 | 能使用专业术语表达专业内容,文字基 本准确,可能存在专业术语书写错误或使用 不当的情况。能使用一些素材来支撑自己的 | 容。提供的素材缺少相关性,不能有效 支撑自己的论述主题和论点,缺少论 |
| 撑自己的论述主题和论点,论述充分。 | 撑自己的论述主题和论点,论述不够充分。 | 论述主题和论点,但缺少论证。 □头演讲:内容组织不够清晰,逻辑性 | |
| 口头演讲:清晰准确,不同部分之间衔接得当,素材 | 口头演讲:清晰准确,不同部分之间有过渡,素 | 证。 口头演讲:内容组织混乱,不能明 | |
| (解释、示例、插图、统计数据、类比、引文等)组织有 | 材组织有序、能够对演讲者的观点提供一般的支持, | ||
| 时有时无。提供的素材能够对演讲者的观点 | 确表达演讲者的想法。提供的素材不能 | ||
| 序、能够充分支撑演讲者的观点,演示内容有逻辑性。 | 演示内容有逻辑性。 | 提供部分的支持。 | |
| 复,令人难忘,并得到各中素材的足够支撑)。 | 演讲的中心思想清晰,与支持材料一致。 | 演讲的中心思想基本上是可以理解的, 但缺少重复,也不容易记住。 | 对演讲者的观点提供支持。 |
| 演讲的中心思想是令人信服的(精确陈述,适当重 | 演讲的中心思想可以推断出来,但 | ||
| 演讲中的语言适合听众,令人难忘、令人信服,并能 | 演讲中的语言适合听众,是经过深思熟虑的,通 | 演讲中的语言适合听众,但是平淡无 | |
| 奇,仅能在一定程度上支持演讲的有效性。 | 在演示文稿中没有明确说明。 | ||
| 演讲中的语言不适合听众,表述不 | |||
| 提高演讲的效果。演讲技巧(姿势、手势、眼神交流和声 | 常能够支持演讲的有效性。演讲技巧使演讲变得有 | ||
| 趣,演讲者看起来让人觉得舒服。 | 清晰,很少支持演示的有效性。演讲者 | ||
| 音表达/指:抑扬顿挫、音高变化等)使演讲更有说服 | |||
| 演讲技巧使演讲能够被听懂;对于应该如何 定。 | 对手势、眼神交流等演讲技巧的使用, | ||
| 力,演讲者显得文雅自信。 | |||
| 使用手势等演讲技巧,演讲者显得犹豫不 | 会降低演示的可理解性,演讲者看起来 | ||
| 让人不舒服。 | |||
电气专业“电力电子技术实验”评分卡(匿名)——组号( )
2020~2021 学年第一学期
请在上面标题行填写组号,并在下表第一行,填写所在小组全体成员(包括自己)的姓名。然后:请在下表第二至七行,参照实验指导书最后两页的《电气专业“电力电子技术实验”能力评分规则表》,给小组每位成员(包括自己)在实验过程中表现出的能力水平打分。每项最低 0分、满分 4分。
| 姓名 |
| 1团队合作 |
| 2批判性思维 |
| 3创新 |
| 4解决问题 |
| 5沟通 |
| 能力总分 |
填写日期: 年 月 日
电力电子技术课程
实验调查问卷
(匿名)

投票(匿名)最多可选1项
1、就下列6个方面而言,这三个电力电子实验是否适合三年级第一学期的电气专业学生?

投票人数:131
答题分布
| A | 共120人,占比92% |
| B | 共11人,占比8% |
| 未投票 | 共59人 |
1-b)兴趣

投票(匿名)
投票人数:131
答题分布
| A | 共115人,占比88% |
| B | 共16人,占比12% |
| 未投票 | 共59人 |


投票(匿名)最多可选1项
投票人数:131

1-d)通过做实验来巩固已有知识并获取新知识

投票人数:131
Yes
答题分布
提交
答题分布
| A | 共99人,占比76% |
| B | 共32人,占比24% |
| 未投票 | 共59人 |
| A | 共114人,占比87% |
| B | 共17人,占比13% |
| 未投票 | 共59人 |
设置


投票人数:131
答题分布
| A | 共104人,占比79% |
| B | 共27人,占比21% |
| 未投票 | 共59人 |

投票人数:129
答题分布
| A | 共103人,占比80% |
| B | 共26人,占比20% |
| 未投票 | 共61人 |

投票人数:127
2、在实验开始之前及实验进行的过程中,授课教师和实验指导教师是否已经将完成实验所需的下列6方面的知识、技能,或者是获得所需知识、技能的可行途径,提供给了同学?

2-a)相关的电力电子课程理论知识


答题分布
| A | 共124人,占比98% |
| B | 共3人,占比2% |
| 未投票 | 共63人 |

2-b)相关电子元件知识
2-c)手焊电子元件技术


投票人数:128
Yes

Yes

No

No
提交
答题分布
| A | 共116人,占比91% |
| B | 共12人,占比9% |
| 未投票 | 共62人 |
提交
设置

投票人数:128
答题分布
| A | 共124人,占比97% |
| B | 共4人,占比3% |
| 未投票 | 共62人 |
2-d)实验电路的工作原理

Yes

投票人数:127
No
提交
答题分布
| A | 共118人,占比93% |
| B | 共9人,占比7% |
| 未投票 | 共63人 |


2-e)电路板调试方法

Yes

No

投票人数:127
2-f)解决问题的方法


No
答题分布
| A | 共110人,占比87% |
| B | 共17人,占比13% |
| 未投票 | 共63人 |
提交
3、在电力电子实验已经完成的时候,你的以下6方面能力是否有提高、提高的程度是多

投票人数:127
答题分布
3-a)团队合作
请按照五分制打分(0~5:$0 =$ 没有提高, $\ 1 =$ 提高很少,$5 =$ 提高很多)
【请翻至下一页作答】
| A | 共102人,占比80% |
| B | 共25人,占比20% |
| 未投票 | 共63人 |

提交

投票(匿名)最多可选1项
设置
3-b)对学习时间的管理与有效利用


答题分布
| A | 共49人,占比39% |
| B | 共45人,占比35% |
| C | 共23人,占比18% |
| D | 共3人,占比2% |
| E | 共4人,占比3% |
| F | 共3人,占比2% |
答题分布
| A | 共39人,占比31% |
| B | 共45人,占比35% |
| C | 共30人,占比24% |
| D | 共5人,占比4% |
| E | 共2人,占比2% |
| F | 共6人,占比5% |
投票(匿名)最多可选1项
3-c)学习主动性(自己主动学习)

答题分布
| A | 共43人,占比34% |
| B | 共50人,占比39% |
| C | 共24人,占比19% |
| D | 共7人,占比6% |
| E | 共1人,占比1% |
| F | 共2人,占比2% |
投票(匿名)最多可选1项
3-d)学习独立性(指:没有老师指导下的学习)

提交
投票(匿名)最多可选1项


3-e)电气专业的技术、知识


答题分布
| A | 共44人,占比35% |
| B | 共54人,占比43% |
| C | 共24人,占比19% |
| D | 共5人,占比4% |
| E | 共0人,占比0% |
| F | 共0人,占比0% |
答题分布
| A | 共33人,占比26% |
| B | 共65人,占比51% |
| C | 共25人,占比20% |
| D | 共2人,占比2% |
| E | 共1人,占比1% |
| F | 共1人,占比1% |
提交
3-f)实践经验与技能

投票(匿名)最多可选1项
设置
4、通过这次电力电子实验,你获得了多少满足感?请按照五分制打分(0~5:$0 =$ 没有, $\ 1 =$ 很少, $5 =$ 很多)
提交
答题分布
| A | 共45人,占比35% |
| B | 共59人,占比46% |
| C | 共21人,占比17% |
| D | 共2人,占比2% |
| E | 共0人,占比0% |
| F | 共0人,占比0% |
主观题1分
设置

答题分布
| A | 共38人,占比30% |
| B | 共49人,占比39% |
| C | 共30人,占比24% |
| D | 共3人,占比2% |
| E | 共3人,占比2% |
如果你有机会做为老师来安排、组织下一届同学的电力电子实验,为更好地实现培养目标、提高同学能力,你会怎样改变现在的实验过程和模式?
【因为雨课堂功能的限制,此题无法设置为“匿名回答"请同学们谅解。如果你不想回答,可以不回答。当然,你可也可以把自己对此题的回答,或者是对电力电子技术课程的建议,通过其他的途径告诉
作答
“【此处填写实验名称】”实验报告
组号:
202 年 月 日【此处填写报告撰写日期】
| 组员姓名 |
| 组员学号 |
| 分工 |
| 贡献率 (%) |
一、实验原理与实验电路
【请论述实验内容涉及的理论知识,说明实验所用电路的结构、工作原理等。】
二、实验过程、结果与分析
【请按照实验指导书给出的实验步骤,包括焊电路板,依次叙述你的实验过程、得到的波形/数据等实验结果,并进行处理、分析。鼓励同学们在实验指导书设定的实验步骤之外,自拟实验以验证自己的想法,并在报告中细致写出构思与过程与结果。】
三、实验结论
【对实验过程、方法、分析结果等内容进行简单的归纳、总结,亦可写心得体会、感悟等。】
【要求:实验报告应为 Word 文档,文件名取为“12_1”;其中,下划线前的数字 12 为组号,下划线后的 1 为实验编号:1 是“单相电压型逆变电路”,2 是“Buck 斩波电路”,3 是“单相SPWM 逆变电路”。】
【关于每位组员实验报告计分的说明:
请在报告题目下方的表格中,使用百分数,对小组每位成员在实验过程中的贡献率,给出诚实和坦率的估计。所有组员的贡献率之和应为 $100 %$ 。
每组每个实验由全体组员共同完成,提交一份共同的实验报告。教师批阅实验报告,给出该组实验报告的得分(百分制)。每位组员该实验报告的得分为:实验报告得分*该组员的贡献率。完成全部三个实验之后,每位组员的总得分为:该组员三份实验报告得分之和 $^ { * } N / 3$ 。式中, $N$ 为小组人数。
例如,第 1 组由三位同学组成,三个实验的实验报告成绩依次为 72、95、89,组员张三同学在三个实验 中 的 贡 献 率 依 次 为 $40 %$ 、 $32 %$ 、 $2 9 %$ , 则 张 三 同 学 的 实 验 报 告 总 得 分 为 :$( 7 2 ^ { * } 4 0 % + 9 5 ^ { * } 3 2 % + 8 9 ^ { * } 2 9 % ) ^ { * } 3 / 3 = 8$ $^ { * } 3 / 3 { = } 8 5 . 0 1$ 】
“Buck 斩波电路”实验报告
组号:582020 年 11 月 4 日
| 组员姓名 | 徐浩然 | 朱章旭 | 吴开航 |
| 组员学号 | 181404040533 | 181404040540 | 181404040529 |
| 分工 | 电路调试、分析,撰写实验报告 | 电路元件焊接。参与电路调试 | 电路调试、分析,撰写实验报告 |
| 贡献率 (%) | 35 | 30 | 35 |
一、实验原理与实验电路
电力 MOSFET 管 Q1、肖特基二极管 D1、电感 L1 与电解电容 C7 构成 Buck 斩波主电路,与教材中的图 1 对应,将输入电源 VCC(DC12V)变为幅值可调的直流输出电压 VO,施加于负载,实现降压 DC/DC变换。
【此图略去】
为了使主电路能够按照教材所述方式正常工作,还需要一些辅助的电路单元来共同构成实验电路。首先,为了控制MOSFET管的通、断,需要与所用 MOSFET管匹配的驱动电路,对应于实验电路中的“隔离驱动电路单元”。然后,还需要设计可以产生 PWM 控制信号的“PWM 信号发生电路单元”
1、PWM 信号发生电路
图 2 为实验中的PWM 信号发生电路单元,由 PWM 信号发生器集成电路芯片 TL494 构成,通过查阅芯片 TL494 的说明书知,芯片TL494的 9 脚、10脚输出的信号是两个占空比可调的方波信号,在本实验中并联后作为本单元电路的输出信号,即输出PWM 信号,连接后续的驱动电路。芯片的 5 脚和6 脚分别连接了电容 $C _ { 5 }$ 和电阻 $R _ { 9 }$ ,用来调节 PWM 信号的频率 $f$ ,PWM 信号的频率为 $f$ :
删除的内容: ”
$$ f = \frac { 1 } { R _ { 9 } C _ { 5 } } $$

带格式的: 字体颜色: 红色
图 1 Buck 斩波电路
图 2 PWM 信号发生电路原理图
式中, $f$ 是输出信号的频率,单位是 $H z$ ,电阻值的单位是 $\Omega$ ,电容值的单位是 $F$ 。在本实验中,电阻 $R _ { 9 }$ 和电容 $C _ { 5 }$ 的阻容值固定,不像实验一是可调的。
电路中的电位器 $R _ { \chi }$ 用来调节 3 脚输出直流电压 1 幅值,进而调节 9 脚和 11 脚输出的 PWM 信号中高电平的持续时间,即占空比。

2、隔离驱动电路单元
驱动电路对控制信号进行功率放大,使之可以驱动 MOSFET,使 MOSFET 适时导通、关断。图 3 为 删除的内容: 中,
隔离驱动电路单元的原理图,由光电耦合器芯片 HCPL3140 构成。芯片HCPL3140 不仅实现了对PWM 信号的功率放大以满足驱动 MOSFET 的需要,还实现了 MOSFET 栅极驱动与其他电路单元之间的电气隔离。
由于实验中主电路电元中MOSFET 需要隔离驱动,芯片 HCPL3140 的输出侧需要使用与UI电源VCC相互隔离的 VCC1。图3 中的 2P 接线端子用来 DC12V 电源VCC1。实验过程中设置直流稳压电压,使其输出两路相互隔离的DC12V 电源,分别接图2 的 J1 和图3的 J2。

图3 隔离驱动电路原理图
3、 主电路单元
图 4 为主电路单元的电路原理图。图中 MOSFET 型号为 IRFZ44N,肖特基二极管 D1 的型号为 MBR1660。实验过程中,需要更换不同感值的电感来研究不同电感值的电感下的电感电流连续与断续的情况。
图 4 中,接线端子 J4 用来连接“电流测量电路板”以测量电感电流波形。
图 4 中,接线端子 J2 用来连接负载。实验所用负载有两种,一是 R31ZY 永磁直流电动机,额定电压 DC12V,额定转速 $4 0 0 0 \mathrm { r / m i n }$ ;二是 20 欧姆/50W 电阻。

图 4 Buck 主电路单元原理图
二、实验过程、结果与分析
按照“电路原理图”和“电路板元件布局图”,严格按照原理图中给出的各个元件类型、型号、 数值,参照元件布局图,按照电路中信号的传递方向,在电路板上对应位置依次完成元件焊接。为了便于电路调试,要按照“PWM信号发生电路单元”、“隔离驱动电路单元”、“主电路”的顺序,一次只焊上一个芯片及其周边元件。完成这一芯片的调试之后,再焊后面一个芯片,进行下一个芯片的调试。
本实验给电路板提供的输入电源为两路相互隔离的 $\mathrm { D C + 1 2 V }$ ,两路电源 2P 插头插入实验电路板 J1、J3 电源插座。插电源插头时要注意电路板上 J1 、J3 插座旁标识的电源“+”极性,不能接反。在接入电源插头之前,要用示波器确认直流稳压电源输出电压值为 $+ 1 2 \mathrm { V }$ 。确认无误之后,才能将电源插头插入电路板插座。
1)完成电路板上所有 0805 封装的表贴电阻、表贴电容元件焊接。
2)完成图 2 所示 PWM 信号发生电路单元及电源插头 J1、电容 C1至 C2的焊接,通过目视、万用表测量等方法检查合格后,插上芯片,接通电源。用示波器测量 U1-9/10 脚输出的 PWM 信号波形,调节 $\mathrm { R x }$ 把PWM 信号的占空比为 $5 0 %$ 左右。示波器实测波形如图 5 所示:

图 5 调节 Rx 后测得的 U1-9 脚和 10 脚波形
分析:我们在实验一通过中对芯片 TL494 不同引脚输出信号的波形的测量和查阅芯片的说明书已经对芯片的工作原理有了基本了解。芯片 9 脚和 10 脚输出的信号是相同的,在本实验中,把 9 脚和 10 脚接在一起输出,可以进行一定的功率放大,提高输出信号的驱动能力。
由 PWM 信号发生电路中电阻 $R _ { 9 }$ 和电容 $C _ { 5 }$ 的阻容值可求出 PWM 信号的频率的理论计算值,$f = \frac { 1 } { R _ { \circ } C _ { 5 } } = \frac { 1 } { 2 0 \times 1 0 ^ { 3 } \times 1 \times 1 0 ^ { - 9 } } = 5 0 \mathrm { k H z }$ ,但是实际用示波器测得的 PWM 信号的频率为 $6 0 , 6 2 \mathrm { k H z }$ ,与理论值有 $1 0 , 6 2 \mathrm { k H z }$ 的误差,我们认为这个误差可能是由于实际电路中使用的电阻电容的值的精度不够造成的,故用万用表单独测量了 $R _ { 9 }$ 和 $C _ { 5 }$ 的阻容值,得到电阻阻值为 20KΩ与理论值无误差,电容容值为 $1 , 1 2 \mathrm { n F }$ ,与理论值有误差,但是将测量得到的阻容值代入频率计算公式得到的频率44.643kHz 与实测的信号频率之间的误差更大。对于这个较大的误差,我们认为一方面是万用表在测量电阻电容的阻容值时存在误差,电阻电容的精度不够,而且本来电容在制造时容值就存在$\pm \ : 0 %$ 的误差,另一方面和芯片有关,计算公式来自芯片的说明书,但是芯片的制作工艺不够,精度不够,并不能按照说明书上公式输出信号的频率。
3)完成图 3 所示的隔离驱动电路单元的焊接,检查合格后,插上芯片,接通两路 DC12V 电源。用示波器依次分别测量 U2-2 脚、U2-6 脚波形,并将其与 U1-9/10 脚的 PWM 信号波形作对比,实测得到的波形如 6 和图 7 所示。同时为了了解芯片 HCPL3140 的工作原理,在实验中我们又将U2-2 脚和U2-6 脚的波形进行对比,如图 8 所示。
删除的内容: 阻
删除的内容: 1
带格式的: 字体颜色: 红色

图 6 测得的 U1-9 脚和 U2-2 脚波形

图 7 测得的 U1-9 脚和 U2-6 脚波形

图 8 测得的 U2-2 脚和 U2-6 脚波形
分析:观察图 6 和图7可知,(图6中靠下蓝色的波形是 U2-2 脚测得的波形)U2-2 脚和 U2-6 脚的波形与 U1-9/10 脚的波形基本一致,但是 U2-2 脚的波形出现明显的“拖尾”现象,对于“拖尾”现象本实验会在第 10 步进行研究,这里先不细述。同时观察图 8,除去“拖尾”现象,两个波形基本一致,高低电平同时出现,占空比和频率基本一致,只是 2 脚信号的峰-峰值为 2.24V,6 脚信号的峰-峰值为 13.2V,幅值上放大了 6 倍,2 脚信号的测得的两者占空比和频率之间的误差可以认为是示波器读数的误差,说明芯片 U2 未改变输入信号的占空比和频率,未改变输入信号的波形,只是对信号进行了功率上的放大以满足后续主电路中驱动MOSFET 导通和关断的需要。我们查阅芯片说明书得知,芯片 U2 由一个发光二极管组成,该发光二极管与一个具有功率输出级的集成电路光学耦合。这个光耦合器适合驱动电机控制逆变器应用中使用的功率 IGBTs 和 MOSFETs。输出的高工作电压范围提供栅极控制器件所需的驱动电压。该光耦合器提供的电压和电流适合直接驱动中小功率 IGBTs。同时,实验中这个单元的输出端使用的是芯片的6 脚,由说明书的真值表可知,此时当输入为高电平时,输出也为高电平,不发生信号的变化。

| Truth Table | |
| LED | Vo |
| OFF | LOW |
| ON | HIGH |
图 9 部分芯片 HCPL3014 说明书
4)完成图 4 所示主电路的焊接,电感 L1 取为 $1 0 0 \mathrm { u H _ { c } }$ 。检查合格后,J2 连接电阻负载(20 欧姆/50W电阻),J4 连接电流测量电路板,然后接通电源,进行Buck 斩波电路实验。
5)示波器探头的接地鳄鱼夹接“GND”,用示波器分别测U1-9脚、输出电压 VO、D1阴极信号波形,得到图 10,记录 PWM 信号占空比、输出电压平均值。调节电位器 Rx,在最小值至最大值改变PWM 信号占空比,重复上述过程,得到图11、图12、图13、图14、图 15,观察波形变化并记录数据。计算输出电压平均值、占空比两者比值,得到表 1。

图 10 测得的 U1-9 脚和 D1 阴极的波形

图 11 PWM 信号占空比最小时的输出电压平均值

图 12 PWM 信号占空比为 $30 %$ 时的输出电压平均值

图 13 PWM 信号占空比为 $50 %$ 时的输出电压平均值

图 14 PWM 信号占空比为 $7 5 %$ 时的输出电压平均值

图 15 PWM 信号占空比最大时的输出电压平均值表 1 PWM 信号占空比与输出电压平均值的关系表
| PWM 信号占空比 | 输出电压平均值 | 输出电压平均值与占空比的比值 |
| 15.5% | 2.36V | 15.223 |
| 30.4% | 4. 22V | 13.882 |
| 50.2% | 6.30V | 12.550 |
| 75.3% | 9.29V | 12. 470 |
| 86.5% | 10.7V | 12.370 |
| 平均 | 13.701 |
分析:对比占空比逐渐调大时输出电压平均值可知,PWM 信号的占空比变大时,输出电压的平均值增大。可由电路的工作状态分析得知。当PWM 信号为高电平时,驱动 MOSFET 导通,电源 E 直接
向负载供电,负载电压 $\mathrm { U o } { = } \mathrm { E }$ ,二极管此时没有导通,阴极为高电平。当 PWM 信号为低电平时,MOSFET关断,电源向负载供电的通路被关断,但是由于电感中储存有电能,会在电源不供电时释放电能,电流流经二极管 D 续流,二极管导通,阴极为低电平。所以,PWM 信号中高电平持续的时间越长,MOSFET 导通的时间越长,输出电压平均值也越大。图 10 中测得的 D1 阴极的信号与理论分析的情况基本一致。
由表 1 知,通过计算测量得到的几组数据中输出电压平均值与 PWM 信号占空比的比值,得到比值的平均值为 13.071,教材上给出的 Buck 斩波电路输出电压平均值的公式为 $U _ { o } = \alpha E$ ,其中 $U _ { o }$ 为电路输出电压的平均值, $\alpha$ 为占空比, $E$ 为输入电源电压,由式子可知,输出电压的平均值与占空比的比值应为输入电源电压 12V,实测得的的比值为 13.071,存在误差。我们认为这个误差一方面来自于电源电压,我们是通过直流稳压电源上显示的数字来调整输入到电路上的电源电压,但实际上我们后来通过示波器测量直流稳压源输出电压发现电源输出的电压略大于上面显示的数字,即本实验中电路板实际输入的电源电压略大于 12V【给出实测数据!】,另一方面来着于占空比,我们在记录 PWM 信号的占空比时是通过读示波器上的示数,但是示波器的读数是有一定误差的,我们可以通过在计算方波信号高电平持续时间与一个周期时间的比值时采用数格子的方法计算占空比。我们认为是这两方面原因引起了这个误差。【公式源自理想情况。电流连续与断续。】
6) J4 端口连接的电流测量电路板,其输出信号是与主电路中电感电流成比例(2V/A。即,2V 对应1A)的电压信号;当电感电流为 0A 时,该电压信号约为 3.5V。为便于观察波形,电流测量电路板的输出端子还给出了对应于电流零点的电压信号。电流测量电路板的地信号与实验电路板的GND 相连(共地)。
探头的接地鳄鱼夹接“GND”,用示波器测量上述信号,并同时测量 U1-9脚电压信号波形,调节电位器 Rx 改变 PWM 信号占空比,观察电感电流波形的变化,注意电感电流连续还是断续。测得的电感电流连续临界时的波形图和电感电流断续时的波形图如图 16 和图 17 所示。

图 16 占空比为 32.5%时电感电流连续临界点

图 17 占空比为 22.3%时电感电流断续
分析:在步骤5)中对电路工作状态的分析可知,PWM 信号为高电平时,负载电压 Uo=E,但由于电感的储能作用,使得负载电流没有立即上升,而是按指数曲线【直线】上升,当 PWM 信号为低电平时,负载电流经二极管 D 续流,按指数曲线下降。【基本公式、想清楚】电感电流的变化为线性变化,与实际测得负载电流的拟三角波相符。所以当PWM 信号的占空比较小时,当储存的电能释放完之后还未导通 MOSFET,就出现负载电流的断续。
带格式的: 字体颜色: 红色
删除的内容: 不过由于实验中电感的时间常数远大于器件的开关周期,
删除的内容: 近似
通过查阅资料后得到 Buck 斩波电路中电感电流连续的临界状态时的占空比 $D = 1 - \frac { 2 \mathcal { \mathit { f L } } } { \mathit { R } }$ ,式中,D为占空比,f 为 PWM 信号的频率,R 为所带的电阻负载阻值,L 为此时的电感,代入本实验的数据,得到的临界占空比为 $4 0 %$ ,而我们在实验中实际测得的临界占空比为 $3 2 . 5 %$ ,存在误差。首先我们在实验中记录占空比是通过读数得到数据的,在上一步的分析中已经提到这样的读数是有误差的,示波器会把波形上的毛刺认为是上升沿。其次就是实验中实际使用的电阻的阻值【给出实测数据!】和电感的感值精度不够,是有一定的误差,这也会造成理论计算值与实际测得的值之间存在误差。
7)更换电感 L1为 $3 3 0 \mu \mathrm { H }$ 电感器,重复步骤 5)、6),观察不同电路参数情况下的主电路工作过程,分析电感电流连续、电感电流断续情况下的电路工作过程。
1、重复步骤 5)测量得到的波形图 18 所示,得到的 PWM 信号占空比与输出电压平均值的关系如表2 所示。

图a 占空比为 $1 5 , 6 %$ 时的输出电压平均值

图 c 占空比为 $50 %$ 时的输出电压平均值

图b 占空比为 30.4%时的输出电压平均值

图 18 电阻负载, $3 3 0 \mu \mathsf { H }$ 电感时不同占空比下输出电压平均值
图e 占空比为86.6%时的输出电压平均值

图d 占空比为75.6%时的输出电压平均值
表 $2 ~ 3 3 0 ~ \mu \ H$ 电感时 PWM 信号占空比与输出电压平均值的关系表
| PWM信号占空比 | 输出电压平均值 | 输出电压平均值与占空比的比值 |
| 15.6% | 1.84V | 11.794 |
| 30.4% | 3.62V | 11. 904 |
| 50.0% | 6.07V | 12. 140 |
| 75.6% | 9. 27V | 12.262 |
| 86.6% | 10.6V | 12.240 |
| 平均值 | 12. 089 |
2、重复步骤 6),用示波器测量在 PWM 信号占空比由最大值减小时负载电流的变化,测得的波形图如图 19 所示。

图a 最小占空比 78.0%时的负载电流波形


图 b 占空比为 $50 %$ 时的负载电流波形
图 c 占空比为 17.1%时的负载电流波形
图 $1 9 ~ 3 3 0 \mu \ H$ 电感时不同占空比下负载电流的波形分析:1、 $3 3 0 \mu \mathrm { H }$ 电感时,测得的输出电压平均值与 PWM 信号占空比的比值平均值为 12.089,这个与步骤 6)求出的13.701 有误差,是因为我们在实验过程中重新调节了直流稳压的输出电压。
2、在 $3 3 0 \mu \mathrm { H }$ 电感器时,电感的储能能力增大,负载电流波动幅度减小,变得更加平直同时,把 PWM 信号的占空比在从最大值调到最小值的过程中均未观察电感电流的断续。我们在查阅资料得到后得到的斩波电路中电感电流连续的临界状态时的电感值 $L = \frac { 1 - D } { 2 f } R$ ,式中 $\mathrm { D }$ 为占空比,f为 PWM 信号的频率,R为所带的电阻负载阻值,L为此时的电感,代入本实验的数据求得临界电感值约为 $1 6 6 . 7 \mu \mathrm { H }$ ,而此时的电感值为 $3 3 0 \mu \mathrm { H }$ ,大于计算的临界电感值,所以 $3 3 0 \mu \mathrm { H }$ 电感时不会出现负载电流断续的情况,实测情况与理论计算的情况符合。
8)更换负载为直流电动机(R31ZY 永磁直流电动机),用透明胶带或绝缘胶带将电动机牢固粘贴在实验桌面上,重复步骤 5)、6)、7),观察主电路不同性质负载情况下的工作情况。
1、重复步骤 5),测量得到的波形图 20 所示,得到的 PWM 信号占空比与输出电压平均值的关系如表 3 所示。

图 a 占空比为 15.7%时的负载电流波形

图b 占空比为30.8%时的负载电流波形

图 c 占空比为 $50 %$ 时的输出电压平均值


图d 占空比为 $7 5 %$ 时的输出电压平均值
图 e 占空比为 $8 6 , 6 %$ 时的输出电压平均值
图20 直流电动机负载, $3 3 0 \mu \mathsf { H }$ 电感时不同占空比下输出电压平均值
表 3 直流电动机负载时 PWM 信号占空比与输出电压平均值的关系表
| PWM信号占空比 | 输出电压平均值 | 输出电压平均值与占空比的比值 |
| 15.7% | 2.38V | 15. 159 |
| 30.8% | 4.26V | 13.831 |
| 50.0% | 6.69V | 13.380 |
| 75.0% | 9.90V | 13.2 |
| 86.6% | 11. 3V | 13.048 |
| 平均值 | 13. 724 |
2、重复步骤 6),用示波器测量在 PWM 信号占空比由最大值减小时负载电流的变化,测得的波形图如图 21 所示。

图 a 占空比为 $3 0 , 5 %$ 时的负载电流波形

图b 占空比为 50.5%时的负载电流波形

图 c 占空比为 $6 5 , 3 %$ 时的负载电流波形
图 21 直流电动机负载, $3 3 0 \mu \mathsf { H }$ 电感时不同占空比下负载电流波形分析:1、直流电动机负载时,测得的输出电压平均值与 PWM 信号占空比的比值平均值为 13.724,这个与步骤 6)求出的 13.701 有较小误差,我们认为产生误差的原因与步骤 6)中的误差分析相同。【电动机是反电势负载】2、实验中观察到直流电动机的负载电流比电阻负载时的负载电流更加平直,这是由于电动机的特性决定的。电动机自身存在的机械惯性使得输出电流的脉动比输入电流的脉动小,输入电流在经过电动机后会变得更加平直。
9) 在步骤 3 中我们留下了一个 U2-2 脚信号下降沿波形有明显的“拖尾”现象的问题没有解决。同时观察 U1-9 脚信号波形,也可看到类似现象。阅读芯片 U1 和芯片 U2 的说明书后,为减轻“拖尾”现象,我们将实验电路中 R10 更换为 2kΩ、R11 更换为 $1 \mathrm { k } \Omega$ ,再使用示波器测量 U2-2 脚、U1-9 脚信号波形,如图 22 所示。

图 22 更换电阻后测得的 U1-9 脚和 U2-2 脚波形
分析:在实验一我们也使用了TL494芯片,但我们并没有在其输出信号观察上到类似的“拖尾”现象,而在实验二中就出现了这样的现象,观察实验二的电路原理图,猜测可能是芯片 U2 的问题,故我们在去掉芯片 U2 后重新用示波器测量 U1-9 脚的波形,得到图23。对比有芯片 U2时测得的U1-9 脚波形,可以发现在去掉U2 后,U1-9 脚的“拖尾”现象得到改善,所以“拖尾”现象与芯片 U2 有关。我们在查阅芯片 U1 和芯片 U2 的说明书后,得到有关U1-9 脚和U2-2 脚的电路结构图,如图 25 所示,U1-9脚连接的是晶体管,U2-2 脚连接的是一个发光二极管。分析电路工作原理可知,当晶体管导通时,U1-9 脚输出高电平,输出信号经过 R11 后到达U2-2 脚,高电平使得二极管导通,在二极管阳极输出高电平,当晶体管关断时,U1-9 脚输出低电平,输出信号到达U2-2 脚,二极管关断,在二极管阳极输出低电平。而“拖尾”现象发生在信号下降沿时,即晶体管关断,二极管关断时。由二极管关断时的动态过程波形(如图 24 所示)知,二极管在关断时需要一个较大的反向电流,反向电流在流经电阻R10、R11 时产生压降,抬高了U2-2脚电位,显著延长了二极管关断时间。得出结论,这个“拖尾”现象是由于R11 产生的压降引起的。为了消除这个“拖尾”现象,我们改装了电路结构,去掉了 U1 和 U2-2 脚之间的电阻,变成了如图 所示的电路结构图。在改装后的电路结构下,用示波器测量 U1-9 脚和 U2-2 脚的波形得到图 和图 。
观察可知,U2-2 脚的“拖尾”现象已经消失,实现了我们的目的。

图 23 去掉U2 后测得的U1-9 脚波形

图 24 二极管动态过程波形

图 25 U1-9 脚和 U2-2 脚连接的电路图

图26 改装后的电路结构图

图 27 改装后的电路板实物照片

图 28 改装后测的 U1-9 脚和 U2-2 脚波形
10)使用实验一的电路板,全桥电路,接直流电动机(R31ZY 永磁直流电动机)负载。
(a)PWM 信号频率为 $1 0 \mathrm { k H z }$ 的情况下,调节电位器 R4,改变 PWM 信号占空比,使电动机正转、反转(PWM 信号占空比 $5 0 %$ 对应于电动机 0 速),观察 PWM 控制信号、负载电压、负载电流波形,记录占空比数据和电动机转动状态。
(b)设定 PWM 信号占空比为 $70 %$ 左右,调节电位器 R2,改变 PWM 信号频率,观察并记录电动机在较低、较高 PWM 信号频率情况下的运行状态差异。
分析:a)分析全桥逆变电路可知,当 PWM 信号占空比大于 $50 %$ 时,电路输出正向电压,电动机正转,当 PWM 信号占空比小于 $50 %$ 时,电路输出反向电压,电动机反转。同时,我们在实验中发现:当 PWM 占空比大于 $5 0 %$ 时,占空比越大,电路输出正电压越大,电动机转速越大;当PWM 占空比小于 $5 0 %$ 时,占空比越小,电路输出反向电压越大,电动机转速越大。而且,当占空比为$4 6 . 4 { \sim } 5 3 . 8 { \mathrm { ~ \textrm ~ { ~ ~ } ~ } }$ 时,电动机转速为 0,为电动机的死区,这是由于电动机起动时需要克服机械摩擦和凤各种摩擦造成的。
b)改变PWM信号的频率,就可以改变输出电压的脉动频率,从而改变电动机输入电压的脉动频率。我们在实验中发现:PWM信号频率较低时,电机运行状态不佳,转速较低,PWM 信号频率较高时,电动机运行状态良好,转速较高。对于电动机,其自身是一个控制系统,可以对输入电压的脉动频率进行一定的增益,写出其传递函数可知其存在截止频率,当输入电压脉动的频率大于截止频率时,其输出侧的电压脉动频率会减小,反应在转速上就是运行状态良好,当输入电压脉动的频率小于截止频率时,其输出侧的电压脉动会增大,从而使得电动机运行不顺畅,转速时快时慢。
带格式的: 字体颜色: 红色
删除的内容: 的频率
11)完成实验,关断电源,整理实验桌面,收纳各种电线,工具、设备摆放整齐。
三、实验结论
通过本次实验的操作和对实验结果的分析,包括焊接电路板,查阅资料等,提高了我们焊接电路板的能力,学习到了实际电路中分析产生误差的各种因素以及减小误差的方法,培养了我们设计电路和分析电路的能力,我们对本实验涉及的“Buck 斩波电路”相较于课本所学有了更深刻的理解。
对于电路中的几部分电路单元,相较于课堂所学,我们对于电力电子电路在实际使用中所需要的辅助电路单元,PWM 信号发生电路和隔离驱动电路等电路单元有了较为深入的了解,学会了在不同的主电路情况下选择合适的辅助电路单元。
通过实验发现 Buck 斩波电路中的电感的感值增大,可以减小负载电流的波动幅度,有利于电感电流连续,负载侧的电容可以减小纹波电压,减小输出侧的电压波动。
通过查阅文献以及实验过程,学会了根据实际需要设计Buck 斩波电路中电感感值和电容容值等电路参数的方法。
电阻负载时电感电流连续临界时的电感值: $L = \frac { 1 - D } { 2 f } R$
纹波电容的容值与电路参数的关系: $C = \frac { U _ { o } ( 1 - D ) } { 8 L \Delta U _ { o } f ^ { 2 } }$ 式中 $\Delta U _ { o }$ 为电路要求的纹波电压。
通过实验我们还学习了电路带不同负载时的电路工作状态。
同时实验中的测试环节是比较繁琐的,要有足够的耐心去从不同角度发现问题,查找产生问题的原因,并采取合适的措施解决遇到的问题。