元件参数智能测量简易系统设计
实验题目:元件参数智能测量简易系统设计
1. 课程简要信息
课程名称:电子电路系统实验
课程学时:48学时
项目学时:6学时
适用专业:IEEE 试点班、人工智能专业
学生年级:大二学年上学期
2. 实验内容与任务
电阻、电容、三极管等器件是组成电子电路系统的基本单元,熟悉这些器件的基础属性,透彻理解其工作特性,对后续电子电路系统的分析和设计至关重要。
在传统的电阻元件的伏安特性观察、一阶 RC 电路的响应、三极管放大电路等相关实验中,多为验证元件的工作曲线,缺乏具体的应用场景和综合性,学生对器件性能理解不透彻,对综合电路系统的设计、形成过程不明确,忽视了基础原理知识与实际应用之间的密切关联。
本实验通过设计制作一个简易的二端元件和三端元件智能识别和参数测量系统,应用串联分压原理、一阶 RC 电路的零状态响应特性曲线、三极管的工作状态属性形成特征判据,进行元件类型识别和参数测量,帮助学生加深对元件基础属性原理的理解,掌握应用元件的特性曲线形成特征判据,结合软件编程和电路调试,最终建立一个相对完整的系统,提升软硬件综合应用能力。启发学生综合电路系统的根基是对最基本原理的熟悉和灵活应用。
实验任务:
结合开源资料,利用 ATmega328P 单片机设计制作一个简易的二端元件和三端元件智能识别和参数测量系统,将待测元件随机插入测量点,系统输出元件的类型和参数值。系统结构示意图和核心测量电路如图 1 所示。
实验要求:
(1)元件类型识别和参数测量:采用面包板或万用板搭建测试电路,能自动识别两端元件的类型和元件参数值,如电阻/电容;能自动识别三极管的类型(NPN/PNP)和电流放大倍数。
(2)测量结果显示:通过电脑串口对话框显示识别/测量结果,或搭建外围显示电路,通过LCD5110 液晶屏显示结果。
(3)可选拓展任务:其他元件如电感、二极管的测量;自定义功能等。

图 1 系统结构示意图和基于 ATmega328P 单片机测量电子元件的电路图示
3. 实验过程及要求
(1)调研分析
课堂实验前,线上发布实验任务,学生阅读了解基于 ATmega328P 单片机开发元件测量仪开源项目资料。预习要求: $\textcircled{1}$ 回顾熟悉电阻伏安特性、RC 动态电路电容充放电特性曲线、NPN型和PNP 型三极管的工作特性原理; $\textcircled{2}$ 完成发布的Multisim仿真预习任务:电阻元件的伏安特性仿真、一阶RC 电路的响应、三极管放大电路,并提交仿真文件。
(2)元件特性分析及电路仿真
课堂上讲解梳理区分电阻电容这类两端元件的特征判据,以及区分NPN型和PNP 型三极管的特征判据,理清元件值测量的思路。
课堂任务:借助 Multisim 软件搭建电阻值测量仿真电路,电容值测量仿真电路,NPN 型和 PNP 型三极管电流放大系数测量仿真电路。通过该课堂任务将理论思路转化为电路实现,掌握元件参数测量的基本原理和计算方法。
(3)Arduino Nano 开发板和自制底板的使用
课前发布线上学习资源,包括 Arduino Nano 开发板手册,Arduino 开发语言学习资料、网址,课程组自主设计的底板手册等。课堂介绍Arduino Nano 开发板的功能、管脚分布、使用方法,以及 Arduino IDE 的安装和使用,通过 LED 闪烁程序示例演示基于 ATmega328P 单片机的开发过程。
课堂任务:LED 亮度控制——模拟输入和输出应用示例。该课堂任务较为基础,通过该任务熟悉开发流程,学习后续开发所需要的基本程序语法和结构。学生课后完成自由组队。
(4)两端、三端元件的类型识别和参数测量
为实现实验中任意待测原件插入测量点,系统输出元件类型和关键参数值,结合前述电路仿真分析和开发板功能学习,学生理清任意元件插入测量点时,系统的判断流程和控制逻辑,利用面包板和元件材料等搭建电路,进行端口定义,分配 IO 口资源,编写、调试代码。该步骤是实验的关键点和难点,如部分学生觉得有困难,允许添加一些约束前提以适当的降低难度,实现半智能化的元件测量
(5)测量结果的显示和其他拓展功能
测量结果需要直观可读,关于显示方面,实验的基本要求是通过电脑串口框可显示,也可以通过单片机控制外接LCD5110液晶显示屏显示结果。
此外,学生可根据自身兴趣和擅长,增加拓展功能,如电感、二极管的辨识和参数测量,完善该元件测量系统的用户体验,如丰富显示信息,将系统独立封装实现可充电、可开关的测量仪。
第(4)(5)步内容以学生自主组内合作完成为主,教师随时答疑为辅。
(6)作品展示
各组学生依次演示作品并答辩,教师在作品性能评测表详细记录该组作品情况,小组内学生互评合作分工情况(组内互评可在课下其他时间完成)。
作品展示和评价环节可邀请校内外同行专家参与,锻炼学生的表达、展示等综合素质,也为学生带来行业视角建议和意见。
(7)实验报告写作和材料汇总提交
以小组为单位,学生撰写实验报告,其中需包含实验具体原理支撑、系统实现过程细节、实现功能效果、实验心得总结等,并组织所需提交材料,最终提交 $\textcircled{1}$ 实验报告 $\textcircled{2}$ 作品自测表(含组内分工互评和功能指标达成情况) $\textcircled{3}$ 作品演示视频 $\textcircled{4}$ 相关源程序
4. 相关知识及背景
(1)案例背景
我校电子信息与电气工程学院秉持“宽口径、厚基础、重实践、强能力”人才培养理念,面向国家“创新驱动发展战略”与“新一代人工智能发展规划”的重大需求,对 IEEE 试点班和人工智能班开设实践性、高阶性的综合实践特色课程《电子电路系统实验》。该实验项目贯彻了课程的人才培育理念,强调夯实基础、问题导向、劳动实践、求精创新。
二年级上学期的IEEE试点班和人工智能班学生已完成电路理论、程序设计、数字电子技术等理论课程学习,正在学习模拟电子技术课程。传统电路实验、电子技术实验中,如电阻元件的伏安特性、一阶RC 电路的响应、三极管放大电路等分立实验,多为验证元件的工作曲线,学生只是各自的观察了实验现象,缺少深入思考背后的基础原理,容易忽视基础原理知识与实际应用之间的密切关联。同时,电阻、电容、三极管等器件是组成电子电路系统的基石,熟悉这些器件的基础属性,透彻理解其工作特性,对后续电子电路系统的分析和设计至关重要。
本实验提出智能元件测量案例,利用 ATmega328P 单片机设计制作一个简易的二端元件和三端元件智能识别和参数测量系统。这是一个原理验证、典型应用、软硬件综合的实验案例。利用串联分压原理,一阶 RC 电路的零状态响应-电容电压的特征曲线,三极管的基本属性,三极管放大、饱和、截止工作状态对应的电压、电流特征等,进行元件识别和参数测量。该实验综合了电路理论,电子技术,微处理器等多方面知识,兼顾基础性和综合性,适合初步接触电子电路系统的同学了解系统的设计、研发过程,结合实物电路和虚拟仿真、及线下线上学习资源,帮助学生加深对元件基础属性原理的理解,掌握应用元件的特性曲线形成特征判据,结合软件编程和电路调试,最终建立一个相对完整的系统,提升软硬件综合应用能力。
在启发学生综合电路系统的根基是对最基本原理的熟悉和灵活应用的同时,该实验案例的实验任务分难度层次、可扩展进深,借助 BOPPPS 教学方法,让不同学习程度的学生广泛受益:使基础积累扎实的学生有发挥空间,使暂时相关积累欠缺的学生也能逐步进深。
(2)专业知识
涉及的专业知识包括:电阻伏安特性、一阶 RC 动态电路分析、NPN 型和PNP 型三极管放大电路、Arduino 编程等
5. 实验环境条件
实验设备:直流稳压电源、万用表、信号源、示波器、计算机等。
实验装置:面包板、Arduino Nano开发板、自制实验底板、数据线、杜邦线等
设计软件:Multisim,Arduino IDE
电子器件:电阻(680Ω, $4 7 0 \mathrm { k } \Omega$ ; 100Ω, 360Ω, 2kΩ, 5.6kΩ, 10kΩ, $1 0 0 \mathrm { k } \Omega$ ),电容(47pF, 0.1uF,10uF),每个参数值的元件有多个(可组合出新的值),NPN 型三极管 9013,PNP型三极管 9012。
6. 教学目标与目的
(1)知识目标
$\textcircled{1}$ 加强对相关基础原理和元器件性能的认识,包括串联分压原理,一阶 RC 电路的零状态响应-电容电压的特征曲线,三极管的基本属性,三极管放大、饱和、截止工作状态对应的电压、电流特征等;
$\textcircled{2}$ 掌握三极管共射极放大电路的原理分析和关键参数计算。
(2)能力目标
$\textcircled{1}$ 锻炼学生电子电路的搭建、测试、故障定位和排除能力,初步掌握电子电路系统的分析、设计和调试方法;
$\textcircled{2}$ 熟练 Multisim 仿真软件、Arduino IDE 的使用方法;
$\textcircled{3}$ 掌握基于 Arduino 单片机的电子电路综合系统开发;
$\textcircled{4}$ 培养学生写作内容完备、逻辑思路清晰、形式规范的实验报告的能力;
$\textcircled{5}$ 锻炼学生沟通协作、展示表达的综合能力。
(3)思政目标
$\textcircled{1}$ 复杂综合的电路系统的根基是对最基本原理的熟悉和灵活应用,鼓励低年级学生从起初就脚踏实地,打好基础;
$\textcircled{2}$ 实验任务可拆解、分难度层次,引导学生应惯于反思和总结,积累软硬件系统设计和调试经验,循序渐进的提升;
$\textcircled{3}$ 实验内容可拓展附加功能,设置平行班集体作品展示和答辩环节,引导和鼓励学生主动“多走一步”,追求精益求精和创新。
7. 教学设计与实施进程
通过实物电路和虚拟仿真相结合、线下线上教学资源共同作用的方式,在实验前、实验中、实验后整个实验教学过程中,采用 BOPPPS 教学法 (Bridge-in 导入, Objective/Outcome 设置教学目标/明确学习效果, Pre-assessment 前测, Participatory learning 参与式学习, Post-assessment后测, Summary 总结)进行实验设计,总体情况如表 1 所示。
(1)导入
$\textcircled{1}$ 导入环节介绍与本次实验内容相关的事例/技术发展进程/实际应用场景等,来吸引学生注意、激发学习动机。
$\textcircled{2}$ 同时也传递相关工程意识和理念:
a. 实践类课程实验中遇到非预期的输出是常见且宝贵的学习机会,实验是环环相扣的复杂系列过程,分析问题、定位问题、解决问题的过程不仅有助于巩固理论知识、积累工程经验,更能培养耐心钻研、勇于克服困难的品性和解决实际问题的综合能力。b. 本实验项目的电路设计和底层判据是基于基础原理知识,复杂综合的电路系统的根基是对最基本原理的熟悉和灵活应用,脚踏实地打好基础尤为重要。c. 本实验项目内容可扩展进深,且设置集体作品展示和答辩,对优异性能指标或有拓展附加功能作品予以奖励,鼓励学生追求精益求精和创新。
(2)设置教学目标/明确学习效果
本实验项目利用 ATmega328P 单片机设计制作一个简易的二端元件和三端元件智能识别和参数测量系统,如电阻/电容;能自动识别三极管的类型(NPN/PNP)和电流放大倍数等,并将测量结果可视化,可根据自身兴趣和安排,优化指标测量或开拓附加功能。
$\textcircled{1}$ 发布仿真预习任务:电阻元件的伏安特性仿真,一阶 RC 电路的零输入响应仿真,三极管放大电路的仿真,该预习任务的主要目的是帮助学生学习/熟悉 Multisim 仿真软件的基本用法,回顾待测元件基础属性。
$\textcircled{2}$ 发布实验任务
a. 元件类型识别和参数测量:采用面包板或万用板搭建测试电路,能自动识别两端元件的类型和元件参数值,如电阻/电容;能自动识别三极管的类型(NPN/PNP)和电流放大倍数
b. 测量结果显示:通过电脑串口对话框显示识别/测量结果,或搭建外围显示电路,通过LCD5110 液晶屏显示结果
c. 可选拓展任务:其他元件如电感、二极管的测量;自定义功能等
表 1 智能元件测量实验的教学设计与实施进程
| 教学环节 | 实施进程 | 学时安排 | |
| 物 | 导入Bridge-in | ①激发学习动机②传递工程意识/理念a.耐心钻研,克服困难,分析解决问题b.脚踏实地打好基础c.精益求精勇于创新 | 课外1学时 |
| 中密 | 设置教学目标/明确学习效果Objective/Outcome | ①发布预习任务:使用Multisim仿真电阻元件伏安特性、一阶RC 电路的零输入响应、三极管放大电路② 发布实验任务:a.元件类型识别和参数测量b.测量结果显示c.可选拓展任务 | |
| 前测Pre-assessment | ① 设置课堂任务:使用Multisim搭建电阻值测量、电容值测量、NPN型和PNP 型三极管电流放大系数测量仿真电路,进行元件特性分析。② 设置课堂任务:使用Arduino IDE,熟悉基于ATmega328P单片机的开发过程。完成模拟输入和输出应用示例—LED 亮度控制。 | 课内3学时 | |
| 参与式学习Participatory learning | 以学生自主组内合作完成为主,教师随时答疑为辅① 识别元件类型和测量元件参数② 测量结果的显示和其他拓展功能 | 课内2学时课外3学时 | |
| 后测Post-assessment | ① 学生作品演示和答辩,集中展示,校内外专家评议② 教师评价,组内互评 | 课内1学时 | |
| 总结 Summary | ①实验报告写作a.与实验测量方案紧密相关的原理基础b.问题分析和实验设计思路c.实验设计中相关软硬件描述d.作品效果展示e.实验遇到的问题及解决f.本组特色情况(可选)等②材料汇总提交实验报告、作品自测表、作品演示视频、相关源程序 | 课外2学时 |
(3)前测
前测可以了解学生目前的知识/能力储备情况,根据具体情况,教师可以调整实验进度、
内容设置和学生的辅导答疑。在学生开始电路设计前,课堂上讲解区分电阻、电容、三极管元件的特征判据和 Arduino Nano 开发板的功能和使用时,各设置一次课堂任务:
$\textcircled{1}$ 借助 Multisim 软件搭建电阻值测量仿真电路,电容值测量仿真电路,NPN 型和 PNP型三极管电流放大系数测量仿真电路。该课堂任务主要目的是引导学生将理论思路转化为电路实现,掌握元件参数测量的基本原理和计算方法。
$\textcircled{2}$ 安装并使用 Arduino IDE,练习基于 ATmega328P 单片机的开发过程。完成模拟输入和输出应用示例——LED 亮度控制。该课堂任务较为基础,主要目的是帮助学生熟悉开发流程,并引导学生学习后续开发所需要的基本程序语法和结构。学生课下完成自由组队。
(4)参与式学习
参与式学习环节以学生自主组内合作完成为主,教师随时答疑为辅,进行实验。
$\textcircled{1}$ 识别元件类型和测量元件参数
为实现实验中任意待测原件插入测量点,系统输出元件类型和关键参数值,结合前述电路仿真分析和开发板功能学习,学生理清任意元件插入测量点时,系统的判断流程和控制逻辑,利用面包板和元件材料等搭建电路,进行端口定义,分配 IO 口资源,编写、调试代码。
该步骤是实验的关键点和难点,如部分学生觉得有困难,允许添加一些约束前提以适当的降低难度,实现半智能化的元件测量。
$\textcircled{2}$ 测量结果的显示和其他拓展功能
测量结果需要直观可读,关于显示方面,实验的基本要求是通过电脑串口框可显示,也可以通过单片机控制外接 LCD5110 液晶显示屏显示结果。
此外,引导学有余力的学生优化系统性能、增加拓展功能,如电感、二极管的辨识和参数测量,完善该元件测量系统的用户体验,如丰富显示信息,将系统独立封装实现可充电可开关的测量仪。
(5)后测
后测环节用于检验实验作品性能,评估学生的学习效果。
$\textcircled{1}$ 各组学生依次演示作品并答辩,作品展示和评价环节可多个平行班级集中展示,邀请校内外同行专家参与,对表现优异的作品和小组予以适当奖励。该部分评价旨在锻炼学生的表达、展示等综合素质,促进学生间相互学习和沟通,激励学生提升作品性能,也为学生带来行业视角建议和意见。
$\textcircled{2}$ 教师在作品性能评测表详细记录该组作品情况,小组内学生互评合作分工情况,对学生作品的性能指标达成情况进行评价,属于结果评价。对测量误差小、精度高,标定出可测范围,有额外可测数值、有附加功能等情况的作品予以鼓励。
(6)总结
总结环节用于归纳整理实验过程和结果,反思实验学习内容和效果。通过实验报告写作和材料汇总提交的方式,以小组为单位,学生撰写实验报告,其中需包含:与实验测量方案紧密相关的原理基础、问题分析和实验设计思路、实验设计中相关软硬件描述、作品效果展示、实验遇到的问题及解决、本组特色情况(可选)等。
该部分旨在锻炼学生的实验归纳总结能力。结合给出建议框架思路,描述技术细节和关键实验结果,并归纳分析总结规律,对应于其今后科学研究工作中,科技论文写作能力的培养。
总之,BOPPPS 教学方法各个教学环节十分有利于学生通过实验锻炼综合能力,实现教学思政目标,知识目标,能力目标。有具体的检验来帮助确保实验项目学习进度,并引导学生下一步可做的事,前瞻可以有的拓展方向,有助于及时发现并辅导有困难、进展欠佳的同学。实验任务分层次,让基础积累扎实的学生有发挥空间,让暂时相关积累欠缺的学生也能逐步的完成一个相对完整的电子电路系统,受益学生面广。
8. 实验原理及方案
(1)电阻测量原理
利用串联分压原理进行电阻测量,如图 1 所示。已知电阻 $R _ { 0 }$ ,测量未知电阻 $R _ { x }$ ,由串联分压可得
$$ { \frac { U _ { R _ { x } } } { V _ { C C } } } = { \frac { R _ { x } } { R _ { x } + R _ { 0 } } } $$
所以???? = $\begin{array} { r } { R _ { x } = \frac { U _ { R _ { x } } R _ { 0 } } { V _ { C C } - U _ { R _ { x } } } } \end{array}$ ????????0 ,已知电阻??0有两种情况:较小的 680Ω 和较大的 470kΩ。

图1 基于串联分压测量电阻的原理
考虑到测量精度,电阻测量的关键点在于理清在不同待测电阻值情况下选择合适的已知电阻 $R _ { 0 }$ 的判断算法。对于阻值大的 $R _ { x }$ ,应选择 $R _ { 0 } = 4 7 0 k \Omega$ ,否则 $U _ { R _ { x } }$ 接近于 $V c c$ ,阻值测量不准,对于阻值小的 $R _ { x }$ ,应选择 $R _ { 0 } = 6 8 0 \Omega$ ,否则 $U _ { R _ { x } }$ 接近于 0。
通过预测量的方式划分待测电阻的大小区间,再转入合适的档位进行阻值测量。例如,先在输入端选用 $R _ { 0 } = 6 8 0 \Omega$ ,若测得 $U _ { R _ { x } } > U _ { T h r e s }$ ,说明待测电阻值较大,换用 $R _ { 0 } = 4 7 0 k \Omega$ 。基于 Multisim 进行电阻测量仿真的电路如图 2 所示。

图2 电阻测量仿真电路
启发学有余力的小组:例如进行详细的电阻测量范围标定,对实验要求以外的更多电阻值进行测量验证,检验所提测量算法的测量精度等
(2)电容测量原理
电容值测量主要基于一阶 RC 电路的零状态响应,如图 3 所示。将未经充电的电容接入电路后,电容两端的电压 $U _ { C }$ 为
$$ U _ { C } = V _ { C C } ( 1 - e ^ { - \frac { t } { R _ { 0 } C } } ) $$
其中电阻 $R _ { 0 }$ 有两种情况:较小的 $6 8 0 \Omega$ 和较大的 $4 7 0 \mathrm { k } \Omega$ 。

图 3 基于一阶 RC 电路测量电容的原理
考虑到单片机的硬件资源,电容值准确测量的关键在于设计判断算法:在不同待测电容情况下选择适当的已知电阻 $R _ { 0 }$ 。对于小电容,可以采用测量达到一定电压的充电时间,来求取电容值;对于大电容,因同样电阻下其时间常数更大,可以采用充电时间一定,测量充电达到的电压,来求取电容值。在计算资源允许的情况下,适当的延长充电时间。对大电容应选取 $R _ { 0 } =$ $6 8 0 \Omega$ ,对小电容,应选取 $R _ { 0 } = 4 7 0 k \Omega$ 。

图4 电容测量仿真电路
时间常数 $\tau = R C$ ,一般可以认为 $t \geq 5$ 时充电完成,由于Arduino Nano时钟频率为16MHz,时钟周期为 $6 2 . 5 \mathrm { n s }$ ,同时考虑到 Arduino nano 的采样速度,时间常数??至少在毫秒级以上才能有较准确测量效果。通过预测量的方式划分待测电容的大小区间,再转入合适的档位进行电容值测量。例如,先在输入端选用 $R _ { 0 } = 6 8 0 \Omega$ ,若测得 $U _ { C } = U _ { T h r e s }$ 时, $t < t _ { T h r e s }$ ,说明待测电容值较小,换用 $R _ { 0 } = 4 7 0 k \Omega$ 。基于 Multisim 进行电容测量仿真的电路如图 4 所示。
鼓励学有余力的小组在测量实验给出的电容值外,标定该系统可测电容值的范围,分析误差精度,用尽量多的电容值验证自己提出的测量方案的效果。
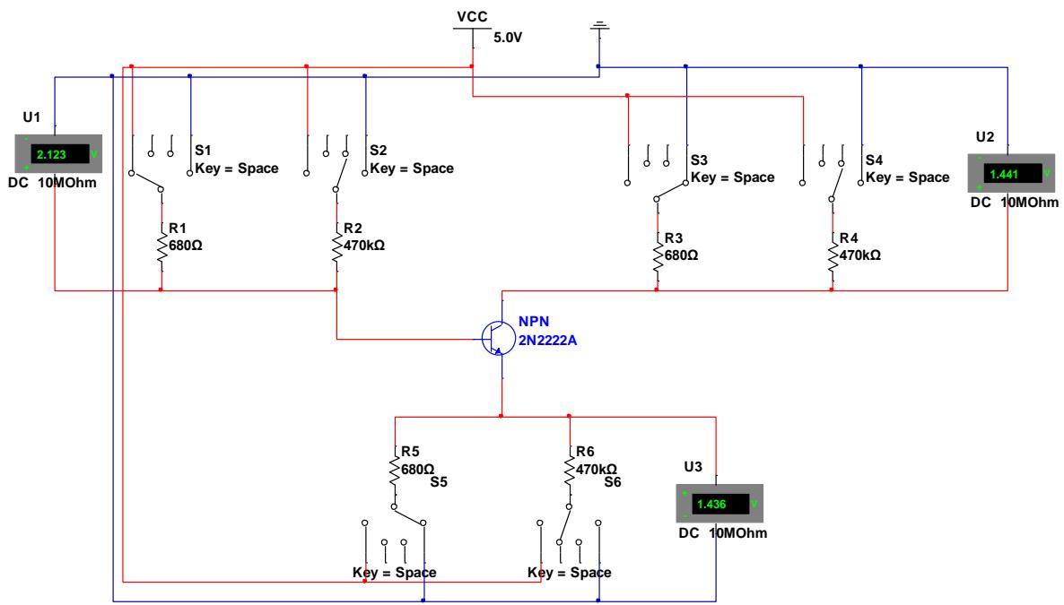
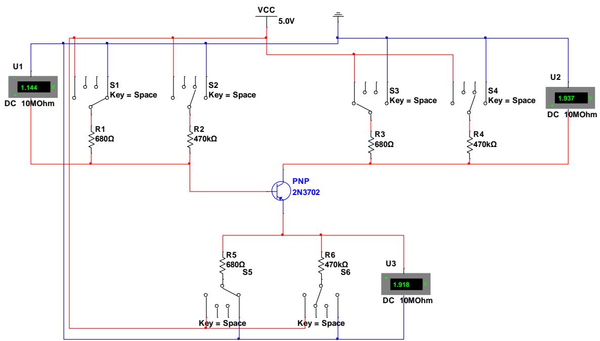
(3)三极管测量原理
三极管是个不对称元件,需要对其类型和管脚分别进行判断:确定其NPN/PNP类型和基级 b,集电极 c 和发射极 e,并测量其电流放大倍数。根据 NPN 型和 PNP 型三极管的导通原
理及工作特性,设计合理的试验测试过程,这是三极管识别和测量的关键。
以下实验方案可供参考,在探索三极管导通或关断及放大的不同电路设计时,可以借助Multisim 电路仿真。
三极管是双极性晶体管,一定程度上可以通过图5等效电路来理解其导通过程。
$$ b ~ { \cfrac { \sum _ { \scriptstyle \alpha } ^ { c } } { \displaystyle { \begin{array} { c } { { \begin{array} { c } { { \\ { \scriptstyle \alpha } } \ { { \scriptstyle \alpha } } \end{array} } } \ { { \begin{array} { c } { { \begin{array} { c } { { \begin{array} { c } { { \end{array} } } } \ { { \begin{array} { c } { { \begin{array} { c } { \end{array} } } \ { { \begin{array} { c } { \begin{array} { c } { { \begin{array} { c } { \end{array} } } \ { { \begin{array} { c } { \begin{array} { c } { \end{array} } } \ { { \begin{array} { c } { \begin{array} { c } { \end{array} } } \ { { \begin{array} { c } { \begin{array} } { { c } { \begin{array} { c } { \end{array} } } \ { \begin{array} { c } { \begin{array} { c } { \begin{array} } { \end{array} } \end{array} } } \ { \begin{array} { c } { \begin{array} } { \end{array} \begin{array} } { c } { \end{array} } } \ { \begin{array} \end{array} } { \begin{array} \end{array} } { c } \end{array} } \end{array} } } \ { \begin{array} { \begin{array} \end{array} } { c } \end{array} } \end{array} } } \ { \begin{array} {array} { \begin{array} \end{array} } { c } \end{array} } \end{array} } } \ { \begin{array} {array} { \begin{array} { c } { \begin{array} } { \end{array} } { c } \end{array} } \end{array} } } \ { \begin{array} { c } { \begin{array} { r } { e } \end{array} } \end{array} } } \end{array} } } } } \end{array} } } } } } \end{ } } } } \end{array} } ~ { } { \overset { \cfrac { c } { } { \begin{array} { c } } } } \ { { \operatorname { c } { } } \end{array} } } ~ { } ~ { \overset { \ c } { } } ~ \begin{ {array} { c } { } } \ \begin{array} { c } { { \begin{array} { c } { { \begin{array} { c } { { \begin{array} { c } { \end{array} } } \ { \begin{array} { c } { \begin{array} { c } { \begin{array} { c } { \begin{array} { c } { \begin{array} { c } \end{array} } \ { \begin{array} { c } \end{array} } \ { \begin{array} { c } \end{array} } \ { \begin{array} { c } \end{array} } \ { \begin{array} \end{array} } \end{array} } \begin{ c } { \begin{array} \begin{array} { c } \end{array} } \ { \begin{array} \end{array} } \end{array} } \end{array} } } } \end{array} } } } \end{array} } ~ \begin{array} { c } \end{array} \end{array} \end{array} \end{array} \end{array} \end{array} \end{array} \end{array} \end{array} $$
图5 三极管示意图
对于 NPN 型三极管,若 b 极加高电平,c 极和 e 极加低电平,两侧 PN 结均可导通。
对于 PNP 型三极管,若 b极加低电平,c极或e极加高电平,两侧PN结均可导通。
因此,对一个未知类型、且三管脚极性未知的“盲盒”三极管,对测量者来说仅能看到三个管脚,将三个管脚的测量点依次命名为 TP1、TP2、TP3,待测元件的三个管脚随机任意的插入三个测量点,为简便叙述,将插入测量点后的三个管脚分别称为管脚 1、2、3。对三个管脚分别施加高电平、低电平、低电平,依次轮转,共有三种情况,在每种情况下,测量电压 $U _ { 1 - 2 }$ 、$U _ { 1 - 3 } , \ U _ { 2 - 3 } \circ$ 。
对于 NPN 型三极管,会有一组情况出现 $U _ { 1 - 2 }$ 、 $U _ { 1 - 3 }$ 、 $U _ { 2 - 3 }$ 中有两个 0.7V 的导通管压降(所提供的待测三极管为硅管),另外两组情况下, $U _ { 1 - 2 }$ 、 $U _ { 1 - 3 }$ 、 $U _ { 2 - 3 }$ 为高低电平。通过该特殊情况判别被测三极管是 NPN 型,且该情况下被施加高电平的管脚是 b 极。如图 6 所示。

图6NPN型三极管导通情况测试原理
对于 PNP 型三极管,会有两组情况出现 $U _ { 1 - 2 }$ 、 $U _ { 1 - 3 }$ 、 $U _ { 2 - 3 }$ 中有两个 0.7V 的导通管压降(所提供的待测三极管为硅管),另外一组情况下, $U _ { 1 - 2 } \setminus \ U _ { 1 - 3 } \setminus \ U _ { 2 - 3 }$ 为高低电平。通过该特殊情况判别被测三极管是 PNP 型,且该情况下被施加高电平的管脚是 $\mathtt { b }$ 极。如图 7 所示。

图 7 PNP 型三极管导通情况测试原理
对于 c极和e极的判别,可以配合待测管脚高低电位设置,继续利用三极管上述导通截止特性,也可以利用三极管的导通放大特征:处于正向放大的情况下电流放大倍数比处于反向放大情况下的电流放大倍数大;NPN 型三极管处于正向放大时 $U _ { c } > U _ { b } > U _ { e }$ ,PNP 型三极管处于正向放大时 $U _ { e } > U _ { b } > U _ { c }$ 。
对于 NPN 型三极管,给三极管的 b 极配置好电阻后接高电平,另外两脚(为指代方便,称其为 $\mathbf { X } , \mathbf { y }$ 脚)分别接高电平和低电平,依次轮转,共有两种情况,在每种情况下,测量电压$U _ { b - x } \setminus U _ { b - y }$ ,电流 $i _ { b }$ , $i _ { x } , ~ i _ { y }$ ,计算 $\beta _ { 1 } = i _ { x } / i _ { b }$ 和 $\beta _ { 2 } = i _ { y } / i _ { b }$ (一般来说, $\beta _ { 1 }$ 与 $\beta _ { 2 }$ 数值接近,简便计算时可随机选取一个计算,作为后续判别指标)。发现两组情况下,其中一组的电流放大倍数明显大于另一组情况下的电流放大倍数(实测一般会有约七倍以上的数值差异),则电流放大倍数较大的那组情况下,接高电平的管脚是 c 极,接低电平的管脚是 e 极。如图 8 所示。

图8NPN型三极管管脚判别测试原理
对于 PNP 型三极管,给三极管的 b 极配置好电阻后接低电平,另外两脚(为指代方便,称其为 $\mathbf { X } , \mathbf { y }$ 脚)分别接高电平和低电平,依次轮转,共有两种情况,在每种情况下,测量电压
$U _ { b - x } \setminus U _ { b - y }$ ,电流 $i _ { b }$ , $i _ { x }$ , $i _ { y }$ ,计算 $\beta _ { 1 } = i _ { x } / i _ { b }$ 和 $\beta _ { 2 } = i _ { y } / i _ { b }$ (一般来说, $\beta _ { 1 }$ 与 $\beta _ { 2 }$ 数值接近,简便计算时可随机选取一个计算,作为后续判别指标)。发现两组情况下,其中一组的电流放大倍数明显大于另一组情况下的电流放大倍数(实测一般会有约七倍以上的数值差异),则电流放大倍数较大的那组情况下,接高电平的管脚是 e 极,接低电平的管脚是 c 极。如图 9 所示。

图 9 PNP 型三极管管脚判别测试原理
图 10 和图 11 是 NPN 型和 PNP 型三极管测量仿真电路。

图 $1 0 \mathrm { N P N }$ 型三极管测量仿真电路

图 11 PNP 型三极管测量仿真电路
通过设计测量方案,可以测得三极管类型、三个测量点各自所接的管脚极性、及电流放大倍数。该设计方案不唯一,鼓励学生自主探索简便高效的测量方案。
为便于 Arduino Nano 开发控制应用,如图 12 所示,课程组自制底板并编写相关使用手册供学生参考。该底板设置了供电引脚、Arduino Nano 的放置区域、Nokia 5110 LCD 显示屏放置区域等,可以通过跳线方便的将 Arduino 引脚直接与外设相连。当不连接跳线时,Arduino引脚可以连接板外的其他外设。

图 12 自制底板示意图
9. 实验报告要求
提交的实验报告需要包含以下方面:
(1)与实验测量方案紧密相关的原理基础
基于串联分压的电阻测量原理,一阶 RC 电路的零状态响应-电容电压的特征曲线,三极管的基本属性,三极管放大、饱和、截止工作状态对应的电压、电流特征,三极管共射极放大电路的原理分析和关键参数计算等。
(2)问题分析和实验设计思路
根据实验任务要求,明确实现实验效果所需的步骤,拆解成子问题并逐步分析,详细描述解决各个问题的实验原理和方案,例如局部电路的软件仿真分析,或实物电路搭建和测量调试等。该部分为实验报告的主要阐述内容。
(3)实验设计中相关软硬件描述
具体介绍本组的设计方案相关的硬件电路情况:电路搭建、使用的实验器件、开发板的硬件资源配置等;具体介绍与实验设计方案相关的软件使用情况,如使用 Multisim 进行电路仿真,使用 Arduino IDE 进行代码编写、调试、下载等过程,拓展功能使用的软硬件情况等。该部分根据实际情况详略得当即可,旨在强调介绍实验项目时实验报告的完整性。
(4)作品效果展示
所搭建的整体实验系统工作情况,整体工作逻辑思路,待测元件的类型判别和参数测量效果,关于不同元件测量的关键代码整理和介绍等。需包含必要的图文解释,可另通过附件视频等展示作品动态效果。
(5)实验遇到的问题及解决
介绍本组实验时遇到的主要问题和解决办法,引导学生惯于反思和总结,积累软硬件系统调试经验。学生在实验过程中的其他体会和想法、对课程或任课教师的建议和反馈也可以在该部分给出。
(6)本组特色情况(如有,该项非必须)
介绍本组工作的特色情况,如独特实验发现、优异效果表现、拓展功能等。引导学生主动“多走一步”,思考可以精进的方向。该项内容对应于今后学生科学研究工作的创新点,对学生有一定的启发激励作用。
10. 考核要求与方法
将该实验项目考核按百分制计,从以下维度进行实验过程和结果评价。
(1)预习调研(约 $1 0 %$ )
通过CNMOOC线上客观题、仿真预习报告等评价学生的预习情况,该部分评价旨在帮助学生明晰本实验内容的基础知识、所需工具和要点方向。
(2)实验课堂参与(约 $1 0 % { + } 1 0 %$ ,两次评价)
通过课堂互动、课堂任务完成情况等观察学生实验课堂参与情况,对应于前述元件特性分析及电路仿真、Arduino Nano 开发板和自制底板的使用两次课堂任务评价,以及学生主动发现问题、与同学/教师讨论解决问题等互动情况的评价,该部分评价属于过程评价,旨在观察学生的实验过程和学习行为。
(3)作品演示和答辩(约 $2 5 %$ )
各组学生依次演示作品并答辩,作品展示和评价环节可多个平行班级集中展示,邀请校内外同行专家参与,对表现优异的作品和小组予以适当奖励。该部分评价旨在锻炼学生的表达、展示等综合素质,促进学生间相互学习和沟通,激励学生提升作品性能,也为学生带来行业视角建议和意见。
(4)作品效果(约 $2 0 %$ )
教师在作品性能评测表详细记录该组作品情况,小组内学生互评合作分工情况,对学生作品的性能指标达成情况进行评价,属于结果评价。对测量误差小、精度高,标定出可测范围,有额外可测数值、有附加功能等情况的作品予以鼓励。
(5)实验报告(约 $2 5 %$ )
通过内容的完整性、写作表达的可读性等方面进行实验报告评价。该部分旨在锻炼学生的实验归纳总结能力。结合给出建议框架思路,描述技术细节和关键实验结果,并归纳分析总结规律,对应于其今后科学研究工作中,科技论文写作能力的培养。
11. 项目特色或创新
(1)注重基础巩固,促进循序渐进式学习
加深学生对基础原理和元器件性能的认识和运用,结合外围电路和单片机控制,形成一个适合入门学习电子电路系统的简单综合系统。实验任务可进行问题拆解,分难度层次,且该实验项目可扩展进深,相关软硬件调试开发积累较多的学生可以优化至更高性能。
(2)教学过程设计有助于全过程把握学生实验学习进展
每个教学节段(调研预习、课堂实验、组内合作、作品汇报、成果提交)对学生的学习行为观察及教学过程的实施,有助于师生互动和信息沟通,把握学生实验进展。有过程评价和结果评价,让更多的学生有学习获得感,提升实验课程学习体验。
(3)实验可推广性强
实验采用常规器件和仪器开展,实验受空间约束较小,可以线上/线下开展;思政元素——综合电路系统的根基是对最基本原理的熟悉和灵活应用,鼓励学生脚踏实地,打好基础;该实验有助于培养学生动手实践、电路调试、团队合作、展示表达、报告写作等多方面综合能力。