分立元件组成的功率放大器的设计
实验题目:分立元件组成的功率放大器的设计
1. 课程简要信息
课程名称:《电子技术实验-模电部分》
课程学时:24 学时
适用专业:工科电类、机电类专业
学生年级:大二
2. 实验内容与任务(限 500 字)
项目需要完成的任务(如需要观察的现象,分析某种现象的成因、需要解决的问题等);是否设计有不同层次的任务。
实验任务:
设计一个由分立元件构成的功率放大电路,使得该功率放大器满足以下要求:
- 最大不失真输出功率 ${ \geqslant } 8 \mathbb { W }$ 。
- 功率放大器的频带范围 $5 0 \mathrm { H z } \leqslant \mathrm { f } \leqslant 1 5 \mathrm { k H z }$
- 负载电阻8Ω ,供电电源小于15V,输入信号小于 $5 0 \mathrm { m V }$ 。
- 满功率输出效率不低于 $4 5 %$ 。
- 输入阻抗 $\mathrm { { \ R i } } \geq 1 0 0 \mathrm { { k } } \Omega$ 。
实验内容:
- 基本实验内容:
设计出并制作由分立元件组成的OTL功率放大电路,满足基本指标要求。
测试各项性能指标。
$\bullet$ 完成设计报告,并答辩。
- 提高实验内容放大倍数连续可调,并扩展带宽,优化各项指标。
3. 实验过程及要求(限 300 字)
如对学生在实验过程中在需求分析、资料查询、自学预习、思考讨论、方法设计、进程规划、软件仿真、平台构建、器件选择、表格设计、现象观察、数据测试、问题分析、总结报告、验收答辩、演讲交流等各方面的要求。
1)查找资料,了解系统设计知识和电路实现方案,比较不同方案的优缺点,选定实现方案;
2) 理解衡量功率放大电路优劣的几个重要性能指标,并学习这些参数的测量方法;
3) 学习各类元器件的选取方法,根据设计要求计算并选取合适的元器件;
4) 使用仿真软件,仿真设计电路,确定所设计电路工作正常且满足设计要求;
5)优化设计,对功率放大电路的性能进行优化;
6)焊接实物电路,完成性能指标测试;
7) 撰写设计总结报告,并通过分组演讲,学习交流不同解决方案的特点。
4. 相关知识及背景(限 150 字)
项目涉及的知识方法、实践技能、应用背景、工程案例。
这是一个运用模拟电子技术中所学的各个单元电路构成一个完整的电路系统的典型的实验案例。模电课程中所学到的基本单元电路,如电压放大电路、差分放大电路、功率放大电路、直流偏置电路等,都可以运用到该电路的设计中。本实需要验涉及到功率放大、电压放大、电流源电路、参数设定,基本实验方法等相关知识。通过该实验,既掌握了基本单元电路的设计及测量方法,又能建立系统的概念问题,初步了解设计电路的方法。
5. 教学目标与目的(限 100 字)
如学习、运用知识、技术、方法;培养、提升能力、素质。
在模拟电子线路实验课程中引入一个系统电路的设计方法,引导学生建立由单元电路到电子系统的认识,并且使学生了解现代测量方法、电路实现方法的多样性及根据设计需求选择技术方案;引导学生设计电路、选择元器件、测试性能,并通过测试结果做出技术评价
6. 教学设计与引导
如预习要求及检查;课堂知识讲解、方法引导、背景解释;实验中的方法指导,问题设置、思路引导等。研讨主题、观察节点、验收重点、质询问题的设计等。
本实验的过程模电实验中的一项综合性的设计实验,需要经历学习研究、方案论证、系统设计、实现调试、设计总结等过程。在实验教学中,应在以下几个方面加强对学生的引导:
1)学习功率放大电路的工作原理,分析典型功率放大电路,总结出为了得到大的输出功率,电路中都采用了哪些方法,这些方法的采用是如何提高电路的输出功率以及电路的效率的。
2) 引导学生建立电子系统的概念,在熟悉各个单元电路的前提下,设计具有某一功能的电路系统。
3) 引导学生根据设计要求选取合适的元器件,学会查询相关元器件的手册,根据参数选取元器件,完成电路设计
4) 由于该设计由分立元件组成,因此,电路的调试工作比集成功放复杂,引导学生在单元电路调试完成后进行系统联调。
5) 学习实际功率放大器的主要性能指标的测试方法,功率方法电路的主要参数是衡量功放性能的主要依据,要引导学生掌握并灵活使用这些指标来评价功率放大电路。
6) 在实验完成后,组织学生以项目演讲、答辩、评讲的形式进行交流,了解不同解决方案及其特点,拓宽知识面。
在设计中,要注意学生设计的规范性;如系统结构与模块构成,模块间的接口方式与参数要求;在调试中,要注意工作电源、参考电源品质对系统指标的影响,电路工作的稳定性与可靠性;在测试分析中,要分析系统的误差来源并加以验证
7. 实验原理及方案
实验的基本原理、完成实验任务的思路方法,可能采用的方法、技术、电路、器件。
1)基本功率放大电路:
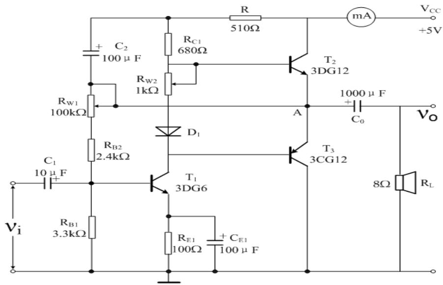
基本的 OTL 功率放大电路如图 1,该电路由 T2 和 T3 管组成互补对称式的功率放大电路,由 T1管组成前置放大,C2和R组成自举电路。

图 1
该电路的性能指标主要包括以下几部分
最大不失真输出功率Pom
理想情况下, $P _ { o m } = \frac { 1 } { 8 } \frac { U _ { c c } ^ { 2 } } { R _ { L } }$ ,在实验中可通过测量RL两端的电压有效值来求得实际的最大不失真输出功率Pom 。
$$ P _ { o m } = { \frac { U _ { 0 } ^ { 2 } } { R _ { L } } } $$
效率η
$$ \eta = \frac { P _ { o m } } { P _ { E } } { \times 1 0 0 % } $$
式中,PE为直流电源供给的平均功率。理想情况下, 。;在实验中,可通过测量电源供给的平均电流 $\mathrm { I _ { d C } }$ 从而求得 $\mathrm { \cdot P _ { E } { = } U c c \ \mathbf { I } _ { d c } }$ 。
负载上的交流功率已用上述方法求出,带入就可以计算实际效率了。
频率响应
放大器的幅频特性是指放大器的电压放大倍数 $\mathbf { A } _ { \mathbf { V } } .$ 与输入信号频率 之间的关系曲线。单管阻容耦合放大电路的幅频特性曲线如图3-3-6所示, $\mathbf { A } _ { \mathrm { V m } }$ 为中频电压放大倍数,通常规定电压放大倍数随频率变化下降到中频放大倍数的 $1 / \sqrt { 2 }$ 倍,即 $0 . 7 0 7 \mathrm { A v } _ { \mathrm { v m } }$ 所对应的频率分别称为下限频率 $f _ { H }$
和上限频率 $f _ { L }$ ,则通频带 $f _ { B W } = f _ { H } - f _ { L }$ 。
输入灵敏度输入灵敏度是指输出最大不失真功率时的输入信号ui之值。
2) 电路的改进方法
$\gtrdot$ 改进电路的前置放大级,以提高电路的输入电阻。
改进电路的偏置电路,以降低电源电压,提高电路性能。
采用差放电路作为输入级,稳定输出直流电平。
输出采用达林顿管提高输出功率。
将单电源供电改为双电源供电,提高功率放大器效率。
3) 实现方案
功率放大电路由前置放大级、功率放大级、偏置电路和电源电路组成,其框图如图1所示:

学生根据自己的喜好以及能力选择不同的单元电路完成系统功能,实现设计要求。
电源电路
根据设计需求,功率放大电路可分为双电源供电和单电源供电,没有把输出端中点电压严格控制在要求理想数值状况下,功率放大器只能使用单电源供电,中点电源采用自动跟随的浮动方式实现。只要给足够大容量的储能电容,实际输出能力与使用双电源的OCL输出方式并无区别。之所以要采用 OCL输出方式,除了面可以进一步设计出性能更好功率放大器外,更大的实际意义是使用正负双电源供电的 OCL 输出方式可以进一步降低电路背景噪声。在功率放大器前置信号输入级采用差动放大电路后,输出端直流电平已经能与信号输入端直流电平保持基本相等,相差小于 $\pm 0 . 2 \mathrm { V }$ 。在这种状况下,将信号输入端直流电平偏置电阻连接到正负双电源中点电位上,就可以把单电源供电的
OTL 输出方式改成使用正负双电源供电的 OCL 输出方式,不再使用自动跟随的浮动中点电源。
功率放大级:
功率放大级采用互补对称式的功率放大电路,为了提高输出功率,输出功率对管可以选择大功率管、达灵顿管组成功率放大级。
前置放大级:
功率放大电路的前置放大级可以由小功率三级管组成的电压放大电路组成,为了改善电路性能,可以在此基础上将前置放大级改为集成运算放大器或差分放大电路。
偏置电路
偏置电路可以采用电阻偏置和恒流源电路偏置的方式,采用恒流源来保证对上半波进行放大时也有足够的电流提供给互补管使用,且能够提供更加稳定的偏置电流,且作为差放电路的偏置可以获得更好的共模抑制能力。
8. 教学实施进程
简要介绍实验实施进程的各个环节(如任务安排、预习自学、现场教学、分组研讨、现场操作、结果验收、总结演讲、报告批改等)中,教学设计的思路、目的,教师、学生各自需要完成的工作任务,需要关注的重点与细节。
- 任务安排:提前布置综合实验课题,讲清楚实验要求以及需要完成的各项任务,实验 3~4 人为一个小组,合作完成电路。需要让学生明确该任务的分级要求,以及对整个模电课程多所习内容的综合运用。
- 资料查阅:根据实验电路要求,小组成员在课下完成相关资料的查询,对比各种方案,初步确定实验电路,选取元器件。
- 课堂教学:包括电路仿真与实物焊接以及电路调试,学生首先使用仿真软件完成设计方案的仿真,初步确定电路无误后开始焊接实物电路,教师在课堂上对学生各种方案电路的确认以及改进方案的提示。完成电路的调试以及性能指标的测试。
- 结果验收:结果验收分为实物验收,总结答辩以及综合实验报告验收。
9. 实验报告要求
需要学生在实验报告中反映的工作(如:实验需求分析、实现方案论证、理论推导计算、设计仿真分析、电路参数选择、实验过程设计、数据测量记录、数据处理分析、实验结果总结等等)
实验报告需要反映以下工作:
1) 实验需求分析
2) 实现方案论证
3) 理论推导计算
4) 电路设计与参数选择
5) 电路测试方法
6) 实验数据记录
7) 数据处理分析
8) 实验结果总结
10.考核要求与方法(限 300 字)
考核的节点、时间、标准及考核方法。
1) 实物验收:功能与性能指标的完成程度(如温度测量精度、控制精度),完成时间。
2) 实验质量:电路方案的合理性,焊接质量、组装工艺。
3) 自主创新:功能构思、电路设计的创新性,自主思考与独立实践能力。
4) 实验成本:是否充分利用实验室已有条件,材料与元器件选择合理性,成本核算与损耗。
5) 实验数据:测试数据和测量误差。
6) 实验报告:实验报告的规范性与完整性。
11.项目特色或创新(可空缺,限 150 字)
项目的特色在于:项目背景的工程性,知识应用的综合性,实现方法的多样性。
实验案例信息表
| 案例提供单位 | 空军工程大学 | 相关专业 | 电子技术 | |||
| 设计者姓名 | 李佳 | 电子邮箱 | 34713439@qq.com | |||
| 移动电话 | 13571822133 | 通讯地址 | 陕西省西安市长乐东路甲子一号 | |||
| 设计者姓名 | 马静因 | 电子邮箱 | ||||
| 移动电话 | 13324549641 | 通讯地址 | 陕西省西安市长乐东路甲子一号 | |||
| 设计者姓名 | 张建强 | 电子邮箱 | ||||
| 移动电话 | 通讯地址 | |||||
| 相关课程名称 | 模拟电子技术实验 | 学生年级 | 大二 | 学时(课内+ | 16 | |
| 支撑条件 | 仪器设备 | 示波器,信号源,直流电源,万用表 | ||||
| 软件工具 | Multisim | |||||
| 主要器件 | 大功率三极管,小功率三极管、电阻、电容、集成运放等 | |||||