单管BJT放大电路故障诊断实验
实验题目:单管BJT放大电路故障诊断实验
课程简要信息
课程名称:电子技术实验
课程学时:24
项目学时:课内3学时
适用专业:人工智能
学生年级:本科二年级第二学期
实验内容与任务(限500字,可与“实验过程及要求”合并)
引导实验:单管BJT放大电路设计
实验任务:
(1) 基本任务:针对频率为f、幅度为vim的正弦波输入信号,利用虚实结
合平台设计一个单管BJT放大电路,能够在负载RL上得到一个
电压增益为Av的同频正弦波输出信号;观察、对比输入输出波
形,并利用仪表测量、记录BJT管的静态参数和电路输出电压
的幅值vom。(对每位学生随机设置实验参数和指标)
(2) 高阶任务:基于所设计的放大电路,通过测量确定电路的输入电阻和输出
电阻,并给出相应的理论依据;写出电路的电压增益表达式。
故障诊断实验:单管BJT放大电路故障诊断
实验任务:
(1) 基本任务:根据给定的单管BJT放大电路原理图,面对随机分配的故障板,
自主确定测量点位及需测量的电参数,并通过虚实结合平台完成
测量操作,确定电路的工作状态。
(2) 高阶任务:分析电路发生故障的原因,确定故障点,并通过电路理论分析加
以证明。
实验过程及要求(限300字)
(1) 根据实验设计要求确定所采用的放大电路类型和器件参数,绘出相应的电路
原理图,并通过虚实结合平台完成电路搭建,观察对比输入输出波形,测量
记录BJT管的静态参数及输出电压幅值,确保电路功能符合设计要求;
(2) 测量电路的输入电阻和输出电阻,并给出测量依据;
(3) 针对电路设计及测量结果进行生生互评;
(4) 基于虚实结合平台进行电路故障诊断,自主选择测量点位并记录相应的电参
数或信号波形;
(5) 根据测量或波形观察结果,分析电路的故障原因,并给出理论分析依据;
(6) 根据故障分析原因,确定故障位置,核实故障位置的实测结果,并根据理论
分析结果证明故障定位的准确性;
(7) 撰写设计总结报告,并通过分组演讲,交流故障处理的心得体会。
相关知识及背景(限150字)
BJT放大电路是模拟电子技术教学中的一项重点内容,对学生学习和掌握模拟电子技术具有重要意义。本实验以电路故障诊断的形式融合了静/动态分析和信号失真分析这两个BJT放大电路理论教学中的核心知识点,有助于学生更好地掌握相关电路分析方法,提高电路综合分析能力,以及系统地构思问题和解决问题的工程应用能力。
实验环境条件
主要仪器设备:万用表,示波器,故障电路板。
实验操作平台:可执行远程、本地和单机等三种工作模式的虚实结合实验平台,
其逻辑架构如图1所示。

图1 实验操作平台的逻辑架构
教学目标与目的(限150字)
(1) 能够根据任务需求独立完成单管BJT放大电路的设计与测试,增强自主学习和终身学习意识,提高系统地构思问题和解决问题的能力。
(2) 能够结合BJT放大电路的静/动态分析方法对实际电路的故障现象进行正确分析,积累电路调试和故障诊断的实践经验,锻炼逆向思维能力,提升电路综合分析水平。
教学设计与实施进程
本实验的教学设计是以电路故障诊断为核心,以“虚实结合”实验平台为依托,将电路设计、电路分析和电路测量等三项重点教学内容进行了有机融合,共分为两个阶段、四个层次。
第一阶段为引导实验,包括BJT电路设计和输入/输出阻抗测量两个递进层次。电路设计实验要求根据随机指定的电路性能指标合理设计一个电压放大电路,并对其进行静/动态分析,然后通过实际测量加以验证。而阻抗测量实验则是对理论教学的拓展,需要学生通过课外调研预先学习相关的测量计算方法,并通过实验加以验证。本阶段实验旨在增强学生对放大电路的感性认识,加深对输入、输出阻抗和电压增益等概念的理解,进而理解电路实现方法的多样性,提高系统地构思问题和解决问题的能力。实验结果考核采用生生互评和教师评定相结合的方式。
第二阶段为故障诊断实验,包括故障分析和故障定位两个递进层次。故障分析要求根据输出波形判断电路的工作状态,基本考核点包括饱和失真和截止失真,进阶考核点是输入/输出阻抗异常对电压增益的影响。故障定位要求在故障分析的基础上通过理论推导确定故障点位,然后测量故障点位的电参数,确认故障定位结果,并提出相应的故障排除建议。本阶段实验旨在锻炼学生的逆向思维能力,提高电路综合分析能力和电路调试能力。实验结果考核采用平台记录数据、学生交流经验、教师综合评定的方式。
整个实验的实施过程包括知识讲授、电路设计、故障诊断、总结交流等四个关键环节,涵盖了教师指导、师生互动、专业能力提升和非技术能力培养等教学要素。
(1) 知识讲授:与学生共同回顾各种BJT放大电路的结构、性能指标与分析方
法;讲解信号失真的类型和判断方法;讲解模拟电路故障诊断的
分析思路和诊断方法。
(2) 电路设计:指导学生基于虚实结合实验平台完成BJT放大电路的设计和阻
抗测量任务,完成相应的理论分析,并通过生生互评加深对BJT
放大电路的感性认识和知识掌握。
(3) 故障诊断:给定电路原理图,学生基于虚实结合实验平台对随机分配的故障
板进行电数据(或波形)测量,判断电路的工作状态,对故障进
行分析和定位,并给出故障排除建议。当学生在实验过程中遇到
困难和失败时,教师可从理论分析角度加以引导,激励学生以细
心、耐心和恒心来应对问题,提升学生的心理抗压能力。
(4) 总结交流:实验完成后,组织学生以演讲、答辩、评讲的形式进行交流,提
高学生的技术表达和沟通能力,让学生感受理论对实践的指导作
用,认识到理论联系实际的重要价值。
实验原理及方案
(1) 电路仿真设计的参考电路原理图
根据随机指定的设计要求,学生基于虚实结合平台设计出的BJT放大电路主要以图2给出的三种参考电路为主,与理论课教学的原理电路基本吻合。个别学生可能会设计出其他结构的电路,但核心结构仍与上述三种类型的电路相同。关键看理论分析的过程是否正确,测量结果是否准确合理。

图2 单管BJT放大电路设计的原理电路参考
(2) 故障诊断电路的设计及制作
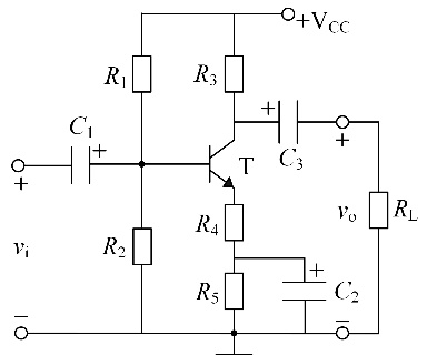
故障诊断电路的设计涵盖了三种基本放大电路类型,针对每种放大电路可以设置多种故障情况。以图3所示共发射极放大电路为例,可以通过不同电阻的短路和开路设计9种故障板(如图4所示),产生饱和失真、截止失真和双向失真等故障现象。实验中可以通过示波器观察输出信号波形,并通过测量仪表对相应点位的电参数进行测量,然后结合理论分析进行故障原因判断和故障点定位,并提出故障排除建议。
图3故障诊断电路原理图:共发射极放大电路
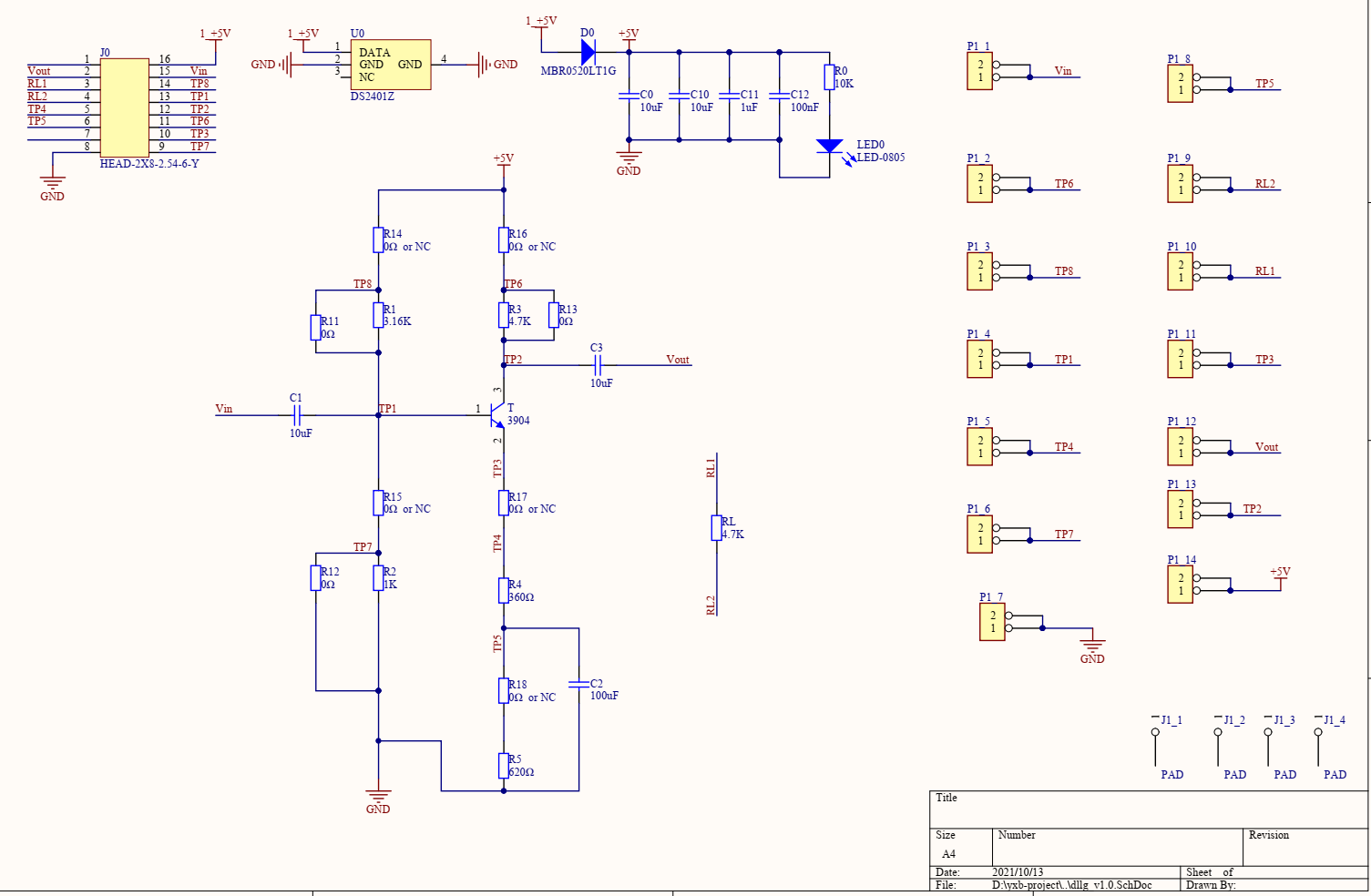
图4 故障诊断电路的制作图:共发射极放大电路
(3) 虚实结合实验平台
实验中用到的虚实结合实验平台的硬件架构如图5所示,其软件操作界面如图
6所示。该平台具有远程、本地和单机三种工作模式,教师可以根据实际情况选择相应的模式开展教学。

图5 虚实结合实验平台的硬件架构
图6 虚实结合实验平台的软件操作界面
实验报告要求
实验报告需要反映以下工作:
(1) 任务需求分析
(2) 实现方案论证
(3) 电路设计与参数选择
(4) 实验数据记录
(5) 理论推导计算
(6) 实验结果总结
考核要求与方法(限300字)
本实验考核总分为100分,各项考核内容、考核要求及相应的满分标准如下:
(1) 电路设计与阻抗测量:设计方案合理;功能与性能指标符合要求;数据记录
合理有效;在规定时间内完成。(20分)
(2) 故障诊断:故障诊断结果正确;理由充分合理;在规定时间内完成。(30分)
(3) 故障定位:故障点定位准确;理论分析合理准确;能够给出正确的故障排除
建议;在规定时间内完成。(30分)
(4) 课堂表现:参与生生互评并做出正确评价;实验结果表达流畅;实验操作规
范,爱护仪器设施,遵守实验室秩序。(10分)
(5) 实验报告:实验报告规范、完整。(5分)
(6) 实践创新:设计方案新颖;诊断方法有创新性。(5分)
项目特色或创新(可空缺,限150字)
(1) 案例设计与理论教学有机融合,专业能力提升与非技术能力培养并重,延展
了实验教学的广度和深度;
(2) 虚实结合的电路故障诊断设计,拓展了实验教学的时空维度;
(3) 集电路设计、故障分析和电路调试训练于一体,实验任务分层设计,体现了
“两性一度”建设标准。


