口罩抗拉性能测试
实验题目:口罩抗拉性能测试
1. 课程简要信息
课程名称:综合电子系统课程设计
课程学时:10学时
项目学时:课内理论4学时、课外实验6学时(总周期2周)
适用专业:自动化、电气大类
学生年级:2年级第2学期

2. 实验内容与任务(限500 字,可与“实验过程及要求”合并)
本实验是针对一次性医用外科口罩的抗拉性能的国家标准,制作一套抗拉性能的测试装置。本实验针对学生已学过的电子技术、单片机原理、传感器原理,机械原理等基础课程后一次比较全面的、联系工程实践的、具有现实意义的实践性教学环节。在教师指导下,学生通过“真题实做”,掌握完整电子系统的一般设计方法,解决实际问题,培养实验技能,培养综合应用能力、工程应用能力、创新能力以及团队协作能力。
1)基本要求:参考一次性医用外科口罩的国标中的抗拉性能的要求,通过使用软件设计拉力传感电路的原理图和 PCB 设计,控制单元设计,微控制器的程序设计,通过使用支架结构,完成对口罩挂绳承受 10N拉力的测试要求;
2)扩展要求:考虑整个装置的成本,稳定性,使用的合理性。通过对程序的进一步修改,能够测试口罩挂绳的极限拉力和拉伸距离(以拉断的状态为准),这项测试能够反映出口罩
的特点和实用舒适性;
3)发挥要求:这是本实验的创新点之一,极限拉力和拉伸距离对口罩使用者舒适性和安全性的影响,如何通过一定的样本数的数据处理对口罩质量的进行评价。
3. 实验过程及要求(限300字)
实验过程分为:方案设计、实物制作、安装调试、总结验收,具体要求如下:
1)结合电子技术、单片机原理、传感器原理,机械原理等基础课程知识及资料查阅等方式预习拉力的测量原理,了解一次性使用医用口罩抗拉性能的要求,如何口罩挂绳的拉力信号送给单片机,如何通过机械运动将拉力传递到口罩上;
2)根据拉力传感器电路,滑台的控制原理,口罩拉力的变化规律,结合资料查阅等方式,理解口罩抗拉性能的测试过程,设计总体方案和各个模块的实现方法,建议参考成熟电路和模块完成功能的设计和仿真;
3)利用实验室提供的基本元件等实验器材,实现实验电路,并实际测试电路的功能与性能(发挥部分通过制作电路板实现),完成系统统调;
4)记录实验过程和测试结果并进行分析,包括电路测试的功能性能、改进方案等;撰写实验报告,完成思考题,并提交实验报告和测试视频或图片。
4. 相关知识及背景(限150字)
口罩的抗拉性能测试来源于实际应用,是将所学电子技术、物理学、传感器、控制、机械等、机器学习多门学科相融合的一个新颖的实践案例,需要运用信号运算、数据处理、接口技术、程序设计、电机驱动、运动机构等相关知识与技术方法。同时还涉及器件选型、运动精度、硬件接口,参数标定及抗干扰等工程概念与方法。
5. 实验环境条件
实验材料包括面包板、洞洞板、三极管、运放、LED、蜂鸣器、电阻、电容、开关、导线、铝型材、电动滑台、步进电机驱动器、胶木板等。
实验设备包括万用表、示波器、信号发生器、焊接套件、五金工具、台钻等。
推荐设计软件,推荐使用 AutoCad,Altium Designer,Visio 等。
6. 教学目标与目的(限150字)
通过对应用的调研学习和实现的过程,引导学生关注应用需求和原理技术之间的联系。培养学生的电子技术设计、电子测量和运动控制系统初步设计能力,根据工程需求选择技术方案的能力,构建测试环境与条件,通过测试与分析对系统问题进行分析、求解、设计、评价的能力,掌握常用仪器、软件和工具的使用方法。
7. 教学设计与实施进程
本实验是重要的实践性教学环节,需要经历学习研究、实现方案选择和设计、功能设计、电路制作、安装调试、作品测试、答辩验收等过程。以学生实操为中心,学生自主实验为主,教师通过讲解、演示、答疑、模拟、仿真等手段为辅的教学方式开展课程设计。学生根据公布的实验推荐资源,搜集资料,独立开展工作,完成设计后,撰写课程设计报告,演示设计结果,汇报设计过程,并接受老纸和学生的质询。
实验进行过程中针对以下 7 点加强对学生的引导:
-
能够根据课题要求和教师的引导,独立的查阅有关一次性医用外科口罩的相关国家标准,针对抗拉性能的要求分析标准的技术关联点,特别是分析适合采用何种测量技术和方法;
-
对抗拉特性的测试条件进行分析,重点思考:如何将拉力变成合适的电信号?测试环境中哪些因素会影响测试结果?传感器的安装方式对采样结果的影响?如何界定测试过程的起点条件和终点条件?通过科普与专业相结合的方式设计问题引导学生将所学知识与生活结合起来,将之前技能和需求结合起来,从而激发学生实验兴趣;
-
根据课程讲解及预习结果,结合实验室提供的设备和材料,对照课题的性能参数要求,设计拉力传感电路,设计单片机及外围电路,设计单片机程序。并通过仿真软件(推荐 Multisim 或者Proteus 等)进行电路和程序仿真和测试;
-
实物制作过程重点是引导学生熟悉各部分制作的基本方法,掌握电路和单片机程序制作的基本技能,理解基本元器件在实际的电子产品中是如何应用并发挥功能的,在电路制作与测量过程中了解电路结构与测量方法的特点与局限性,针对局限性提出改进意见;思考电路的制作工艺对电路性能是否有影晌?放大电路的性能如何取舍?拉力信号的零点和量程参数对测量精度有没有影响?如何用直流稳压电源供电?如何控制滑台运动?如何在测量中对滑台进行保护?
-
针对扩展要求,采用现场讲解与视频讲解相结合的方法,引导学生通过逐步操作的方式进行硬件和软件软件设计;培养学生快速掌握现代工具基本操作方法的能力,然后学生自行设计软件和硬件,设计中引导学生理解功能性能之外需要考虑的细节,但不限于美观性、实用性和稳定性等;
-
针对发挥要求,如何在获得一定量样本数的前提下,对口罩拉力测试结果的一致性进行数据分析和评价?软件设计时,使用何种方法可以实现数据的处理和分析?
-
结果验收,能够通过口头及书面方式就相关技术领域的复杂工程问题,以口头、文稿、图表等方式,准确表达自己的观点,回应质疑,理解与业界同行和社会公众交流的差异性。按照实验要求完成相关的实验任务,并得出相关的实验结果(记录实验过程、测试结果),进行实验过程分析、实验结果分析、实验中采用的模拟式拉力测量的方法优缺点及局限性分析。要求学生能够从实验过程中得到结论的同时,将结果进行延伸。通过实验,学生掌握了哪些科研方法?
具体的教学设计和能力培养见下表:
| 序号 | 教学内容 | 教学设计及能力培养 | 指导学时 | 教学方式 |
| 1 | 学习研究 | 教学设计:1)教师介绍题目的功能和要求,并对学生分组;2)教师介绍特定功能的功能电路或模块,主要包括:信号调理、信号转换、直流电源、信号驱动与显示电路;3)教师介绍系统设计、仿真、制作、调试的流程;4)教师介绍搜集、查询资料的方法和途径能力培养:培养学生通过查阅手册和文献资料形成独立分析、解决问题的能力。 | 2 | 讲授、讨论、实物、示范、慕课、 |
| 2 | 方案设计 | 教学设计:1)启发学生针对具体的技术要求,比较不同的实现方法,规划总体设计方案,进行元器件选择和参数计算;2)指导学生完成各单元电路的设计与仿真,建议使用Multisim或Proteus 等软件能力培养:培养学生学会应用仿真软件完成各种单元电路的设计与仿真。 | 2 | 独立设计、示范、讨论、答疑、 |
| 3 | 方案验证 | 教学设计:1)指导学生完成传感电路的设计,单片机程序的验证;2)启发学生根据仿真结果分析功能是否正确、性能能否达到题目要求,进一步分析是否可以提升精度、稳定性和性能指标能力培养:培养学生学会基本电子电路的一般设计方法,并应用仿真软件检验设计结果是否满足性能指标的要求。 | 2 | 独立设计、讨论、答疑、 |
| 4 | 实物制作 | 教学设计:1)培养学生熟悉各组成部分的功能和性能的差异,掌握布局和布线的基本原则2)指导学生分模块进行制作、安装能力培养:培养学生掌握基本电子电路的制作安装方法,电路和机械部分的连接方法。 | 2 | 独立设计、讨论、指导、答疑、 |
| 5 | 装配调试 | 教学设计:1)指导学生先分模块进行安装与调试2)让学生自由进行整体装配和调试,教师正确引导整个过程能力培养:培养学生掌握基本电子电路的统调和系统性思维的方法。 | 1 | 独立设计、讨论、指导、答疑、 |
| 6 | 作品测试 | 教学设计:1)引导学生自主完成检查作品是否实现题目的性能指标、功能等要求的作品2)教师使用仪器对作品进行测试能力培养:培养学生掌握基本电子电路性能指标的测试方法。 | 0.5 | 独立设计、讨论、答疑、 |
| 7 | 答辩验收 | 教学设计:1)教师检查设计报告写作的规范性和逻辑性,图表是否齐备以及是否提供有足够的测试数据和图表说明其设计结果2)组织学生分组答辩、现场测试作品能力培养:培养学生学会撰写课程设计报告,掌握基本电子电路性能指标的测试方法,并能清楚、准确地表达设计结果。 | 0.5 | 指导、检查、 |
在实验实施过程中,需要关注的重点与细节包括:
1)面向对象是大三第一学期学生,基础课基本学完,专业课学习了一部分,对实验原理的讲解要结合学生学过的知识进行科普化设计,同时要注重线上线下结合方式进行答疑 i
2)扩展部分的设计要引导学生思考在完成基本要求基础之上,分析和基本要求的共同点和不同点,合理且简便的完成设计,注意发挥部分的要求和实现的效率;
3)发挥部分的教学采用的是“速成”方式,教学中要向学生强调机器学习的方法仅仅是工具,可以快速学习,但是软硬件设计的思想与设计方法需要从基本知识稳扎稳打的学习掌握;
4)本实验在预习、实验过程、总结中都有引导性的思考题,需要注意完成,有助于实验的延伸。
8. 实验原理及方案
1)实验介绍
疫情期间,口罩成了大家生活的必需品。常见的医用口罩,主要由罩体和挂绳组成。三层无纺布组成。挂绳的作用是提供口罩着力点,同时挂绳的拉力也是保证口罩可靠佩戴和舒适性的重要因素。不合格的口罩使用效果会大大下降,根据 GBYY/T0969-2013《一次性使用医用口罩》规定一次性医用外科口罩每根口罩带与口罩体连接点处的断裂强力应不小于 $\mathbf { 1 0 N }$ ,同时过大的断裂强力却会使得佩戴舒适性下降,甚至造成耳廓根部损伤,口罩带的拉伸长度也是一个影响佩戴舒适感的因素。本实验要求设计一套自动口罩抗拉性能测试装置,能够测量口罩挂绳在承受10N拉力是否发生连接点处的断裂,同时也能测试挂绳能够承受的最大拉力和拉伸长度。

2)实验方案
测试口罩的抗拉性能是否正常可以有两种思路,一是方法口罩带悬挂 10N砝码的方法测试断裂强力,如果口罩带与口罩体连接点处没有发生断裂,则说明抗拉性能正常,这种方法实现简单直观但不严谨,同时也无法获得口罩带承受 10N 拉力时口罩带的拉伸长度,跟无法得到口罩带能够承受极限拉力;另一种方法是采用自动化装置,将口罩进行固定后自动拉伸,可以同时测出口罩带的拉力和拉伸长度,装置可以显示拉力值和拉升长度,也可以通过指示灯提示测试状态,这种方法严谨准确,可重复测量。
综上所述,我们设计思路如下图所示。首先,口罩的一端的挂绳挂在拉力传感器下方,另一端使用夹具固定在滑台上,第二,启动步进电机,推动滑台向下运动,同时测量拉力,知道拉力等于10N 时停停止运动,此时显示拉力大小和拉伸长度;第三,启动电机继续推动滑台向下运动,拉断挂绳,运动过程中,对拉力求差分,当差分值为负值时,记录当前拉力和伸长量,滑台运行到底端停止,此时显示连接点断裂时拉力大小和拉伸长度。运行过程中通过红色和绿色 LED 指示测试结束状态。

图 1 方案框图(上)、程序流程图(下)、结构示意图(右)

图 2 实物照片
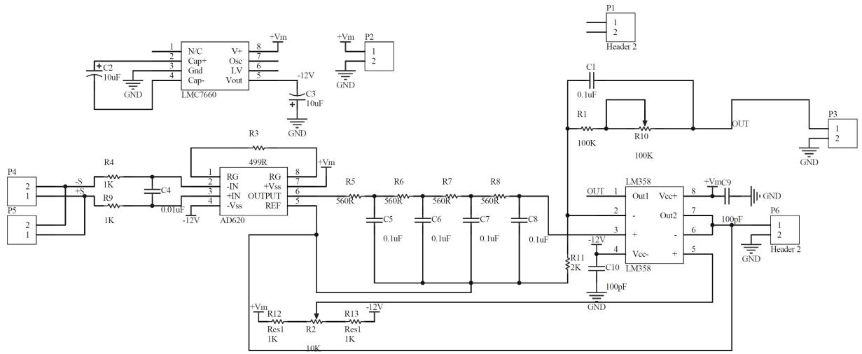
3)拉力传感电路
拉力传感电路由传感器、放大电路和铁钩组成。其中拉力传感器是由 4 片应变片构成的电桥,电桥等效阻抗 350欧,工作电压 5-15V;放大电路是由高精度运放 AD620和通用运放 LM358,构成的两级放大电路,工作电压 5-36V,完成对电桥差分进行放大,同时还具有调节放大倍数,和调整零点的作用;铁钩为不锈钢材质,用来勾住口罩的一个挂绳。这部分放大电路原理图和PCB见下图:

图 3 拉力传感器(左)、应变片电桥(右)

图 4 拉力信号放大电路原理图

图 5 拉力信号放大电路 PCB图

图 6 拉力信号放大电路实物
4)步进电机驱动器
步进电机驱动器是一种将电脉冲转化为角位移的执行机构。当步进驱动器接收到一个脉冲信号,它就驱动步进电机按设定的方向转动一个固定的角度(称为“步距角”),它的旋转是以固定的角度一步一步运行的。可以通过控制脉冲个数来控制角位移量,从而达到准确定位的目的;同时可以通过控制脉冲频率来控制电机转动的速度和加速度,从而达到调速和定位的目的。本实验使用一套 TB6560驱动器,输出容量 3A,工作电压 9-24V,驱动一台 42 型步进电机,推动丝杆滑台。42 型步进电机步距角 $1 . 8 ^ { \circ }$ ,不分频的情况下输入 200个脉冲可以旋转一圈,丝杆旋转一圈滑台进给量 $8 \mathrm { m m }$ 。这部分实物图片和使用说明如下。

图 7 步进电机驱动器(左)、步进电机(右)

图 8 步进电机驱动器连接方式 1

图 9 步进电机驱动器连接方式 2
5)单片机系统软硬件设计要求
单片机系统的选择不做特别要求,学生可以根据自己的意愿自主选择,但必须满足本实验所需的最低要求,如下表:
| 要求 | 说明 |
| 3个功能按钮 | 回零功能、10N 测试启动、极限测试启动 |
| 2个行程开关 | 上限位开关、下限位开关 |
| 1路 ADC 功能 | 测量拉力精度≤0.1N |
| 连接1个显示屏 | 显示拉力、伸长量 |
6)数据样本分类
本实验特色之一,体现在数据样本方面,为了适应新工科面向新技术面向未来的要求,在本实验中引入机器学习的内容样本分类。实验中可以对断裂极限的拉力和伸长量进行多次测量,形成样本空间,利用一元函数进行样本分类,实验中将对 2 种口罩进行测试,每种口罩不少于20 个样本。学生须通过 Python 语言进行编程,对采集到的断裂极限样本进行分类,并计算出分类的线性函数。分类的示意图如下:

图 10 口罩极限抗拉测试样本分类示意图
7)实验现象
在检测口罩之前,启动电机向上运动,滑台回到最上面触发上限位开关,此时已经回到零位,电机停转,用夹具夹紧口罩罩体,挂绳的一端自然挂在拉力传感器下方铁钩上,(见下图);

图 11 滑台回零示意图
按动 10N 测试启动按钮,电机转动带动滑台匀速向下移动,当拉力等于 10N时停止,并计算拉伸长度,一并显示(见下图);

图 12 口罩 10N抗拉测试效果图
继续按动极限测试按钮,启动电机推动滑台向下运动,,运动过程中,持续对拉力求差分,当差分值为负值时,说明拉断挂绳,记录此时拉力和伸长量,滑台运行到底端行程开关位置停止,此时显示连接点断裂时拉力大小和拉伸长度,(见下图)。

图 13 口罩极限抗拉测试效果图
9. 实验报告要求
实验报告作为实验的总结,是实验的重要的组成部分,要求学生实验完成后一周之内提交实验报告,撰写需注意以下几点:
1)设计需求分析:需求分析要尽可能详细和具体,资料检索工作要有一定的深度和广度;
2)实现方案论证:方案论证要有多种方案的优缺点比较,学习系统性思考的方法,同时兼顾制作成本;
3) 理论推导计算:理论推导要做到严谨、正确、周密、实事求是;
4) 电路设计与参数选择:注意性能和指标的完整,注意工程实践和理论分析的差异,不要刻意拔高性能和指标,同时注意设计的可操作性;
5) 电路测试方法:做到有分有合,分步完成,统筹兼顾,同时注意测试方法的灵活性;
6) 实验数据记录:数据真实有效,不得弄虚作假,注意数据来源的多样性、全面性;
7) 数据处理分析:数据处理应有理论性,严格按照科学方法进行,同时注意数据处理的目标明确,有代表性;
8) 实验结果总结:从技术、工艺、思想等多角度进行归纳总结,有得有失,写出真实感受。
10.考核要求与方法(限300字)
| 成绩组成 | 比例 | 考核方法 | 考核/评价要求 |
| 方案质量 | 30% | 方案验收 | 是否能独立查阅文献和调研并能正确评价调研结果;设计方案是否合理;方案是否经历了自我改进;是否能熟练运用所学知识、设计是否完整。 |
| 作品质量 | 30% | 作品验收 | 功能、性能、工艺的完成程度,作品是否在规定时间完成;是否充分利用实验室已有条件,材料与元器件选择合理性。 |
| 报告质量 | 10% | 格式+内容 | 设计报告是否内容完整清晰、格式规范,表述通顺,结论严密;技术用语是否准确,符号及书写格式规范,图表完备;数据处理是否正确。 |
| 答辩表现 | 30% | 答辩+自评+互评 | 是否在规定的时间内对内容进行阐述,重点突出、层次分明、条理清晰;在规定的时间内是否能够准确、完整、流利的回答问题。 |
11.项目特色或创新(可空缺,限 150字)
- 结合生活热点问题,综合运用已有知识解决实际技术问题,激发学生实验兴趣;
- 实验层次结合,总分结合,机电结合,体现了课程的递进和相关性;
- 面向新工科,面向新技术,实验从切入点和应用点非常新颖;
- 互动效果好,学生接受程度高,实验前、实验中、实验后均有有思考的要点。
花絮
