基于多谐振荡电路的趣味尾灯制作实验
实验题目:基于多谐振荡电路的自行车尾灯制作实验
1. 课程简要信息
课程名称:电工电子工程基础
课程学时:24学时(课内) $+ 1 2$ 学时(课外)
本实验项目学时:4学时(课内) $+ 2$ 学时(课外)
适用专业:电子信息类
学生年级:一年级上学期
2. 实验内容与任务(限 500 字,可与“实验过程及要求”合并)
本实验项目为刚进入专业学习的大一新生而设计,主要目的是让学生学习基本电路知识、认知电子元器件和印制电路板、学习电子产品制作方法、使用仪器掌握基础电子测量方法、使用仿真软件掌握电路仿真方法、培养实验规范、通过理论与制作相结合提升专业学习兴趣、建立专业认知,为后续的专业学习打下基础。
基本实验任务:
1)整个电路由多谐振荡器、LED灯组和供电电源三部分组成,完成图2和图3电路的仿真,学习自行车尾灯电路的基本原理。
2)在印制电路板上焊接实现一个如图1所示的自行车尾灯,上电后,左右两边的彩色 LED交替闪烁。
3)使用示波器测试其中的多谐振荡电路产生的信号波形,观察其周期与 LED 闪烁频率之间的关系。
4) 完成实验报告的撰写。
扩展实验任务:
1)基于电路原理调整器件参数从而改变 LED的闪烁频率。
2) 进一步思考如何在现有电路的基础上实验更加多样的功能。

图 1 作品示例
3. 实验过程及要求(限 300 字)
-
课前:预习实验项目内容,在 multisim 平台上进行电路仿真,记录遇到的问题。
-
课中:
$\textcircled{1}$ 学习电路工作原理。
$\textcircled{2}$ 认识材料包中新的电子元器件,学习它们的标识、焊接方法与焊接注意事项,认识印制电路板,合理规划焊接顺序,进行作品焊接。
$\textcircled{3}$ 焊接完成后,装配电池,为电路上电,观察左右两边的 LED 是否交替闪烁,并用示波器的两个通道同时测试 C1、C2正极的电压信号波形。若左右LED交替闪烁,则电路工作正常,且能够看到 C1、C2 正极的电压信号的周期与 LED 闪烁频率之间成倒数关系;若出现非正常工作现象,使用万用表和示波器对电路进行调试。
$\textcircled{4}$ 经过理论计算与分析,调整器件参数,通过仿真观察多谐振荡电路产生的矩形脉冲的频率和 LED 闪烁频率。设计数据表格,记录仿真或者测试结果。
- 课后:
$\textcircled{1}$ 撰写实验报告;
$\textcircled{2}$ 查阅资料,思考如何实现其他扩展功能,可以利用实验室开放时间开展相关实验。
4. 相关知识及背景(限 150 字)
本实验项目基于生活实例,涉及到典型的基础电路知识,涵盖了电路分析、电路仿真、电子制作工艺、仪器仪表使用等专业技能,对于刚进入电子信息类专业学习的大一新生来说,通过理论仿真与实物制作相结合,将学习基本电路知识、认识电子元器件、学习电子产品制作方法、学习使用仪器仪表进行测试与调试、培养实验规范紧密结合,从而提升专业学习兴趣、建立专业认知,为后续的专业学习打下基础。
5. 教学目标与目的(限 100 字)
-
熟悉元器件和印制电路板,培养焊接、电子制作等实践能力。
-
学习典型的基本电路,能够进行简单的理论分析与计算。
-
熟悉使用 multisim 进行电路仿真、仪器进行电子测量;
-
培养良好的实验规范,通过理论与制作相结合提升专业学习兴趣,扩展专业认知。
6. 教学设计与引导
- 课前预习:使用 multisim 进行电路仿真
$\textcircled{1}$ 本实验项目电路的仿真,即图 2 整个电路的仿真,观察两组 LED 是否交替闪烁,并且用示波器测试 A 点和 B 点的电压波形,观察电压波形与相对应的 LED 闪烁规律之间的对应关系。
$\textcircled{2}$ 修改图 2 电路中 C1、C2 为 $2 2 \mathrm { u F }$ ,观察 A、B 点电压信号周期的变化;修改 R3、R4 为$3 0 \mathrm { K H z }$ ,观察 A、B点电压信号周期的变化;

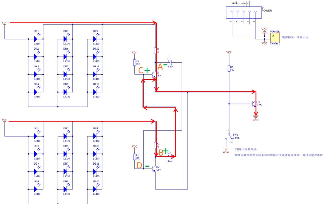
图2 自行车尾灯电路原理图
$\textcircled{3}$ 完成图 3 中的电路仿真,观察各电路之间的区别,总结 LED 发光所需的条件,预判哪些问题会导致 LED 不发光,总结不同颜色的 LED 并联电路应该符合哪些条件,各颜色LED 才均能发光。

图3 不同颜色的LED 并联电路仿真
$\textcircled{4}$ 为检验学生是否课前预习和仿真,同时检验预习效果,要求学生提交以上两个电路仿真结论。
- 课堂教学:
$\textcircled{1}$ 请学生报告仿真结论。
$\textcircled{2}$ 由自行车尾灯交替闪烁的功能需求引出矩形脉冲信号,以及能够产生矩形脉冲信号的多谐振荡电路。讲解本实验项目的工作原理。
$\textcircled{3}$ 提出问题:如何将设计和仿真完成后的电路制作出来?
$\textcircled{4}$ 由于在此次实验之前,已经讲解过基本电路焊接知识,已让学生在万用电路板上练习过简单的电路焊接,所以此次实验中,不再花费过多时间讲解电路焊接,而是主要介绍本次实验中需要用到的电子元器件,如图 4 所示,带领学生认识它们的标识、用法和焊接方法,介绍印制电路板的结构和它与电路原理图之间的对应关系,引导学生合理规划焊接顺序。

图4 元器件材料
$\textcircled{5}$ 由课前仿真的第二个电路引出本实验项目现在的电路存在的问题,指出焊接时需要将同一种颜色的 LED 放在同一侧,同时引发学生思考如何改进现在的电路。引发学生思考,指出焊接时需要将同一种颜色的 LED 放在同一侧。列举往届学生在本实验焊接过程中容易犯的错误,以及引发的错误现象,结合电路原理强调此次焊接任务中的注意事项,降低学生在焊接过程中出现错误的风险。
$\textcircled{6}$ 学生动手焊接,焊接完成后,装配电池,上电后,观察左右两边的 LED是否交替闪烁,并用示波器的两个通道同时测试图 2中A、B 两点的电压信号波形。若左右LED交替闪烁,则电路工作正常,且能够看到 A、B两点的电压信号的周期与 LED闪烁频率之间成倒数关系,学生保存 A、B两点的电压信号波形,记录LED闪烁频率;若出现非正常工作现象,使用万用表和示波器对电路进行调试。
$\textcircled{7}$ 完成基础要求的学生可以根据电路原理进行电路参数调整,从而改变 LED的闪烁频率。完成此扩展要求的学生让老师验收扩展功能,并记录参数取值、A 和 B 两点的电压信号波形和LED 的闪烁频率。
$\textcircled{8}$ 教师验收学生作品,对作品功能、焊接工艺进行评分,通过提问考查学生对电路原理的理解程度。
$\textcircled{9}$ 课堂小结与提出问题,让学生在课后思考如何在现有电路的基础上实现其他多样的功能。
- 课后学生撰写实验报告,思考如何实现其他扩展功能,可以利用实验室开放时间开展相关实验。
7. 实验原理及方案
本实验项目实现的自行车尾灯的电路原理图如图 2 所示,整个电路由多谐振荡器、LED 灯组和供电电源三部分组成。其中,由 Q1、Q2两个NPN型三极管与电阻电容构成的多谐振荡电路能够产生两个周期相同的矩形脉冲,当一个脉冲为高电平时,另一个脉冲为低电平,这两个矩形脉冲信号各控制一组 LED,使得两组LED交替闪烁,整个电路的供电方式可选电池供电或 USB
供电。
由三极管Q1、Q2和电阻电容组成的多谐振荡电路的工作原理如下:
1) 刚上电时,两个三极管 Q1 和 Q2 都有导通的趋势,也就是说,两个三极管争相导通。但是由于实际元件是不可能对称的,所以其中一个三极管必定先导通。假设 Q1 三极管先导通,那么,A 点的电位会迅速下降到接近 0,而电容 C1两端的电压不能突变,因为电容 C1的 A端电位下降了,所以 C1 的 D 端电位也得下降。D 端电位的下降,就使三极管 Q2 趋于截止状态,B 点的电位开始上升(VCC 通过 R2 对电容 C2 充电 ),这个时候的电流如图 3 所示,图中的 $^ { \prime \prime } { + } ^ { \prime \prime }$ 和"-"分别表示电位上升和下降的趋势。可以看出,对电容充电又促进了 C 点电压的上升(这个可以从电容隔直通交的角度去理解),进而促进三极管 Q1的导通。可以看到,Q1 导通 $- > \ \mathsf { Q 2 }$ 截止 -> Q1 导通,这是一个正反馈的过程。

图 5
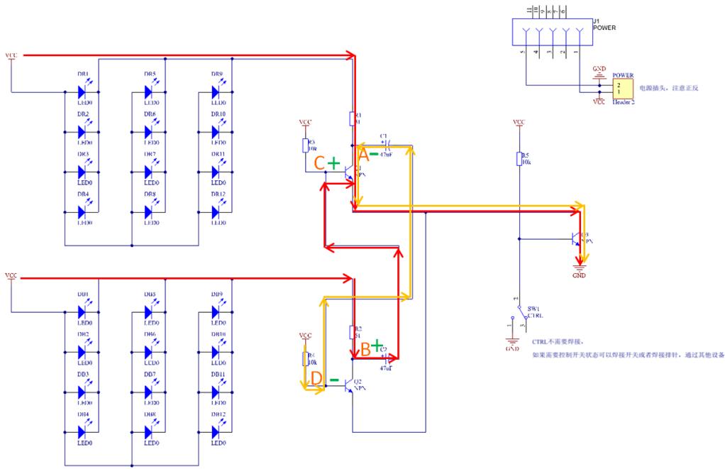
2) 此外,VCC 可以通过 R4 对 C1 充电,所以 D 点电位会逐渐上升,上升到一定电位后,三极管Q2导通。

图 6
3) Q2导通后,B点的电位会迅速下降到接近 0,而电容 C2两端的电压不能突变,所以 C2的 C端电位也得下降。C端电位的下降,使得三极管 Q1截止,A点的电位开始上升(VCC通过 R1对电容 C1 充电 ),这个时候的电流如图 5 所示,图中的 $^ { \prime \prime } { + } ^ { \prime \prime }$ 和"-"分别表示电位上升和下降的趋势。可以看出,对 C1 充电促进了 D 点电压的上升,进而促进三极管 Q2 的导通。Q2导通 $- > \mathsf { Q } 1$ 截止 $- > \ Q 2$ 导通,也是一个正反馈的过程。

图 7
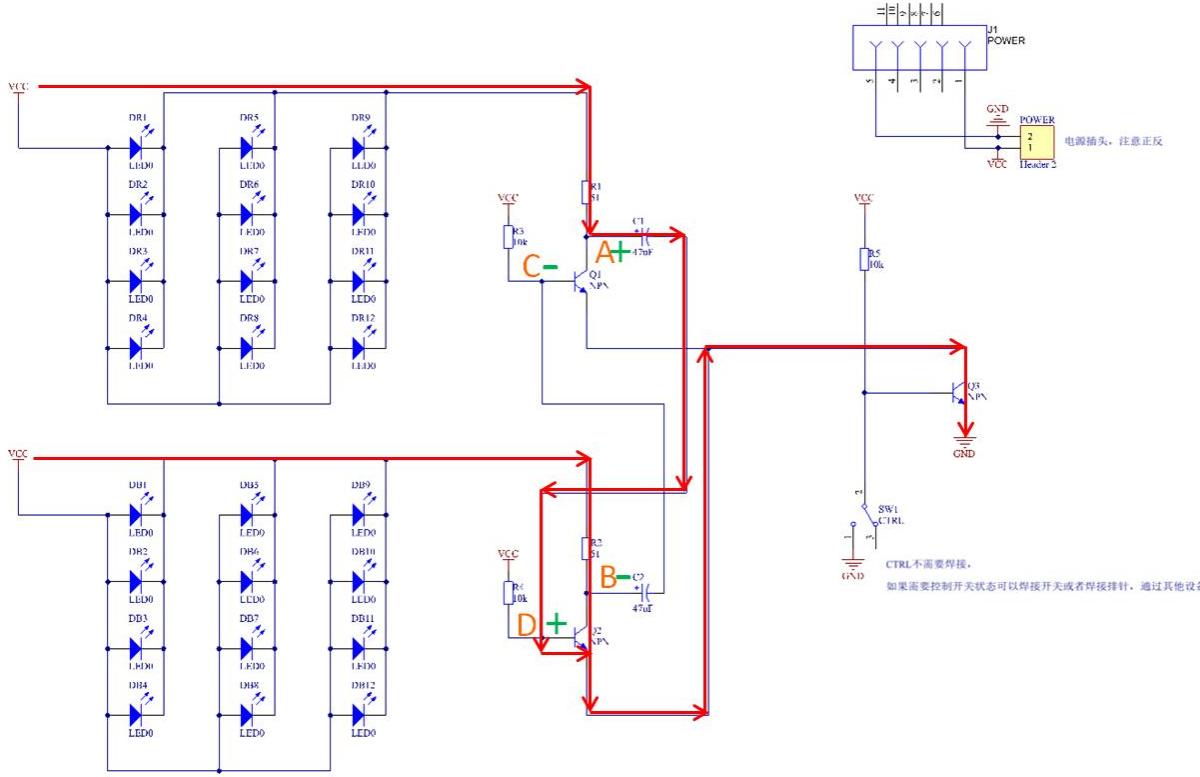
4) VCC可以通过R3 对C2充电,所以C点电位会逐渐上升,上升到一定电位后,三极管 Q1又导通了,循环往复。

图 8
根据以上的分析,可以推算出多谐振荡电路产生的矩形脉冲信号的周期:
在 Q1 导通之前,A 点的电位为 $V _ { C C } - U _ { L E D }$ 。由于此时 Q2 导通,所以 D 点的电位为 $U _ { b e }$ 。可得到C1 两端的电压为 $| V _ { C C } - U _ { L E D } - U _ { b e }$ 。
当 Q1 导通,A 点的电位迅速下降为 0,由于 C1 两端电压不能突变,所以 D 点的电位变为$0 - ( V _ { C C } - U _ { L E D } - U _ { b e } )$ 。
随着 VCC 通过 R4 对 C1 充电,当 D 点的电位上升,使得 Q2 的基极与发射极之间的电压为 $U _ { b e }$ 时,$\mathrm { Q 2 }$ 导通, $\mathrm { Q 1 }$ 截止。利用电路分析中一阶线性电路暂态分析的三要素法,可以得到:
$$ ( 0 - ( V _ { C C } - U _ { L E D } - U _ { b e } ) - V _ { C C } ) * e ^ { \Lambda } ( - t _ { 1 } / ( R _ { 4 } * C _ { 1 } ) ) + V _ { C C } = U _ { b e } $$
其中 $t _ { 1 }$ 为 Q1 导通至 Q1 截止和 Q2 导通的时间差。
同理,可以得到 Q2 导通至 Q2 截止和 Q1 导通的时间差 $t _ { 2 }$ 满足
$$ ( 0 - ( V _ { C C } - U _ { L E D } - U _ { b e } ) - V _ { C C } ) * e ^ { \Lambda } ( - t _ { 2 } / ( R _ { 3 } * C _ { 2 } ) ) + V _ { C C } = U _ { b e } $$
由两式可以看出,当三极管、LED、电源电压不变的情况下,改变 $R _ { 4 }$ 、 $R _ { 3 }$ 、 $C _ { 1 }$ 和 $C _ { 2 }$ 的取值,能够改变多谐振荡电路产生的矩形脉冲的周期和占空比,从而改变两组LED的闪烁规则。
8. 教学实施进程
| 教学环节 | 内容 | 目的 | 学时 |
| 课前预习 | 使用multisim进行图2和图3电路仿真 | 学生提前熟悉本实验项目的内容,查找资料预习电路原理,养成电路仿真的习惯 | 1 |
| 课堂教学 | 请学生报告课前仿真结论 | 检验学生是否课前预习仿真,以及预习的效果 | 4 |
| 由自行车尾灯交替闪烁的功能需求引出矩形脉冲信号,以及能够产生矩形脉冲信号的多谐振荡电路。讲解本实验项目的工作原理 | 从贴近学生实际生活的自行车尾灯的功能需求出发,引出本实验电路设计的原理,引发学生的学习兴趣,以及培养学生理论实践结合的思维方式。 | ||
| 提出问题:如何将设计和仿真完成后的电路制作出来? | 建立学生的电子制作工艺认知 | ||
| 课堂教学:介绍本次实验中需要用到的电子元器件,带领学生认识它们的标识、用法和焊接方法,介绍印制电路板的结构和它与电路原理图之间的对应关系,引导学生合理规划焊接顺序 | 让学生熟悉电子制作中使用的器件和方法 | ||
| 由课前仿真的第二个电路引出本实验项目现在的电路存在的问题,指出焊接时需要将同一种颜色的 LED 放在同一侧,否则将导致错误现象,同时引发学生思考如何改进现在的电路 | 基于电路设计的细节,增加学生对基本电路知识的积累,加深学生对电路设计细节的注意 | ||
| 列举往届学生在本实验焊接 | 降低学生在焊接过程中出 | ||
| 过程中容易犯的错误,以及引发的错误现象,结合电路原理强调此次焊接任务中的注意事项 | 现错误的风险 | ||
| 学生焊接,使自行车尾灯能够正常工作,并使用示波器测试图2中A、B两点的电压信号波形,得出它们与LED 闪烁频率之间的关系若电路不能正常工作,使用仪器仪表进行电路调试 | 训练学生的焊接工艺、借助仪器仪表进行电子测量的能力。 | ||
| 完成基本要求的学生可着手发挥要求 | 层次化教学,加深对电路原理的理解,训练理论分析与计算的能力,培养思考与探索的学习习惯 | ||
| 作品验收 | 教师验收学生作品,对作品功能、焊接工艺进行评分,通过提问考查学生对电路原理的理解程度 | 教师在验收作品的过程能够与每位学生进行交流,掌握学生的学习效果 | |
| 课堂总结 | 课堂小结与提出问题,让学生在课后思考如何在现有电路的基础上实现其他多样的功能 | 引发学生课后查阅资料进行深层次学习 | |
| 报告批改 | 学生课后撰写实验报告查找资料,思考如何实现其他扩展功能,可以利用实验室开放时间开展相关实验 | 培养学生课后拓展学习和走进实验室进行实践创新的习惯 | 1 |
9. 实验报告要求
1) 记录实验过程中使用的元器件参数、工具、仪器仪表
2) 记录仿真结果和现象,以及遇到的问题,结合课堂中的实际操作,做出分析
3) 描述自行车尾灯的焊接流程
4) 记录课堂操作中的实验现象,以及遇到的问题和解决办法
5) 记录调整的参数取值,对比矩形脉冲频率的理论值与实际值之间的差异,做出误差分析。
6) 总结通过本次实验项目获得的电子制作方法、电路测试方法、理论分析等方面的学习成果
和心得体会
10.考核要求与方法(限 300 字)
| 考核内容 | 考核细则 | 建议分值 | 对应的教学目标 |
| 基础要求 | 作品上电后是否能正常工 作。每个LED 是否能发亮, 左右两组 LED 是否能交替 | 40 | 教学目标1、2 |
| 闪烁 焊接工艺水平。焊点上焊 | |||
| 10 | 教学目标1 | ||
| 锡的大小、光滑度和色泽,是否虚焊、漏焊,焊盘、印制电路板是否损坏,元器件是否平整端正,作品是否整洁 | |||
| 电路仿真软件的使用。是否课前预习、对电路仿真的掌握程度 | 10 | 教学目标3 | |
| 仪器仪表的使用。仪器仪表是否能够熟练运用 | 10 | 教学目标3 | |
| 扩展要求 | 是否经过理论计算与仿真调整元器件参数,改变LED闪烁频率 | 10 | 教学目标2 |
| 实验报告 | 实验报告的规范性、完整性 | 20 | 教学目标4 |
11.项目特色或创新(可空缺,限 150 字)
1)本实验项目是一个结合典型基本电路和基础实践技能的电子制作入门实验案例。
2)通过本次较为完整的电子制作实验,学生能够认识新的元器件、了解印制电路板的工艺与焊接、学习典型基本电路,并在本次实验以前的课程内容基础上进一步练习电路仿真和仪器仪表的使用。
3) 不局限于基本的电子制作实现,注重理论与实践结合,注重引导学生进行探索与思考。
4)选题贴近生活,直观有趣,对于刚进入专业学习的大一新生来说,有助于他们积累专业知识和技能、提高专业认知、提升专业兴趣、养成良好的实验规范,为以后的专业学习打下基础。
参赛信息表
| 案例提供单位 | 武汉大学 | 相关专业 | 电子信息类 | |||
| 设计者姓名 | 陈旻哲 | 电子邮箱 | eis_cmz@whu.edu.cn | |||
| 移动电话 | 13164100939 | 通讯地址(含邮编) | 武汉市武昌区武汉大学电子信息学院 | |||
| 设计者姓名 | 张兰 | 电子邮箱 | zhanglan@whu.edu.cn | |||
| 移动电话 | 13871077834 | 通讯地址(含邮编) | 武汉市武昌区武汉大学电子信息学院 | |||
| 设计者姓名 | 周立青 | 电子邮箱 | zlq@whu. edu.cn | |||
| 移动电话 | 15902795559 | 通讯地址(含邮编) | 武汉市武昌区武汉大学电子信息学院 | |||
| 相关课程名称 | 电工电子工程基础 | 学生年级 | 大一 | 学时(课内+课外) | 6 | |
| 支撑条件 | 仪器设备 | 焊接工具、示波器、万用表 | ||||
| 软件工具 | 电路仿真软件multisim | |||||
| 主要器件 | 印制电路板、电阻、电容、发光二极管、三极管、开关、usb接口、电池 | |||||

教学现场


学生作品实物