基于实验箱扩展模块的调幅收发信机设计
课程名称:高频电子线路实验
实验题目:基于实验箱扩展模块的调幅收发信机设计
1. 课程简要信息
课程名称:高频电子线路实验;
课程学时:课内16学时,课外 8学时;
适用专业:通信工程、电子信息工程、电子科学与技术;学生年级:三年级上学期
2. 实验内容与任务
1) 实验任务

(a)现有的高频电路实验箱
图 1 改造后的高频电路设计性实验平台

(b) 高频实验箱的扩展模块
如图1所示的高频电路实验箱 $^ +$ 扩展模块改造后的设计平台上,设计制作10.7Mhz调幅收发信机。因收发信机的模块化结构框图特征,学生可以利用扩展模块自行设计部分模块替换实验箱同等功能模块,与其他实验箱既有模块一起组成调幅收发信机。既有实验箱各模块的既有技术指标作为设计指标提供给学生,收发信机结构框图如何构成、设计哪些模块、哪些使用既有模块、各模块选择何种电路结构由各组自行决定。
2) 基本任务
(1)设计给出调幅收、发信机系统结构框图。
(2)设计给出调幅收、发信机系统全部模块的仿真电路图,以及仿真结果。
(3)至少有两个模块是由学生利用扩展模块设计完成的。
(4)学生设计的模块 $^ +$ 既有模块可以完整的实现调幅收、发信机,调制信号以实验箱上提供的信号源产生的正弦波、方波、三角波来进行测试检验,并记录联调测试结果。
3)扩展任务
(1)调幅收、发信机系统所有模块全部由学生利用扩展模块设计完成。
(2) 其中某个模块采用多种方式设计实现,并对比说明优缺点。
(3) 为调幅收、发信机配上简易的天线实现无线调幅收发。
(4)请为调幅收发信机提供其他形式的调制信号,比如:音频、语音信号等。
(5)设计10.7MHz 以外频率的调幅或调频收发信机,全部模块都由扩展模块设计,实验箱底板可以提供常用的+12V 、-12V、5V 电源供学生使用。
(6)自主开发其他系统。
3. 实验过程及要求
1) 确定设计任务
学生自行组队,每组 2 人,根据小组能力和调查研究确定实验任务,讨论除基本任务外扩展任务做到什么程度。
2) 调查研究
尽可能多地查找满足实验要求的调幅调制解调需要的元器件及集成电路。
3)系统方案和可行性论证
根据任务设计目标,完成系统结构框图设计,明确模块间的相互关系与技术指标等。确定哪几个模块由学生通过扩展模块设计,哪几个模块采用既有模块。从性能、技术指标、成本、难易程度等角度综合分析,确定各模块最优方案。
4)制定任务计划表
要求任务按模块分解,按照 4 次 4 学时实验合理制定课前任务、课内任务和课后总结的计划表,组内合理分工。学生各模块仿真部分在课前完成,课上集中和老师讨论解决仿真遇到的问题,课上时间重点放在在元器件布局、焊接、实物制作与调试,课后分阶段完成各次报告,并及时更新计划表完成情况。
5)各单元模块电路设计与仿真
根据各模块设计指标设计电路,通过 Multisim 仿真并确定相关元器件和具体参数,记录仿真数据和波形。
6)各单元模块实物制作与调试
整理元器件清单领取元器件,部分特殊元器件实验室没有配备的可以提出购买需求,由实验室统一购买。各模块利用扩展模块布局元器件、焊接、性能测试、自行设计测试表格并记录,波形请拍照保存。
7)系统组装与调试
按照调幅发信机、收信机、收发信机三步逐级组装与调试,要求各步:测试环境拍照、自行设计测试表格并记录数据或波形,波形请拍照保存。
8)实验验收检查,有提问环节,撰写设计总结报告,学生提出作品的改进意见。
4. 相关知识及背景
这是一个在指定设计指标情况下进行调幅收发信机设计的一个典型案例。需要综合运用数字电路、低频电路和高频电路等理论知识,具体涉及调幅收发信机的系统组成、各单元电路的工作原理、电路结构、级联方法、级间匹配和降低级间干扰等方面内容;也涉及到高频电路设计和仿真、测量技术、系统调试方法等方面的知识;另外还涉及了电路供电稳定性及可靠性、信号选择性、电路板布局布线、模块化解耦开发等工程概念和方法。
5. 教学目标与目的
从一个完整的调频收发信机的系统实现过程中,使学生深入了解收发信机的原理、设计、仿真、实物制作与调试方法;培养学生由仿真到实物转化设计的能力,具备解决二者差异性引起的一系列问题的能力;使学生掌握高频电路抗干扰提高可靠性的工程方法;培养学生工程化设计和模块化开发思维;培养学生团队合作意识,提高学生的自学能力、分析和解决工程实际问题的能力。
6. 教学设计与引导
本实验是一个涉及调幅收信机、发信机的实验实例,是一个比较完整的工程实践项目,需要经历学习研究、系统方案论证、系统任务分解、电路仿真调试、实物制作与测试、系统联调、设计总结等过程。在实验教学中,应在以下几个方面加强对学生的引导:
1)查找资料方法指导:
查阅技术资料的方法介绍,指导学生充分利用图书馆、网络、电子图书馆等资源获取知识、查阅芯片技术资料和手册。
2)自主学习要求:
学习了解调幅收发信机的系统结构,自学各单元电路课本以外的其他电路实现方案。
3)实验课重点内容讲解:
介绍高频电路实验箱 $^ +$ 扩展模块改造后的实验平台的设计性实验开展方法;介绍扩展模块设计资料和使用方法;介绍常用高频电子元器件;讲解元器件布局、布线规则、高频电路稳定性和可靠性方面的注意事项等;介绍焊接注意事项;着重介绍 Multisim软件在仿真低频电路与高频电路的不同之处促使学生快速掌握。
4)系统方案与任务分解引导:
老师给出与理论一致的完整版无线收发信机的结构框图供学生参考,讲解哪些是必要设计部分,哪些可以先不考虑,比如:因学时缘故实现无线收发的天线部分等设计可以暂时先不考虑,放到扩展任务部分供有精力的学生选做。介绍实验箱为我们提供的现成模块功能和指标,学生根据兴趣和能力决定着重设计哪些模块替换哪些采用现成模块。引导学生从技术指标、成本、难易程度和课程重点等多个角度综合分析,最终构建出各组简化后的系统结构框图。指导学生分阶段按四次实验模块化设计,合理利用课下时间,制定合理的计划表和跟踪表。
5)关键元器件选型引导:
推荐一些厂家生产的常用的调制解调芯片和设计资料供学生参考;介绍特殊三极管、中周和耦合器等常用高频元器件以及使用注意事项。
6)电路仿真引导:
每次实验课上前10分钟检查单元电路的仿真完成情况,仿真遇到的问题课上统一答疑、分享共同问题解决方法。引导学生使用虚拟测试仪器测试仿真电路指标,比如波特图。
7)测试过程引导:
测试过程中,引导学生关注:实验台摆放的仪器使用方法简易教程、黑板上重点标注测试仪器注意事项、供电安全检查、各模块关键测试点预留测试接口、分阶段合理利用实验箱检验平台进行各模块逐级测试以及系统联调、测试数据和波形的规范记录
8)排查解决问题引导:
高频实验难故障繁多是正常现象,针对问题,引导学生观察现象,对照理论分析现象排查可能原因,逐级分段排查故障,合理利用既有现成模块替换对比分析定位问题、合理利用电路仿真与实物进行对比分析感受高频电路工程性特征。
9) 实验撰写引导:
引导学生掌握针对一个综合系统设计项目撰写报告的方法,教师提供一份实验报告模板,其中要求包含详细的设计方案和测试方案、逐级各模块设计、仿真、实物测试报告、故障现象描述和分析总结。
每次实验课结束要求学生更新计划表,并记录进展情况和问题,课后分阶段完成各阶段实验报告。
7. 实验原理及方案
1) 系统结构
本系统实现方案不唯一,本文以其中一种方案来介绍。
调幅发射机的结构框图如图 2 所示,它主要由高频振荡、调制器、放大器、以及调制信号等四部分组成。高频振荡电路提供调制所需的载波;调制器根据输入其中调制信号和高频载波进行调制;
放大器将输入其中的已调信号进行功率放大。
调幅收信机的结构框图如图 3 所示,主要由小信号谐振放大、包络检波电路构成。小信号谐振放大部分将通过天线收到的小信号调幅波进行放大送予包络检波器。包络检波器根据输入的经过放大的调幅信号解调出原始信号。

图2 调幅发信机结构框图

图 3 调幅收信机结构框图
2)电路参考实现方案
调幅收、发信机各个模块在设计实现过程中电路结构也有多种选择。

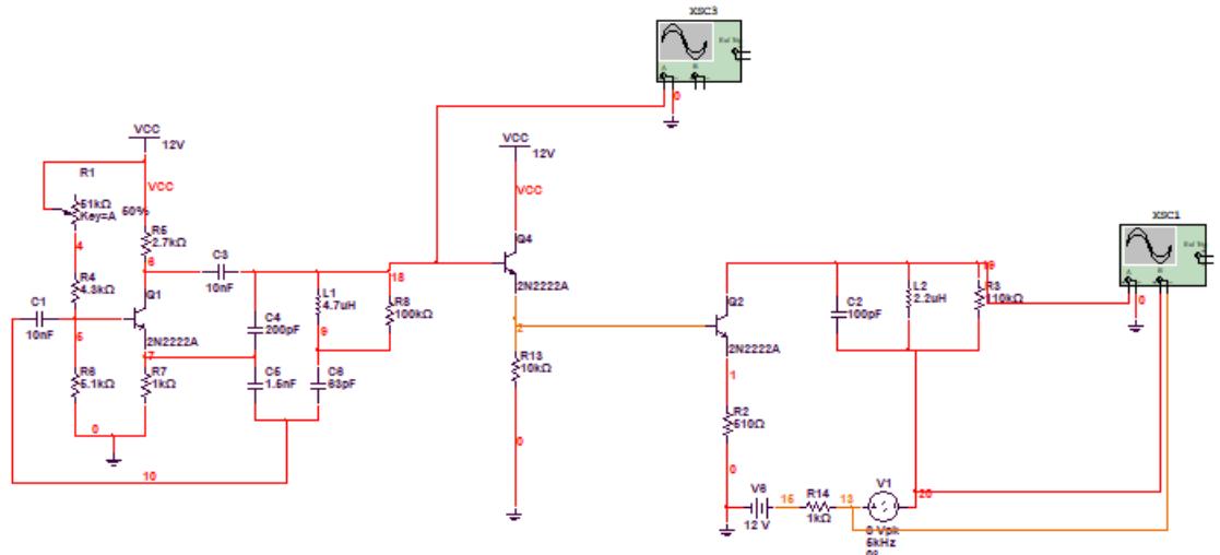
图4 调幅发信机参考仿真电路
本文选择高频电路线路理论中讲的典型单元电路作为参考电路。调幅发射机参考电路如图 4 所示,其中调制部分采用了集电极调幅,集电极调幅在完成调幅过程中也完成了功率放大,因此无需再添加功率放大器便可构成调幅发射机。
在高频电路实验仿真中,级联电路往往是其中最为困难的部分。不仅要保证每个单元电路波形的正确性,还要隔绝前后极电路之间的干扰,以保证整个系统电路的正确与稳定。
图 4 中,在高频振荡与集电极调制部分之间加入了射级跟随器,以隔离前后级之间的干扰。同时对单元电路中的 LC 谐振回路参数进行了微调,减小电感 L,增加电容 C 以增加 LC 谐振回路的 Q值,提高电路的稳定性。为了能够取得更好的调制效果,增加了调制信号的幅度以调高调制度,使其波形的调制效果更加明显。

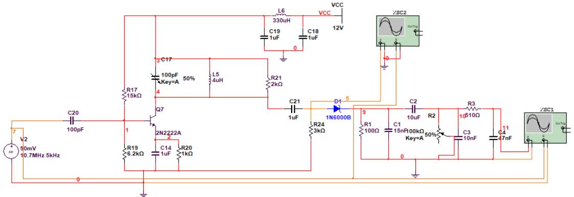
图 5 调幅收信机参考仿真电路
调幅收信机的参考仿真电路如图5 所示。通过调节 $\mathrm { C } _ { 1 7 }$ 可以改变谐振回路的中心频率,以调节其滤波效果。谐振回路两端并联 $\mathrm { R } _ { 2 1 } = 2 \mathrm { k } \Omega$ 提高了谐振回路的 Q 值,提高了电路稳定性。 $\mathrm { C } _ { 2 1 }$ 和 $\mathrm { R } _ { 2 4 }$ 提高了前级电路的带负载能力,降低了后级电路对前级的影响。
3)电路焊接与调试
根据仿真电路图整理出元器件清单,在扩展模块上布局元器件前,先将所有的晶体管、电阻、电容用万用表测试一遍。了解扩展模块和使用方法,因扩展模块上下两侧分别提供了电源和地的接入点,所以元器件布局时,导线遵循最短和直线原则,电源和地的接入遵循最近原则,通过减少导线的使用提高电路的稳定性。
整体布局判定合理之后再开始焊接,焊接元器件时,一般按照从低到高次序安装,也可以利用板子四个角的支撑孔焊接支撑柱,将元器件布局在正面,导线、引脚等焊接在背面;各单元电路焊接时,将输入信号、输出信号、关键信号或测试点专门引出焊接到扩展模块预留的位置,方便与其他模块测试和级联;对于芯片和贵重元器件先焊接排针作为底座,方便损坏时替换以及板子废弃之后贵重元器件的回收。
各模块焊接后可以替换实验箱对应模块,进行模块测试。
所有设计的模块独立测试通过后,分别单独与既有模块级联成调频收信机或发信机进行调试,最后所设计的所有模块一起替换既有模块级联后进行调幅收、发信机联调。
4)教学实施过程及学生作品
图 6 中学生作品-某个单元模块正面与背面效果图,可以看出电路布局清晰,焊接简单。因此,通过扩展模块这种通用PCB设计电路模块降低了学生焊接复杂度和以及减少了学生使用导线数量和长度,进而减小高频电路受分布参数的影响,且方便学生布局,同时降低了学生焊接能力对实验效果的影响,有利于各种能力层次学生进行实验。
图7为学生实测环境举例。
图8为实验过程学生问题记录手稿。
图 9 为学生作品,本文列出了不能能力等级学生完成的调幅/调频收发信机系统作品,可见可以实现分层次、个性化、多样化培养。
图10 选出了扩展任务比较典型的学生作品,该学生设计了语音/音频等各种形式的低频信号的产生器作为调制信号提供给自己设计调幅发信机做输入,并且对解调出的信号使其形象展示出来,比如播放语音和音频,使学生实验变得有趣。

图 6 学生作品---某个单元模块正面与背面效果图


(a)学生实测环境实例1
(b)学生实测环境实例 2

(a)学生实验过程问题记录手稿 1

图7 实验实测环境
(b)学生实验过程问题记录手稿 2

图8 实验过程学生问题记录手稿
(a)自行设计 $1$ 个模块 + 2 个既有模块

(b)自行设 2 个模块 + 2 个既有模块

图 9 学生作品---调幅/调频收发信机系统联调

图10 扩展任务(4)作品—语音/音频等调制信号产生与解调信号还原模块
5)教学效果及推广价值
本文介绍的实验教学案例相关的论文已经被核心教改期刊--实验技术与管理录用,如图11所示。本文介绍的积木式实验箱开展设计性实验的解决方案已经获得了实用新型专利证书,如图 12所示。
很多高校都曾经购置过类似的积木式高频电路实验箱,而且很多还在被使用于做验证性实验,市面上厂家生产的高频电路实验箱几乎都是验证性实验箱,他们都可以采用本文介绍的升级改造方案,将验证性实验平台改造为综合设计性实验平台,复用旧资源且改造成本低。
高频电路综合创新实验平台研究
梁丽芳,滕君华,齐国清
国家级电工电子实验教学示范中心,辽宁 大连116026)
摘要:为构建以培养学生工程实践和创新能力为核心的高频电路实验教学体系,通过广泛调研,对积木式高频电路实验箱进行低成本改造,追加通用扩展模块,将验证性实验平台改造成高频电路综合创新实验平台。以调幅发信机设计为例对该平台进行了可行性验证,结果表明改造后的实验教学平台具有易用性、开放性和扩展性。基于该平台给出一套行之有效的高频综合设计型实验开展方案,该套方案采用项目式模块化的工程化训练和开放式的教学管理。
关键词:高频电路实验;实验箱改造;工程化训练;扩展模块中图分类号:TN710;G484 文献标识码:A文章编号:1002-4956(2020)03-0112-04
图11核心教改—实验技术与管理收录

实用新型专利证书

图12 实用新型专利证书
8. 教学实施进程
教学实施进程主要包含任务安排、预习自学、分组讨论、现场教学、实物验收、提问环节、实验报告等环节。
-
任务安排:教师讲解实验设计任务、分组方法和评分标准和撰写设计报告要求;教师简要介绍改造后高频设计性实验平台开展设计性实验的思路和方法,Multisim 仿真软件安装方法,撰写设计报告要求;学生自行组队确认实验任务目标;
-
预习自学:学生根据任务查阅资料、查找各单元电路的多种实现方式;学生自学 Multisim仿真高频电路;教师每次实验课检查课前仿真情况;
-
分组讨论:学生组内分配查找资料任务并进行资料汇总和讨论;学生确定设计任务,任务分解,制定计划表,组内设计任务分配;教师指导学生关注高频耦合匹配、可靠性和稳定性等薄弱环节,教师检查学生计划表及其合理性。
-
现场教学:教师检查各模块仿真电路原理图,答疑仿真问题,指导学生布局、制板、焊接电路等,采用启发式教学方式引到学生找出在调试和测试过程中遇到具体问题的解决方法;学生在实验室完成硬件电路布局、焊接实物、系统调试、功能测试;
-
实物验收:教师分阶段验收各模块并相关提问,最后课程结束前老师整体检查系统功能的完成程度、性能是否稳定可靠,设计方案的合理性,有无创新。
软件仿真检查:实现方法是否合理,是否包含前后级抗干扰设计等问题。
硬件部分检查:电路设计的规范性,是否遵循电路和元器件设计原则、焊接质量,组装工艺,实验数据,是否充分利用实验室资源,材料与元器件选择合理性,成本核算等。
-
提问环节:学生对所完成作品进行介绍;教师提问并根据学生回答问题的正确性、准确性和回答时表述问题条理性、逻辑性给学生打分;教师对组内成员分别提问以及任务划分区分组内成员的贡献值;
-
实验报告:学生根据所做工作撰写课程设计总结报告;教师批改报告,着重检查学生报告是否完整(涵盖各模块设计、仿真、测试结果),根据规范性、完整性给报告打分。
9. 实验报告要求
实验报告要求包括以下内容:
1) 摘要
2)实验任务和要求
3)方案的论证及原理:调幅收信机、发信机系统框图
4)调频发信机电路设计及仿真:各模块以及系统仿真原理图、仿真结果
5)调频收信机电路设计及仿真:各模块以及系统仿真原理图、仿真结果
6)实物焊接和调试:各模块焊接实物、分阶段各模块测试结果
7)系统联调测试:调幅发信机测试结果、调幅收信机测试结果、调幅发信机测试结果、收信 机联调测试结果
8)实验总结:测试结果分析、改善意见
9)附录:元器件清单
10.考核要求与方法
1)实物验收:完成实验内容与任务程度、效果、性能指标和进度,处理故障的能力。
2)实验质量:电路方案的合理性;电路设计的规范性;焊接质量,组装工艺,元器件选择合理性,成本核算。
3)自主创新:自主思考与工程实践能力、电路设计的创新性。
4) 实验数据:测试数据、测量波形、对故障以及失真分析。
5)实验报告:实验报告的规范性与完整性
6)演讲答辩:演讲时表述问题条理性、逻辑性,验收答辩时回答问题的正确性、准确性
表 1 实验结果考核表
| 实验任务 | 考核内容 | 分项得分 | 总得分 |
| 基本任务 | 所有单元电路模块的仿真 | 每个5分,至少4个,共20分 | 70分 |
| 自行设计2个模块 | 每个10分,2个共20分 | ||
| 调频发信机组装联调 | 10分 | ||
| 调频收信机组装联调 | 10分 | ||
| 调频发信机、收信机系统联调 | 10分 | ||
| 扩展任务 | 只要完成扩展任务中任一项 | 10分 | 10分 |
| 实验报告 | 4次阶段实验报告组成 | 每次5分,4次 | 20分 |
11.项目特色或创新
1)复用旧资源低成本改造:将验证性平台改造升级为设计性实验平台
2) 工程性:学生分阶段设计调幅收发信机这种综合系统,在实物制作过程中体会高频工程性特点(精髓部分):模块间级联方法、级间匹配、降低级间干扰等。
3)易用性:扩展模块设计时降低了学生焊接复杂度提高了通用 PCB 的易用性,使学生精力主要放在电路设计和调试上,又利用实验箱的模块化特征合理规划了实验实施方案降低了学生综合设计的难度。
4) 可推广性:大部分高校都有这种积木式的高频实验箱,都可以借助这种思路将其低成本改造为设计性实验平台。
5)层次性:实验任务的灵活性、扩展任务的多样性、电路结构的多样性可以满足不同层次学生的需求。
参赛选手信息表
| 案例提供单位 | 大连海事大学信息科学技术学院 | 相关专业 | 电信、通信、电科、光电 | ||||
| 设计者1姓名 | 梁丽芳 | 电子邮箱 | lianglf@dlmu. edu. cn | ||||
| 移动电话 | 18640898109 | 通讯地址(含邮编) | 辽宁省大连市甘井子区大连海事大学西山电航楼 407室邮编:116026 | ||||
| 设计者2姓名 | 滕君华 | 电子邮箱 | teng junhua@dlmu. edu. cn | ||||
| 移动电话 | 13904097892 | 通讯地址(含邮编) | 辽宁省大连市甘井子区大连海事大学西山电航楼407室邮编:116026 | ||||
| 设计者3姓名 | 邹坤 | 电子邮箱 | zoukun@dlmu.edu.cn | ||||
| 移动电话 | 15998581872 | 通讯地址(含邮编) | 辽宁省大连市甘井子区大连海事大学西山电航楼407室邮编:116026 | ||||
| 相关课程名称 | 高频电子线路实验 | 学生年级 | 三年级 | 学时(课内+课外) | 16+8 | ||
| 支撑条件 | 仪器设备 | 高频电子线路实验箱、高频实验箱扩展模块、电脑、部分常用功能模块电路板、烙铁、焊锡、示波器、扫频仪、直流稳压电源 | |||||
| 软件工具 | Multisim、 Altium Designer | ||||||
| 主要器件 | 电阻、电容、电感、高频小功率三极管、集成乘法器、中周、面包板、孔板等 | ||||||