基于项目式教学模式的超声测风系统综合设计
实验题目:基于项目式教学模式的超声测风系统综合设计
1. 课程简要信息
课程名称:单片机系统课程设计
课程学时:16学时
项目学时:课内16学时 $^ +$ 课外3周
适用专业:电子信息类专业、自动化类专业
学生年级:第3学年、第5学期
2. 实验内容与任务(限 500字,可与“实验过程及要求”合并)
项目需要完成的任务(如需要观察的现象,分析某种现象的成因、需要解决的问题等);是否设计有不同层次的任务。
该实验采用项目式教学模式,主要目的是培养本科学生熟悉项目流程,并且理论联系实际、切实提高学生实际动手操作能力。该综合设计实验旨在使学生广泛了解实际电子电路系统开发的全过程,熟悉电子系统的主要技术和管理模式,在实验的操作过程中不仅引导学生学习掌握电子系统的焊接、安装、调试等实际操作技能,还要求学生按照全过程项目实施流程运用所学知识和基本技能完成一个“完整项目”,包括功能需求分析、方案论证、部分器件选型及采购、人员分工协作和项目统筹管理等综合性能力的锻炼与培养,为将来走上工作岗位提供必要的实际设计开发经验。
按照完整工程项目全过程流程管理实验教学模式进行实验内容设计及任务分工,同时针对不同难易程度设计了三种不同层次的实验任务要求。
1)系统硬件设计:基于超声波测风原理,以超声波传感器为主要研究对象,结合STM32单片机及其他常规电子器件,设计一维超风波测风系统硬件结构(第 1层次)、或二维超风波测风系统硬件结构(第 2层次)、或三维超风波测风系统硬件结构(第3 层次)。
2)软件算法研究:根据超声波传播时间与风速风向之间的存在关系,通过测量固定距离传感器(超声波探头)之间超声波传播时间来进行风速风向的测量,在超声波测风硬件系统设计的基础上,进行超声波传播时间测量算法以及风速风向测量的研究与仿真验证:一维风速测量方法(第 1 层次)、或二维风速风向测量方法(第2 层次)、或三维风速风向测量方法(第3层次)。
3)系统搭建与实验测试:搭建、焊接及调试超声波实际测风系统硬件电路,同时编写基于 STM32 单片机的风速风向测量程序,首先验证测风硬件系统的可行性和超声波传播时间测量的有效性,然后在实验室小型风洞中进行一维风速测量实验(第1 层次)、或二维风速风向测量实验(第 2层次)、或三维风速风向测量实验
(第 3 层次)。
3. 实验过程及要求(限 300 字)
如对学生在实验过程中在需求分析、资料查询、自学预习、思考讨论、方法设计、进程规划、软件仿真、平台构建、器件选择、表格设计、现象观察、数据测试、问题分析、总结报告、验收答辩、演讲交流等各方面的要求。
该课程是一个利用超声波传感器进行风速风向测量的典型综合性电子系统设计案例,涉及超声波传感器、驱动电路、信号放大电路、信号处理电路、传感器性能分析、单片机系统设计、模数转换模块、噪声抑制、信号参数估计算法、环境温度测量以及程序设计等相关知识与技术方法。并涉及项目需求分析、市场调研、方案设计、器件采购、人员沟通协作以及项目统筹管理等工程概念和方法。
按照完整工程项目全过程流程管理实验教学模式进行实验过程的设计,体现全流程、多元化、多维度以及高层次的特点。(三种不同层次的实验任务要求的全流程项目式实验过程均是相同的,不同之处仅是体现在难易程度上)
1)项目需求分析:首先,查阅文献、市场调研,梳理测风仪尤其是超风波测风仪的发展历史过程,总结发展现状;其次,根据项目需求,进行项目需求分析。
2)方案设计:首先,在明确项目需求后,对系统进行功能需要分析、技术指标确认以及时间、人工、经济等成本预算;其次进行方案设计,总体方案设计以及具体技术路线分析,主要包含测风原理选择(时延法或相位发等)、系统结构设计(对射式、双阵元或多阵元等)、硬件电路设计、软件仿真研究以及项目流程管理。
3)硬件电路设计:根据设计方案,进行 $\textcircled{1}$ 器件选型、 $\textcircled{2}$ 电路设计、 $\textcircled{3}$ 电路仿真、 $\textcircled{4}$ 电路焊接及调试、 $\textcircled{5}$ 单片机编程及调试。
4)算法仿真研究:根据设计方案以及系统中所采取的算法(时延测量算法或相位测量算法),首先进行仿真研究,验证算法原理的可行性以及在仿真过程中(尽可能模拟实际环境,如附加噪声、相位延迟等条件)的有效性、鲁棒性等。
5)系统搭建与测试:首先验证测风硬件系统的可行性和超声波传播时间测量的有效性,然后在实验室小型风洞中进行风速风向测量实验。对于效果较好的测风系统可去校外实习基地进行大型风洞测试。
6)实验报告(项目总结报告):文档管理,资料管理,图纸、BOM 表等资料管理,并撰写设计总结报告,报告中要求除常规内容之外,过程中的遇到的困难、问题,尤其是提出的创新性的方法、方案或经验以及结构设计等都需记录清楚。
7)路演及学术报告:通过个人演讲或分组演讲,展示所做作品的完成情况,阐述过程中遇到的问题和解决方法,学习交流不同原理方案的特点。
8)项目管理及沟通协作:按照工程项目全流程运转模式,需要学习了解整个项目的管理,项目成员之间的协作沟通以及采购咨询等过程中与外界人员的交流沟通等。
4. 相关知识及背景(限 150 字)
项目涉及所需的知识方法、实践技能、应用背景、工程案例。
该实验案例按照完整工程项目全过程流程管理实验教学模式进行设计,即采用“项目式教学”方式对学生进行培养及锻炼。该项目是一个利用超声波传感器进行风速风向测量的典型综合性电子系统设计案例,涉及超声波传感器、驱动电路、信号放大电路、信号处理电路、传感器性能分析、单片机系统设计、模数转换模块、噪声抑制、信号参数估计算法、环境温度测量以及程序设计等相关知识与技术方法。并涉及项目需求分析、市场调研、方案设计、器件采购、人员沟通协作以及项目统筹管理等工程概念和方法。
5. 实验环境条件
项目实施需要实验资源,包括实验装置功能、实验仪器设备、设计软件工具、主要电子元器件等。
实验装置功能:设计一个阵列式风速风向测风仪,用于风速风向的测量,所需测试装置为风扇以及实验型小型风洞;
实验仪器设备:信号发生器、示波器、万用表、电烙铁、手持式测风仪、PC 机;
设计软件工具:Altium Designer、Multisim、Keil、Matlab;
主要电子元器件等:超声波传感器(US40-16A)、STM32 单片机、运算放大器、带通滤波器、AD630芯片、电阻、电容、电感等常规电子器件。
6. 教学目标与目的(限 150 字)
如学习、运用知识、技术、方法等;培养、提升技能、能力、素质等。
按照完整工程项目全过程流程管理实验教学模式进行实验教学,体现全流程、多元化、多维度以及高层次的能力培养,重点结合于一个完整工程项目着眼于培养学生解决复杂工程问题的创新能力。在该过程中不仅引导学生掌握一个典型电子系统综合设计的基本原理和基本方法,更重要的是按照全过程项目实施流程式要求学生运用所学知识和基本技能完成一个“完整项目”的同时提高独自面对复杂工程问题的解决能力,具体过程包括功能需求分析、方案论证、部分器件选型及采购、人员分工协作和项目统筹管理等综合性能力的锻炼与培养。
7. 教学设计与实施进程
课堂知识讲解、方法引导、背景解释;实验中的方法指导,问题设置、思路引导等。教学模式、实验渠道、研讨主题、观察节点、验收重点、质询问题等方面设计等。实验实施进程的各个环节(如任务安排、预习自学、现场教学、分组研讨、现场操作、结果验收、总结演讲、报告批改等)中教学设计的思路、目的,教师、学生各自需要完成的工作任务,需要关注的重点与细节。
本实验的过程是一个完整的工程实践项目,按照完整工程项目全过程流程管理模式进行实验教学,不仅包含技术类工作的实施(如功能需求分析、方案设计论证、系统设计调试及试验、技术总结报告的撰写等),还包含项目统筹管理能力(组长为项目负责人)以及部分商务能力(如部分器件选型及采购)的培养。在实验教学中,教师需全程参与指导,并认真做好备选方案。另外应在以下几个方面加强对学生的引导:
1)项目需求分析:首先,查阅文献、市场调研,梳理测风仪尤其是超风波测风仪的发展历史过程,总结发展现状;其次,根据项目需求,进行系统功能需求分析。同时要求学生组建团队并进行人员分工。本阶段主要引导学生了解超声波测风原理,学习超声波测风的基本方法,根据项目需求进行系统的功能需求分析、经济成本和时间要求分析,综合选择确定测风原理和测风方法。
在开始阶段可提供给学生部分参考文献供学生阅读,同时针对不同能力层次的学生以及根据学生完成的不同情况,在中后期可给出更加详细的项目需求,包含测风原理、技术指标、时间要求等。同时给出组队及人员分工建议。该阶段需要上交项目需求分析报告。
2)方案设计:首先,在明确项目需求后,对系统进行功能需要分析、技术指标确认以及时间、人工、经济等成本预算;其次进行方案设计,总体方案设计以及具体技术路线分析,主要包含测风原理及方法选择(时延法或相位法等)、系统结构设计(对射式、双阵元或多阵元等)、硬件电路设计、算法研究以及项目流程管理。特别鼓励学生采用不同原理方案和提出的具有创新性的方法和结构设计等。针对不同能力层次的学生以及学生完成的不同情况,在该阶段的中后期可给出不同类型多种系统结构选择和两种测风原理和测风方法的备选方案,引导学生根据前期调研进行合理性选择。该阶段需要上交设计方案报告。
3)硬件电路设计:根据设计方案,第一步器件选型,第二步电路设计,第三步电路仿真,第四电路焊接及调试,第五步单片机编程及调试:设计过程中注意不同超声波传感器发射及接收信号的形式、幅度、驱动能力、有效范围、线性度都存在很大的差异,后续的信号调理和放大电路也要根据信号的特征来设计;一般来说,传感器的使用说明中都有典型电路供参考。
针对不同能力层次的学生以及学生完成的不同情况,可给出部分功能模块的电路原理图,如驱动电路、接收电路等。该阶段需上交电路图等硬件电路设计方案。
4)算法仿真研究:根据设计方案,系统中所采取的算法(时延测量算法或相位测量算法)首先进行仿真研究,验证算法原理的可行性以及在仿真过程中(尽可能模拟实际环境,如附加噪声、相位延迟等条件)的有效性、鲁棒性等。在建立信号模型的基础上,利用 Matlab 软件进行算法仿真验证,根据测风原理选择的不同对时延测量或相位测量方法进行仿真。
针对不同能力层次的学生以及学生完成的不同情况,可给出信号模型和算法伪代码,并根据情况,给出框架程序或部分算法程序。该阶段需要上交仿真程序及仿真分析报告。
5)系统搭建与测试:首先验证测风硬件系统的可行性和超声波传播时间测量的有效性,然后在实验室小型风洞中进行风速风向测量实验。在做好前期工作的基础上,尤其是在超声波传播时间测量实验验证后,风洞实测实验难度不高。但是超声波传播时间实验是关键且有较高难度,需要学生大量时间进行调试,可通过改变超声波探头之间的距离来改变传播时间,模拟风速风向的改变。本阶段需要全程在实验室进行调试测试,教师做好全程指导和应急预案。对于测试效果较好的测风系统可去校外实习基地进行大型风洞测试。
6)实验报告(项目总结报告):文档管理,资料管理,图纸,BOM 表等等资料管理,并撰写项目总结报告,报告中要求除常规内容之外,过程中的遇到的困难及问题,尤其是提出的创新性的方法、方案或结构设计以及下一步可开展的工作等都需记录清楚。同时在项目总结报告中要体现团队内每个人的任务分工及完成情况。该阶段需要上交实验报告(项目总结报告)。
7)路演及学术报告:通过个人演讲或分组演讲,展示所做作品的完成情况,阐述实施过程中遇到的问题和解决方法,学习交流不同原理方案的特点。同时锻炼学生进行学术报告的组织及汇报能力,教师做好全程点评。该阶段需要现场演示、PPT报告。
8)项目管理及沟通协作:按照工程项目全流程运转模式,还需要学习了解整个项目的管理,项目成员之间的协作沟通以及采购咨询等过程中与队外人员的交流沟通等。在此过程中教师要做好沟通协调以及预先备好器件采购厂家。
8. 实验原理及方案
实验的基本原理、设计依据、完成任务的思路方法,可能采用的方法、技术、电路、器件。
超声波测风技术以其无机械转动耗损、测量范围广、测量精度高以及维护成本低等诸多优势,得到了人们的广泛关注和重视。针对利用超声波测量风速与风向,已经提出了诸多研究方法,如时差法、频差法以及基于互相关法、自适应时延估计等方法。其中时差法和相位差法应用最为广泛,其是利用超声波在顺逆风场的影响下到达时间延迟的不同,实现对风速和风向的测量。因此,对时间延迟或相位差的准确测量是超声波风速风向测量精度的决定因素。
针对三种不同层次的实验任务要求,下面给出了三种不同层次的实验方案,并且每个层次给出了多种系统结构设计方案以及时延测风法和相位差测风法两种测量原理的测风方法。
1) 系统结构

图 1 一维超风波测风系统结构

图2 二维超风波测风系统结构


图3 三维超风波测风系统结构
2) 风速风向测量原理
基于相对时差法的对射式风速风向测量系统结构如图 4 所示,其中四个传感器均为收发一体式超声波探头,按照如图所示正交结构布置,水平或垂直探头之间距离均为 $L$ 。假设与其处于同一平面上的风速大小为 $V$ ,与 $S _ { 1 } S _ { 2 }$ 探头来风方向的夹角 $\theta$ 表示风向角, $V _ { s }$ 和 $V _ { \scriptscriptstyle { W } }$ 分别表示 $S _ { 1 } S _ { 2 }$ 和 $W _ { 1 } W _ { 2 }$ 方向上的风速分量。根据图 4 对射式测风系统结构可知,当有风时,实际的超声波传播速率会受到风速分量的影响,通过测量实际的超声波传播时间即可计算得到风速分量,进而获得实际的风速风向值。

图 4 对射式风速风向测量系统结构
图 4 中超声波由探头 $W _ { 1 }$ 传播到探头 $W _ { 2 }$ 的实际时间为 $T _ { W _ { 1 2 } }$ ,超声波由探头 $W _ { 2 }$ 传播到探头 $W _ { 1 }$ 的实际时间为 $T _ { w _ { 2 1 } }$ ,则 $T _ { W _ { 1 2 } }$ 和 $T _ { w _ { 2 1 } }$ 可表示为
$$ \begin{array} { l } { { T _ { W _ { 1 2 } } = L \big / \big ( V _ { o } - V _ { W } \big ) } } \ { { \ } } \ { { T _ { W _ { 2 1 } } = L \big / \big ( V _ { o } + V _ { W } \big ) } } \end{array} $$
式中: $V _ { o }$ 表示无风时超声波声速。
式(1)和式(2)联立,可得 $W _ { 1 } W _ { 2 }$ 方向上的风速分量为
$$ V _ { _ { W } } = { \frac { L } { 2 } } { \left( { \frac { 1 } { T _ { _ { W _ { 2 1 } } } } } - { \frac { 1 } { T _ { _ { W _ { 1 2 } } } } } \right) } $$
同理,可得 $S _ { 1 } S _ { 2 }$ 方向上的风速分量为
$$ V _ { _ { S } } = { \frac { L } { 2 } } { \left( { \frac { 1 } { { { T } _ { S _ { 1 2 } } } } - { \frac { 1 } { { { T } _ { S _ { 2 1 } } } } } } \right) } $$
根据矢量合成原理,联立式(3)和式(4)可得到实际的风速风向角分别如式(5)和式(6)所示。
$$ \begin{array} { c } { { V = \sqrt { { V } _ { S } ^ { 2 } + { V } _ { W } ^ { 2 } } } } \ { { { } } } \ { { \theta = \arctan \left( { V } _ { S } / V _ { W } \right) } } \end{array} $$
3) 传播时间测量方法
计算发射信号 $x ( t )$ 与接收信号 $y _ { i } \left( t \right)$ 的相关函数 $R _ { x y _ { i } } \left( \tau \right)$ ,有
$$ \begin{array} { r l } & { R _ { x y _ { i } } \left( \tau \right) = \mathrm { E } \big [ x \big ( t \big ) y _ { i } \left( t + \tau \right) \big ] } \ & { = R _ { s s } \left( \tau - D \right) + R _ { s n } \left( \tau - D \right) + R _ { s n _ { i } } \left( \tau \right) + R _ { n n _ { i } } \left( \tau \right) } \end{array} $$
式中: $D$ 表示实际延迟时间, $R _ { s s } \left( \tau - D \right)$ 表示信号 $s ( t )$ 的相关函数, $R _ { s n } \left( \tau - D \right) , R _ { s n _ { i } } \left( \tau \right) , R _ { n n _ { i } } \left( \tau \right)$ 分别表示 $s ( t )$ 与 $n \big ( t \big )$ , $s ( t )$ 与 $n _ { i } \left( t \right)$ , $n \big ( t \big )$ 与 $n _ { i } \left( t \right)$ 的相关函数。
由于 $s ( t )$ , $n ( t )$ , $n _ { i } \left( t \right)$ 三者互不相关,故式(7)中后三项均为 0。因此式(7)可简化为
$$ R _ { x y _ { i } } \left( \tau \right) = R _ { s s } \left( \tau - D \right) $$
由式(13)可知,所求的相关函数理论上不含有噪声信息,所以在进行时延估计时可以对噪声进行有效抑制,从而可提高时延估计的精度。
由相关函数的性质可得
$$ R _ { x y _ { i } } \left( \tau \right) = R _ { s s } \left( \tau - D \right) \leq R _ { s s } \left( 0 \right) $$
即当 $\tau { = } D$ 时 $R _ { x y _ { i } } \left( \tau \right)$ 取得最大值,则可通过求其最大值获得时延估计值,即
$$ \hat { D } = \arg \operatorname* { m a x } _ { \tau } \left[ R _ { x y _ { i } } \left( \tau \right) \right] $$
同时,根据 Wiener–Khinchin 定理,互相关函数与互功率谱密度互为傅里叶变换对,则
$$ R _ { x y _ { i } } \left( \tau \right) = \frac { 1 } { 2 \pi } \int _ { - \infty } ^ { \infty } S _ { x y _ { i } } \left( \omega \right) \mathrm { e } ^ { \mathrm { i } \omega \tau } \mathrm { d } \omega $$
式中: $S _ { x y _ { i } } \left( \omega \right)$ 为发射信号 $x ( t )$ 与接收信号 $y _ { i } \left( t \right)$ 的互功率谱密度函数,其表示为
$$ S _ { x y _ { i } } ( \omega ) = \operatorname * { l i m } _ { T \infty } \frac { 1 } { 2 T } E [ X ( \omega , T ) Y _ { i } ^ { * } ( \omega , T ) ] $$
式中: $X ( \omega , T ) { = } \int _ { - T } ^ { T } x { \left( t \right) } \mathrm { e } ^ { - \mathrm { j } \omega \tau } \mathrm { d } t$ , $Y _ { i } \left( \omega , T \right) { = } { \int } _ { - T } ^ { T } { y } _ { i } \left( t \right) { \bf e } ^ { - \mathrm { j } \omega \tau } \mathrm { d } t \ ,$ $T$ 表示有限时长。
据此可知,拟求发射信号与接收信号的相关函数,可通过求其功率谱密度函数再求傅里叶逆变换得到。利用快速傅里叶变换可以极大的降低在时域中进行相关运算的计算复杂度,提高运算速度。
4) 阵列式测风系统设计
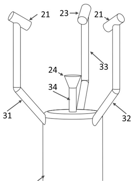
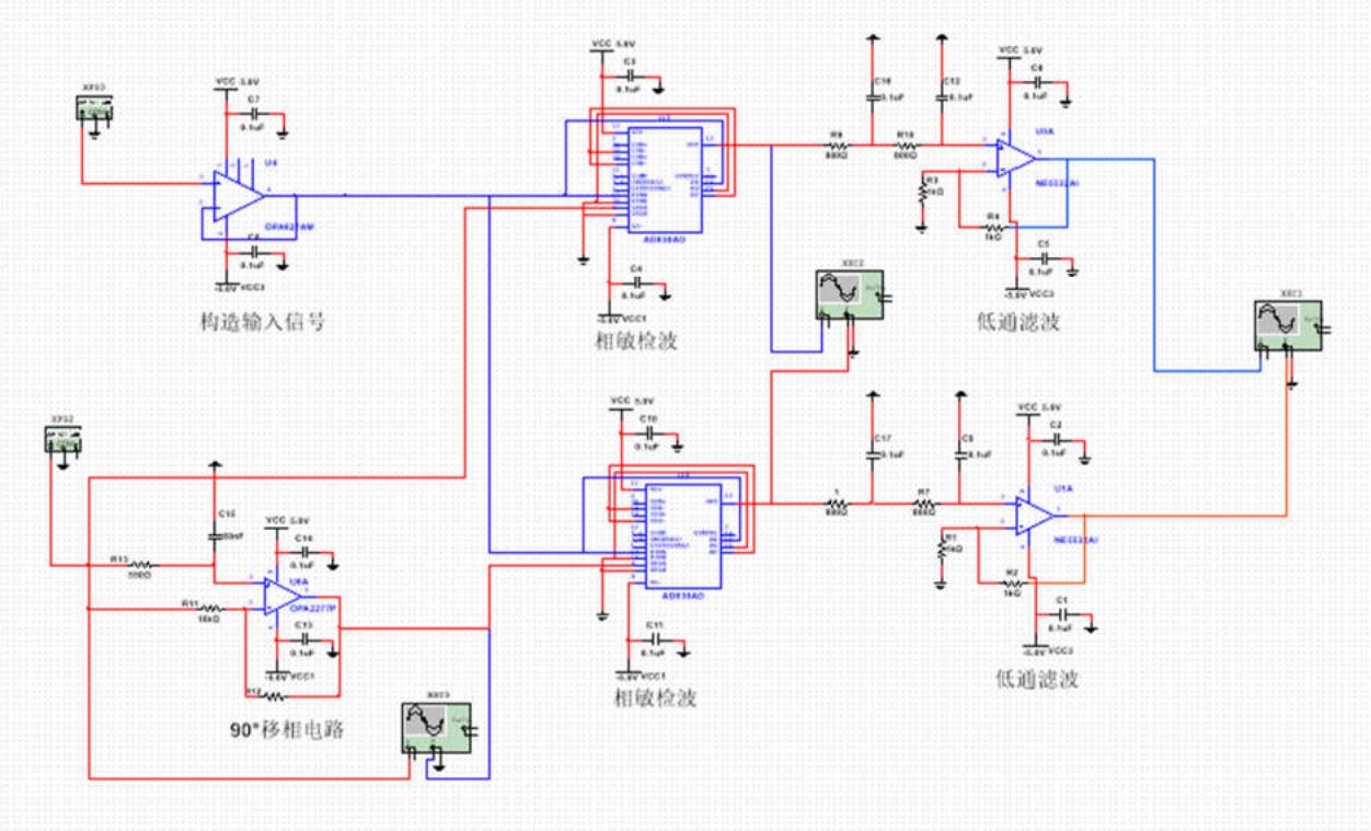
阵列式超声波传感器测风系统主要包括:1)超声波传感器阵列:由一个发射超声波传感器和五个接收超声波传感器构成,因超声波传感器的发射角度至少需要达到 $60 ^ { \circ }$ 以上,故选用超声波频率为40kHz、型号为US40-16A的超声探头;2)驱动发射模块与接收模块:发射信号传感器连接一个驱动发射模块,由驱动发射模块驱动发射信号传感器发出超声波信号,接收阵元传感器分别连接一个驱动接收模块,由驱动接收模块驱动接收阵元传感器接收超声波信号;3)模拟开关模块:驱动接收模块的输出信号进入模拟开关模块,从而选通对应的接收信号;4)滤波放大模块:模拟开关模块的输出信号进入滤波放大模块进行滤波与放大处理,其中放大器芯片选用轨对轨运放AD812;5)AD转换模块:对滤波放大模块的输出信号进行采样,选用AD9235数据转换芯片,将数据送至微处理进行处理;6)微处理器选用型号为STM32F407,由其驱动接收模块、发射模块及AD转换模块的正常使用,并控制模拟开关模块的选通。图5为阵列式超声波传感器测风系统功能框图,图6为核心部件正交矢量锁定放大器电路原理图。

图5 阵列式测风系统功能框图

图6 核心部件正交矢量锁定放大器电路原理图
5) 仿真验证和实验测试

图 7 单次实验风速风向测量仿真结果

图 8 多次实验风速风向测量仿真结果

图 9 实验室自制风洞测试平台

图 10 正交对射式超声波测风系统

图11 实验室小型风洞测试平台

图 12 实习基地大型风洞测试平台
9. 实验报告要求
需要学生在实验报告中反映的工作(如:实验需求分析、实现方案论证、理论推导计算、设计仿真分析、电路参数选择、实验过程设计、数据测量记录、数据处理分析、实验结果总结等等),如:
该实验案例是一个完整的工程实践项目,按照完整工程项目全过程流程管理模式进行实验教学,项目完成时需要撰写项目总结报告(含技术报告),项目总结报告主要反映以下工作:
1) 项目需求分析(功能需求,指标、时间和经济成本等要求等);
2) 总体方案设计(含测量原理设计、系统结构设计等);
3) 硬件电路设计(电路设计与参数选择、器件选型、BOM 表以及电路仿真等);
4) 软件仿真研究(含理论推导以及计算、Matlab软件仿真等);
5) 实验测试(含超声波传播时间测量、风速风向测量等);
6) 实验数据记录(重复性实验数据、稳定性实验数据等);
7) 数据处理分析(测量误差及误差分析等);
8) 实验结果总结(结果的正确性、合理性分析等)。
10.考核要求与方法(限 300 字)
考核的节点、时间、标准及考核方法。
该实验案例是一个完整的工程实践项目,按照完整工程项目全过程流程管理模式进行实验教学,每个环节均有考核,考核环节如下所示:
1) 项目需求分析:该阶段考核上交的项目需求分析报告;
2) 方案设计:该阶段考核上交的设计方案;
3) 硬件电路设计:该阶段考核上交的电路图等硬件电路设计方案;
4) 软件仿真研究:该阶段考核上交的仿真程序及仿真实验报告;
5) 实验测试:该阶段现场考核;
6) 实验报告:该阶段考核上交的实验报告(项目总结报告);
7) 路演与学术报告:该阶段现场考核;
8) 项目管理及沟通协作:该阶段全程定性考核。
考核要求如下所示:
1) 实验质量:电路方案的合理性,焊接质量、组装工艺;
2) 自主创新:功能构思、电路设计的创新性,自主思考与独立实践能力;
3) 仿真验证:独立思考、独自完成、具有一定的创新思维;
4) 实验数据:测试数据及数据处理、测量误差及其分析;
5) 实验报告:实验报告的规范性与完整性;
6) 实物验收:功能与性能指标的完成程度(如测量精度、测量效率),完成时
间;
7) 项目管理:组织团队、负责实施、具有一定的管理意识和协调能力。
11.项目特色或创新(可空缺,限 150 字)
项目的特色在于:项目背景的工程性,知识应用的综合性,实现方法的多样性。
项目的特色在于按照完整工程项目全过程流程管理实验教学模式进行设计,整个实验过程体现全流程(一个完整项目全流程,从需要到产品的全过程设计),多元化(技术(理论与实践)、商务、人文等多种能力的培养),多维度(三种不同层次的实验任务要求、多种备选方案的精心设计)以及高层次(一个复杂的工程项目,“深”入到弱信号检测电路的设计、“高”到现代信号处理算法的研究)的特点。
在工程教育专业认证的大背景下,为培养具有解决复杂工程问题能力的毕业生,针对电子信息工程专业设计型课程进行教学改革,开展多种资源辅助下的“项目式”教学具有重要的现实意义。下一步,将充分结合“以赛促学、以赛促教、学赛结合”的教学理念,将竞赛作为本课程的后续拓展,充分调动学生参与实践的积极性和主动性。让学生在掌握基础知识的前提下学会自主探究,激发学生的学习兴趣、提高学生的研究能力、培养学生的创新思维、加深对基础理论的理解、实现知识的迁移,更进一步提升学生在电子系统开发项目中的项目思维、系统思维、闭环思维以及工程伦理,真正提高学生解决复杂工程问题的思维意识和实践能力。