多乘法器频谱线性变换实验
多乘法器频谱线性变换实验
1. 课程简要信息
课程名称:高频通信电子线路实验
课程学时:课内24、课外 16
本实验项目学时:课内24,课外 16
适用专业:卓越工程师班(通工、电工及电波传播等专业)
学生年级:大二、下学期
2. 实验内容与任务(限 500字,可与“实验过程及要求”合并)
1) 基本要求:
$\textcircled{1}$ 对频率 8KHz;幅度不在于 1Vpp 基带信号进行 DSB 调制信号(载波频率 $3 0 \mathrm { M H z }$ , 幅度0dbm);
$\textcircled{2}$ 对 $\textcircled{1}$ 的已调信号进行上变频,将其搬运至甚高频 140MHz 频段;IF:-5dB;LO:-5dB$\textcircled{3}$ 对 $\textcircled{2}$ 已调信号进行下变频,将其搬运至中高频 $1 0 . 7 \mathrm { M H z }$ 频段;IF:-5dB;LO:-5dB$\textcircled{4}$ 实现一个完整的频谱线性搬移电子系统的设计与应用;
$\textcircled{5}$ 测试各级的混频器增益,分析隔离度,失调参数;
$\textcircled{6}$ 确定混频器的1dB压缩电平及灵敏度指标。
2)系统构建:采用高频通信电子线路中的基础乘法(器)电路进行单元电路设计和系统构建;
3)设计各级本振信号发生器;
3. 实验过程及要求(限 300 字)
1)学习高频通信电子线路的基础知识,掌握调幅、混频理论原理及基本电路;
2) 弄清评价调幅、混频器性能的主要指标;
3) 尽可能多地查阅由分离元件组成的乘法电路和集成乘法器电路;
4) 设计满足实验内容与任务要求的硬件方案;
5) 使用高频信号源产生基带信号和本振信号进行测试;
6) 并使用相关仪器(高频信号源、示波器、频谱分析仪)测试设备的性能指标;
7) 设计本振信号发生器,使系统可以独立工作;
8) 撰写设计报告,并通过分组演讲,交流不同解决方案的特点。
4. 相关知识及背景(限 150 字)
30MHz 频段作为划分中高频频段的上限,以及电离层散射通信(30MHz-60MHz)、电离层通信(30MHz-144MHz)等通信方式频段的下限,广泛应用于远距离空地对话等领域。140MHz处于频段划分中甚高频的范围,广泛地应用于航空通信工作之中。10.7MHz 高中频具有频率高,带宽宽,便于抑制镜干扰的特点。通过实验,学生能全面地理解和掌握频谱线性变换工作原理及设计方法,克服实验中遇到的困难,找到相应的解决方法,加深对通信电子线路知识的理解。
5. 教学目的(限 100 字)
通过本实验,了解三极管混频电路和集成混频电路的工作原理,熟悉混频电路的基本电路形式。了解混频器电路性能以及本振信号电压幅度对混频电路性能的影响关系。通过实验可全面地理解和掌握频谱线性变换工作原理及设计方法。通过本实验中的集成电路混频器测量,能够使学生了解到集成混频电路的检测方法、应用技巧及各种指标参数,对学生今后的实际工程应用,具有一定的参考价值。
6. 实验教学与指导
混频电路是一种频谱搬移电路,指能将高频载波信号或已调波信号进行频率变换,将其变换为某一特定固定频率的信号,而变换后的信号,它的频谱内部结构和调制类型保持不变,改变的仅仅是信号的载波频率。混频电路的类型较多,常用的有模拟相乘混频器、二极管平衡混频器、环型混频器、三极管混频器等,其中模拟相乘混频器目前最为常见。
混频电路和变频电路均属于这种电路类型。变频电路和混频电路在电路功能上完全一样,都属于频谱搬移类电路,区别仅在于电路结构。
混频电路配有独立的本振信号产生电路,其中混频管、本振管各自独立工作。
而变频电路多为“本振”、“混频”共用一级晶体管,它具有电路简单、使用元件少的优点,但也存在混频增益低,稳定性差等缺点,它常用于对电路指标要求不高的设备,而混频电路由于工作稳定性好,常用于电气指标要求较高的设备中。
本实验设计一种基于多乘法器的频谱线性变换实验系统,以实现对信号进行线性频谱搬移的功能。利用 AD9834芯片,AD9854 芯片分别作为载波信号源和本振信号源输入,通过输入一个 $1 0 0 \mathrm { H z } \mathrm { - } 1 0 \mathrm { K H z }$ 基带调制信号,利用乘法器 AD835 芯片对调制信号进行第一次 DSB 调制,将其搬运至高频 $3 0 \mathrm { M H z }$ 频段;然后利用乘法器 AD834 芯片对已调信号进行上变频,将其搬运至甚高频 140MHz频段;最后利用混频器 AD831 芯片对已调信号进行下变频,将其搬运至高中频10MHz 频段,实现一个完整的频谱线性搬移通信电子系统的设计与应用,非常适合于通信电子线路综合实验教学,学生通过实验可全面地理解和掌握频谱线性变换工作原理及设计方法。
在实验教学中,应在以下几个方面加强对学生的引导:
1)首先根据“实验内容与要求”,全面弄清本实验的技术指标,要实现的整体功能;2)学习高频通信电子线路的基础知识,掌握调幅、混频理论原理及基本电路;3)尽可能多地查找发射接收机中要使用的元件器件及集成电路;4)设计满足实验内容与任务要求的硬件方案;并使用相关仪器(信号源、示波器、网络分析仪、频谱分析仪)测试接收的性能指标;5)设计本振信号发生器,使系统可以独立工作;6)系统构建:采用高频通信电子线路中的基础乘法(器)电路进行单元电路设计和系统构建;7)撰写设计总结报告,实验报告应给出实测数据、实测波形,并对数据的合理性给出分析;在实验完成后,可以组织以项目演讲、答辩、评讲的形式进行交流,了解不同解决方案及其特点,拓宽知识面。
7. 实验原理及方案
7.1 实验系统总体结构
基于多乘法器的频谱线性变换实验的设计系统框图如图 1,包括 DSB 调制模块、载波信号发生模块、高频放大模块、上变频混频模块、第一本振信号发生模块、下变频混频模块及第二本振信号发生模块。载波信号发生模块提供30MHz 载波信号,并发送至 AM调制模块;第一本振信号发生模块提供 110MHz 本振信号,并发送至上变频混频模块;第二本振信号发生模块提供$1 3 0 \mathrm { M H z }$ 本振信号,并发送至下变频混频模块。

图 1 基于多乘法器的频谱线性变换系统框图
7.2 实验内容及测试结果
实验内容主要包括 DSB 调制与高频放大电路、上变频混频与下变频混频电路、载波信号发生与本振信号发生电路等。这里给出部分核心电路的详细调试过程和重要数据的测试方法,包括图 2的DSB调制电路、图 3的高频放大电路、图 4的上变频混频电路、图 5 的下变频混频电路,给出实测的波形及定性分析。图 6 为 DDS 载波信号发生器电路,图 7 为 DDS 上变频本振信号发生器电路。

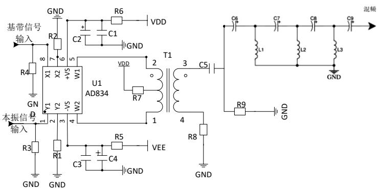
图 2 DSB 调制电路

图 3 高频放大电路

图 4 上变频混频电路

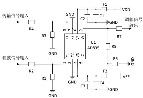
图 5 下变频混频电路

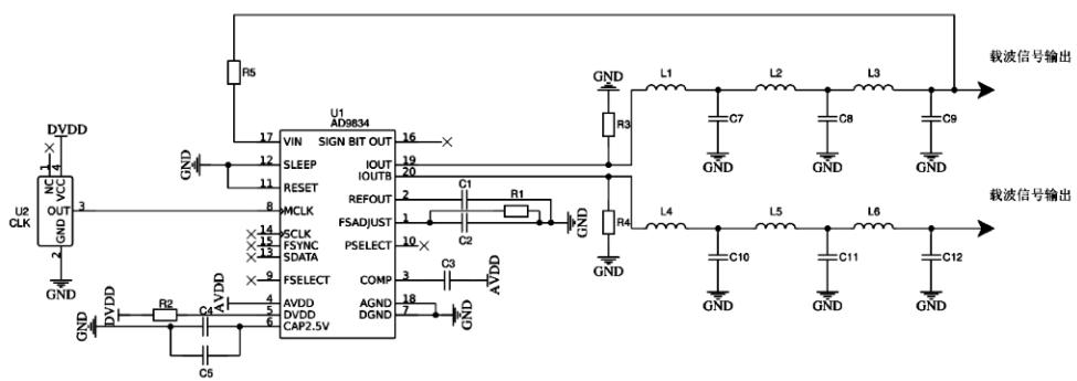
图 6 DDS载波信号发生器网络

图 7 DDS 上变频本振信号发生器电路
7.2.1 DSB 调制模块与高频放大模块
DSB 调制电路,如图 2 所示,为解决在高频及甚高频频段对信号进行调制的问题,本系统采用宽带乘法器 AD835 进行 DSB 调制,AD835 乘法器电路板如图 8(a),再配合上简单的外围电路,工作带宽可达 ${ 2 5 0 } \mathrm { M H z }$ ,大大提高了对传输信号频谱搬运的范围。在芯片引脚 1输入载波信号,引脚 8输入调制信号,引脚 4,5即输出已调制信号。芯片采用 $+ 5 \mathrm { V }$ 和-5V供电。
在DSB调制输出后接入高频放大电路,如图 3 所示,利用运算放大器 THS4001,其增益带宽积高达 ${ 2 7 0 } \mathrm { M H z }$ ,对DSB调制输出的调幅信号进行放大,便于后级进行混频。

图 8 AD835 和 AD9834 的实物图
AD9834DDS载波电路板如图 8(b)所示。在实验过程中,首先将信号源产生的 $1 0 0 \mathrm { H z } \mathrm { - } 1 0 \mathrm { K H z }$ 的基带信号与 AD9834 产生的 30MHz 载波信号同时接入 AD835 的两个输入端口,得到的输出波形如图 9(a)所示,输出信号的载波随着基带信号的幅度的变化规律而变化,形成频率为 8KHz的包络,达到了 DSB 调制的效果。然后,对包络进行放大,可以观察到载波信号,如图 9(b)所示。从输出的调幅信号的载波图 9(b)中可以看出,调幅信号的载波中包含多个幅度分量,同时载波的频率即为 AD9834 输入的 30MHz载波信号。为了对调幅信号有进一步的频域分析,需要对调幅信号进行 FFT,得到调幅信号的频谱图,如图 9(c)所示,第一次上变频输出的 DSB 调制信号中频谱主要集中在中心频率 30MHz 处,不过在高频处也有少量谐波分量,可见通过 DSB 调制成功将基带信搬移到了 30MHz频段处,实现了上变频的效果。

图 9 AD835 输出的 AM 调制信号
7.2.2 上变频混频模块
上变频混频电路如图 4 所示,考虑到要将传输信号频谱搬移至甚高频频段的要求,选用宽带乘法器芯片 AD834,AD834 乘法器电路板如图 11(a)所示,其工作带宽高达 ${ 5 0 0 } \mathrm { M H z }$ ,完全满足设计所需 $1 4 0 \mathrm { M H z }$ 频段的要求,从而实现将传输信号的频谱搬移至 140MHz 频段。芯片引脚 1输入 110MHz 本振信号,引脚 8 输入调幅信号,引脚 5 和引脚 4 的差分输出采用差分巴伦转单端的结构做耦合输出,这种结构可以有效的抑制谐波,同时起到较好的差分合并的效果,使输出的信号对称。引脚 6 和引脚 3 分别输入芯片所需 $+ 5 \mathrm { V }$ 和-5V 电压。在信号输出端后接入一个 7 阶巴特沃斯高通滤波器,其截至频率为 $1 3 0 \mathrm { M H z }$ ,在 90MHz 处的衰减不小于 20dB,以滤除混频同时产生的 80MHz 信号,保留 140MHz混频信号。

图 10 AD834 输出的第一次混频信号
测试过程中,将第一次上变频得到的DSB调制信号输入 AD834 的 X1输入端口,将信号源产生的 $1 4 0 \mathrm { M H z }$ 本振信号输入 AD834 的 Y1 输入接口,令 AD834 的 X2 和 Y2 输入端口接地,实现 ${ \mathrm { X } } 2 { = } \mathrm { Y } 2 { = } 0$ ,得到的第一次混频信号波形如图 10 所示。从 AD834 输出的混频信号的包络图10(a)中可以看出,混频并未改变调制的类型,载波的幅度仍按调制信号的规律变化,且包络的频率约为 8KHz。对包络信号进行放大,观察混频信号的载波,如图 10(b)所示,混频信号中包含多个频率分量。对载波信号进行进一步的分析,求载波信号的 FFT,得到载波信号的频谱如图 10(c)所示,载波信号的中心频率主要集中在140MHz 及其两侧,即 30MHz 调幅信号和 $1 4 0 \mathrm { M H z }$ 本振信号的和频 170MHz 与差频 110MHz 处。可见通过 AD834 进行 140MHz 混频,成功将调幅信号的频谱线性搬移至 140MHz 处,实现了第一次混频的效果。
7.2.3 下变频混频模块
下变频混频电路如图 5 所示,选用低失真宽带混频器芯片 AD831,AD831 乘法器电路板如图 11(b)所示,其射频和本振输入工作频率范围高达 ${ 5 0 0 } \mathrm { M H z }$ ,从而实现将位于 $1 4 0 \mathrm { M H z }$ 频段的传输信号下变频至 10MHz 高中频频段,有利于后续的对调幅信号的解调等工作的实现。芯片引脚 6经过一个 LC低通滤波电路输入调幅信号,防止输入信号频率过高超过芯片工作范围。引脚10 经过一个滤波电容输入本振信号。引脚 16 经过一个 LC 带通滤波电路对输出信号进行滤波,使得输出信号波形更稳定,即得到所需混频信号。同时,在信号输出端后接入一个 6阶巴特沃斯低通滤波器,其截至频率为 ${ 2 0 } \mathrm { M H z }$ ,在 30MHz 处的衰减不小于 20dB,以滤除混频同时产生的270MHz 信号,保留 10MHz 混频信号。

图 11 AD834 和 AD831 的实物图
AD834 乘法器电路板如图 11(a)所示。在测试过程中,将 AD834 输出的 140MHz 混频信号接入到混频器 AD831 的射频输入端口,同时利用信号源产生的 130MHz 本振信号接入到 AD831的本振输入端口,得到 AD831 的中频输出端口输出的混频信号波形如图 12 所示。从上述 AD831输入的第二次混频信号的包络图 12(a)中可见,混频并没有改变调幅信号的调制类型,输出信号依旧是由 8KHz 基带信号决定的调幅信号。对调幅信号的包络进行放大,得到载波信号为图 12(b)所示,AD831 已经通过第二次混频将调制信号的载波频率下变频至 $1 0 \mathrm { M H z }$ 。通过对输出信号进行 FFT,得到输出信号的频谱图进行进一步分析,如图 12(c)所示,第二次混频得到的混频信号的频谱在 40MHz 及其以下的较低频率 20MHZ,10MHz 等处有大量的集中,即包含了和频信号170MHz 以及差频信号 110MHz 的 140MHz 混频信号与 130MHz 本振信号的差频,同时在其他高频处也存在一些谐波分量。

图 12 AD831输出的第二次混频信号
由此可见,AD831 的第二次混频成功将调幅信号的频谱线性搬移至 $1 0 \mathrm { M H z }$ 附近高中频频段,实现了第二次混频的效果。此时对输出信号后端加入不同的 LC谐振回路进行选频滤波,即可得到所需的频率信号。
7.2.4 载波信号发生模块和本振信号发生模块
DDS载波信号发生器电路选用 DDS芯片 AD9834,如图 6所示,该芯片功耗低,性能高,输出信号最高频率可达 $3 7 . 5 \mathrm { { M H z } }$ 。利用 AD9834 即可产生 DSB 调制所需的 $3 0 \mathrm { M H z }$ 载波信号。芯片引脚 8 输入芯片工作所需 75MHz 时钟,引脚 19 和引脚 20 即可输出两路互补的正弦信号,同时经过 LC 低通滤波电路,使得输出信号波形更加稳定。同时将输出信号通过引脚 17 接入芯片内置的比较器中,还可从引脚 16得到一路方波输出。
DDS上变频本振信号发生器电路选用 DDS芯片 AD9854,如图7 所示,其最高输出频率高达 $1 5 0 \mathrm { M H z }$ ,完全满足设计所需信号频率的要求,用以提供上变频混频所需的 110MHz 本振信号。芯片引脚 69 输入芯片工作所需 300MHz时钟,引脚 52和引脚 48 即可输出两路互补的正弦信号,同时经过 LC低通滤波电路,使得输出信号波形更加稳定。
8. 实验报告要求
1)根据案例要求完成原理设计的分析;
2) 完成电路静态和动态测试,包括:
3) 实验数据记录:包括数据表格和示波器得到的波形图;
4) 数据处理分析;
5)实验结果总结;
9. 考核要求与方法(限 300 字)
1)基本要求及提高要求:基本要求实现图 1硬件搭建,使用实验室仪器测试测试各级的混频器增益,分析隔离,失调参数;确定混频器的 1dB压缩电平及灵敏度指标等。等。
2)实物验收:完成“实验内容与任务”与性能指标的程度、进度,处理故障的能力;
3)实验质量:电路方案的合理性、焊接质量、组装工艺;
4)自主创新:自主思考与独立实践能力,电路设计的创新性;
5)实验数据:测试数据、测量波形、对故障的分析及失真的分析;
6)实验报告:实验报告的规范性与完整性。
表1 实验结果考核表
| 要求 | 内容 | 得分 |
| 基本要求 | DSB 调制及信号放大模块设计测试 | 20 |
| 上变频、下变频模块设计测试 | 30 | |
| 达到指标要求 | 10 | |
| 提高要求 | 设计独立的 DDS 信号模块 | 10 |
| 分析各级隔离度、3阶互失真 | 10 | |
| 实验报告 | 实验报告 | 20 |
10.项目特色或创新
项目的特色与创新:
1)采用高频通信电子线路的基础电路进行单元电路设计和系统构建,易于低年级教学理解;
2)实现方法多样,具有很强的工程背景
实验案例信息表
| 案例提供单位 | 武汉大学电子信息学院 | 相关专业 | 卓工计划,通信工程 | |||
| 设计者姓名 | 金伟正 | 电子邮箱 | jwz@whu. edu.cn | |||
| 移动电话 | 13871326306 | 通讯地址(含邮编) | 武汉大学工学部计算机大楼电子信息学院实验大楼 502 室,430072 | |||
| 设计者姓名 | 杨光义 | 电子邮箱 | ygy@whu. edu. cn | |||
| 移动电话 | 13986131998 | 通讯地址(含邮编) | 武汉大学工学部计算机大楼电子信息学院实验大楼 502室, | |||
| 设计者姓名 | 王晓艳 | 电子邮箱 | wxysth@163.com | |||
| 移动电话 | 15902756032 | 通讯地址(含邮编) | 武汉大学工学部计算机大楼电子信息学院,430072 | |||
| 相关课程名称 | 高频电子线路、高频电子线路实验 | 学生年级 | 卓越工程师班,2年级 | 学时(课内+课外) | 24 + 16 | |
| 支撑条件 | 仪器设备 | DG4162信号源、Agilent DS0X2024A 示波器、Agilent E5061B网络分析仪、Agilent N9320B 频谱分析仪 | ||||
| 软件工具 | ADS,Multisim | |||||
| 主要器件 | 集成乘法器、DDS器件、高频耦合线圈、高频变压器、高频电感电容等。 | |||||
附录 1 授课现场


附录 3 实用新型专利
