微波功率分配器设计
实验题目:微波功率分配器设计
1. 课程简要信息
课程名称,课程学时,适用专业,学生年级微波技术虚拟实验,64学时,电子信息工程,大三
2. 实验内容与任务(限 500 字)
项目需要完成的任务(如需要观察的现象,分析某种现象的成因、需要解决的问题等);是否设计有不同层次的任务。
基于 AWR 软件和 Protel软件平台,设计一个微波功率分配器,以平面微带线元件实现,版图需小型化设计。
基本内容:(1)查阅资料、数据库,选择适当微波基板、元件;(2)结合相关设计理论,完成初始物理参数值的计算;(3)进行电路原理图的搭建、仿真及优化;(4)建立元件封装模型,生成总电路版图;(5)调整布线结构,压缩版图尺寸,注意观察布线改变对电路特性的影响。
扩展内容:(1)对电路图进行更高精度的电磁提取分析,包括 ACE 提取和 AXIEM 提取,提取出各个元件的版图电磁特性后,观察电路图的特性变化情况,明确微波电路设计中版图结构的重要性;(2)在保证电磁提取结果理想的情况下,继续缩小版图尺寸;(3)绘制符合实际加工要求的硬件版图;(4)分组演讲、交流,择优制作实物电路;(5)熟悉矢量网络分析仪的操作,测量硬件特性,无实物者可测量实验室提供的硬件示范电路。
实验任务:
(1) 基本任务:中心频率 $3 \mathrm { G H z }$ ,带宽 ${ \tt > } 1 0 0 \mathrm { M H z }$ ,回波损耗 $>$ 15dB,隔离度 $>$ 15dB,两路输出,等功率分配。电路结构采用 wilkinson 形式。
(2) 扩展任务:中心频率 $3 \mathrm { G H z }$ ,带宽 ${ \mathrm { > 2 0 0 M H z } }$ ,回波损耗 ${ \tt > } 2 0 \mathrm { d B }$ ,隔离度 ${ \tt > } 2 0 \mathrm { d B }$ ,多路输出(自行设计,如 4 路、8 路等),等功率分配。电路结构形式不限。
(3) 选做任务:自行拟定微波功率分配器的指标,要求实现双频带工作、非等功率分配,输出通路数目不限,电路结构形式不限。
3. 实验过程及要求(限 300 字)
如对学生在实验过程中在需求分析、资料查询、自学预习、思考讨论、方法设计、进程规划、软件仿真、平台构建、器件选择、表格设计、现象观察、数据测试、问题分析、总结报告、验收答辩、演讲交流等各方面的要求。
1)查阅资料,自主学习微波功率分配器的基本原理、设计方法、最新技术;
2) 学习电参数和物理参数的相互转换计算,以及转换计算中 Txline 工具的使用;
3) 选择适当微波基板,结合相关设计理论,进行电路的初始物理参数值计算;
4) 基于 AWR 软件平台,搭建电路图,进行电路特性的仿真分析、调节及优化;
5)查阅数据库,确定元件封装形式,建立元件封装模型,生成总电路版图;
6)调整布线结构,观察其对微波特性的重要影响;结合工程需要,缩小版图尺寸;
7)加入电磁提取模块,正确设置介质参数、提取参数,进行 ACE及 AXIEM电磁提取仿真;
8)导出 AWR 的制版文件,基于 Protel软件平台绘制符合实际加工需要的硬件版图;
9)分组演讲,交流设计经验,从中挑选优秀设计作品进行实物电路制作、加工;
10)熟悉矢量网络分析仪的操作,测量实物电路(或实验室提供的硬件示范电路);
11)分组验收,记录软、硬件设计及测量完成情况,纳入平时成绩;
12)分析设计中的不足,总结设计经验,撰写设计报告。
4. 相关知识及背景(限 150 字)
项目涉及的知识方法、实践技能、应用背景、工程案例。
微波功率分配器是通信电子系统中的常用模块,对功率起到多路分配、传递的作用。在实际工程应用中,器件电路也在向着小型化、集成化发展,版图尺寸需要尽可能缩小。而微波电路中存在电磁耦合效应,布线结构的改变会导致电路特性改变,因此微波电路的版图设计需要特别重视。应用 AWR 软件的新技术、新算法,就可以得到更加精准的设计。
5. 教学目标与目的(限 100 字)
如学习、运用知识、技术、方法;培养、提升能力、素质。
本项目是综合设计性实验。对微波理论进行全面、深入的学习,并运用理论知识解决实际工程问题。掌握微波专业设计软件,熟悉软件的新技术、新功能。重点培养学生的工程实践能力、动手能力和创新能力,为更高层次的专业研发打好基础。
1)引导学生掌握功率分配器的原理、分析方法及一般设计方法;
2) 能够设计基本电路单元,掌握绘制电路原理图及 PCB 加工用图的技能;
3) 掌握电路的测试、调试技能;
4) 培养应用专业软件仿真工具进行工程设计的能力;
5)具备自主学习的意识和能力。
6. 教学设计与引导
如预习要求及检查;课堂知识讲解、方法引导、背景解释;实验中的方法指导,问题设置、思路引导等。研讨主题、观察节点、验收重点、质询问题的设计等。
本实验软、硬结合,与工程应用相结合,是一个较为完整的设计性实验,需要经历学习研究、查阅文献、电路设计、仿真分析、版图设计、电磁提取、硬件电路制作及实测、设计总结等过程。在实验教学中,应在以下几个方面加强对学生的引导:
1) 学习功率分配器的基本原理,了解功分器在通信电子系统中的作用;
2) 检查学生对基板、元件数据库的搜集、选择情况,检查学生是否已明确元件的封装参数;
3) 电路初始设计时,引导学生明确电参数和物理参数的相互对应关系、物理含义;
4) 版图设计时,强调实际工程需求,明确微波电路版图设计的特殊性;
5) 引导学生注意区分 ACE提取和 AXIEM 提取,明确电磁提取的作用、优势;
6) 将 AWR 软件版图导入 Protel 软件时,注意介质层的设置要统一;
7) 组织学生进行项目演讲,相互交流,了解不同设计方案及其特点,拓宽知识面;
8)硬件实测时,必须严格按照矢量网络分析仪的测试要求进行,明确仪器的操作步骤、测量
方法,尽量减少测量误差;
9)验收时,主要检查电路原理图、电磁提取结果图、二维版图、三维版图、硬件版图以及实物电路、实测结果等。检查模型结构是否正确,结果是否符合设计要求。
7. 实验原理及方案
实验的基本原理、完成实验任务的思路方法,可能采用的方法、技术、电路、器件。
本项目包括基本任务、扩展任务和选做任务。功率分配器的任务要求不同,采用的设计原理就不同,并且输出通路越多,结构就越复杂,因此电路形式也就多种多样。
4 路输出的功率分配器,电路图、版图示例:


8 路输出的功率分配器,电路图、版图示例:


因此,此处仅参照基本任务要求,对实验原理及完整设计方案加以说明。
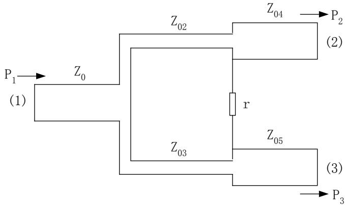
1)设计原理

在结构示意图中, $Z _ { 0 2 }$ 、 $Z _ { 0 3 }$ 的长 $\scriptstyle \sum _ { \ k = \ k } ^ { \pm \pm } \sum _ { \zeta } \lambda _ { \textsc { h } _ { \mathrm { p } 0 } } / 4 , \ Z _ { 0 } = 5 0 , \ Z _ { 0 2 } = Z _ { 0 3 } = { \sqrt { 2 } } \ Z _ { 0 } , \ Z _ { 0 4 } = Z _ { 0 5 } = Z _ { 0 } , \ \mathrm { r } = 2 Z _ { 0 } \circ \ $
2)初始物理参数计算
查阅资料,结合工作频段,选择适当的微波基板。此处基板参数为:介电系数 9.8,厚度 $1 \mathrm { m m }$ 导带厚 $0 . 0 1 8 \mathrm { m m }$ 。利用 TXLINE 工具包,计算各个微带元件的初始物理参数,即 L、W。

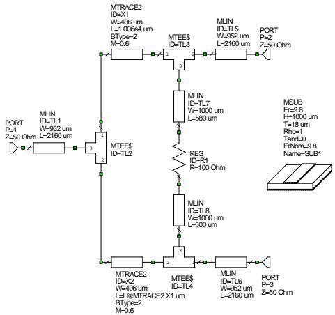
3)AWR 软件仿真
基于 AWR 软件平台,建立初始电路原理图,仿真分析。


4)版图设计
查阅元件数据库,确定封装格式。本设计中采用 0603 封装。调整布线结构,观察电路特性变化。


5)电磁提取
为了精准分析电路的电磁特性,加入提取模块,进行 ACE提取和 AXIEM 提取。

EXTRACT
ID=EX1
EM_Doc="EM_Extract_Doc"
Name="EM_Extract"
Simulator=AXIEM
X_Cell_Size=10 um
Y_Cell_Size=10 um
STACKUP=""
Override_Options=Yes
Hierarchy=Off
SweepVar_Names=""
EXTRACT
D=EX1
EM_Doc="EM_Extract_ACE"
Name="EM_Extract1"
Simulator=ACE
X_Cell_Size=10 um
Y_Cell_Size=10 um
STACKUP="SUB2"
Override_Options=Yes
Hierarchy=Off
SweepVar_Names="!




6)压缩版图尺寸
实际工程应用中需要减小体积、降低成本,因此要在满足电路性能基础上,尽量缩小版图尺寸。设置不同的耦合距离,注意观察电磁提取的不同效果。


版图压缩后的最终设计结果:


7)硬件制版、加工、实测
导出 AWR 软件的制版文件,在 Protel软件平台绘制符合实际加工需要的硬件版图,外送加工制版。实物电路制作完成后,利用矢量网络分析仪进行硬件特性测量。

另外,实验室提供已经制作好的硬件示范电路,是四路输出的微波功率分配器,供学生自行测量,或教师示范测试。

8. 教学实施进程
简要介绍实验实施进程的各个环节(如任务安排、预习自学、现场教学、分组研讨、现场操作、结果验收、总结演讲、报告批改等)中,教学设计的思路、目的,教师、学生各自需要完成的工作任务,需要关注的重点与细节。
1) 任务安排:布置实验任务,预习自学功分器设计原理,自行查找数据库,选择恰当元件;
2) 课前检查:检查学生预习情况;
3) 现场教学:重点讲解版图调节的目的,调节的要点和难点;讲解电磁提取的目的和用途,重点解释提取模块的参数含义;讲解 AWR 软件和 Protel 软件绘制版图的区别、联系;
4) 现场操作:解答学生软件仿真时出现的各种问题;指导学生按照操作手册,正确使用矢量网络分析仪;
5) 总结演讲:学生总结设计体会,演讲交流;教师从中选择挑选优秀设计作品进行实物制作;
6)结果验收:检查电路原理图、电磁提取结果图、二维版图、三维版图、硬件版图等,检查模型结构是否正确,检查测量结果是否符合设计要求;
7)报告批改:重点检查数据是否完整、正确,分析是否合理、全面,撰写格式是否规范。
9. 实验报告要求
需要学生在实验报告中反映的工作(如:实验需求分析、实现方案论证、理论推导计算、设计仿真分析、电路参数选择、实验过程设计、数据测量记录、数据处理分析、实验结果总结等等)
实验报告需要反映以下工作:
1) 实验需求分析
2) 电路设计原理
3) 初始物理参数计算
4) 电路图设计和版图设计
5) 硬件电路测量
6) 实验数据记录
7) 数据处理分析
8) 设计总结
10.考核要求与方法(限 300 字)
考核的节点、时间、标准及考核方法。
本项目为综合设计性实验,采取开放实验形式。本次考核成绩取百分制,占课程总成绩的 $2 5 %$ 考核标准:
1)实验验收(40 分):检查电路设计的合理性、完善性,检查设计结果与指标的吻合度。包括:AWR 软件验收:最终的电路图、版图、ACE 提取结果、AXIEM 提取结果;20分Protel 软件验收:实物加工版图;10 分硬件验收:硬件电路的焊接质量,实物测量结果。10 分
2) 自主创新(20 分):设计创新,结构创新,自主思考与独立实践能力。按任务完成层次打分。
基本任务:最高 10 分扩展任务:最高 15 分选做任务:最高 20 分
3) 实验成本(10 分):检查元件材料选择的合理性,是否充分利用实验室已有资源。
4)实验报告(30 分):完整性,规范性,独立性。
方案设计:对设计过程,特别是电路图设计和版图设计的表述明确,思路清晰;6分
实验数据记录:包括计算值、电路图、版图、仿真结果、实物图、实测结果等,数据完整,
结果正确;6 分
数据处理分析:分析深入、合理,并能够就实验误差提出改进措施;6 分
设计总结:有个人的设计心得、经验,总结全面,独立完成;6 分
论文撰写:格式规范,书写整齐。6分
11.项目特色或创新(可空缺,限 150 字)
本项目的特色与创新在于:
1)模式创新:项目将虚拟仿真实验与硬件测量实验无缝连接在一起,通过“虚实结合”的实验模式,引导学生掌握微波电路设计实验方法,提高学生理论结合实际以及分析、解决问题的能力。
2)内容创新:项目强调工程应用。项目平台是行业内广泛使用的专业工程软件,项目内容贴近通信电子系统设计实际需要,突出实验内容与工程、社会的结合,注重培养学生的工程实践能力。
3)方法创新:项目以目标导向为主旨,依照不同任务层次,进行开放式的电路设计。引导学生分析需求、查阅文献,结合新技术、新方法,激发和提高学生独立学习、自主创新的能力。
实验案例信息表
| 案例提供单位 | 西安电子科技大学 | 相关专业 | 电子信息工程 | |||
| 设计者姓名 | 张媛媛 | 电子邮箱 | yyzhang@mail.xidian.edu.cn | |||
| 移动电话 | 13002914700 | 通讯地址 | 西安电子科技大学92号信箱 | |||
| 设计者姓名 | 电子邮箱 | |||||
| 移动电话 | 通讯地址 | |||||
| 设计者姓名 | 电子邮箱 | |||||
| 移动电话 | 通讯地址 | |||||
| 相关课程名称 | 微波技术虚拟实验 | 学生年级 | 大三 | 学时(课内+课外) | 16 | |
| 支撑条件 | 仪器设备 | 矢量网络分析仪 | ||||
| 软件工具 | AWR 软件,Protel 软件 | |||||
| 主要器件 | 微波基板,贴片电阻,sma 接头 | |||||