拆弹专家
实验题目:拆弹专家
1. 课程简要信息
课程名称:数字电路与逻辑设计
课程学时: $5 0 { + } 1 0 $
项目学时:4 学时
适用专业:电子、电气等电类专业
学生年级:大二,第四学期
2. 实验内容与任务(限 500 字,可与“实验过程及要求”合并)
项目需要完成的任务(如需要观察的现象,分析某种现象的成因、需要解决的问题等);是否设计有不同层次的任务。
设计一个模拟炸弹装置。设计一个倒计时计数器模拟炸弹即将爆炸的倒计时时间,并通过不同的逻辑关系设计出控制此定时器的功能。实验要求设计出完整电路图,并用 Multisim/Proteus 软件仿真后,在实验箱上搭建电路、面包板、洞洞板焊接三选一方式实现并演示功能。课后自愿采用 FPGA 开发板实现实验内容,鼓励多种方式实现实验内容并作对比。
2.1 基本任务:
1、设计一个两位数的倒计时计数器(推荐芯片 CD40192)作为炸弹爆炸的计数器,同时LED灯随着倒计时呈现花样演示(可自行设计),开始时间为30秒,由两位数码管显示。上电后,炸弹开始倒计时。
2、该炸弹有四根不同颜色的导线,剪断任意一根导线则出现不同的情况。
情况 1:炸弹爆炸。此时,数码管显示 00,蜂鸣器告警,LED 灯闪烁。
情况 2:炸弹未解除且倒计时速度加快。计数器与流水灯的速度比正常情况下明显加快。
情况 3:炸弹解除,计数器停止计数,LED 灯同时停止。
情况 4:无任何反应。
2.2 提高任务:
1、电路上电前,倒计时的时间可以设置。
2、利用不同方法实现该实验案例。
3. 实验过程及要求(限 300 字)
如对学生在实验过程中在需求分析、资料查询、自学预习、思考讨论、方法设计、进程规划、软件仿真、平台构建、器件选择、表格设计、现象观察、数据测试、问题分析、总结报告、验收答辩、演讲交流等各方面的要求。
3.1 课前准备预习阶段
1、观看课前雨课堂预习视频,查阅相关资料,了解 CD40192 的芯片功能,并掌握其引脚功能。
2、设计电路时,考虑的以下几点问题:
1)通过集成计数器 CD40192 理解集成计数器器件中的同步/异步、清零、置数等功能,并总结在实际设计电路时该如何考虑。
2)通过 555 定时器设计脉冲单元电路,该如何设计定时器速度加快部分以及如何设计定时器停止3秒后继续计数。
3)控制电路部分的设计,考虑电路的有效性。
3、根据实验要求设计实验电路,并用 Multisim/Proteus 软件进行仿真。
4、撰写预习报告,设计实验表格。
3.2 课中实验阶段(2 人/组)
1、根据设计的原理图在实验箱或者面包板上搭建电路,根据实验要求逐步验证在剪断这四根导线时,是否达到上述的四种情况。
2、教师检验实验情况后,根据学生的问题提出改进意见,学生及时改进并完善电路。
3、简单答辩,记录实验结果及数据,完成验收。
3.3 课后总结拓展阶段
1、及时完善实验电路图,整理实验数据,总结在实验过程中遇到的问题及解决问题的方法,撰写实验报告。
2、拓展实验内容。可利用不同的方法完成该实验,比如 FPGA 等,也可自行拓展实验内容,使该案例内容更加丰富,趣味性更高。个别有兴趣的同学还利用单片机等将该实验内容设计成小游戏的形式。通过线上模式,学生可将自己的作品进行展示,并交流经验分享心得。
4. 相关知识及背景(限 150字)
项目涉及所需的知识方法、实践技能、应用背景、工程案例。
该案例以游戏的形式将数字电路中门电路、组合逻辑、时序逻辑、脉冲单元的内
容融会贯通,是《数字电路与逻辑设计》课程中的一个综合实验。在该实验中,还引入了 EDA 技术,将 EDA 技术与传统实验相结合,既掌握了知识的底层原理,也了解了现代技术,为今后在岗位任职需求上打下了基础。
5. 实验环境条件
项目实施需要实验资源,包括实验装置功能、实验仪器设备、设计软件工具、主要电子元器件等。
线上环境:《数字电路与逻辑设计》在线慕课,雨课堂预习视频。
软件环境:Multisim、Proteus 仿真软件。
硬件环境:数字电路实验箱,相关元器件(CD40192、555、74LS138、各种门电路等),面包板,电路板,拓展实验学生需要的 FPGA实验板等。
6. 教学目标与目的(限 150 字)
如学习、运用知识、技术、方法等;培养、提升技能、能力、素质等。
1)、掌握集成计数器的设计与应用,并且通过查询手册掌握芯片功能并应用。
2)、掌握脉冲单元电路的设计方法。
3)、掌握如何利用数字器件实现控制的方法并且会设计简单的控制电路。
4)、掌握 EDA 软件的使用,并且深刻体会到“先仿真,后实物”的理念。
5)、通过该实验,学会模块化设计思路,能够将《数字电路与逻辑设计》课程中的内容学以致用,提高学习兴趣并且能够积极主动寻求解决问题的不同方法。
7. 教学设计与实施进程
课堂知识讲解、方法引导、背景解释;实验中的方法指导,问题设置、思路引导等。教学模式、实验渠道、研讨主题、观察节点、验收重点、质询问题等方面设计等。实验实施进程的各个环节(如任务安排、预习自学、现场教学、分组研讨、现场操作、结果验收、总结演讲、报告批改等)中教学设计的思路、目的,教师、学生各自需要完成的工作任务,需要关注的重点与细节。
实验中,教师需要引导学生实施实验,在整个教学环节中设置了对应知识点的相关问题,使学生带着问题去实验,鼓励学生积极思考,调动学生学习的积极性趣味性,增强学习的内动力。具体实施步骤如表 1所示。
表1 该实验案例实施过程
| 进度 | 教学手段 | 教学内容 |
| 课前预习 | 雨课堂教学平台 | 1、教师发布实验内容及相关器件要求。2、查阅CD40192 器件手册,并掌握该器件功能。3、分模块设计电路,并在EDA 软件中对设计电路进行仿 |
| 真,经过调试修改完成整体电路设计。 | ||
| 课堂教学 | 现场讲解验收 | 1、教师检查各位同学设计的原理图,并根据各组的电路原理图给出修改意见。2、学生按照原理图分模块搭建实物电路,每个模块成功后给教师验收。3、学生将各模块电路整合到一起,测试调试,最终实现其功能。4、记录实验数据及结果 |
| 课后总结拓展 | 课外线上或线下、集体或个人交流反馈 | 1、学生完成实验报告2、个别有兴趣的学生可利用其他方法实现该实验案例。 |
本实验过程中,需要指导学员应注意的部分包括以下几点:
7.1 课前预习仿真设计阶段
(1)查阅 CD40192 器件手册,掌握并画出其引脚图及功能。a、同步/异步清零?同步/异步置数?谁的优先级最高?b、该芯片为可逆计数器,两个时钟端不用的该如何处理?c、多位计数器设计时采用清零法/置数法?初始值如何设计?如果在实际中想设计成可自行定义的初始值,该怎么做?d、进位端/借位端如何连接?e、译码采用什么器件?显示的七段数码管与译码器是否有关系?该如何选择?
(2)利用555定时器设计单元电路模块a、利用 555 构建多谐振荡器,输出时钟频率如何计算?电路参数如何选取?b、在剪断导线后,时钟加速,该如何设计电路?可以改变哪些器件的值?
(3)控制部分电路
a、考虑当倒计时计数器到 0时,炸弹爆炸,驱动蜂鸣器及 LED。b、情况1中,在剪断导线时,也需要计时器立即为零,是否可利用 192清零端?c、如果需要在正常倒计时加入流水灯,需要什么组合逻辑器件设计流水灯?d、情况3时,剪断导线后计时器停止计数,控制 192停止还是控制 555停止?
(4)利用 EDA 软件进行仿真。
a、采用 Multisim 或 Proteus 软件仿真,选取元件时注意选取 CMOS 还是 TTL?是否会对实际电路产生影响?b、Proteus软件仿真 555脉冲单元电路时,其电阻模型需要选择数字型。c、分模块设计电路,各模块正确后再综合仿真。
7.2 课堂验收答辩阶段
(1)计数部分
a、192计数器的初值是多少,异步置数与常用的 161同步置数有何不同?b、多位计数器级联时该利用清零端/置数端/进位端/借位端?分别记录两位计数
器的状态表。c、译码显示用的什么译码器?共阴还是共阳数码管?在面包板搭建时,数码管是
否考虑限流电阻?d、连接电路时,提醒学生仿真电路元器件是没有画电源和地线的,但实际连接中
应该注意电源和地线的连接。e、如果多块电路板或实验箱相连,应注意共地。
(2)脉冲单元电路部分
a、计算 555 构成的多谐振荡器时,其输出信号频率计算公式?在工程应用中该如何选取电阻及电容的值?b、设计的加速计时电路是否可以实现?情况 3 中要求剪断导线时间加速,多谐振荡器的输出周期变小。考虑到此逻辑关系,可以并联电容来实现速度的改变。此处提醒学生电容并联容值变大。
(3)控制部分
a、理清逻辑,鼓励不同的方法实现控制电路。门电路实现时,提醒学生器件选用时考虑电路的简化,尽量使用门的类型统一。b、几种情况均是导线剪断的情况,实际应用中需考虑其逻辑关系,并且注意门电路的引脚是否可以悬空?悬空对门电路的类型有什么要求?
(4)流水灯(组合逻辑电路)部分
a、确定流水灯样式,列出流水灯状态转移表。b、根据状态转移表确定器件类型,可选取组合逻辑电路器件也可选取时序电路器件。
7.3 课后总结拓展阶段
(1)撰写实验报告,总结实验结果。
a、实验报告包含各部分电路图,设计时所列的各类状态转移表\图,实验数据,实验过程出现的问题及解决问题的方法。b、对于实验中各部分实现方法的对比,尤其是控制部分,总结出各种方法的特点。在此过程中,学生不仅仅只是掌握自己一种设计方法,开拓学生设计的更多思路。
(2)实验拓展部分
a、可利用 FPGA 开发板进行实验,给学生提供“小脚丫”系列 FPGA 开发板,学生
可通过视频学习等方式自行学习设计练习。
b、个别感兴趣的学生也可利用单片机等方式完成,或者利用面包板等制作出实物案例。
8. 实验原理及方案
实验的基本原理、设计依据、完成任务的思路方法,可能采用的方法、技术、电路、器件。
本实验案例设计可采用模块化设计方法,将电路分为倒计时部分、脉冲单元电路部分、控制部分及流水灯(组合逻辑电路)部分。下面分模块介绍实验原理。
8.1、倒计时模块
该模块可利用 CD40192 集成计数器进行设计。该芯片是异步清零、异步置数的芯片,具有两个时钟脉冲,一个为加计时脉冲,一个为减计时脉冲,不用的脉冲端需接高电平,不能悬空。
根据 CD40192 的功能表,设计两位倒计时计数器,可利用器件的清零端或置数端设计计数器,考虑到后面炸弹爆炸效果的设计,此处利用置数端设计计数器。
由于 192 是十进制计数器,有效数字为 $0 0 0 0 \widetilde { \phantom { . } } 1 0 0 1$ ,所以个位片设置减计数功能即可,十位片初始值可设置为 0011,置数端与借位端相连,每当借位端发出低电位信号时,可进行置数。
显示器件采用共阴极七段数码管,则译码部分采用 4511 译码器进行译码,使用中,注意消隐端 BI 并不消隐,所以接高电平;灯测试端 LT 正常工作时接高电平,锁存端EL不需要锁存,只是正常传输数据所以接低电平。
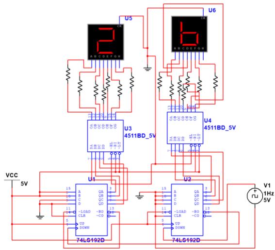
Multisim 仿真电路图如图 8.1 所示。Proteus 仿真电路图如图 8.2 所示。

图 8.1 Multisim 仿真倒计时电路原理图

图 8.2 Proteus 仿真倒计时电路原理图
8.2 脉冲单元电路模块设计
脉冲单元部分采用 555 定时器构成多谐振荡器来实现。根据多谐振荡器振荡周期计算公式,计算出多谐振荡器的电阻、电容参数。原理图如图 8.3、图 8.4所示。

图 8.3 Multisim 仿真多谐振荡器

图 8.4 Proteus 仿真多谐振荡器
此外,由于 555 定时器的脉冲并不稳定,由 Proteus 仿真即可看出。此处还可考虑利用触发器进行分频,如图 8.5 所示,还有同学利用两个触发器及四选一做出了多种频率脉冲并且通过拨码开关可以选择不同频率脉冲输出,如图 8.6所示。

图8.5555多谐振荡器与分频电路仿真图

图8.6分频与四选一组合多种频率脉冲
脉冲电路与倒计时电路结合起来,原理图如图 8.7 所示。

图8.7 Multisim仿真倒计时与脉冲单元电路
8.3 控制模块设计
本模块设计主要考虑题目要求的四种情况,对此逐一分析并设计。
(1)情况 1 中要求剪断导线时,定时器停止计数并且数码管显示为 0,给出爆炸信号。此时可以考虑控制 CD40192 的清零端。正常工作时清零端置低电位,导线剪断清零端置高电位。另外,在正常计数到 $^ { 6 6 } 0 0 ^ { 9 }$ 时,炸弹爆炸,同样要发出爆炸信号。考虑此两种情况发生时均输出高电平,所以是“或”的关系,用“或门”来实现。
此处需要注意的是,情况 1 中设计的是导线剪断的情况,所以在仿真电路中开关闭合电路正常工作,开关打开炸弹发生爆炸。可将或门的输入端经过一个大电阻接地,如图 8.8 所示,正常倒计时,开关闭合,或门输入端为低电平,当开关打开模拟剪断导线,此时或门输入端被拉至高电平。此种情况针对 TTL 门适用,如果是 CMOS 逻辑门,则需要其他方案实现。

图8.8 情况 1控制仿真电路
(2)情况 2 中需要加速的部分,考虑改变 555 多谐振荡器的参数。此处根据情况2 的要求,剪断导线,时钟频率加快。此处可考虑并联一个小电容,如图 8.9 所示,与大电容串联开关模拟导线,当开关打开模拟导线剪断,此时多谐振荡器的周期减小,脉冲频率变大,倒计时与流水灯速度加快。

图 8.9 情况 2 控制仿真电路及开关闭合与断开时的时序图
此外,由于555定时器的脉冲并不稳定,由Proteus仿真即可看出。此处还可考虑利用分频电路控制情况 2。
(3)情况 3 中要求剪断导线后计时器停止计数。控制此种方法较多,可在 555 定时器的复位端、计数器的复位端等处添加开关。图 8.10 电路中是在 CD40192 的加计数脉冲端添加开关模拟导线,开关断开后,计数器停止工作。

图 8.10 情况 3 仿真电路
4、流水灯模块设计
(1)流水灯模块要求在正常倒计时时,处于一种流水灯模式,在炸弹爆炸时,处于爆炸告警模式。该部分可考虑用 3-8 译码器及三色二极管实现,正常计数时,二极管三色交替闪烁,爆炸时二极管只闪烁一种颜色,仿真电路如图 8.11 所示。

图8.11 流水灯控制电路
3-8译码器的输入端BA接计数器个位片的 $\mathsf { Q } _ { \mathrm { B } } \mathsf { Q } _ { \mathrm { A } }$ ,输入端C接地,可将三色二极管的三端分别接入译码器的输出端 $Y _ { 0 }$ 、Y1、 $Y _ { 2 }$ ,因为炸弹爆炸时,计数器显示 00,所以红色 LED 接 $Y _ { 0 }$ ,又因为要求闪烁,此处考虑将爆炸信号与时钟信号相与来控制译码器的低电平使能端。
(2)此处也可利用移位寄存器来实现流水灯,仿真电路如图 8.12 所示。

图 8.12 195 实现流水灯仿真电路
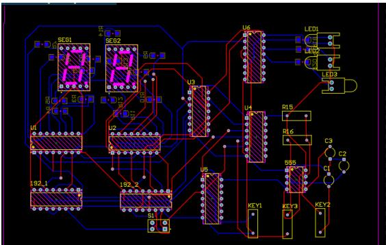
整体电路仿真图如图8.13所示,包板实物电路图如图8.14所示,实验箱实物电路如图 8.15 所示,PCB 板的设计图如图 8.16 及 8.17 所示。

图 8.13 Multisim 仿真电路

图8.14 面包板实物图

图 8.15 实验箱连接电路图

图 8.16 PCB 板单面板设计图

图 8.17 PCB 板双面板设计图
9. 实验报告要求
需要学生在实验报告中反映的工作(如:实验需求分析、实现方案论证、理论推导计算、设计仿真分析、电路参数选择、实验过程设计、数据测量记录、数据处理分析、实验结果总结等等),如:
实验报告需包含:
1)实验预习内容,即实验设计的具体过程。
2)实验中所选取芯片的功能表,芯片引脚功能图。
3)每个模块实现的电路原理图及仿真图,最终实验原理图。
4)各部分需要的状态转移表。
5)实验中所遇到的问题及解决问题的方法,并分析其原因。
6)总结分析此次实验的心得体会。
10.考核要求与方法(限 300字)
考核的节点、时间、标准及考核方法。
实验课占本门课程总分中的 20 分。
本门课程实验学时共 10 学时,分为 3 个基础实验,各 2 学时,1 个综合性实验 4学时。其中 3 个基础实验共计 10 分,综合性实验计 10 分。本实验为该课程综合性实验,共计 10 分。
实验预习内容( $4 0 % )$ ):设计内容的完整性,仿真电路的完成度,实验方案的合理性等。
实验验收( $5 0 %$ ):实验搭建的效果,实验中遇到问题的处理能力,完成时间等。
实验报告及拓展( $1 0 %$ ):实验报告的完整性,实验总结及体会,实验拓展部分的完成情况等。
11.项目特色或创新(可空缺,限 150 字)
该实验项目的特色在于:
1)该实验设计难度适中,在学生设计的能力范围之内并且趣味性强,增强学生学习的内动力和主动性。2)该实验所包含的知识点丰富,融会贯通数字电路课程中门电路、组合逻辑、时序逻辑的各个知识点。3)给予学生足够的创新空间。本实验中有规定部分也有自由发挥部分,不限制学生的设计思路,使学生有充足的创新拓展空间。