数字频率传输
实验题目:数字频率传输
1. 课程简要信息
课程名称:模拟电子技术实验A
课程学时:32 学时
项目学时:课内:6 学时,课外:6 学时
适用专业:工科电类专业
学生年级:二年级下学期
2. 实验内容与任务(限 500 字,可与“实验过程及要求”合并)
实验内容:设计数字频率传输电路,使用两种不同频率的正弦信号代表逻辑电平,实现载波线上数字信号的传输功能。
基本任务:数字频率传输功能
在传输线上加载有效值为 12V/50Hz 的交流电,发送端依次将代表数字‘0’和‘1’的两种频率正弦信号加载到传输线上,在接收端对两个频率信号进行识别、显示。
扩展任务:变负载稳定传输功能
模拟电力线载波传输实际应用,当传输线上负载发生变化时,频率信号仍能有效传输。
提高任务(任选其一):
a. 控制电路取电功能
实现发送端、接收端控制电路从传输线取电,并能保证可靠传输。
b. 多位频率同步传输功能
实现多对频率信号同时发送、接收,即多位频率信号并行传输。
3. 实验过程及要求(限 300 字)
基础实验阶段:
- 通过前序实验完成有源滤波器、运算放大器应用、直流稳压电源等实验项目。
实验导课:
- 分析常见信号传输使用的物理量,引出数字频率传输概念,激发学生学习兴趣,布置实验任务,学生查阅电力线载波、数字频率调制等相关资料。
基本任务阶段:
- 采用自上而下的方法对数字频率传输进行功能模块分析。
- 结合无源滤波器、有源滤波器、检波器等实验内容,进行系统方案的设计,规划系统中各模块功能的实现。
- 按照由易到难、先仿真验证后实作调试的原则,设计带通滤波器、检波器等模块电路并进行调试。
扩展任务:变负载稳定传输功能
-
模拟传输线负载变化,观察其对发送端、接收端电路的影响。
-
结合同相跟随器、自动增益控制电路等实验内容,调整电路设计,实现变负载稳定传输功能。
提高任务(任选其一):
a. 控制电路取电功能
-
对比现有方案与实际电力线载波应用的取电方式差别。
-
结合直流稳压电源、带阻滤波器等实验内容,实现发送端、接收端控制电路从传输线取电功能。
b. 多位频率同步传输功能
10.分析现有数字频率传输功能的不足及改进方向。
11.结合无源带通滤波器实验内容,实现多对频率信号同时发送、接收,即多位频率同步传输功能。
12.功能、方案总结与展望,并撰写实验报告。
4. 相关知识及背景(限 150 字)
电力线载波通信是以电力线作为传输媒介,通过载波进行数据传输和信息交换的一种通信方式,在路灯控制系统、远程自动抄表等领域有着广泛应用。
频移键控是信息传输中使用得较早的一种调制方式,使用两个频率承载二进制 1 和 0,具有抗噪声与抗衰减性能好的特点,在中低速数据传输中得到了广泛的应用。
本案例将两方面的内容进行糅合、裁剪,以数字频率传输实验为载体,将模拟电子技术实验中的有源滤波器、自动增益控制、运算放大器、电压比较器、直流稳压电源等实验内容有机地“加载”到这一实验项目的设计过程中,有效地加深学生对这些知识点的理解,实现知识的有效“传递”。
5. 实验环境条件
口袋实验室、面包板、直流稳压电源、信号发生器、数字示波器、Multisim/TINA 仿真软件、FilterPro/FilterSolution 滤波器设计软件等。
6. 教学目标与目的(限 150 字)
本案例通过一个完整的数字频率传输实验,帮助学生深入掌握模拟电路设计的基本方法和技能。
知识目标:掌握有源滤波器、自动增益控制电路设计,熟悉同相跟随器、直流稳压电源的应用,帮助学生了解模拟信号的处理过程。
能力目标:通过从易到难,由简入繁的实验过程,训练学生用基本理论和方法分析解决实际问题的能力,提高学生硬件电路设计、调试、故障排除能力。
素质目标:通过项目需求分析、顶层设计、模块分解、综合调试、方案对比分析、功能创新等过程,培养学生发现问题与研究规律、方案设计与论证评估、项目总结与综合评价等综合素质。
7. 教学设计与实施进程
本案例作为模拟电子技术实验学期末的最后一个综合设计型实验项目,重点培养学生结合工程需求,运用滤波器、运算放大器、直流稳压电源等相关知识设计电路,解决实际问题的能力。如图 7-1 所示,本案例在前序实验项目实施的基础上有序开展。

图 7-1 案例实施进程图
7.1.前序实验项目
如图 7-2 所示,学生在电路实验中完成 RLC 谐振电路、无源滤波电路设计实验项目,在模拟电子技术实验中完成运算放大器应用、有源滤波器设计、直流电源设计等实验项目。在以上实验项目实施的基础之上开展本案例。

图 7-2 前序实验项目
7.2.实验导学
教学组织形式:课堂集中授课。
在本案例开展之初,设置导学课,启发学生思考:信号传输的“载体”除了电压、电流,还可以是什么?可以是频率么?如何实现代表‘0’和‘1’的不同频率信号的传输?

图 7-3 导学课现场
教师引导学生将本案例分解为以下基本功能模块(如图7-4所示):频率信号生成、耦合发
送、耦合接收、滤波、信号放大、电平转换。

图7-4 基本功能模块划分
如图7-5所示,带领学生将需要实现的功能与已经掌握的知识进行梳理、映射。

图7-5 功能与实验项目映射
现场播放教师录制的实物演示视频,使学生对电路功能有感性认识,激发学生学习、实验兴趣。
为学生初步建立“评价指标”的概念,让其明白探索研究过程中主、客观评价指标的重要性。最后,明确本次实验目标,提出实验任务要求。
7.3.设计实作
教学组织形式:SPOC视频教学 $^ +$ 自主设计实作 $^ +$ QQ 群答疑 $^ +$ 集中答疑指导
本阶段,学生通过 SPOC 教学视频对前序知识点进行再学习,使用仿真软件 $^ +$ 口袋实验室对电路各模块进行设计调试,教师通过QQ 群在线答疑。

图7-6 SPOC视频及在线答疑情况
如图 7-7 所示,学生在设计实作中会遇到一系列问题:

图7-7 设计实作各阶段学生问题汇总
以上问题都需要教师的帮辅,适时开展线下集中答疑指导课。
答疑指导课主要从以下三方面入手:
1.答疑解难
学生在实验过程中总会产生各种各样的疑难杂症,在鼓励自主排查故障的前提下,结合授课学生实际情况,帮助部分同学分析问题现象,找到故障根源,维持学习的信心也是极其重要的,避免“坑太大,爬不出来”的情况。
2.对共性问题、容易忽略的问题进行分析引导
从易到难,由浅入深,从搭接方式、频率选择、滤波器设计开始,进而到传输线负载变化、大电压载波等方面,引导学生发现工程中可能遇到的问题,尝试寻找解决办法,培养学生有序设计的习惯、缜密思维的品质。
3.设计方案分析比选
在各个子模块设计过程中,教会学生查阅资料,从多角度对比方案,合理选择。
如:在设计滤波器时,学生会想到两种不同方案:有源滤波和无源滤波。引导学生对比两种方案:无源滤波结构相对简单、成本低廉,但滤波电路在通带内有能量损耗,受负载影响较大,不适用低频信号。有源滤波受负载影响不明显,具备放大功能,但需要直流电源供电,不适用于高电压输入场合。通过比选让同学明白没有完美的方案,需要辩证选择。若载波电压较低,则两种方案均可行;反之,需要增加隔离电路对有源滤波器进行保护。
学生课外完成对方案的修改,再次设计调试电路,从而实现实验教学“立体式指导”,学生能力“螺旋式上升”。
教学反思及积累:在设计实作阶段,教师从学生纷繁复杂的疑难杂症中积累形成“案例常见问题精粹”,收集学生实验进程中 SPOC 学习数据、答疑需求涌现在时间上的分布情况,分析总结学生“案例学习一般规律分布图”,为下一轮有序开展案例提供参考。
7.4.电路验收
如图7-8所示,使用 “数字频率传输验收表”对学生的作品进行考核。验收评分不仅关注完成度,也使用性能指标考核(如:品质因数、带载能力、性价比等),督促学生设计出更好的作品。
数字频率传输实验验收表
学号: 姓名: 班级: 验收时间:
验收分数:

图 7-8 实验项目验收表
7.5.实验总结
师生共同学习、评价全班作品,“实验终结前的反馈”让学生对实验方案的多样性、工程实际问题的复杂性、解决问题的多角度等宏观概念有了具体的体验,最终完成实验报告。
学生在报告中需要对自己的实验方案、电路设计进行总结,并与其他同学的实验方案进行优缺点对比:
- 分析自己的设计方案创新、创意亮点,展望可能改进的方向。
- 总结解决复杂工程问题的流程,理清思路。
- 分析其他同学的设计思想,打破思维局限。
教学反思及积累:部分学生的设计思路不拘泥于老师的引导,在验收阶段教师也要注意收集同学们好的思路,以便改进后续教学工作。
8. 实验原理及方案
8.1 实验基本原理
- 什么是数字频率传输?
本次实验中的数字频率传输是以低压电力线作为传输媒介,在 $5 0 \mathrm { H z }$ 载波上叠加不同频率的正弦信号实现数据的传输,是电力线载波通信的物理层简化实现方式。系统结构如图 8-1 所示。

图 8-1 数字频率传输系统结构图
- 数字频率传输是如何工作的?
在发送端分别使用两种不同频率的正弦信号(如 10kHz 和 50kHz)代表数字‘0’和‘1’,将正弦信号加载到载波线进行传输。接收端取出正弦信号后进行滤波和信号转换,识别出对应的逻辑电平,从而实现一位逻辑电平以频率方式在载波线上的传输。
8.2 功能模块划分
系统功能模块划分如图 8-2 所示。

图 8-2 系统功能模块划分
8.3 各功能模块实现方案

图 8-3 数字频率传输模块方案示意图
1. 发送端各模块实现方案
a. 正弦波振荡电路
可采用文氏桥振荡电路或 555 定时器设计指定频率的正弦波发生器。


图 8-4 文氏桥振荡电路
图 8-5 555 定时器正弦波生成电路
b. 频率信号选择
可使用机械开关在两种频率信号间进行手动切换;也可通过模拟开关,使用单片机、FPGA 等进行程序控制切换。
c. 同相跟随器和耦合发送
考虑到实际信号源存在内阻,使用同相跟随器提高信号源带载能力。在发送端和载波线之间使用低容值电容对载波线低频电压进行阻隔。

图 8-6 使用同相跟随器和隔离电容将信号加载到传输线
2. 接收端各模块实现方案
d. 滤波电路
滤波电路可采用有源滤波和无源滤波两种方式来实现,通过二阶带通滤波器使指定频率信号得以通过,对其余频段信号加以衰减和抑制。
对于有源滤波方式,可采用 Sallen-Key 结构、Butterworth 型带通滤波器。首先,根据二阶带通滤波器的理论公式进行计算;然后,进行软件仿真,修正电路参数;最后在面包板上搭建电路。也可借助 FilterPro 辅助软件进行滤波器参数的初步设计。

图 8-7 滤波器参数设计流程(计算方式)

图 8-8 滤波器参数设计流程(FilterPro 软件辅助方式)

图 8-9 有源带通滤波器

图 8-10 有源带通滤波器仿真伯德图

图 8-11 有源带通滤波实作伯德图
对于无源滤波方式,可采用 LC 串并联结构,根据谐振频率公式?? = ଵଶగ√计 算 L、C 的取值。

图 8-12 无源带通滤波器

图 8-13 无源带通滤波仿真伯德图

图 8-14 无源带通滤波实作伯德图
e. 放大电路
将滤波后的频率信号放大,为后一级检波电路提供准备。放大电路可通过同相比例放大电路或反相比例放大电路来实现。
f. 检波电路
将交流信号转换为逻辑电平,进而对传输信号进行结果显示。检波电路可通过峰值检测电路或运算放大器构成的线性检测电路来实现。

图 8-15 峰值检测电路

图 8-16 改进型峰值检测电路
线性检测电路在绝对值电路的基础上,在输出侧接入电容去除交流成分,得到输入交流信号的有效值。

图 8-17 线性检测电路
g. 自动增益控制电路
应对载波线上负载变化导致的频率信号衰减,可使用自动增益控制电路将不同幅值的正弦信号进行放大,使得输出幅值相对稳定,以便后级电路对信号的处理。自动增益控制电路可通过电压比较器、模拟开关、放大电路构成。原始频率信号经过线性检测电路转换为直流后,接入多个双限电压比较器判断出该直流电压区间后控制对应的模拟开关通断。从而调节放大电路中的反馈电阻,调整放大电路增益,实现分段式自动增益控制。

图 8-18 电压比较器和模拟开关构成自动增益控制电路
- 直流电源电路实现方案

图 8-19 全桥整流电路

图 8-20 直流电源实作电路
4. 多种频率信号并行发送电路实现方案
当多组频率信号叠加到载波线进行并行传输时,需注意到:此时信号源互为负载,会导致频率信号衰减,影响接收识别效果。因此,需要将频率信号在不同信号源间进行阻隔。阻隔的方式可以使用 LC 串联谐振,当 LC 串联谐振频率等于信号源频率时,阻抗最小。

图 8-21 多位频率并行发送

图 8-22 多位频率并行传输实作
5. 整体电路
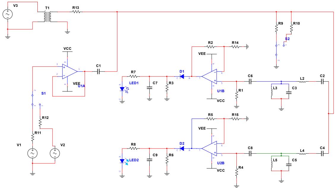
a) 无源滤波方式

图 8-23 无源滤波方式实现的数字频率传输电路
b) 有源滤波方式

图 8-23 有源滤波方式实现的数字频率传输电路
c) 仿真结果

图 8-24 传输线波形、滤波波形仿真观测
d) 实测结果

图 8-25 传输线波形、滤波波形实作观测
9. 实验报告要求
实验报告需要反映以下工作:
- 实验的应用背景
- 电路总体设计方案、设计过程
- 单元电路(子模块)、整体电路(顶层模块)仿真结果及分析
- 电路原理图、实物图
- 电路测试方法描述
- 实验结果记录及描述
- 实验过程中遇到的困难、问题及解决方法
- 心得体会
10.考核要求与方法(限 300 字)
- 实物验收:任务完成度,性能指标评价, 占比 $5 0 %$ 。
- 现场考察:课堂实验过程中,发现、分析并解决问题的能力,故障排查解决能力,占比$3 0 %$ 。
- 实验报告:报告的完整性、规范性、实验总结的深度及客观性,占比 $2 0 %$ 。
11.项目特色或创新(可空缺,限 150 字)
- 趣味性:尝试别样传输载体和数据传输新形式,激发学生的实验兴趣。
- 工程性:实验选题源自电力线载波的底层实现,结合数字频率调制技术,并对其进行简化、安全性裁剪,以适应本科教学实验的开展。
- 高阶性:本实验涉及到知识、方法、技术、能力、素质等的有机结合,需要学生在基本实验项目的基础上发挥创新思维,了解电力线载波、数字频率调制工程应用中的实现难
点,综合应用已学知识解决实际问题。
-
创新性:案例选题创新---不同于传统信号传输实验,更贴近当下应用研究热点;教学形式创新---线上线下、导课、实验小结等构成立体式的教学指导模式;
-
挑战度:实验项目工作量饱满,难度、深度设置能满足不同层次学生的学习需求,并具有“后实验”持续研究的特性。
附:项目实施佐证
1、案例实施前导课现场

2、学生学习、探讨

3、部分学生完成的基本任务作品(简单数字频率传输)

4、部分学生完成的扩展任务作品(自动增益控制实现变负载稳定传输)

5、部分学生完成的提高任务作品
发送、接收端控制电路从传输线取电

2 位数字频率同步传输

6、学生成绩记录表
数字频率传输实验验收表
考核指标
| 任务完成度 | |||
| 实现功能 | 记录说明 | 功能评分 | |
| 功能1 | 逻辑频率信号传输 | 已完改 | 60 |
| 功能2 | 载波线路带负载能力 | 能带2组灯珠 | 5 |
| 功能3 | 多位传输 | 版支持1位 | 5 |
| 功能4 | 控制电路传输线取电 | 未 | |
| 功能5 | 其它功能 | 无 | |
| 备注 | 电路布尚不紧淡 合计: | 70 | |
| 技术指标 | 其它综合指标 | ||||
| 品质因数 | 带载能力 | 并行传输 | 性价比 | 贡献度 | |
| 指标说明 | 到能力 | 线负我变化 | 多位位号传输 | A.度B、性价 | A、方B、降排查C.经验分 |
| 指标评分 | 3 | 3 | 3 | ||
| 各注 | 抗干扰能弱 | 合计: 12 | |||
| 验收说明 | |||||
模拟电子技术实验学生成绩打分表
实验题目:数字频率传输实验
时间:2020.6.18学院:信息工程与自动化学院
| 序号 | 学号 | 姓名 | 现场考察 (30%) | 实物验收 (50%) | 实验报告 (20%) | 加权成绩 |
| 1 | 201810404106 | 赵一辉 | X | 28 | 1 | 68 |
| 2 | 201810404107 | 毛旭文 | 15 | y | 17 | 6 |
| 3 | 201810404119 | 李学文 | 2 | 1 | 78 | |
| 4 | 201810404120 | 胡泽文 | 19 | 出数 | 15 | 礼 |
| 5 | 201810404130 | 罗雨柔 | 15 | 二 | 56 | |
| 6 | 201810404132 | 杨红娟 | 12 | 3 | 12 | 56 |
| 7 | 201810404134 | 张凤 | 17 | 27 | D | b |
| 8 | 201810404140 | 陈奕良 | 18 | 39 | 15 | 7 |
| 9 | 201811604243 | 吴鑫晨 | 2 | 3 | 三 | 68 |
| 10 | 201810204168 | 韦克俊 | 牛 | 3 | 19 | 70 |
| 11 | 201810204201 | 王嘉荣 | 达 | 18 | 5 | |
| 12 | 201810402142 | 熊世英 | 20 | 37 | 19 | 76 |
| 13 | 201810404103 | 刘克楠 | 2 | 40 | B | 4 |
| 14 | 201810404104 | 杨校博 | 19 | 47 | 5 | 81 |
| 15 | 201810404105 | 胡文彬 | 18 | 2 | 19 | 67 |
| 16 | 201810404117 | 杨荣泰 | 16 | 40 | 14 | 70 |
| 17 | 201810404121 | 崔领 | 2 | 4 | 16 | 79 |
| 18 | 201810404123 | 赵国都 | 1 | 4 | 三 | 的 |
| 19 | 201810404125 | 李仔富 | 18 | 39 | C | 2 |
| 20 | 201810404128 | 王佳 | 5 | 39 | 19 | 83 |
| 21 | 201810404211 | 穆文鑫 | 2 | 34 | 17 | 72 |
| 22 | 201810404219 | 罗俊成 | 15 | 28 | 13 | 868 |
| 23 | 201810404223 | 王茂林 | 18 | 33 | 18 | |
| 24 | 201810404226 | 朱永妍 | 16 | 27 | 1 | |
| 25 | 201810404234 | 张天霞 | 20 | 39 | 19 | |
| 26 | 201810404238 | 刘欢 | 1 | 39 | 10 | |
| 27 | 201810404240 | 黄博 | 2 | 3 | 三 | |
| 28 | 201810404142 | 李杭 | 19 | 4 | 1 | 69 |
| 29 | 201810404145 | 陈艾林 | 27 | 14 | 2 | |
| 30 | 201810811111 | 石廷齐 | 20 | 3 | 12 | 65 |
7、学生实验报告

模拟电子技术实验调查问卷(部分数据)
1.当前的教学模式(线下教学视频 $^ +$ 自主预习 $^ +$ 开放实验室指导 $+ \mathbf { Q } \mathbf { Q }$ 群答疑 $^ +$ 实作验收 $^ +$ 综合设计型实验 $^ +$ 期末实验考试)对你帮助最大的是: [多选题]
| 选项 | 小计 | 比例 | |||
| 知识掌握更牢固 | 258 | 69.17% | |||
| 自主学习能力得到提高 | 268 | 71.85% | |||
| 表达能力得到锻炼 | 124 | 33.24% | |||
| 学习兴趣增强了 | 145 | 38.87% | |||
| 同学间的合作互助变多了 | 232 | 62.2% | |||
| 本题有效填写人次 | 373 | ||||
2.你是如何进行实验预习的? [单选题]
| 选项 | 小计 | 比例 | |
| 根据实验要求完成仿真预习 | 158 | 42.36% | |
| 看 SPOC 视频 | 141 | 37.8% | |
| 看实验指导书再进行 | 49 | 13.14% | |
| 实验预习是什么 | 25 | 6.7% | |
| 本题有效填写人次 | 373 | ||
3、完成了一次实验后你的感觉是: [单选题]
| 选项 | 小计 | 比例 |
| 收获满满,期待下一次 | 98 | 26.27% |
| 有点难,这次完成得不太好,希望下次能完成得更好 | 172 | 46.11% |
| 好不容易完成了,太累了 | 98 | 26.27% |
| 生不如死,想放弃了 | 5 | 1.34% |
| 本题有效填写人次 | 373 |
4、课程结束后,对学生进行问卷调查及结果分析
