桥式逆变电路的技术验证及波形优化
桥式逆变电路的技术验证及波形优化
1. 课程简要信息
本实验依托本校开放性实验项目,20 学时(5个下午),不设学分,由感兴趣学员选修,学过《模拟电子技术》的均可参加。每次一般 5-10 人。主要承担为电子设计竞赛培养学员、为电子设计竞赛验证技术和模块,以及对我院下一步实验教学改革进行实验探索。
2. 实验内容与任务
本实验尝试使用“图板式”的实验模式,即给一张电路原理图(无参数、无型号)和一块PCB 板,学员通过器件参数选取、焊接、模块连接和调试完成实验,取得相对其他实验模式较好的实验效果。这种实验模式比“各种插线式”更接近实战,比“万用板式”省去了很多布线走线的时间精力消耗而且十分可靠,因为参数型号未给定所以和只需要焊接给定器件的“淘宝购买式”有着本质的区别。
1)基本部分: $\textcircled{1}$ 在 PCB 板上完成电压比较器、三角波发生器、减法电路和正弦波发生器(可选)等基本模块,通过模块间连接实现 SPWM信号的产生。 $\textcircled{2}$ 在 PCB 板上完成桥式逆变电路及其驱动模块的制作和调试。 $\textcircled{3}$ 综合调试完成逆变电路的基本功能。
2)发挥部分: $\textcircled{1}$ 观测负载电压波形,从系统的角度分析波形畸变的原因,采取行之有效的措施改善波形畸变。 $\textcircled{2}$ 从工程的角度分析无法进一步改善波形的原因。
3)不作要求部分:仍学有余力的学员可尝试实现闭环的 D 类功放和电压跟踪型逆变电路的实现。
1) 实验过程及要求
2)熟练掌握集成运放和电压比较器的基本应用;了解SPWM逆变电路的基本原理。
3)设计制作基本模块,电源为正负 12V;自主设计小实验验证各基本模块的正确性。
4)设计制作电压比较器,采用 LM393;使用 ua741 设计制作正弦波发生,幅值在 1-5V,频率在 $2 0 \mathrm { - } 1 0 0 \mathrm { { H z } }$ 连续可调(可选);三角波发生器幅值>5V,频率在 $5 \mathrm { k - } 1 0 \mathrm { k H z }$ 连续可调,波形失真度 $\leq 5 %$ ,连接各模块产生SPWM波。
5) 使用 IRF3205 和 IR2109 设计制作桥式逆变电路及其驱动。
6)将各模块有机连接实现 SPWM逆变功能。
7) 分析负载波形的畸变,尽可能的改善之。
8)撰写设计总结报告并通过分组演讲,交流心得与体会
3. 相关知识及背景
逆变器、变频器很重要不多说。
本实验的来源,是为电子设计竞赛做的技术验证和积累,同时也为实验教学改革进行探索、尝试。本实验基本功能中需要的知识就是最基本的模拟电子技术。在发挥部分需要深化的模电技术、电力电子技术、自动控制原理、传感器及检测技术和其他相关知识。
4. 教学目标与目的
以较简单的理论知识入门,引导学员走完设计、制作电路、器件的选择与计算、器件的焊接技巧、阅读英文手册、构建系统测试环境与条件整个过程和分析问题解决问题。全面提高学员对理论知识的理解以及实践能力。
5. 教学设计与引导
“趣味性”的理解及设计:提高实验的趣味性一点问题都没有,但是处心积虑的在表面上体现趣味,选个有趣的题目,带个有趣的负载,实验教学改革就跑偏了。为了获个奖,技术有趣的就做,没趣的就不做么?我们做的是科学实验,教的是大学生!个人理解“趣味性”的设计应该体现在实验过程中,本实验是按照贴近实战、易于上手、富有深度的原则设计的。学员拿上焊笔、焊锡和元器件真正的去焊接 PCB 板的时候会“迷”上电路,通过自己努力做出一个小模块并验证之的时候兴趣会爆“炸”,继续往深处走的时候会沉“醉”,不管你的题目是多么的“无趣”。
“接地气”的实验设计:在设计实验的时候我们通常会造这样的句,“通过 XXX的设计,使学员达到XXX的目标”,有没有自问过一句我是不是一厢情愿了?学员会不会按你的设想走?你是学员你会怎么样?
“经历式”的实验设计:我的理解,其实你根本不用“用力”的去“引导”学员,你只要挖好坑,设计个“不完美”的实验,让学员去经历就好啦。你说一万遍读书要有质疑有批判性是没用的,他自己经历一次就建立起来了!以下是个人的理解在实验中的体现:1)从第一个模块——电压比较器开始。教科书上的电压比较器如图1所示:

图 1 电压比较器原理图
按照教科书上的电压比较器,采用常用器件 LM393 设计原理图如图 2 所示:

图 2 基于LM393 的电压比较器电路图
按书上的原理 $\mathrm { u l } > \mathrm { u 2 }$ 时输出高电平, $\mathrm { u l } \mathrm { < u 2 }$ 时输出低电平,可实际电路 $\mathrm { u l } \mathrm { > } \mathrm { u } 2$ 时输出为0,$\mathrm { u l } \langle \mathrm { u } 2$ 时输出低电平。那学员就开始查找原因了,电路很简单就是按书上做的可就是做不对,有的学员都气急败坏了,这个时候提醒他一句好好看看实际器件 DATASHEET中的电路图(之前说过很多遍)。实际的器件是 OC(集电极开路)接法,需要在输出和正电源接入上拉电阻。这样你之前说过很多遍的理论和实际的差距他一下就明白了,对教科书很自然的不那么“信任”了,有灵性的学员还要问一句为什么设计成 OC接法?很自然的。
2)积分电路。按教科书上的电路原理图做得积分电路如图 3所示:

图 3 教科书中的积分电路
又是一例按教科书做不出理想结果的情况,尽管积分电路从原理上输出端到反相输入端之间只需接积分电容器 C1,但是实际应用中,为了保证集成运放的静态工作点位于电源电压中点,需要利用反馈获得。因此还需要在C1 两端并联电阻,对于UA741一类通用放大器一般选用2.2M,对于新型运放可选 10M。
3)解决了积分电路问题之后,三角波发生电路就会输出三角波,按要求采用 UA741 作为运放芯片时,三角波会发生失真如图 4左图所示,学员在分析、解决问题时绕不开的会遇到集成运放的另一重要参数——电压摆动率,按设计要求 UA741 的 $0 . 8 \mathrm { V / u S }$ 的电压摆动率是满足不了幅值 5V,频率为 5K 的电压变化的,换个优值运放 OP07 就解决了。这个参数是教科书中未提及过,它和增益带宽积一样是集成运放的最重要参数之一。教科书是不是不能信了呢?教科书也没有错,它只是按照理想器件去讲问题,可实际需要考虑的问题就很多。

图 4 不同运放做出的三角波对比
4)考虑到层次性,桥式逆变电路和驱动电路没挖什么坑,按照最经典的电路设计的。只是在最后做LC滤波器的时候,学员会绕不开滤波电感的问题,在教科书里电感就只有一个参数,但实际应用中同样 10mH 的电感是很多种类的。如图 5 所示,左侧 10mH 电感为高频电感,在低频大电流的功率电路中瞬间饱和完全体现不出 $1 0 \mathrm { m H }$ ,右侧拆个变压器二次侧当电感用,也大约是 $1 0 \mathrm { m H }$ ,在功率电路中效果就很好。同样电容、二极管等器件也是多种多样,正确选用是需要很深的功力去拿捏的,在插线实验中是练不到这个的。

图 5 不同种类的10mH 电感
适可而止,可以埋包的地方还是有很多的,而且学员在试验中还会遇到各种各样设计之外的问题,有的学员作了这个实验已经开始怀疑人生了,这就够了,想通过一个实验让学员得到全面提高也是自欺欺人和一厢情愿的,我们对学员说了太多的“你要怎么怎么”“学员应该具有什么什么素质”,而对于能不能达成,对如何达成,学员按不按你设想的走,思考的太少。
其实在本设计中并没有故意去挖坑设包袱,只是自然的把教科书中的东西体现在实验中,至于什么质疑精神、批判精神、严谨的态度、敬畏的心理,真的需要“用力”的去引导么,学员自己“经历”几次就够了!
6. 实验原理及方案
1) 基本部分
实验以“图板”的方式开启,给定电路图和 PCB 板,如图 6 所示,图中均未给定器件参数和型号,需要学员自己去拿捏和验证。

图 6 SPWM 信号产生所需电路图及 PCB 板
从最基本的模块开始做起,先在图板中按顺序设计制作电压比较器、三角波发生电路、正弦波发生电路(可选)、减法电路,自主设计实验验证之。在实际应用中 SPWM 波主要由调制法实现,即将调制波(正弦波)与载波(三角波)进行电压比较,如图 7所示

图 7 SPWM 波的生成原理
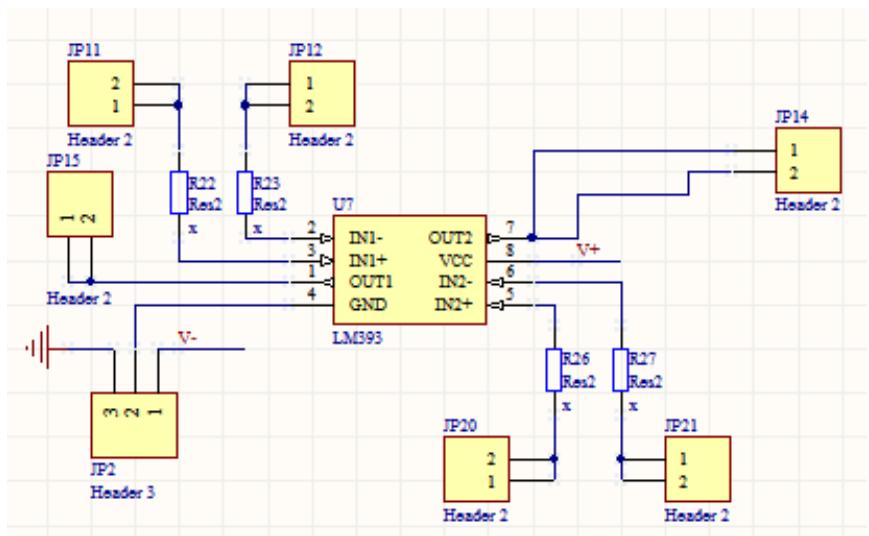
根据基本原理将基本模块连接产生 SPWM波如图 8所示给定桥式逆变电路模块及其驱动模块的图板如图 9所示,设计、制作并自主设计实验验证之。

图 8 SPWM 信号的产生

将SPWM产生模块、驱动模块、桥式逆变电路、直流电源、负载正确连接如图10所示,实现基本的逆变功能。

图 9 桥式逆变电路及其驱动的图板
图 10 系统连接图
2) 发挥部分
$\textcircled{1}$ 从系统的观点看问题:分析可能导致负载波形畸变的原因,实验行之有效的改进方法。波形畸变的原因有很多,包括输出 LC滤波器的设计、三角波本身的非线性、载波和信号的频率比的设置、驱动模块中死区时间导致的波形畸变、信号间的干扰等。那么采取相应的措施可以使波形一步步优化。如图11所示

图 11 负载输出波形
$\textcircled{2}$ 从工程的角度看问题:分析无法进一步优化的原因。
受限于实验室条件,有的时候无法把一个实验做的很完美,这个时候一定要知道客观原因所在。无法进一步改善波形的原因有:
1.功率电路和信号电路不同,对 LC 滤波器对器件参数要求比较严格,特别是电抗器主要靠定制,淘宝很难买到合适的,小经费也是大问题。这样巴特沃斯滤波器的设计就很难体现出来,而且不能实现高阶化,从波形中可以很明显的看出中频附近的衰减不够。
2.从波形中可以看到波峰两侧是不对称的,这是偶次谐波的表现,主要是驱动器里死区时间导致的,加大载波和信号的频率比可以改善,减小信号的频率验证有效。但自激振荡式的三角波发生器频率比较低,能提高的有限,本实验中最高提到 12K,期望提高到 50K 就难以完成了,而实验室的波形发生器又不能发三角波。下一步可以设计制作多谐式振荡器。
3.三角波有轻微的畸变,可能是由运放本身的噪声或者精度引起的,因为用 ua741和 op07结果是不一样的。可选择低噪声、高精密运放。因为不是引起波形畸变的主要原因和实验室没有相应器
件,可在最后考虑这部分原因。
7. 教学实施进程
前面的内容中都有体现,我不想在累述,您也未必想看,就这样吧。
8. 实验报告要求
实验报告需要反映以下工作:
1) 实验需求分析
2) 实现方案论证
3) 理论推导计算
4) 电路设计与参数选择
5) 电路测试方法
6) 实验数据记录
7) 数据处理分析
8) 实验结果总结
9. 考核要求与方法
由于学员人数较少,层次、水平又不同,在实验内容和考核方式上主要进行个性化安排,主要考核点在以下方面:
1) 实物验收:功能与性能指标的完成程度。
2) 实验质量:电路方案的合理性,焊接质量、组装工艺。
3) 自主创新:功能构思、电路设计的创新性,自主思考与独立实践能力。
4) 实验成本:是否充分利用实验室已有条件,材料与元器件选择合理性,成本核算与损耗。
5) 实验数据:测试数据和测量误差。
6) 实验报告:实验报告的规范性与完整性。
10.项目特色或创新
1)提出了“图板式”的实验模式
2)提出了“经历式”的实验设计
3)提出了对“趣味性”的理解
4)突出了器件种类、型号的具体选择。器件在图上书上只是一个符号加一个参数,而在实际应用中器件是千变万化的,很多学员做了 4 年插线实验对器件一无所知。实验教学的改革是多么的必要啊
5)实验案例信息表
| 案例提供单位 | 空军勤务学院 | 相关专业 | 电工电子教研室 | |||
| 设计者姓名 | 卢佳 | 电子邮箱 | Lujia4444@163.com | |||
| 移动电话 | 13914877400 | 通讯地址 | 江苏徐州鼓楼区西阁街85号 | |||
| 设计者姓名 | 电子邮箱 | |||||
| 移动电话 | 通讯地址 | |||||
| 设计者姓名 | 电子邮箱 | |||||
| 移动电话 | 通讯地址 | |||||
| 相关课程名称 | 学生年级 | 二年级及 | 学时(课内 | 20 | ||
| 支撑条件 | 仪器设备 | |||||
| 软件工具 | ||||||
| 主要器件 | ||||||