模拟音乐效果器电路的设计
实验题目:模拟音乐效果器电路的设计
1. 课程简要信息
课程名称:电子电路综合设计(实验课程名称,或含实验的理论课程名称)
课程学时:20学时(课内、课外)
适用专业:自动化类、电子信息类(专业名称或专业类名称)
学生年级:大二下(年级、学期)
2. 实验内容与任务(限 500 字,可与“实验过程及要求”合并)
1)利用通用运放在基本运算电路的基础上设计模拟音乐效果器电路,电路功能为在保持基波频率不变的前提下改变音频信号的谐波成分,产生不同的音色效果;
2) 电路中设置音色调节旋钮,用来改变奇次谐波与偶次谐波;
3) 通过对模拟效果器电路原理的分析,理解电路中信号产生失真的原理,学习如何在信号处理电路中避免失真的产生。
3. 实验过程及要求(限 300 字)
1) 了解信号基波和各次谐波之间的关系,以及谐波产生的原理;
2) 从时域波形和频率成分两个角度理解信号失真;
3) 了解正弦波、方波、三角波、锯齿波等几种常见波形的谐波成分;
4) 回顾利用运放搭建的比例运算电路、积分电路、微分电路、指数运算电路、对数运算电路等
基本运算电路;
5) 学习使用示波器观察信号频谱;
6) 搭建基本运算电路,并在其中增加非线性环节改变信号谐波成分,用正弦波作为输入,观察
输出波形的变化及谐波成分的变化;
7) 合理使用电位器,改变输出波形,改变奇次、偶次谐波比例;
8) 将输出信号接入音箱,用听觉感受谐波成分对音色的影响,理解模拟音乐效果器原理;
9) 分组完成实验并答辩,介绍所设计电路的原理及特点,分享设计经验,撰写实验报告。
4. 相关知识及背景(限 150字)
模拟效果器在电声乐器的演奏中使用率非常高,其原理是在基于运放的运算电路的基础上增加非线性环节,使信号波形产生畸变,从而改变各次谐波比例,制造出不同音乐效果。本实验项目安排在模拟电子技术课程中基本运算电路部分之后,实验过程中需要运用基本运算电路、限幅电路、波形失真、信号频谱、谐波成分等知识点。
5. 教学目标与目的(限 100 字)
将基本运算电路知识点与具体功能需求挂钩,引导学生结合实际应用领域改造、设计电路,锻炼工程应用中设计电路、调试电路的能力,并对技术方案进行分析比较,培养工程师思维。
6. 教学设计与引导
本实验内容为模拟电子技术在电声乐器领域中的典型应用,需要用到模拟电子技术中的基本运算电路及信号频谱等知识,在实验过程中学生要经历应用需求研究、方案选择、仿真分析、电路设计与调试、功能验证、总结比较等环节。在教学实践过程中,应在以下几个方面加强对学生的引导:
1) 学习基本运算电路部分内容,理解反馈网络与电路功能之间的关系。
2) 学习信号频谱知识,理解信号基波与各次谐波之间的关系、几种常见波形的频谱成分。
3) 简要解释模拟效果器电路的原理,即在基本运算电路中故意造成波形失真,引导学生进入正确的设计思路。
4) 鼓励学生先用 MultiSim 进行仿真,评估电路功能及可行性。
5) 仿真电路初步通过后,要求增加音色调节功能,即在合适的位置增加电位器,可通过调整电位器改变波形的失真程度,从而改变信号音色。
6) 引导学生依据功能需求合理选择原型电路,暨能产生波形失真,又能调整失真程度,原型电路可在比例运算电路、微分电路、积分电路、指数电路、对数电路中进行选择。
7) 给出一个过载效果器的实际电路,讲解该电路的几处设计要点,引导学生开阔思路进行设计。
8) 鼓励学生扩展其他功能,比如多种失真效果选择、音量调节、滤波功能等。
9) 电路设计完成后,要求学生在面包板上搭建实际电路,并进行调试。
10)以 1kHz 正弦波作为输入,观察输出波形失真情况,并利用示波器的频谱功能观察谐波情况,测试音色调节功能
11)给调试完成的电路提供音频输入信号,将输出信号接入音箱,亲自感受音色效果,加深印象,提高学习兴趣。
12)为完成实验的小组组织答辩,鼓励学生讲解电路的原理、特点、设计经验等,加强互动交流,并引导学生在不同方案之间作比较,开阔思路。在设计过程中,引导学生以功能为导向,以理论知识为出发点,以仿真为重要辅助手段,以实际电路的搭建和调试为侧重点,完成整个设计与调试过程。
7. 实验原理及方案
1) 模拟效果器电路原理:基本运算电路中反馈网络决定电路特性,在反馈网络中引入非线性器件可在输出波形中产生非线性失真,从而改变波形形状,产生谐波,制造出多种音色效果。
2) 常见波形中,正弦波只有基波成分,标准方波和三角波只有奇次谐波成分,而占空比非 $50 %$ 的矩形波和三角波则会有奇次、偶次谐波共存,占空比偏离 $50 %$ 越多产生的偶次谐波成分越多。
3) 失真波形中奇次谐波越多产生的音色越冷硬明亮,偶次谐波越多音色越温暖暗淡,调节音色实际上是在调节失真波形中奇次谐波和偶次谐波的成分。
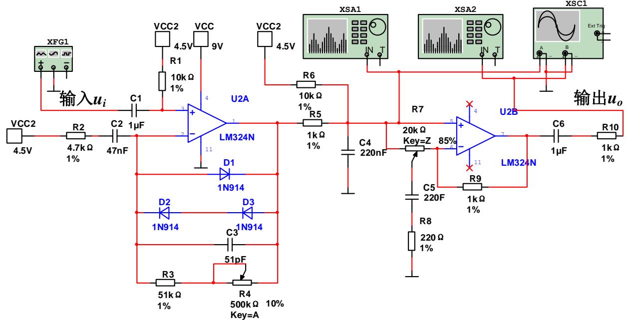
4) 给出一个模拟效果器电路实例,如下图所示

图中电路分为两级,第一级反馈网络中引入了反向并联的二极管作为非线性环节,且两个方向二极管数量不同,使得信号不同极性下限幅电压不同,使输出波形产生非线性失真,从而引入谐波成分。
5) 电路中的运放可选择通用型号,如 LM324、NE5532、uA741等,鼓励学生设计单电源供电电路,更加贴近工程应用场景。
6) 可以改变非线性环节部分,产生不同失真效果,在末级增加有源滤波电路,调节高频或低频成分,也可增加功率放大电路,通过它调节音量。
8. 教学实施进程
本实验项目需要综合运用模拟电子技术部分知识与信号处理部分知识,结合音频处理方法完成任务,根据学生的实际情况应深入浅出的引入相关知识,循序渐进安排实验进程,安排教学实施进程如下:
1) 给出预习知识范围,附相关学习资料。
2) 在前序课程中穿插预习内容的讲解,如有条件可演示成品模拟效果器电路的波形及音效。
3) 课上仿真,有针对性地答疑,将学生的典型案例对全班进行讲解,给出引导性建议。
4) 仿真验收后发放元器件,进行实际电路搭建及调试。
5) 调试过程中有针对性地进行指导,给出成品模拟效果器电路案例,并加以分析,指出设计要点,如耦合电容对信号传递过程的影响、反馈网络中非线性元件的合理安排、失真程度的调节方法等。
6) 验收实验结果,组织学生答辩,鼓励学生讲解各自电路的优缺点,老师给出合理建议,开阔学生思路,并帮助其总结设计经验,将理论知识与实践情况联系起来,加深学习印象。
7) 收集、批改实验报告。
9. 实验报告要求
实验报告需要反映以下工作:
1) 预习内容
2) 功能需求分析
3) 实现方案论证
4) 电路仿真及分析
5) 实际电路设计及调试
6) 电路测试方法及结果记录
7) 方案分析
8) 总结
10.考核要求与方法(限 300 字)
1) 预习验收:考查对前序知识的掌握情况
2) 仿真情况:考查方案合理性、可行性
3) 实物验收:电路功能的完成情况及电路组装工艺
4) 发挥部分:如果设计出扩展功能则根据完成情况酌情加分
5) 实验结果:综合考查电路功能、性能、测试结果及实际运行情况
6) 实验报告:表述是否清晰、格式的规范性和内容的完整性
11.项目特色或创新(可空缺,限 150 字)
模拟电路设计中的常规思路是要避免失真的产生,但在某些特殊应用场合下要利用放大电路产生失真的特性从而改变信号波形,通过对模拟效果器电路的设计过程,理解模拟电路波形失真和谐波成分改变的关系,并引入效果试听环节,增加实验的趣味性。
参赛信息表
| 案例提供单位 | 北京信息科技大学 | 相关专业 | 自动化类、电子信息米 | |||
| 设计者姓名 | 王扬 | 电子邮箱 | wangyang@bistu.edu.cn | |||
| 移动电话 | 15901099213 | 通讯地址(含邮编) | 北京市海淀区清河小营东路 12号,邮编:100190 | |||
| 设计者姓名 | 电子邮箱 | |||||
| 移动电话 | 通讯地址(含邮编) | |||||
| 设计者姓名 | 电子邮箱 | |||||
| 移动电话 | 通讯地址(含邮编) | |||||
| 相关课程名称 | 模拟电子技术、信号与系统 | 学生年级 | 大二 | 学时(课内+课外) | 20 | |
| 支撑条件 | 仪器设备 | 计算机、面包板、稳压电源、信号源、示波器 | ||||
| 软件工具 | MultiSim | |||||
| 主要器件 | 运放LM324、二极管1N914 | |||||