模电实验单元电路与综合系统的设计及实现
课程名称:模拟电子技术实验
实验题目:模电实验单元电路与综合系统的设计及实现
课程简要信息
课程名称:模拟电子技术实验
课程学时:18+12 (课内+课外)学时
适用专业:电子信息工程、电气工程及其自动化
学生年级:二年级
实验内容与任务(限500字)
根据模拟电子技术实验教学大纲,将各个实验按单元电路模块的形式分别进行设计,最后综合形成一个电路系统,其结构方框图如图1所示。

图1 系统结构方框图
整个实验系统可完成以下实验内容或达到相应的性能指标:
- 晶体管共射极单管放大器可完成实验内容:
①静态工作点的调试;
②测量电压放大倍数;
③测量输入电阻和输出电阻;
- OCL功率放大器可完成实验内容:
①最大输出功率的测试;
②效率的测试;
③频率响应的测试;
- 电压串联负反馈放大器可完成实验内容:
①测量基本放大器的各项性能指标;
②测量负反馈放大器的各项性能指标;
③ 观察负反馈对非线性失真的改善;
- 模拟运算电路可完成实验内容:
①反相比例运算电路;
②同相比例运算电路;
③电压跟随器;
- 有源滤波器可完成实验内容:
①二阶低通滤波器(LPF);
②二阶高通滤波器(HPF);
- 正弦波发生器的设计:
①振荡频率:1KHz;
②振荡频率测量值与理论值的相对误差<±5%。
③根据设计要求和已知条件,计算并选取各元件参数。
④测量正弦波振荡电路的振荡频率,并与理论计算相比较。
-
集成直流稳压电源:
-
出电压U
0和最大输出电流Iomix的测量。
②稳压系数S 的测量
③输出电阻R0的测量
④输出纹波电压的测量
- 语音放大器的设计:
① BPF带通频率范围:300Hz~3k Hz,放大倍数Au=1。
②功率放大器:当电源供电电压为±12V,负载阻抗R
L=8Ω时,功率放大器最大不失真功率:Pom≥5W,并能驱动扬声器正常发声。③输出功率连续可调:直流输出电压:U
O≤50mV(输入短路时)。
静态电源电流:IO≤100mA(输入短路时)。
该系统包含8个实验,在完成实验一至实验七后,再将七个实验综合形成一个电路系统,完成实验八,最终可实现对指定频率范围的语音信号进行放大,并能用扬声器将处理后的语音信号播放出来。
实验过程及要求(限300字)
-
根据实验内容和任务,按教学顺序,先运用Multisim仿真软件对各单元电路进行仿真,后再完成实验一至实验八的单元电路模块的安装和焊接。
-
焊接完电路的单元模块后,再到模拟电路实验室按实验指导书的要求完成相应的实验内容。
-
待实验一至实验七均完成后,逐级级联各单元电路,构建测试环境,将七个实验综合成一个电路系统,完成语音放大器的设计。
-
调整相应的电路参数,使电路满足语音放大器的各项性能指标,设计实验数据记录表格,并记录相应的数据。
-
在输入端,通过麦克风输入语音信号进行试听。
-
撰写设计总结报告,总结并分享实验的经验、参数的计算和调试技巧。
相关知识及背景(限150字)
这是一个综合运用模拟电子技术各单元电路知识解决现实生活和工程实际问题的典型案例之一。实验设计内容涉及模拟电路中的验证性、综合性和设计性实验,由浅入深,让学生掌握单元电路的设计、元器件的选择及运用、参数的计算与设定、电路的调试和性能指标的测试等知识。通过实验可培养学生查阅资料、创新能力、团队协作、发现问题和解决实际问题的能力,提高学生的工程实践素养。
教学目标与目的(限100字)
通过项目式实验教学设计,使学生明确电路的设计任务和要求,掌握各单元电路的设计、参数计算、元器件的选择及参数测量方法,完成一个完整的项目设计,掌握工程设计的方法,提高学生理论联系实际的工程实践能力。
教学设计与引导
本实验的过程是一个比较完整的工程实践项目,实验内容包含了验证性、综合性和设计性实验,在实验过程中可培养学生文献资料的查阅、设计方案的分析、参数的计算与调整、元器件的选择、系统的调试以及报告的撰写等内容。在实验教学中,应在以下几个方面加强对学生的引导:
-
实验前制作实验样板,通过实物演示证明此实验方案是可行的,再向学生详细讲解项目设计的方法和过程,让学生对实验的过程有初步的了解。
-
在课堂上布置每次实验的任务和要求,明确实验的考核要求和评分标准。
-
布置学生实验前利用课余时间预习,利用仿真软件对单元电路进行仿真,熟悉实验内容。
-
向学生讲述常用电子元器件的识别和检测方法,指导学生进行器件焊接。
-
单元电路模块焊接完成后,再到模拟电路实验室调试并根据实验指导书完成相应的实验内容。
-
各单元电路调试完成,再将各单元电路链接起来进行,调整电路参数,完成语音放大器的功能测试。
-
撰写实验报告应包含:实验的任务和要求、实验参数的计算及选择、制作及调试过程、性能指标的测试及实验总结等几方面的内容。
实验原理及方案
- 系统结构
系统结构方框图见图1
- 实现方案
实验一 晶体管共射极单管放大器
①实验原理

图2 电阻分压式共射极单管放大器实验电路图
②实验内容
[I]{.mark} 静态工作点的调试
表1 放大器静态工作点的测量( IC=2.0mA)
参数 项目 |
UB(V) | UE(V) | UC(V) | RB2(KΩ) | UBE(V) | UCE(V) | IC(mA) |
|---|---|---|---|---|---|---|---|
| 理论值 | |||||||
| 实测值 |
II测量电压放大倍数
表2 电压放大倍数的测量(Ic=2.0mA)
| RC(KΩ) | RL(KΩ) | Ui(mV) | Uo(V) | Au实测值 | Au理论值 | 观察记录一组ui和uo波形 |
|---|---|---|---|---|---|---|
| 2.4 | ∞ | |||||
| 1.2 | ∞ | |||||
| 2.4 | 2.4 |
III测量输入电阻和输出电阻
表3 输入电阻和输出电阻的测量
| US(mv) | Ui(mv) | Ri(KΩ) | UL(V) | UO(V) | R0(KΩ) | ||
|---|---|---|---|---|---|---|---|
| 测量值 | 计算值 | 测量值 | 计算值 | ||||
实验二:OCL功率放大器
①实验原理

图3 OCL 功率放大器实验电路
②实验内容
I最大输出功率P0m和效率η的测试
表4 最大输出功率的测试
| U |
U |
R |
P |
|---|---|---|---|
表5 效率的测试
| U |
I |
P |
P |
η |
|---|---|---|---|---|
II输入灵敏度测试
V频率响应的测试
表6频率响应的测试(Ui= mV)
| fL fo fH | ||||||||||||
|---|---|---|---|---|---|---|---|---|---|---|---|---|
| f(Hz) | ||||||||||||
| UO(V) | ||||||||||||
| Au=UO/Ui | ||||||||||||
实验三 电压串联负反馈放大器
①实验原理

图4 带有电压串联负反馈的两级阻容耦合放大器

图5 等效的基本放大器
②实验内容
I测量静态工作点
表7 静态工作点的测量
| U |
U |
U |
I |
|
|---|---|---|---|---|
| 第一级 | 2.0 | |||
| 第二级 | 2.0 |
II测试基本放大器的各项性能指标
表8 基本放大器/负反馈放大器测试记录表
| 基本放大器 | US (mv) |
Ui (mv) |
UL (V) |
UO (V) |
Au | Ri (KΩ) |
RO (KΩ) |
|---|---|---|---|---|---|---|---|
| 负反馈放大器 | US (mv) |
Ui (mv) |
UL (V) |
UO (V) |
Auf | Rif (KΩ) |
ROf (KΩ) |
III测量通频带。
表9 基本放大器/负反馈放大器通频带测试记录表
| 基本放大器 | fL(KHz) | fH(KHz) | fBW (KHz) |
|---|---|---|---|
| 负反馈放大器 | fLf(KHz) | fHf(KHz) | fBWf(KHz) |
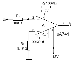
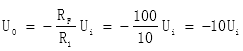
实验四 集成运算放大器的基本应用 ─ 模拟运算电路
①实验原理及内容
I反相比例运算电路

图6 反相比例运算电路
表10 反相比例运算电路的测量
| Ui(V) | U0(V) | ui波形 | uO波形 | Au | |
| 实测值 | 计算值 | ||||
II同相比例运算电路。
同相比例运算电路原理如图3-4-2(a),它的输出电压与输入电压之间的关系为
,
R2=R1 // RF

(a) 同相比例运算电路 (b) 电压跟随器
图7 同相比例运算电路
表11同相比例运算电路的测量
| Ui(V) | U0(V) | ui波形 | uO波形 | AV | |
| 实测值 | 计算值 | ||||
表12 电压跟随器的测量
| Ui(V) | U0(V) | ui波形 | uO波形 | AV | |
| 实测值 | 计算值 | ||||
实验五 集成运算放大器的基本应用 ─ 有源滤波器
①实验原理及内容
I二阶低通滤波器

(a)电路图 (b)幅频特性
图8 二阶低通滤波器
电路性能参数
二阶低通滤波器的通带增益
截止频率,它是二阶低通滤波器通带与阻带的界限频率。
品质因数,它的大小影响低通滤波器在截止频率处幅频特性的形状。
表13 二阶低通滤波器的测量
| f(Hz) | ||||||||||||
| U |

图9 二阶低通滤波器频率特性曲线 图10 二阶高通滤波器频率特性曲线
II二阶高通滤波器
(a) 电路图 (b) 幅频特性
图11 二阶高通滤波器
测量输出电压,记入表15中,并在图16中描绘出二阶高通滤波器的频率特性曲线。
表14 二阶高通滤波器的测量
| f(KHz) | ||||||||||||
| U |
实验六 正弦波发生器的设计
I设计任务与要求:
利用集成运算放大器设计RC桥式正弦波振荡电路。其正弦波输出为:
(1)振荡频率:1KHz。
(2)振荡频率测量值与理论值的相对误差<±5%。
(3)电源电压变化为±1V时,振幅基本稳定。
(4)振荡波形对称,无明显非线性失真。
(5)根据设计要求和已知条件确定电路方案,计算并选取各元件参数。
(6)测量正弦波振荡电路的振荡频率,并与理论计算相比较。
II电路设计原理
RC桥式振荡电路由RC串并联选频网络和同相放大电路组成,如图18所示。

图12 RC桥式振荡电路
测量和调节参数,改变振荡频率,将测量数据与理论值相比较,直至满足设计要求为止,将测得的数据记录在表16。
表15 正弦波发生器的数据记录
| 元件值 | 实测值 | 理论值 | 相对误差 | ||
| R(kΩ) | C(uF) | T(ms) | f0(HZ) | fO’(HZ) | Δ f0/fO’ |
图13 振荡波形
实验七 集成直流稳压电源
①实验原理
图14 由W7812构成的串联型稳压电源
②实验内容
I输出电压U0和最大输出电流Iomix的测量。
表16初测实验数据
| 输入交流电压U |
滤波输出直流电压U |
稳压输出电压U |
最大输出电流I |
II稳压系数S 的测量
表17 稳压系数的测量(I0=100mA)
| 测 试 值 | 计算值 | ||
| U2(V) | UI(V) | UO(V) | S |
| 9 | |||
| 15 | 12 | ||
III测量输出电阻R0。
表18输出电阻的测量
| 测 试 值 | 计算值 | |
| I0(mA) | U0(V) | R0(Ω) |
| 空载 | ||
| 100 | ||
IV测量输出纹波电压。
纹波电压用示波器测量其峰峰值U0P–P,或者用毫伏表直接测量其有效值,由于不是正弦波,有一定的误差。取U2=15V
,U0=12V,I0=100mA ,测量输出纹波电压U0,并记录U0P–P= 或U0=
。
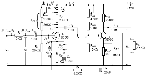
实验八 语音放大器的设计:
要求:
① BPF带通频率范围:300Hz~3k Hz,放大倍数Au=1。
②功率放大器:当电源供电电压为±12V,负载阻抗R
L=8Ω时,功率放大器最大不失真功率:Pom≥5W,并能驱动扬声器正常发声。③输出功率连续可调:直流输出电压:U
O≤50mV(输入短路时)。静态电源电流:I
O≤100mA(输入短路时)。
提示:
根据图1的方框图,将实验一到实验七的电路级联起来,适当调整参数,使电路满足语音放大器的要求,其中BPF滤波电路可把LPF和HPF串接起来可以实现;电源电路可以利用工频变压器、整流桥堆、滤波电容和三端稳压集成块设计,变压器把220V,50Hz的交流电变换成双12V的交流电,然后经过整流桥堆、滤波电容、三端稳压集成LM7812和LM7912后,得到±12V的电压。
教学实施进程
为使整个实验教学顺利进行,制订了详细的教学计划,教学实施进程见表20。
表19教学实施进程表:
岭南师范学院信息工程学院
项目教学实施进度表
项目名称:[模电实验单元电路与综合系统的设计及实现]{.underline}
| 序号 | 实施环节 | 课内(集中) | 课外(分散) |
|---|---|---|---|
| 1 | 实验一 晶体管共射极单管放大器(验证性) | 2 | 1 |
| 2 | 实验二OCL功率放大器(综合性) | 2 | 1 |
| 3 | 实验三 电压串联负反馈放大器(综合性) | 2 | 1 |
| 4 | 实验四 模拟运算电路(验证性) | 2 | 1 |
| 5 | 实验五 有源滤波器(验证性) | 2 | 1 |
| 6 | 实验六 正弦波发生器的设计(设计性) | 2 | 2 |
| 7 | 实验七 集成直流稳压电源(验证性) | 2 | 1 |
| 8 | 实验八 语音放大器的设计与调试(综合设计性) | 4 | 4 |
| 合计 | 18 | 12 | |
实验报告要求
实验报告是培养和锻炼学生以书面的形式进行数据处理和分析的能力,教师可从批改实验报告的过程中看出学生的实验数据是否真实,实验结论是否符合要求,从而反映出学生对实验的掌握情况。报告包含两部分,主要要求如下:
第一部分:实验1-实验7报告主要包含以下内容
-
实验目的
-
实验仪器
-
实验原理
-
实验内容和步骤
-
数据记录
-
数据分析
-
实验结论及体会
第二部分:实验8综合系统报告主要包含以下内容
-
设计的任务和要求分析
-
设计方案的论证
①各单元电路的参数计算
②元器件的选择
③具体电路的设计
- 制作及调试过程
①焊接调试流程
②调试时发现的问题及解决办法。
- 性能指标的测试
①测试仪器
②测试的数据
③数据分析及讨论
- 实验总结
①实验的心得及体会
②对本课程的建议
6)参考文献
考核要求与方法(限300字)
- 考核方式:课前预习报告和实验报告+综合系统调试及参数测量+系统设计报告
①课前预习和实验报告(取实验1-实验7平均分)——满分为100分,占总成绩评定的60%。
②综合系统调试及参数测量(实验8)——满分为100分,占总成绩评定的25%。
③综合系统实验报告(实验8)——满分为100分,占总成绩评定的15%。
2)实验1-实验7评分表见附件1,实验8综合系统设计评分表评分见附件2和附件3。
项目特色或创新(可空缺,限150字)
项目的特色在于:
1) 注重基础性:将实验项目按单元电路模块的形式设计,每个单元电路涵盖了模拟电路不同的基础知识点。
2) 综合性和设计性:各模块单独完成后,再级联成一个整体的系统,实现指定的功能,培养学生的系统设计方法。
3) 实验内容以工程项目为背景进行设计,培养学生的工程实践综合能力。
附件1: 单元模块部分评分表
岭南师范学院电工电子实验教学中心
单元电路模块评分表
项目名称:[单元电路模块(实验1-实验7)]{.underline}
任课教师: 实验时间: 年 月 日 总成绩:
姓名: 学号: 专业: 班别:
| 预习报告 | 实验1 | 实验2 | 实验3 | 实验4 | 实验5 | 实验6 | 实验7 |
|---|---|---|---|---|---|---|---|
| 1.实验预习(含仿真)(10分) | |||||||
| 实验报告内容 | |||||||
| 1.实验目的(5分) | |||||||
| 2.实验仪器(5分) | |||||||
| 3.实验原理(10分) | |||||||
| 4.实验内容和步骤(15分) | |||||||
| 5.数据记录(20分) | |||||||
| 6.数据分析(25分) | |||||||
| 7.实验结论及体会(10分) | |||||||
| 总分 | |||||||
| 总分平均分 | |||||||
附件2 实物部分项目评分表
岭南师范学院电工电子实验教学中心
项目作品评分表(综合系统部分)
项目名称:[模电实验单元电路与综合系统的设计及实现]{.underline}
任课教师: 实验时间: 年 月 日 作品成绩:
姓名: 学号: 专业: 班别:
| 序号 | 测试内容 | 评分标准 | 测试结果 | 得分 |
|---|---|---|---|---|
| 1 | 前置放大器 (共 30分) |
①输入信号ui≤10mV ②输入阻抗:Ri≥100kΩ 达到基本要求(20分),超出基本要求10%的(30分),基于基本要求的,酌情加减分。 |
①输入信号: ②输入阻抗: |
|
| 2 | 带通滤波器 (共20分) |
①带通频率范围:300Hz~3kHz ②放大倍数Au=1 达到基本要求(20分),基于基本要求的,酌情加减分。 |
①带通频率范围: ②放大倍数: |
|
| 3 | 功率放大器 (共30 分) |
①最大不失真功率Pom≥5W ②电源提供的直流功率PV≥6.5W ③效率大于60% ④直流输出电压:UO≤50mV(输入短路时) ⑤静态电源电流:IO≤100mA(输入短路时) 达到基本要求(20分),超出基本要求10%的(30分),基于基本要求的,酌情加减分。 |
①最大不失真功率 ②电源提供的直流功率 ③效率 ④直流输出电压 ⑤静态电源电流 |
|
| 4 | 电源 (共 5分) |
①电源整流滤波稳压输出:+12V ②电源整流滤波稳压输出:-12V 达到基本要求(5分),基于基本要求的,酌情加减分。 |
①电源整流滤波稳压输出 ②电源整流滤波稳压输出 |
|
| 5 | 正确使用仪器(共5 分) | 正确使用信号发生器、示波器和万用表等仪器设备(5分),不规范使用仪器的,酌情扣分。 | ||
| 6 | 布局和焊接 (共 5分) |
电路布局合理,条理清楚,焊接工艺良好的(5分);其他的,酌情扣分。 | ||
| 7 | 试听 (共 5 分) |
声音清晰,效果好的(5分),其他的,酌情扣分。 |
附件3 报告评分表
岭南师范学院电工电子实验教学中心
项目作品评分表(报告)
项目名称:[模电实验单元电路与综合系统的设计及实现]{.underline}
任课教师: 实验时间: 年 月 日 报告成绩:
姓名: 学号: 专业: 班别:
| 实验设计报告评分 实验报告成绩(满分100分): 分 | ||
|---|---|---|
| 报告内容 | 评分 | 备注 |
| 1.设计的任务和要求分析(5分) | ||
| 2. 设计方案的论证及选择(30分) | ||
|
||
|
||
|
||
| 3. 制作及调试过程(20分) | ||
|
||
|
||
| 4. 性能指标的测试(25分) | ||
| ①测试仪器(5分) | ||
| ②测试的数据(10分) | ||
| ③数据分析及讨论(10分) | ||
| 5. 实验总结(15分) | ||
|
||
|
||
| 6.参考文献(5分) | ||
实验案例信息表
| 案例提供单位 | 岭南师范学院 | 相关专业 | 电子信息工程 | |||
|---|---|---|---|---|---|---|
| 设计者姓名 | 梁启文 | 电子邮箱 | zjlqw09@126.com | |||
| 移动电话 | 13659786292 | 通讯地址 (含邮编) |
广东省湛江市赤坎区寸金路29号岭南师范学院(524048) | |||
| 设计者姓名 | 龙世瑜 | 电子邮箱 | 861355362@qq.com | |||
| 移动电话 | 13828240063 | 通讯地址 (含邮编) |
广东省湛江市赤坎区寸金路29号岭南师范学院(524048) | |||
| 设计者姓名 | 林汉 | 电子邮箱 | Linh2001@163.com | |||
| 移动电话 | 13802825837 | 通讯地址 (含邮编) |
广东省湛江市赤坎区寸金路29号岭南师范学院(524048) | |||
| 相关课程名称 | 模拟电子技术 | 学生年级 | 二年级 | 学时(课内+课外) | 18+12 | |
支撑 条件 |
仪器设备 | 信号发生器、示波器、万用表 | ||||
| 软件工具 | Multisim、Proteus | |||||
| 主要器件 | 电源变压器、三端稳压集成、运算放大器、三极管、二极管及电阻电容等 | |||||


