直流电机转速检测与控制装置的设计
实验题目:直流电机转速检测与控制装置的设计
1. 课程简要信息
课程名称:电子技术综合实验课程学时:1 周适用专业:电气类、电信类学生年级:大二下、大三上
2. 实验内容与任务
该实验项目为系统综合性设计项目,需要学生在掌握单片机应用的前提下,设计电路对目标(该题目中的直流电机)转速进行检测,能够通过显示装置显示,并且可对电机转速进行控制。
直流有刷电机,是一种非常通用和实用的电气设备,通过控制器及其相应组成电路能实现智能调速,在构成闭环调速的系统中,必不可少的部分就是反馈环节,反馈环节测量数据的准确性、稳定性对系统性能影响巨大,因此需要精确度高、响应速度快的测量装置完成测速工作,以达到控制系统对速度的控制要求。
课题任务:
在不接触和阻碍电机转轴运动的前提下,按下列要求设计并制作相应的直流电机测速及控制装置。
1、基本要求(40 分)
以电动机电枢供电回路串接采样电阻的方式实现对小型直流有刷电动机的转速测量,并进行显示。
a) 测量范围: $6 0 0 { \sim } 5 0 0 0 { \mathrm { r p m } }$
b) 显示格式:四位十进制
c) 测量误差:不大于 $5 %$
d) 采样电阻对电机转速的影响:不大于 $1 %$
2、提高要求(60 分)
以自制传感器检测电动机壳外电磁信号的方式实现对小型直流有刷电动机的转速测量。
a)b) 测量范围: $6 0 0 { \sim } 5 0 0 0 { \mathrm { r p m } }$ 显示格式:四位十进制
c) 测量误差:不大于 $5 %$
d) 设计数控可调稳压电源,控制电动机运行电压 $( 5 \mathord { \sim } 1 2 \nu )$ ),实现转速可设定;
3. 实验过程及要求
本实验项目包含系统需求分析和设计、实物制作、报告撰写、作品展示及答辩等四个阶段。要求学生 $2 \tilde { \textrm { 3 } }$ 人一组完成作品设计,共同拟定设计方案,分工合作完成作品的制作,演示作品并进行答辩。实验过程主要有以下几方面内容:
1)了解直流电机内部结构和工作原理;
2)分析该系统的具体要求,查询相关资料确定系统设计方案;
3)确定采样电阻所采样信号的特征,并设计信号调理电路(包括阻抗匹配、滤波、放大、整形等),进行转速测量;
4)确定自制电磁传感器的形式,并调整信号调理电路,进行转速测量;
5)设计数控可调稳压电源,调整电机转速;
6)设计构建调试测试方案,并对系统进行优化;
7)撰写设计总结报告,并通过分组演讲,学习交流不同解决方案的特点
4. 相关知识及背景
这是一个运用电子技术解决工程实际问题的典型案例,需要运用电子技术、传感器及检测技术等知识。工程中经常用到各种传感器采集信息,对传感器信号都需要进行处理才能被处理器识别,如信号滤波、放大、变换等。并涉及测量仪器精度、线性度,硬件及软件反馈,仪器设备标定及抗干扰等工程概念与方法。
5. 教学目标与目的
本实验的过程是一个比较完整的工程实践工程,需要学生经历学习研究、方案论证、系统设计、实现调试、测试标定、设计总结等过程。引导学生了解现代测量方法、传感器技术,电机驱动技术,实现方案的多样性及根据工程需求对比选择技术方案;引导学生按需设计电路、选择元器件,构建测试环境与条件等。
6. 教学设计与引导
本实验的过程是一个比较完整的工程实践工程,需要经历学习研究、方案论证、系统设计、实现调试、测试标定、设计总结等过程。在实验教学中,应在以下几个方面加强对学生的引导:
1)系统需求分析,掌握该系统的功能组成,画出系统框图。
2)各功能模块实现方案确定,往往实现同一功能有很多方法,需要引导学生分析不同方案的优缺点。
3) 结合实验要求确定系统的基本程序流程,对各个模块进行功能测试。
4)可以简略地介绍反馈控制的基本原理,要求学生自学实现反馈控制的方法及参数的整定。
5)在功能模块设计、调试完成后,整合各功能模块,搭建系统硬件结构,并按照测评表逐项对系统进行测试。
6)在实验完成后,可以组织学生以项目演讲、答辩、评讲的形式进行交流,了解不同解决方案及其特点,拓宽知识面。
在设计中,要注意学生设计的规范性;如系统结构与模块构成,模块间的接口方式与参数要求;在调试中,要注意工作电源品质对系统指标的影响,电路工作的稳定性与可靠性;在测试分析中,要分析系统的误差来源并加以验证
7. 实验原理及方案
1)直流电机工作原理

图 1 小型直流有刷电机

图 2 直流电机内部物理模型图
直流电动机是将直流电能转换为机械能的电动机。因其良好的调速性能而在电力拖动中得到广泛应用。
当直流电源通过电刷向电枢绕组供电时,电枢表面的 N 极下导体可以流过相同方向的电流,根据左手定则导体将受到逆时针方向的力矩作用;电枢表面 S 极下部分导体也流过相同方向的电流,同样根据左手定则导体也将受到逆时针方向的力矩作用。这样,整个电枢绕组即转子将按逆时针旋转,输入的直流电能就转换成转子轴上输出的机械能。
2)实现方案
由于电机转子在转动过程中,电刷需要完成换向动作,因此电枢供电回路会产生脉冲电流,同时会向电机周围空间辐射电磁波,根据直流电机转速与脉动电流和电磁场变化频率的关联,来实现对电机转速的测量。
(一)串联采样电阻测速系统框图

图 3 采样电阻测速系统框图
以直流电机电枢供电回路串接采样电阻获取脉冲电流的频率,根据公式
$$ U = C _ { e } \Phi n = I ( r _ { 0 } + r ) $$
(??为电动机转速; $C _ { e }$ 为电磁常数; $\Phi$ 为磁通量; $r _ { 0 }$ 为电枢内阻; $r$ 为采样电阻)
采样电阻越小,对电机转速的影响越小。可采用 $0 . 2 \widetilde { \tau } 1 \Omega$ 康铜丝电阻。采样电阻的位置不同,可以采用高位采样和低位采样两种方式。低位采样电路中,采样电阻串接在电机与地之间,放大器采集电阻上电压变化情况;高位采样电路中电阻串接在电源与电机之间,利用差分放大器测量采样电阻两端的电压差,可以有效控制电机磁场辐射产生的共模干扰。
电机转动过程中由于电刷换向产生的电流波动,在采样电阻两端转变为脉冲电压输出,经过滤波,放大和比较电路,进一步将其转变为能被单片机识别的脉冲矩形波,单片机对数据进行进一步滤波处理后可将转速实时显示在液晶屏上。
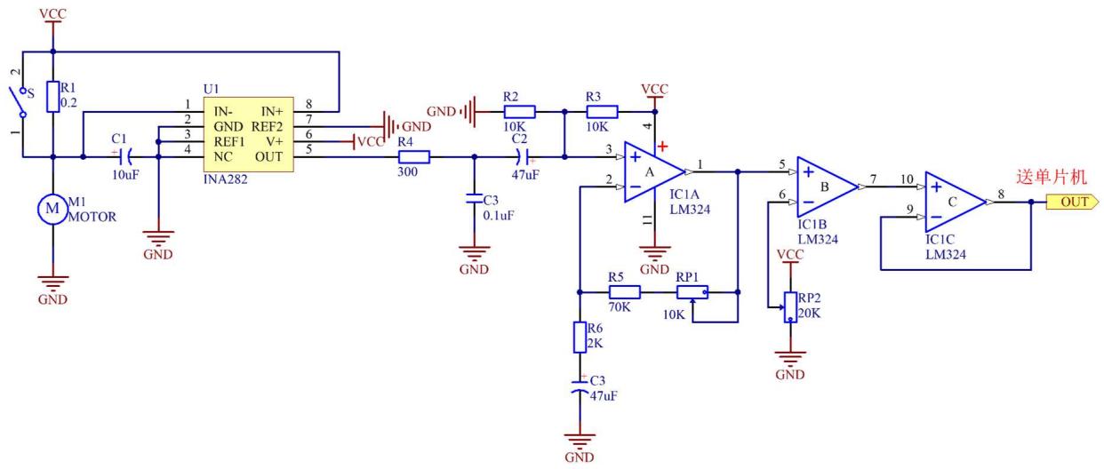
实验所采用的小型直流电机空载电流可达 $1 0 0 \mathrm { m A } ^ { \sim } 5 0 0 \mathrm { m A }$ 左右,差分放大可直接采用 INA282 将采样电阻的脉冲电流信号转换为幅度为 $1 0 0 \mathsf { m V }$ 左右的脉冲电压信号,该信号频率与电动机转速呈线性关系,但是要考虑电机内部转子的线圈数量。参考电路如图所示

图 4 采样电阻测速电路
(二)电磁探测测速系统框图

图 5 电磁传感器测速系统
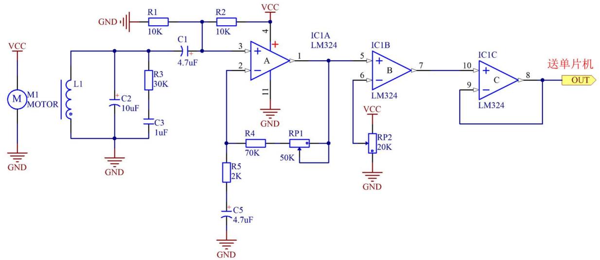
该设计课题发挥要求部分,将采样电阻改换成非接触的电磁信号传感器,并且要求自制该传感器,该部分内容有了基本要求部分的测试方案的基础,同时又要求学生能够综合运用所学知识,并且活学活用。自制传感器的目的是检测电机外部变化磁场,因此可以采用:1、绕制的多匝线圈,200 匝以上,同时加铁芯加强励磁;2、利用小型变压器单侧线圈;3、利用工字电感内部线圈等不同形式。

图 6 自制电磁传感器
该部分检测电路与基本要求部分基本一致,需要对信号进行滤波,放大,比较然后送给单片机进行检测,区别在于对自制传感器感应信号的采取提取方式不同。电路如图

图 7 电磁传感器测速电路
(三)转速控制电路
要实现对电机转速的控制,需要设计数字可控电源,本题目可采用 LM317 可调稳压芯片来实现,LM317 电压输出端与参考电压端之间电压为固定值,因此可以用单片机产生 PWM 经过滤波得到与 PWM 占空比相关联的直流电压来做为参考电压,调整 LM317 的输出,控制直流电机的转速,同时为了提高控制转速精度可将之前采集的转速信息作为反馈来实时调整电机转速。

图 8 电机转速控制系统框图
(四)单片机及程序流程从功能需求分析可知,该系统对 MCU 没有太高要求,带有 PWM 输出、通信接口和足够 IO 即可,学生可选用实验室提供的 MSP430,或者自行准备 STM32 最小系统板。在进行转速检测计算时,需要对采样数据进行简单滤波,以排除干扰跳变数据带来的影响,同时在进行转速设定调整输出时可以采用查表法,也可以利用反馈进行简单比例控制。程序设计流程如下图所示。

图 9 程序设计流程图
(五)测试工具与条件
系统由直流稳压电源供电,采用台式数字万用表、100M 双踪数字存储示波器进行测试,电机转速采用非接触式光学测速仪(UT371,精确度 $0 . 0 4 %$ )测量数据进行对比。由于电机转速会受外界条件影响,因此测试时须保证电机不受外力影响,无振动干扰等。
3)系统设计流程
直流电机转速检测与控制装置的设计是电子技术的综合运用。通过总体方案选择,单元电路设计,元器件的选择,参数计算,统一调试等过程,使学生了解完整的工程设计过程,如图 10 所示。

图 10 系统设计流程
4)学生作品测试(一)、优秀作品

图 11 自绕磁感线圈检测信号

图13 采样电阻检测电路

图12 采样电阻测试波形

图13 电磁线圈测试波形
(二)、其他作品集锦

图14 工字电感检测

图 15 学生作品(一)

图 16 学生作品(二)
8. 教学实施进程
(1) 发布设计题目,提出设计任务的基本要求和发挥要求;
(2) 根据设计题目查找相关参考资料,对设计要求进行分解和刨析;
(3) 结合数字和模拟电路中所学知识,讲解几种解决方案,引导学生分析并确定设计方案;
(4)(5) 结合题目要求查找相关资料,进行器件选型;按功能进行模块化设计,并分模块进行调试;
(6) 构建实物模型,整合各功能模块,并对系统进行联合调试;
(7) 按照评分表进行测试,记录测试结果,并对结果进行分析和总结;
(8) 完成课程设计报告,并进行答辩。
9. 实验报告要求
实验报告是实验情况的总结,是将本次实验的数据进行分析和整理,以加深对理论知识和实验原理的理解,增强利用理论知识解决实际问题的能力;同时也锻炼学生撰写技术文档的能力,要求小组成员各自独立完成一份实验报告,要求如下:
(1) 设计任务背景及要求(2) 设计方案及分析论证
1) 方案分析对比
2) 系统结构设计
3) 模块电路设计
4) 算法流程设计
(3) 仿真与实物制作过程(遇到的问题及解决方法)
(4) 系统测试结果1)测试方案(含接线图)2) 测试数据(测评表)3) 数据分析与结论
(5) 系统使用说明1)系统外观及各接口说明2) 系统操作使用说明
(6) 系统器件清单及成本估算
(7) 实验总结
1)本人所做工作
2) 收获与体会
3)对本课题的建议
(8) 参考文献
10.考核要求与方法
(1)考核要求:
1)实验质量:电路方案的合理性,仿真电路原理图的规范性,面包板组装工艺。
2)自主创新:功能构思、电路设计的创新性,自主思考与独立实践能力。
3)实验成本:是否充分利用实验室已有条件,材料与元器件是否超出清单,成本核算与损耗。
4)实物验收:功能与性能指标的完成程度,完成时间,是否对电路进行探究性研究,
答辩的情况以及演讲的条理性。
5)实验数据:仿真实验结果的合理性、实物测试数据的正确性,实验数据的比较、分析和总结。
6)课程考试:在规定的时间完成相关理论知识点的考核,电路仿真结果的正确性以及提交电子档的完整性和规范性。
(2)考核方法:
1)考核方法:以 $2 \tilde { \textrm { 3 } }$ 人小组为单位进行课题设计,小组完成一个实物作品进行实物测试,同时进行答辨,分别完成各自实验报告。
2)成绩构成:总成绩=实物测评 $\ast 5 0 % +$ 实验报告 $\ast 3 0 % +$ 答辩表现 $\ast 2 0 %$ 。
3)答辩方式:对小组中成员分别提问,涉及实验原理,技术方案,测试方法等。
4)实物测评:按如下测评表进行测试。
直流电机转速检测与控制装置的设计
---测试记录与评分表
参赛队成员:1、姓名: 班级: 学号: 电话:2、姓名: 班级: 学号: 电话:
| 3、姓名: 班级: 学号: 电话: | ||||||||||||
| 类型 | 房号 | 测i试项目 | 测试情况 | 评分 | 分 | 测试记录 | 得分 | 备注 | ||||
| 我 | (1) | 测量范围 | 600~5000rpm | 20 | 20 | 测量范围 | ||||||
| <5000rpm | -6 | |||||||||||
| >600rpm | -6 | |||||||||||
| (2) | 显示 | 四位十进制 | 5 | 5 | ||||||||
| (3) | 测量误差 | 误差≤5% | 10 | 10 | 系统测量值:仪器测量值:误差: | |||||||
| 误差≤10% | 4 | |||||||||||
| 10%误差 | 0 | |||||||||||
| (4 | 采样电阻影响 | 速度变化≤10% | 5 | 5 | 采样电阻值:短路前转速;短路后转速: | |||||||
| 总分 | 40 | |||||||||||
| (1) | 测量范围 | 600~5000rpm | 20 | 20 | 测量范围 | |||||||
| <5000rpm | -6 | |||||||||||
| >600rpm | -6 | |||||||||||
| (2) | 显示 | 四位十进制 | 5 | 5 | ||||||||
| (3) | 测里误差 | 误差≤5% | 10 | 15 | 系统测量值:仪器测量值:误差: | |||||||
| 误差≤10% | 4 | |||||||||||
| 10%误差 | 0 | |||||||||||
| (4) | 转速可设定 | 转速可设定 | 20 | 20 | ||||||||
| 总分 | 60 | |||||||||||
| 有 | (1 | 系统方案(方案对比、方案描述) | 3 | 20 | ||||||||
| (2 | 理论分析与计算(测速方式与误差) | 3 | ||||||||||
| (3) | 电路与程序设计(电路设计、程序设计) | 8 | ||||||||||
| 4) | 测试方案与测试结果(测试条件、测试结果分析) | 3 | ||||||||||
| (5) | 设计报告规范性(摘要、正文的结构、图表的规范性) | 3 | ||||||||||
| 组号 | 队长确认 | 评分老师 | 总成绩 | |||||||||
11.项目特色或创新
该项目是一个完整的系统设计,知识涵盖了模拟、数字电子技术和单片机与传感器的应用,能够锻炼学生的综合设计能力,体会知识运用的灵活性。针对课堂上讲不到的工程实践问题,学生要学会通过各种途径查找解决方案。通过完成实物作
品的制作锻炼学生的动手能力。另外,由于需要 $2 \tilde { \phantom { } } 3$ 名同学分工合作完成,能够锻炼团队分工合作能力。
参赛信息表
| 案例提供单位 | 华北电力大学北京市电工电子示范中心 | 相关专业 | 电气、电子、信息、通信、测控、自动化、电网等工科专业 | |||
| 设计者姓名 | 赵东 | 电子邮箱 | zhaodong@ncepu. edu.cn | |||
| 移动电话 | 15101086411 | 通讯地址(含邮编) | 北京市昌平区北农路2号华北电力大学(102206) | |||
| 设计者姓名 | 柳赞 | 电子邮箱 | liuyun861228@ncepu. edu. cn | |||
| 移动电话 | 15120025713 | 通讯地址(含邮编) | 北京市昌平区北农路2号华北电力大学(102206) | |||
| 设计者姓名 | 樊冰 | 电子邮箱 | 50301111@ncepu.edu.cn | |||
| 移动电话 | 13810402555 | 通讯地址(含邮编) | 北京市昌平区北农路2号华北电力大学(102206) | |||
| 相关课程名称 | 电子技术综合实验 | 学生年级 | 大二(下)大三(上) | 学时(课内+课外) | 1周 | |
| 支撑条件 | 仪器设备 | 鼎阳 SDS2102X示波器,SDG1062X信号发生器,SDM3055X-E数字万用表,SPD3303X-E稳压电源,非接触式光学测速仪(UT371) | ||||
| 软件工具 | CCS8.O, KEIL,MULTISIM,ALTIUM DESIGNER | |||||
| 主要器件 | MSP430G2553,STM32F103,LM317,OLED,INA282,LM324 | |||||