立体声音响放大器的设计
实验题目:立体声音响放大器的设计
1. 课程简要信息
课程名称,课程学时,适用专业,学生年级
电子技术综合实验,1周,电气、电子、信息、通信、测控、自动化、电网等工科专业,大二(下)和大三(上)
2. 实验内容与任务(限 500 字)
项目需要完成的任务(如需要观察的现象,分析某种现象的成因、需要解决的问题等);是否有不同层次的要求
设计并制作一套如图 1 所示的立体声音响放大器。放大器由前置放大器、功率放大器、电源、立体声插头、扬声器等构成。声音信号从 MP3 播放器(或手机)输出,通过立体声插头的连接,首先进入前置放大器进行电压放大,然后在进入功率放大器进行功率放大后进入扬声器还原出声音。

图1 立体声音响放大器系统框图
(1)基本要求(70 分):
利用分立元件或集成电路设计一个立体声音响放大器,能够将接入的音频信号等扩音,或作为有源音箱。性能指标及功能要求:
功能要求:MP3播放器音乐扩音、音量调节、音调调节及平衡等功能;
额定功率: $P _ { 0 } { \geq } 1 . 0 \mathrm { W }$ (失真度 $\mathrm { T H D } { < } 1 0 %$ );
负载阻抗: $R _ { \mathrm { L } } { = } 1 0 \Omega$ (两个 $8 \Omega$ 、5W的扬声器);
输入阻抗: $R _ { \mathrm { i } } { > } 1 0 \mathrm { k } \Omega$ 电路供电:采用 9V 电池供电,当放大器接通电源时,电源指示灯点亮。
(2) 扩展要求(30 分):
1)设计一个话筒放大器,为音响放大器添加一个声源,将驻极体话筒采集的声音,经过放大之后由扬声器播放出来。
2)混音功能:将MP3 播放器的音乐信号与话筒的声音信号混合放大,即能通过话筒演唱歌曲,MP3 播放器的音乐信号作为伴奏,实现卡拉OK的功能,如图2所示。

图 2 卡拉 OK 音响放大器系统框图
3. 实验过程及要求(限 300 字)
如对学生在实验过程中在自学预习、思考讨论、设计电路、软件仿真、构建平台、选择器件、设计过程、设计表格、观察现象、测试数据、总结报告、验收答辩、演讲交流等各方面的要求。
本实验包含理论课程学习、实物制作、报告撰写、作品展示及答辩等四个阶段。
要求学生两人一组完成作品设计,共同拟定设计方案,分工合作完成作品的制作。通过作品的设计与制作收获以下知识及能力:
1) 理论课程学习及查阅资料,掌握音响放大器的基本组成和工作原理及电路设计流程,确定总体设计方案;掌握功率放大器的主要指标、电路调试与参数测试方法;
2) 根据时间要求和小组人员实际情况,合理分配工作任务,制订实施计划;
3) 熟悉 Multisim 软件在电路设计中的使用以及电路原理图的绘制方法;
4) 根据设计方案进行元器件合理选用;
5) 根据电路原理图完成实物制作;
6) 掌握电路制作与调试方法及简易故障的判定及排除方法;
7) 整理设计文档,撰写设计报告。
4. 相关知识及背景(限 150 字)
实验涉及知识、方法、技能
通过立体声音响放大器的设计,使学生认识到一个简单的模拟电路系统应当包括信号源、输入级、中间级、输出级和执行机构。信号源的作用是提供待放大的电信号。如果信号是非电量还须把非电量转换为电信号,然后进入输入级、中间级进行电流或电压放大,再进入输出级进行功率放大,最后去推动执行机构做某项工作。
5. 教学目的(限 100 字)
如学习、运用知识、技术、方法;培养、提升能力、素质。
掌握前置放大、功率放大电路的设计方法,培养综合应用“模拟电子技术”理论知识的能力;通过作品制作,掌握声音(语音)信号接入电路并实现放大的过程,培养解决工程实际问题的能力;设计方法灵活多样,培养学生思维拓展及创新能力。
6. 实验教学与指导
实验前讲课内容,如:知识讲解、方法引导、背景解释;实验中的指导或引导。
立体声音响放大器的基本功能是把前级送来的声音信号不失真地加以放大,输出足够的功率去驱动负载(扬声器)发出优美的声音。放大器一般包括前置放大和功率放大两部分,前者以放大信号幅度为目的,因而又称电压放大器;后者的任务是放大信号功率,使其足以推动扬声器系统。
(1)前置放大器
前置放大器主要负责将微弱的音源信号进行电压放大,使之能被功率放大器进行功率放大,继而驱动负载工作。在音响系统中,特别是进行大功率放大时,功率放大器对输入信号有一定的要求,太弱的输入信号功率放大器是不“理睬”的,所以常常在功率放大器之前增加一级或多级前置放大器,将小信号的幅度放大到合适的范围再由功率放大器进行进一步的能量放大。前置放大器除对小信号放大外,还常常添加一些额外的电路实现音调、音量调节。
前置放大器的主要性能指标有:失真度、信噪比、频率响应、转换速率、输入阻抗和动态范围等。
(2)功率放大器
功率放大器在电路中主要用于需要放大功率的场合。通常在电子系统中作为最后一级电路对大功率负载进行输出驱动。音源的信号经过前置放大器后即进入功率放大器中进行能量提升,以便驱动扬声器工作还原声音信号。常见的音频功放电路在连接形式上主要有双电源互补推挽功率放大器OCL(无输出电容)、单电源互补推挽功率放大器 OTL(无输出变压器)、平衡(桥式)无变压器功率放大器BTL等。
功率放大器的性能指标很多,有输出功率、频率响应、失真度、信噪比、输出阻抗、阻尼系数等,其中以输出功率、频率响应、失真度三项指标为主。
(3)立体声音响放大器的设计流程
立体声音响放大器的设计是模拟电子技术放大电路部分内容的综合运用。通过总体方案选择,单元电路设计,元器件的选择,参数计算,统一调试等过程,使学生了解完整的工程设计过程,如图3所示。

图3 立体声音响放大器设计流程图
(4)电路设计注意事项
1) 总体方案选择。设计方案不是唯一的,满足要求的方案可能有多个,设计过程中应查阅大量资料,反复比较,选择最适合自己的设计方案。
2) 单元电路设计及参数计算。该部分是整个设计的实质部分,根据电路性能指标,对电路中各部分元器件参数进行分析和计算。各部分性能指标符合要求,才能保证整体电路的质量。
3) 元器件选择。元器件选择不当,会导致电路无法正常工作。元器件选择时需注意:首先,根据具体方案选择需要哪些元器件,确定元器件的参数的额定值时要留有一定的裕度,使其在低于额定值的条件下工作;其次,在满足设计要求的前提下,尽可能减少元器件的种类和规格,提高器件的使用率。
7. 实验原理及方案
实验的基本原理、完成实验任务的思路方法,可能采用的技术、电路、器件。
1) 系统结构
立体声音响放大器是将电信号还原成声音信号的一种装置,还原真实性将作为评价音箱性能的重要标准。功率放大器加上前置放大器就可构成音响放大器,如图4所示。前置放大主要完成对输入信号的放大,一般要求输入阻抗高、输出电阻低、频带宽、噪声小,可采用三极管、集成运放实现,如图5和 6所示;功率放大器决定了整机的输出功率、非线性失真系数等指标,要求功率高、失真尽可能小、输出功率大,可使用三极管、集成功放设计,如图 7和 8所示;也可以直接采用音频功率放大器进行设计。
2) 实现方案前置放大电路:

图4 立体声音响放大器系统结构图
方案一:三极管前置放大电路
图 5 是一个非常简单的只用一个三极管构成的前置放大电路,音源信号 $\mathrm { \Delta V _ { i n 1 } }$ 通过一个电位器构成的分压电路进入共射极放大电路,经过放大后有输出端 $\mathrm { \Delta V _ { o u t 1 } }$ 送到功率放大器中尽享电路放大。该前置放大器由电位器 ${ \bf R } _ { 1 }$ 实现音量调节的作用。

图 5 三极管前置放大电路
方案二:集成前置放大电路
图 6 所示是一个由运算放大器进行信号放大的前置放大器,

图6 集成前置放大器
功率放大电路:
方案一:三极管功率放大电路图7所示是由两个三极管构成的甲乙类功率放大电路,实现对输入信号Vin2的功率放大。

图7 三极管功率放大电路
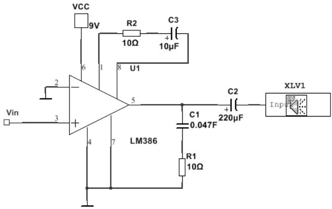
方案二:集成功率放大电路

图 8 集成功率放大电路
8. 教学实施进程
简要介绍实验实施进程的各个环节(如任务安排、预习自学、现场教学、分组研讨、现场操作、结果验收、总结演讲、报告批改等)中,教学设计的思路、目的,教师、学生各自需要完成的工作任务,需要关注的重点与细节。
(1)发布设计题目,提出设计任务的基本要求和发挥要求;
(2)根据设计题目查找相关参考资料,对设计要求进行分解和刨析;
(3) 结合模拟电路中所学知识,讲解几种解决方案,引导学生分析并确定设计方案;
(4) 结合题目要求查找相关资料,进行单元电路设计、参数计算及器件选型;
(5) 利用 Multisim软件对电路进行仿真验证及参数调整;
(6) 在面包板上搭接实物电路并进行调试;用示波器观察输入输出情况及各项性能指标;
(7)按照评分表进行测试,记录测试结果,并对结果进行分析和总结;
(8)完成课程设计报告,并进行答辩。
9. 实验报告要求
需要学生在实验报告中反映的工作(如:实验需求分析、实现方案论证、理论推导计算、设计仿真分析、电路参数选择、实验过程设计、数据测量记录、数据处理分析、实验结果总结等等)
设计报告的撰写应包括以下内容:
(1)设计任务和要求。
(2)设计方案比较和选择(40 分)
1)总体方案比较和选择(10分)
2)单元电路的设计和选择(10 分)
3)元器件选择和参数计算(10 分)
4)总体电路的设计和绘制(10分)
(3)作品制作与调试(15 分)
1)对元器件的前期准备(5 分)
2)面包板安装与调试(5分)
3)故障及其诊断与排除方法(5 分)
(4)作品性能测试和结果分析(25分)
1)整机信号测试(10 分)
2)性能指标测试(包含测试方法及测试数据、波形)(10 分)
3)测试结果分析(5分)
(5)总结(10 分)
1)收获与体会(5 分)
2)对本课程的意见和建议(5 分)
(6)参考文献(5分)
列出参考文献,格式为作者、文献名、刊物名、出版单位、出版时间、卷号和页码。
(7)附录(5 分)
1)总体电路原理图
2)作品图片
3)元器件清单:将作品所使用到的所有元器件编号列表,列表项目为序号、符号与编号、名称、型号与规格、数量以及必要的说明等。
10.考核要求与方法(限 300 字)
考核的节点、时间、标准及考核方法。
(1)成绩评定:
1)作品测试及答辩:
要求学生对设计作品进行展示,包括设计原理介绍、作品性能测试及功能演示。并且回答教师提出的问题。
2)设计报告:
将设计过程进行总结,完成一份包含设计方案、作品制作、性能测试等的设计报告。总成绩 $=$ 作品测试及答辩( $80 % +$ 设计报告( $20 %$ ),分优、良、中、及格、不及格五级
(2)作品测试评分表
整机信号试听(75 分)
| 编号 | 测试内容 | 测试方法 | 测试结果 | 得分 | ||
| 1 | MP3(手机)音乐试听(基本)30分 | 将MP3输出的音乐信号通过立体声插头接入前置放大器,扬声器输出声音清晰的音乐,调节音量旋钮,可以控制声音的大小。 | 扬声器音效:○声音清晰,音量大小可调30分○有杂音,音量大小可调15分O声音清晰,音量大小不可调10分○有杂音,音量大小不可调5分O无声音 0分 | |||
| 2 | 音调调节(基本)15分 | 改变音调控制电位器,扬声器输出的音调发生明显变化。 | 音调:O可调 15分O不可调 0分 | |||
| 3 | 话筒扩音(扩展)15分 | 将话筒放大器接入电路,对着驻极体话筒讲话,扬声器传出清晰的声音,调节音量旋钮,可以控制声音的大小。 | 扬声器音效:○声音清晰,音量大小可调15分○有杂音,音量大小可调10分○声音清晰,音量大小不可调5分○有杂音,音量大小不可调2分O无声音 0分 | |||
| 4 | 混音功能(扩展)15分 | MP3(手机)音乐信号和话筒声音同时输出,扬声器同时传出两个声源的声音,调节相应的音量旋钮,可以控制话筒音量与音乐的比例。 | 扬声器音效:○声音清晰,音量比例可调15分○有杂音,音量比例可调10分O声音清晰,音量比例不可调5分○有杂音,音量比例不可调2分O无声音 0分 | |||
| 性能指标测试(20分)仅在第1项有得分的情况下进行以下测试。 | ||||||
| 编号 | 测试内容 | 测试方法 | 测试结果 | 得分 | ||
| 5 | 额定功率Po10分 | 音响输出失真度<设定值(10%)=,式中的最大功率。即:Po =RRL:额定负载阻抗;Vo:RL两端最大不失真电压有效值。(Vcc ≥2√2Vo) | 功率测试结果:O输出功率: ≥1.0W10分○输出功率: _<1.0W0分 | |||
| 测量方法:通过信号发生器输出频率为1kHz正弦波作为音响放大器的输入信号,功率放大器的输出端接额定负载电阻,如有音调控制器,控制器的两个电位器调节到中间,音量控制电位器调节到最大值,用示波器观察输入Vin及输出Vout的波形。逐渐增大输入电压,直到输出的波形刚好不出现失真,此时对应的输出电压为最大输出电压,同时可算出额定功率值。 | ||||||
| 6 | 输入阻抗Ri10分 | 从音响放大器输入端看进去的阻抗成为输入阻抗。测量方法:在被测电路的输入端与信号发生器之间串入一已知电阻Rs(2kΩ),在电路正常工作的情况下,用示波器测出Vs和Vin,则输入电阻为:VinR R。V-Uin | 输入阻抗测试结果:○输入阻抗: _>10kΩ10分○输入阻抗: <10kΩ5分 | |||
| 制作工艺(5分)仅在第1项有得分的情况下进行以下测试。 | ||||||
| 7 | 面包板布线工艺 | 面包板布线是否合理、电路工作是否稳定。 | O面包板布线合理、电路工作稳定 5分○面包板布线混乱、电路工作稳定、存在接触不良2分 | |||
11.项目特色或创新(可空缺,限 150 字)
(1)趣味性:本项目以声音为载体,以音效放大为目的,利用实验室中常见的器件,构建一套迷你KTV系统,教学与娱乐相结合,有效地激发学生的学习兴趣;
(2)工程综合性强:将生活中的音响系统移植到实验室中,将模拟电路基础知识和工程应用相结合,通过理论设计、系统仿真、实物制作,全面锻炼学生综合知识应用能力和工程意识培养。
实验案例信息表
| 案例提供单位 | 华北电力大学北京市电工电子示范中心 | 相关专业 | 电气、电子、信息、通信、测控、自动化、电网等工科专业 | |||
| 设计者姓名 | 柳赞 | 电子邮箱 | 50101892@ncepu.edu.cn | |||
| 移动电话 | 15120025713 | 通讯地址(含邮编) | 北京市昌平区北农路2号华北电力大学102206 | |||
| 设计者姓名 | 黄晓明 | 电子邮箱 | huangxiaoming @ncepu.edu.cn | |||
| 移动电话 | 15901257024 | 通讯地址(含邮编) | 北京市昌平区北农路 2 号华北电力大学102206 | |||
| 设计者姓名 | 电子邮箱 | |||||
| 移动电话 | 通讯地址(含邮编) | |||||
| 相关课程名称 | 电子技术综合实验 | 学生年级 | 大二(下)大三 (上) | 学时(课内+课外 | 1周 | |
| 支撑条件 | 仪器设备 | 计算机、鼎阳 SDS 数字存储示波器(7OMHz)、RIGOLDDS信号源、微机电源、UT56万用表、面包板 | ||||
| 软件工具 | NI Multisim12 | |||||
| 主要器件 | 9V 电池、扬声器(8Ω、5W)、驻极体话筒、集成运放、集成音频功率放大器、发光二极管、三极管、电阻、电容 | |||||