简易晶体管输出特性曲线测试仪的设计
实验题目:简易晶体管输出特性曲线测试仪的设计
1. 课程简要信息
电子技术综合实验,1周,电气、电子、信息、通信、测控、自动化、电网等工科专业,大二(下)和大三(上)
2. 实验内容与任务(限 500字)
晶体管,被认为是现代历史中最伟大的发明之一,是电子设计中最重要的器件。晶体管的特性曲线是描述晶体管各个电极之间电压与电流关系的曲线,又称为晶体管的伏安特性曲线。它们是三极管内部载流子运动规律在管子外部的表现。三极管的特性曲线反映了管子的技术性能,是分析放大电路技术指标的重要依据。本文要求设计一种简易的晶体管输出特性测试仪。框图如图1 所示。

图1 简易的晶体管输出特性测试仪框图
(1)基本要求(70 分):
1)设计一个频率和占空比可调的矩形波发生器,占空比可调范围( $6 0 % \sim 9 0 %$ ),频率调整范围为( $5 0 0 \mathrm { H z } { \sim } 2 \mathrm { k H z } )$ ),峰峰值 $U _ { 1 } { \ge } 5 \mathrm { V }$ 。
2)设计一个与矩形波同步的锯齿波发生器,要求峰峰值 $U _ { 2 } { \geq } 5 \mathrm { V }$ ,低电平尽量低,电压上升时间占空比 $\geq 9 0 %$ 。
3)设计一个阶梯波发生器,阶梯数 $n$ 可设置( $5 { \le } n { \le } 1 0 \ )$ ),相邻阶梯幅度差 $\Delta V { = } 0 . 5 \mathrm { V }$ 。
(2)发挥要求(30 分):
1)用以上电路所产生的同步阶梯波和锯齿波,设计一个晶体管特性曲线测试仪,调整阶梯波阶梯数,使示波器显示曲线数 $m { \ge } 6$ 。
2)其他。
3. 实验过程及要求(限 300 字)
本实验包含理论课程学习、实物制作、报告撰写、作品展示及答辩等四个阶段。
要求学生三人一组完成作品设计,共同拟定设计方案,分工合作完成作品的制作。通过作品的设计与制作收获以下知识及能力:
1)讲解晶体管输出特性曲线测试仪的结构和原理;
2)结合数字和模拟电路中所学知识,讲解几种解决方案,引导学生分析并确定设计方案;
3)结合题目要求查阅相关资料,进行器件选型;
4)利用 Multism软件进行仿真,在搭建仿真电路的过程中,分模块进行调试;
5)搭接实物电路,用示波器进行测试,要求学生了解示波器的X-Y模式;
6)按照评分表进行测试,记录测试结果,并对结果进行分析和总结;
7)进行作品展示、交流和答辩;
8)整理设计文档,完成课程设计报告。
4. 相关知识及背景(限 150 字)
晶体管,被认为是现代历史中最伟大的发明之一,是半导体基本元器件之一,具有电流放大作用,是电子电路的核心元件。晶体管的输入特性和输出特性曲线是描述晶体管电极电流与极间电压关系的曲线,又称为晶体管的伏安特性曲线。它们是三极管内部载流子运动规律在管子外部的表现。晶体管的特性曲线反映了管子的技术性能,是分析放大电路技术指标的重要依据。
晶体管特性图示仪它是一种能对晶体管的特性参数进行测试的仪器,是用来测量晶体管输入、输出特性曲线的仪器。在实验、教学和工程中通过使用图示仪,可以获得晶体管的实际特性,能更好的发挥晶体管的作用。
本课题要求设计一种简易的晶体管输出特性曲线测试仪。本课题涉及“波形发生”、“计数器”、“D/A转换器”、“运算放大电路”、“信号调理”等多方面的知识,以及考查学生是否熟练使用测量仪器。
5. 教学目标与目的(限 100 字)
本实验通过设计与制作简易晶体管特性曲线测试仪,使学生掌握一个简易设备的设计方法,掌握模拟和数字电路的结合应用,将555 定时器、集成计数器、集成运放等理论知识运用到实际中,另一方面可以引导学生对问题进行深入的分析,在典型应用的基础上进行改进,使学生对知识能够活学活用,培养学生电路设计、器件选型、方案论证选取、电路仿真软件使用、实物电路搭建及调试、电路指标改进等能力,将理论知识、虚拟技术与实践环节有机结合起来,锻炼学生将所学知识组合起来构建一个完整系统的能力,从而提升学生独立思考和自主创新的能力。
本实验在较为完整的项目实现过程中引导学生了解模拟电路实现方法的多样性、模拟电路的测量方法及根据工程需求比较选择技术方案;培养学生电路设计、器件选型、方案论证选取、电路仿真软件使用、实物电路搭建及调试、电路指标改进等能力,将理论知识、虚拟技术与实践环节有机结合起来,让学生以主动的、实践的、课程之间有机联系的方式学习工程,提高学生解决问题、分析电路、设计电路、构建电路和测试电路的能力,拓展学生的动手实践能力。
6. 教学设计与引导
本课程的实施是一个理论与实践相结合、辅导与引导相结合、虚拟与仿真相结合、课内与课外相结合、基础知识与工程实践相结合的过程,需要经历理论学习、方案构思、电路分析与设计、实现调试、测试标定、数据总结、课程考核等过程。在课程教学中,应在以下几个方面加强对学生的引导:
(1) 实验原理的理解,理解晶体管特性曲线测试仪的结构,掌握各功能模块的实现方法,查阅资料,给出各模块的实现方案并进行对比;
(2) 方案选定,分析任务指标,讲解分析各模块所对应的知识内容,确定各模块的实现方案;
(3) 结合任务指标进行器件选型和参数计算,对于一些关键器件给予提示,比如对于555定时器构成的矩形波电路和中的电阻、电容的选取并不能随心所欲、想当然,而是要根据实际电阻电容的标称值来搭配等;
(4) 先进行原理仿真再进行实物制作,为了实现电路的优化设计,避免进行重复试验,仿真是必不可少的环节,该环节可以帮助学生对电路功能进行验证,调整设计参数,以仿真结果作为参考,但是同时也要让学生认识到,仿真和实际电路之间的差别,最终还是要以实物电路调试作为核心,将理论知识、虚拟技术与实践环节有机结合起来;
(5) 实际电路制作过程中,要引导学生分析出现的问题,并想办法用所学知识解决该问题,比如该设计方案中,以电容的充放电来产生矩齿波,但是这个过程中电容充放电不完全,所以产生的波形低电平不是零,要解决这个问题可以引导学生加入减法电路进波形进行整形等;
(6) 实验验收阶段,对学生方案提出一些问题,启发学生更深入的思考。
7. 实验原理及方案
(1) 基本原理
晶体管的输出特性曲线,是以基极电流 $i _ { \mathrm { B } }$ 为参变量,反映集电极电流 $i _ { \mathrm { C } }$ 与管压降 $u _ { \mathrm { C E } }$ 的函数关系曲线,即 B C CE ( ) i i f u 常数 ,输出特性曲线如图 2 所示。

图2 晶体管的输出特性曲线
要设计一个简易的晶体管输出特性曲线测试仪,需要产生一个等幅变化的阶梯波作为基极电流 iB的驱动,同时要产生一个与之同步的锯齿波作为 $u _ { \mathrm { C E } }$ 的扫描电压,测试时需要使用示波器的 X-Y 模式,X 轴信号以 $u _ { \mathrm { C E } }$ 作为扫描电压,以 $i _ { \mathrm { C } }$ 作为 Y 轴测量量。
(2) 实现方案方案一,纯模拟电路方案。

图 3 模拟电路实现的框图

图4 各级输出波形
纯模拟电路方案框图如图 3(a)所示,该方案采用矩形波振荡电路产生矩形脉冲电压 uO1,如图 4所示。同时该矩形波输入到锯齿波产生电路变换成锯齿波 $u _ { 0 2 }$ ,作为晶体管集电极的扫描电压;另一方面该矩形波输入到阶梯波产生电路产生阶梯波,通过电阻送至晶体管的基极,作为基极驱动电流。锯齿波和阶梯都由矩形波变换而来,因此可以完全同步,电阻 $R _ { \mathrm { C } }$ 将集电极电流取样,经电压变换电路转换成与电流 $i _ { \mathrm { C } }$ 成正比的对地电压 $u _ { 0 3 }$ ,加至示波器的Y 轴输入端。
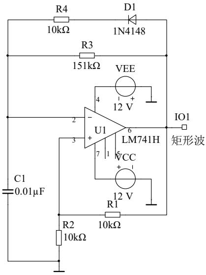
1)矩形波产生电路
用来产生窄的矩形脉冲,要求占空比为 $4 % \sim 6 %$ ,所用电路为一个由 LM741 组成的施密特触发器,用来产生矩形窄脉冲,由于二极管D3的单向导通功能,使得充放电时的回路电阻不同,结果时间常数不同,从而矩形脉冲的占空比可以远小于 $50 %$ 。仿真原理图以及仿真结果如图5、图6所示。

图 5矩形波发生器的仿真原理图

图 6 矩形波发生器的仿真结果
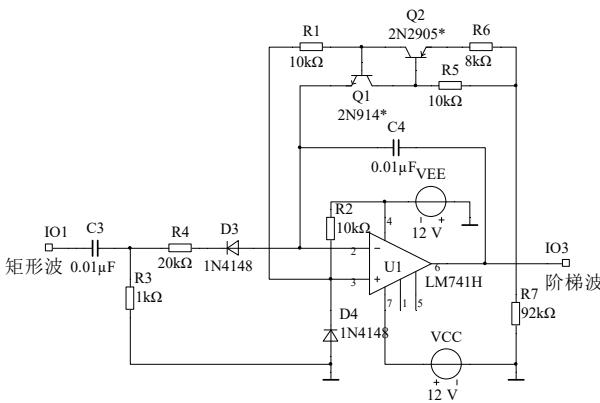
2)锯齿波产生电路
锯齿波产生电路是以矩形波为输入,通过运放 LM741组成的指数阶电路,形成积分器,经过C2的充放电形成近似的锯齿波。锯齿波峰峰值幅度大约是 $1 0 \mathrm { V }$ 。仿真原理图以及仿真结果如图7、图8所示。

图7 锯齿波发生器的仿真原理图

图 8 锯齿波发生器的仿真结果
3)阶梯波产生电路
阶梯波产生电路是以矩形脉冲波为输入信号,每输入一次矩形脉冲,就给电路充一次电,但是,由于给电容充电时,二极管导通,电流流过。充电结束,电流反向,二极管截止,电荷不能释放掉,电压不变,随着下一次充电的到来,电压叠加在原来电压之上,成为阶梯波,直到达到矩形波的电压,这时二极管导通,电容放电,电压又回到0,一个周期结束,然后重新进行下一次的阶梯波产生。仿真原理图以及仿真结果如图 9、图 10 所示。

图9 阶梯波发生器的仿真原理图

图 10 阶梯波发生器的仿真结果
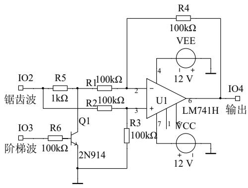
4)电压变换电路
电压变换电路是以锯齿波和晶体管集电极电压为输入,把集电极的输出电流转化为电压输出,以方便示波器读出电流的值,进而显示出输出特性曲线。仿真原理图以及仿真结果如图11、图12所示。

图10 电压变换电路的仿真原理图

图 11 输出特性曲线的仿真结果
该方案优点是电路结构明确,成本较低,缺点是模拟电路使用分立器件过多,电路参数调试复杂,电路制作难度较大。电路复杂并且精度不高
方案二,模数混合方案。
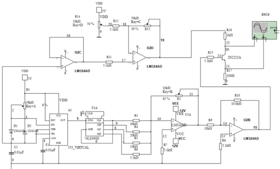
该方案采用 555 定时组成的多谐振荡器同时产生同步的锯齿波和矩形波,再由矩形波作为计数脉冲接入n进制计数器的时钟端,输出端和运放组成的加法器构成简单的 D/A转换器,同时对输出进行放大产生阶梯波。该方案方框图如图12 所示,整体设计参考电路如图 13所示。

图 12 模数混合方案框图

图 13 整体设计参考电路
1)锯齿波发生电路
图中555 定时器构成占空比可调的矩形波发生器,电容器分别通过D1和D2两条通路进行充放电,充电时电容两端电压 $u _ { \mathrm { { C 2 } } }$ 上升至 $2 / 3 \mathrm { V c c }$ ,之后进行放电,当电压下降至 $1 / 3 \mathrm { V c c }$ 时,状态再次翻转进入下一个充放电周期,因此可以将 $u _ { \mathrm { { C 2 } } }$ 作为锯齿波,再通过电压跟随器输入同向比例运算放大电路,进行幅度调节。由于该锯齿波低电平为 $1 / 3 \mathrm { V c c }$ ,要达到起始扫描电压为零,需要在放大电路中加入反向参考电压。
2)阶梯波发生电路
555 定时器 3 脚输出的方波作为 $\mathbf { n }$ 进制计数器的计数脉冲,计数输出端 QA~QD 分别接到由运算放大器构成的反相加法器的输入端,反相加法器的输入电阻R3:R4:R5: $\mathrm { R } 6 { = } 8$ :4:2:
$$ \frac \ddagger \mathrm { H } _ { \mathcal { R } } \dot { \eta } _ { \mathrm { t o f } } ^ { + } \frac { \mathrm { R e } } { \mathcal { R } _ { 0 1 } ^ { + \mathrm { n r } } } \ddot { \mathrm { H } } _ { \mathrm { o f } } ^ { + } \ddot { \mathrm { H } } _ { \mathrm { o 2 } } \dddot { + } \frac { \mathrm { R e } } { R _ { 5 } } \dddot { + } \frac { \mathrm { R e } } { R _ { 6 } } \dot { \mathrm { \Omega } } \dot { \psi } _ { \mathrm { o 4 } } ^ { \mathrm { R e } } \dot { \mathrm { \Omega } } \dot { u } _ { \mathrm { o 4 } } = A ( u _ { \mathrm { o 1 } } + u _ { \mathrm { o 2 } } + u _ { \mathrm { o 3 } } + u _ { \mathrm { o 4 } } ) $$
式中: $A = R _ { _ 2 } / R _ { _ 3 }$
可见,当计数输出端 ${ \mathrm { Q A } } { \sim } { \mathrm { Q D } }$ 以 4 位二进制计数方式从 $0 { \sim } 9$ 依次递增时,从反相加法器的输出端 $u _ { 0 }$ 可以得到反向递增的阶梯波。该反向阶梯波经运算放大器进行反相比例运算得到正向的阶梯波。
(3)设计流程
简易晶体管输出特性曲线测试仪的设计是电子技术的综合运用。通过总体方案选择,单元电路设计,元器件的选择,参数计算,统一调试等过程,使学生了解完整的工程设计过程,如图14所示。

图 14 简易晶体管输出特性曲线测试仪设计流程图
(4)仿真及实际测试结果
本设计采用模数混合方案。方波、锯齿波和阶梯波产生电路的仿真结果如图15 所示,锯齿波和阶梯波产生电路的实际搭接电路的测试结果如图 16所示。

图 15 方波、锯齿波、阶梯波产生电路的仿真结果

图 16 锯齿波、阶梯波实测结果
型号晶体管 2N2222A 输出特性曲线的仿真结果如图 17 所示,实际晶体管 S9013 输出特性曲线的测试结果如图18所示。

图17 2N2222A的输出特性曲线仿真结果

图 18 S9013 输出特性曲线实测结果
通过对比以上两种方案,方案二在调试波形控制方面更加简单,学生完成成功率更高。
8. 教学实施进程
(1) 发布设计题目,提出设计任务的基本要求和发挥要求;
(2) 根据设计题目查找相关参考资料,对设计要求进行分解和刨析;
(3) 结合数字和模拟电路中所学知识,讲解几种解决方案,引导学生分析并确定设计方案;
(4) 结合题目要求查找相关资料,进行器件选型;
(5) 利用Multism软件进行仿真,在搭建仿真电路的过程中,分模块进行调试;
(6) 搭接实物电路,用示波器进行测试,要求学生了解示波器的X-Y 模式;
(7) 按照评分表进行测试,记录测试结果,并对结果进行分析和总结;
(8) 完成课程设计报告,并进行答辩。
9. 实验报告要求
实验报告是实验情况的总结,是将本次实验的数据进行分析和整理,以加深对理论知识和实验原理的理解,增强利用理论知识解决实际问题的能力;同时也锻炼学生撰写技术文档的能力,要求小组成员各自独立完成一份实验报告,要求如下:
(1) 设计任务背景及要求(2) 设计方案及分析论证
1) 方案分析对比
2) 系统结构设计
3) 模块电路设计
4) 算法流程设计
(3) 仿真与实物制作过程(遇到的问题及解决方法)
(4) 系统测试结果1) 测试方案(含接线图)2) 测试数据(测评表)3) 数据分析与结论
(5) 系统使用说明1) 系统外观及各接口说明2) 系统操作使用说明
(6) 系统器件清单及成本估算(7) 实验总结
1) 本人所做工作
2) 收获与体会
3) 对本课题的建议
(8) 参考文献
10.考核要求与方法(限 300 字)
(1)考核要求:
1)实验质量:电路方案的合理性,仿真电路原理图的规范性,面包板组装工艺。
2)自主创新:功能构思、电路设计的创新性,自主思考与独立实践能力。
3)实验成本:是否充分利用实验室已有条件,材料与元器件是否超出清单,成本核算与损耗。
4)实物验收:功能与性能指标的完成程度,完成时间,是否对电路进行探究性研究,答辩的情况以及演讲的条理性。
5)实验数据:仿真实验结果的合理性、实物测试数据的正确性,实验数据的比较、分析和总结。
6)课程考试:在规定的时间完成相关理论知识点的考核,电路仿真结果的正确性以及提交电子档的完整性和规范性。
(2)考核方法:
1)考核方法:以三人小组为单位进行课题设计,小组完成一个实物作品进行实物测试,同时进行答辨,三人分别完成各自实验报告。
2)成绩构成:总成绩 $\vdots =$ 实物测评 $^ { \ast } 5 0 % +$ 实验报告 $^ { \ast } 3 0 % +$ 答辩表现 $\ast 2 0 %$ 。
3)答辩方式:对小组中三人分别提问,涉及实验原理,技术方案,测试方法等。
4)实物测评:按如下测评表进行测试。
简易晶体管输出特性曲线测试仪的设计-评分表
小组成员:1、姓名: 班级: 学号: 电话:2、姓名: 班级: 学号: 电话:3、姓名: 班级: 学号: 电话:
| 类型 | 房 | 测试项目 | 测试情况 | 评分 | 苏 | 测试记录 | 得分 | 备注 | ||||
| 基本要求 | () | 矩形波输出 | f=2kHz±100Hzt | 20 | 20+ | f=ttUi=t | t | t | ||||
| f=2kHz±500Hzt | 10 | |||||||||||
| f=2kHz±800Hzt | 0 | |||||||||||
| U≤5Vpp | -2 | |||||||||||
| (2) | 锯齿波输出 | U≥5Vppt | 10 | 20 | U=tA波形: | t | t | |||||
| 4Vpp≤U<5Vppt | 6 | |||||||||||
| 90%占空比<95% | 10 | |||||||||||
| 50%占空比<90% | 6 | |||||||||||
| 锯齿波低电平≥1.5V | 4 | |||||||||||
| (3) | 阶梯波输出 | 阶数n=10 | 15 | 304 | n=tt△V= | ← | t | |||||
| 6≤阶数n<10 | 8 | |||||||||||
| △V=0.5V±0.02V | 15 | |||||||||||
| △V=0.5V±0.1V | 8 | |||||||||||
| △V=0.5V±0.2V | 0 | |||||||||||
| 总分 | 70 | t | t | t | ||||||||
| 发挥要求 | ( | 晶体管特性曲线 | 曲线数m≥6t | 25 | 25 | m=t波形:t11$ | ↑ | t | ||||
| 每少1条曲线 | -5t | |||||||||||
| 曲线杂乱 | -5t | |||||||||||
| (2) | 其它 | 作品设计工艺 | 5 | 5 | t | ↑ | t | |||||
| 总分 | 30 | 30 | t | t | ||||||||
| 组号 | t | 组长确认 | t | 评分老师 | t | 总成绩 | t | |||||
11.项目特色或创新(可空缺,限 150 字)
该项目的特色是将理论知识与实际产品设计相结合,可以让学生了解到实际仪器的工作原理并且亲自动手将所学知识进行整合应用,并完成简易作品的制作,既考查知识的灵活应用又锻炼学生的动手能力。
同时该项目结构清晰,充分体现了模拟和数字电路的有机结合,通过对比多种实现方案,让学生了解各电路的优缺点,体会知识运用的灵活性。将理论知识、虚拟技术与实践环节有机结合起来,让学生以主动的、实践的方式学习工程,提高学生解决问题、分析电路、设计电路、构建电路和测试电路的能力,拓展学生的动手实践能力。
实验案例信息表
| 案例提供单位 | 华北电力大学北京市电工电子示范中心 | 相关专业 | 电气、电子、信息、通信、测控、自动化、电网等工科专业 | |||
| 设计者姓名 | 赵东 | 电子邮箱 | zhaodong@ncepu. edu.cn | |||
| 移动电话 | 15101086411 | 通讯地址(含邮编) | 北京市昌平区北农路2号华北电力大学(102206) | |||
| 设计者姓名 | 孙淑艳 | 电子邮箱 | sshy@ncepu.edu. cn | |||
| 移动电话 | 13811656679 | 通讯地址(含邮编) | 北京市昌平区北农路2号华北电力大学(102206) | |||
| 设计者姓名 | 电子邮箱 | |||||
| 移动电话 | 通讯地址(含邮编) | |||||
| 相关课程名称 | 电子技术综合实验 | 学生年级 | 大二(下)大三(上) | 学时(课内+课外 | 1周 | |
| 支撑条件 | 仪器设备 | 计算机、鼎阳 SDS 数字存储示波器(7OMHz)、RIGOLDDS信号源、微机电源、UT56万用表、面包板 | ||||
| 软件工具 | NI Multisim12 | |||||
| 主要器件 | NE555N*1,LM324*1,74LS00*1,74LS04*1,74LS161*1,CD4518*1,10kΩ、50kΩ 电位器各5个,1kΩ、5.1kΩ、10kΩ、20kΩ、100kΩ电阻若干,0.01uF、0.1uF电容各5个,1N4148*5,S9011*1 | |||||