超声测距前置放大电路设计与参数分析
实验题目:超声测距前置放大电路设计与参数分析
1. 课程简要信息
课程名称:电子技术课程设计
课程学时:课内 48 学时,课外 24 学时本案例课内:8学时,课外 4学时
适用专业:电子信息类
学生年级:二年级
2. 实验内容与任务(限 500 字)
放大器是电子信息类学生专业学习必须要掌握的内容,也是《模拟电路基础》课程的重点、难点。在多年的教学经验中发现简单的验证实验很难满足学生具体的专业学习、实践需求。鉴于这种情况,课程组独立于《模拟电路基础》课程单独开设了一门 2学分的《电子技术课程设计》实验课。这是以“FPGA为核心的超声测距系统”制作为主要内容的课程。覆盖内容包括:振荡电路、传感器、微弱信号检测、放大电路设计、解调整形、距离测量、数字信号处理、FPGA等知识,是学生全面整合专业知识的一次集中体验与锻炼。
其中案例“前置放大电路设计与参数分析”的实验任务包括:
- 分析超声换能器的工作原理,测量超声换能器的关键指标;
- 分析超声测距的原理,评估测距范围与电压关系,提出前置放大器的设计指标;
- 分别用同相、反相、差分、仪表放大器进行参数设计,进行Multisim参数仿真;
- 分别用同相、反相、差分、仪表放大器结构进行对比实验现象。分析为什么同相放大器与仪表放大器在实验中出现不能放大,该如何解决?
- 对比信号噪声情况,分析为什么仪表放大电路结构具有很好的噪声抑制效果;
- 针对超声传感器输出阻抗高、接收信号弱、易受噪声干扰等特点,选择合适的放大电路,完成电路调试和参数优化;
- 总结不同放大电路工作特点,为提高超声测距指标打下基础。
3. 实验过程及要求(限 300 字)
- 学习超声的特点与应用背景,理解超声测距的原理与实现方法;
- 掌握超声换能器的工作原理与电气特性,分析它们与电路系统的关系;
- 课前预习前置放大电路的结构、特点与工作原理,讨论超声测距前置放大器结构;
- 掌握集成运算放大器的结构、原理与使用方法。了解μA741、AD8052、LM318、
OP07、AD620 几种集成运放的关键技术指标与使用差别; - 对超声测距前置放大电路进行 Multisim 参数仿真,分析电路的具体指标参数;
- 对比四种电路的实际测试效果,记录波形、电路关键指标、噪声去除效果;
- 分析为什么设计放大倍数在实测电路中没有达到;
- 撰写实验报告,总结前放电路设计方法、测试方法、分析关键指标;
- 课后组织学生讨论与交流,明确超声测距系统要求,理解前置放大器设计方法。
4. 相关知识及背景(限 150 字)
以模拟、数字电子技术解决实际工程问题为典型案例,需要了解超声传感器原理、555定时器、前置放大电路、波形解调、FPGA开发板开发方法等知识。同时还需要了解传感器及检测技术、放大电路设计与分析方法,集成运放
掌握使用示波器、信号源调试电路,排除电路的故障的实践技能。软件需要掌握Multisim、Quartus Prime ,会用硬件描述语言 Verilog HDL 进行电路设计。
5. 教学目标与目的(限 100 字)
用完整的工程实例帮助学生理解电子系统的设计与制作。比较不同结构放大器在超声信号检测中的作用、效果。帮助学生理解带宽、通频带、增益带宽积、共模抑制比、差分放大。引导学生根据需要设计电路,构建测试环境,并通过测试技术指标对项目作出考核。
6. 教学设计与引导
超声测距的原理图如图 6.1 所示,系统中的关键部件是超声换能器,学生要对超声换能器的原理、参数仔细分析。超声测距时通过脉冲调制来实现的,所以在发射端会有两个电路模块。接收端包括小信号放大、信号调理、电平比较最后进入FPGA开发板进行计算与距离数据显示。

图6.1超声测距系统结构图
教学环节的基本开展步骤为:
- 课前知识引导:介绍具体要求,核心元器件,帮助学生进行知识梳理;
- 课前预习要求:详细介绍预习要求,课内、外学习任务与学习目标;
- 课上原理介绍:课程中会介绍原理,强调关键知识点,帮助学生顺利开展实验任务,课内对学生电路调试进行指导;
- 实验课外开放:对实验过程中存在问题,课上未能完成的工作,鼓励学生课外进入实验室完成,鼓励学生提前完成部分实验进度;
- 实验项目验收:对实验项目进行验收,测试指标,提问相关知识点;
- 实验报告撰写:强调报告要求,鼓励学生对测试数据进行深如挖掘与加工;
- 实验项目总结:在下一次课中对上一次实验中的问题进行总结,对典型现象进行交流与讨论。
7. 实验原理及方案
在图 6.1 中接收电路的第一级就是前置放大电路,前放要完成的工作是将接收端的微弱电压信号放大以便于后级检波电路进行解调。前放的工作示意图如图 7.1所示。

图 7.1 前置放大电路工作示意图
7.1超声换能器的特性
超声测距系统最重要的元件就是超声换能器(也叫超声传感器)。超声波换能器工作方式是将输入的电功率转换成机械功率(即超声波)再传递出去,而自身消耗很少的一部分功率。超声波传感器可以分为压电式、磁滞伸缩式、电磁式等。
其中,压电式超声波传感器最为常用,它由双压电晶片振子、圆锥共振板和电极等部分构成。当电压作用于压电陶瓷时,压电陶瓷就会随电压的变化产生一个微小的形变。利用这个原理,如果给压电陶瓷一个固定频率的交变信号,压电陶瓷在这个信号作用下产生了振荡,并发射出超声波发射出去。
如果晶片的固有频率为 40.0KHz,则在两极外加频率为 40.0KHz 的信号,此时压电晶片产生共振,向外发射出超声波。同理,没有外加脉冲信号的超声波传感器在共振板接收到超声波时也会产生共振,在两极间产生电信号。
本实验项目采用的是ZT40-16P型号的超声换能器。该超声传感器是家用电器及一般电子设备、汽车倒车防撞装置、液面探测、超声测距等设备使用的一款超声换能器。
了解超声换能器的特性,对前置放大器的设计非常重要,图 7.2 给出了本项目中超声换能器的结构与技术指标。

图 7.2 超声换能器 ZT40-16P
从图 7.2 中可以看到,超声换能器是一种对频率非常敏感的器件,另外,作为压电陶瓷类器件,超声换能器的输出功率与加在超声换能器两端的电压大小有关系。图 7.3给出了超声换能器发射与接收的特性曲线,希望学生能够在声波的空间分布上理解这种器件的特性。

图 7.3 超声换能器 Z40-16P
对于接收端来说,由于超声换能器是一种容性器件,也就是说超声换能器在阻抗特性上属于容性。容性器件是没有直流电流通过的,这一点对前放设计来说是必须了解的条件,否则电路可能不能正常工作。
7.2四种放大电路比较
前置放大电路的设计需要给学生回顾一下《模拟电路基础》课程中关于放大器的内容。图7.4给出了放大电路的一般分类,前置放大器将超声换能器输出的微弱电信号进行放大,容性器件一般输出电阻较大,在设计前放的时候要进行放大电路形式的选择。在放大电路的学习中,由于集成运算放大器成本低、设计灵活,并且具有良好的抑制噪声能力,从而得到广泛使用。是市场上用量最大的集成电路之一,也被称为“万能集成电路”。

图7.4放大电路的分类
放大电路有四种电路模型,分别是电压放大模型、电流放大模型、互导增益模型和跨阻增益模型。在《电子技术基础,模拟部分第五版》(康华光)书中提到:“原则上放大电路可以用这四种模型中的任何一种作为它的电路模型,但是根据信号源的性质与负载的要求,一般只有一种模型在电路设计与分析中概念最明确,运用最方便”。
实际情况是学生由于经验缺乏,所以并不能很好的理解四种模型的区别以及如何在应用中去区分它们。图7.5中给出了放大电路的组成与四种模型的电路形式。每种电路模型都是对应不同的应用提出来的。比如对于超声测距系统,适合用电压增益模型;对于光电转换适合用跨阻放大器;对于激光调制器适合用互导放大器;某些微弱信号检测,可以用电流放大器模型。

图 7.5 放大电路组成与四种模型
由运放构成的电压放大器通常有反相、同相、差分和仪表放大电路,四种类型。放大电路结构如图7.6-7所示。

图7.6前置放大电路工作示意图
反相放大电路: $\textcircled{1}$ 两个输入端电位始终近似为零(同相端接地,反相端虚地),只有差模信号,抗干扰能力强。 $\textcircled{2}$ 输入阻抗小,等于信号到输入端的串联电阻的阻值,适合于放大内阻低的信号。
同相放大电路: $\textcircled{1}$ 输入阻抗和运放的输入阻抗相等,接近无穷大。 $\textcircled{2}$ 放大电路没有虚地,因此有较大的共模电压,抗干扰能力相对较差,使用时要求运放有较高的共模抑制比; $\textcircled{3}$ 放大倍数只能大于1。
差分放大电路: $\textcircled{1}$ 差分放大电路理论上可以放大差模信号,抑制共模信号,前提是外接的四个电阻必须严格匹配。 $\textcircled{2}$ 输入阻抗低而且其同相输入端和反相输入端阻抗不相等,因此差分放大电路的输入信号必须是低内阻信号。
仪表放大电路:采用三运放结构巧妙地结合了上述3种放大电路的优点,即输入阻抗高,可以放大差模信号,抑制共模信号。因其抗干扰能力强和输入阻抗高的特点,特别适合于放大内阻高的微弱信号。

图7.7仪表放大电路
7.3超声前置放大电路的仿真
前置放大电路的设计与优化离不开计算机仿真,仿真可以使电路设计工作效率提升,可以简化理论计算与降低成本,提高学生的学习效率。软件仿真的意义是重大的,现在的电子技术专业的学习已经和计算机息息相关,密不可分。应用计算机进行电子系统设计、绘图、编程、制作、器件研制、质量控制等活动统称为电子设计自动化(EDA)。EDA 不仅是电子领域的学习热点,也是专业学习的重要内容。
集成运算放大器是以差分放大电路为输入级的,所以实验教学中我们要求学生会用Multisim进行电路仿真。仿真的内容为差分信号仿真,学生需要通过这个仿真理解差分信号的概念,进而明白运放输入级的使用方法。

(a)直流特性仿真
(b)交流特性仿真
学生需要仿真运放构成的前放电路,讨论增益、带宽、等指标。超声信号随着距离的增加接收信号就越微 弱 , 所以 根 据项 目 系 统 要 求 , 设计 输 入 信 号 从$1 0 \mathrm { m V } { \sim } 1 0 0 \mathrm { m V }$ 变化,设计增益倍数 $\mathtt { > 1 0 0 }$ ,考虑到系统采用成本较低的741芯片,所以前放采用两级放大来实现。仿真设计载波频率 40kHz, $5 0 \mathsf { m V }$ ,调制波频率100Hz。

图7.8 差分放大原理仿真

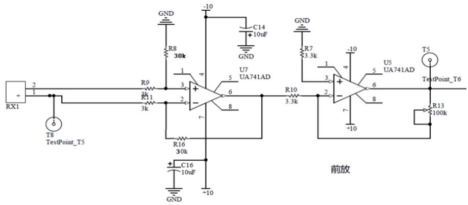
图7.9差分结构前置放大电路
图7.10前置放大电路仿真结果
通过仿真分析可知,受到 741 芯片增益带宽积的限制,放大电路的增益不会实现太高,大约是12倍左右,所以在电路设计中采用两级放大电路设计。
7.4四种放大电路调试
运算放大器的调试会有很多需要注意的问题,图 7.11 总结了运算放大器调试中的问题。其中包括输入端接错的问题,源端负载特性的问题,同相与反相端对称的问题以及输入中存在直流成分的问题。所有这些现象都会造成运算放大器不能按照
设计进行工作。

图7.11集成运放调试问题
比较四种放大电路在带宽、增益以及噪声抑制能力上的不同,来选取合适的方案。通过实验测试对比,获得四种放大电路实验结果见图 7.12。由于超声传感器的输出电阻较大,反相放大器和差分放大器的输入电阻较小,导致其放大倍数相比理论设计值小很多。而同相放大器和仪表放大器的输入电阻很大,放大倍数不受传感器输出电阻影响,实际放大倍数与理论一致。但由波形图可知,同相放大器的抗干扰能力较差,仪表放大器抗干扰能力最强。所以,最终采用了三运放仪表放大器。

图7.12 四种放大电路输出波形
8. 教学实施进程
8.1 课前内容导引
超声是我们生活中普遍使用的一种非接触式的测量手段,具有广泛的应用背景。本实验通过超声测距系统的制作希望将电子技术基础课程,包括电路分析、模拟电路基础、数字系统基础等融会贯通。通过这个项目容易让学生将专业学习与日常生活联系起来,从而帮助他们增进专业学习热情,产生专业学习兴趣。
超声是一种机械波,图8.1列出了机械波的频谱划分。超声是频率大于20kHz 的机械波。这种波具有如下优点:
- 超声波方向性好,穿透能力强;
- 易于获得较集中的声能,在水中传播距离远;
- 不同介质中的传播速度不同(气体<液体<固体);
- 在理想气体中的传播速度只受到温度的影响;
- 声波传播时会产生损耗(介质),距离越长损耗越大。

图8.1不同频率的声波(机械波)
次声波:低于20Hz的机械波;
声波:其频率在 $\mathbf { \mu _ { 2 } 0 } { \sim } \mathbf { 2 0 } \times \mathbf { 1 0 } ^ { 3 } \mathbf { H z }$ 之间,能为人耳所闻的机械波;超声波:一般高于 $\mathbf { \cdot 2 \times 1 0 ^ { 4 } H z }$ 的机械波;
微波:频率在 $\mathbf { 3 } \times \mathbf { 1 0 ^ { 8 } } { \sim } \mathbf { 3 } \times \mathbf { 1 0 ^ { 1 1 } H z }$ 之间的波;(区别!)
不仅如此,人们通过观察发现自然界中很多动物都具有超声波的听觉能力,比如我们熟知的蝙蝠、海豚、狗、鸽子等等。其中蝙蝠、海豚等动物还可以通过超声进行猎物的定位与避障,这一点对于我们非常具有启发性。通过观察人们发现动物们用于定位的超声是包络状的,这非常类似于广播信号中的调制波,特性见图 8.2。

图8.2动物中超声定位的实例
所以,利用超声进行测距是方便可行的一种技术手段,目前市场上有很多超声的应用。汽车倒车雷达就是其中最常见的一种,还有无损探伤,液位感应,医疗等等。图 3为我们展示了常见的超声应用案例。

图8.3生活中超声应用的实例
本案例所设计的就是接收电路中的前置放大电路设计与实现部分。主要包括电路设计,参数分析,方案比较等内容。通过课前导引,希望学生了解自己所学的内容与实际生活的联系,思考其中的关系,了解相关行业的背景可以极大提升学生的学习积极性。
8.2课前预习要求
放大电路是传感器信号处理中的首要环节,也是超声测距系统中决定测量精度和工作稳定性的关键部分。针对超声传感器输出阻抗高、接收信号弱、易受噪声干扰等特点,设计符合系统需求的放大电路,并统观全局,确定指标参数,完成电路设计和参数优化。进而更深刻理解单端放大器(同相、反相)、差分放大器和仪表放大器等各自的优缺点及其适用场合,为微弱信号测量打下一定的基础。
培养学生系统工程意识和解决实际工程问题的能力;在理论联系实践过程中,培养学生精益求精,科学严谨的学习态度;使学生深刻体会局部与整体的统一,进一步提升学生自主学习的能力。
具体预习要求:
- 学习与了解超声测距的原理与背景;
- 复习《模拟电路基础》中放大电路原理、分类、分析方法;
- 比较同相、反相、差分、仪表放大器结构与工作原理;
- 使用 Multisim14.0 软件对前放电路进行仿真,分析放大倍数与频率关系;
- 设计满足系统需求的前置放大电路;
- 总结与讨论,不同模型的放大电路在使用上的区别。
8.3实验原理介绍
课堂上对实验原理进行介绍,在每一次课中都会对前一次课的内容进行总结,对后一次的内容进行预习要求的提示。保证学生能够清晰自己工作的内容与具体的方法。授课过程中建立的 qq 群,不定期发布课程要求与不确定问题的回答。原理介绍,包括系统原理的介绍,见图 8.5。系统图中需要让学生明白载波、调制波的概念。了解超声测距的关键元件与关键指标。

图8.5超声测距系统原理图
前置放大器的设计则是本案例的主要内容,介绍整体原理介绍,在本次课中直接切入主题介绍前置放大器的主要设计指标要求与工作原理。
8.4课内课外开放
由于选课人数较多,实验室每周在下午和晚上为学生提供课堂教学,在上午提供实验室开放。课堂与课外学习比例 2:1,通常情况是实验室人数都是满员状态的。学生在《电子技术课程设计》中表现出了强烈的学习热情。

图 8.6 部分学生作品

图8.7学生验收与测试场景

图8.8实验室开放场景
8.5设计验收标准
实验项目的验收包括现场电路的验收,实验报告的验收,整体验收验收标准设计思路如下:
- 目标清晰:明确设计任务、指标要求,能够解释设计要求中指标的概念与具体原因;
- 理论知识具备:针对设计要求能够理解相关理论知识,能够寻找到具体的技术路线,能够就技术路线展开分析、仿真、计算;
- 电路调试与制作:清晰电路调试方法,电路制作规范,指标测试完整;
- 回答问题:思路清晰,能够理解具体的物理现象,能够理解仪器操作方法,对电路中出现的故障能够准确定位,及时排除故障;
- 实验报告: 格式完整,内容清晰,数据全面,分析到位。
8.6实验报告撰写
实验课程后,学生需要根据实验内容完成实验报告。报告要求按照电子规定格式完成,按规定时间,一般在一周内提交到到规定的课程邮箱中(ETTeam25@163.com)。教师会在课前完成报告评阅,评阅从内容到格式都会涉及,尤其会对实验中的物理概念,实验手段、方法重点强调。
8.7 实验总结
以系统整体方案为重点,以前置放大电路设计为主要内容开展实验教学, 建立学生的系统观念并理解电路在系统的功能定位,通过各模块功能和指标的设计,掌握系统规划能力;通过元器件选择、电路制作、调试等方式,强化电路认知和电路制作能力。
在教学过程中,利用 PPT、实验装置、演示等方式讲解目标系统的构成和指标性能。通过分解模块降低学生入门初期的难度,并加强学生对教学内容的理解。设置课外制作环节,培养学生自主统筹安排实验进程和课内外学习时间的能力。
本课程通过以上教学环节对学生需要掌握的知识、技能和素质进行训练和考查,促使学生通过本课程的学习能够顺利达成课程目标。
9. 实验报告要求
实验报告是整个实践环节非常重要的一项内容,这不仅能反映一个学生工科训练的素质,还能培养学生不急不躁的严谨精神。一个优秀的实验报告包括:完整的过程、正确的原理分析、方案论证,还包括电路仿真、调试、测试的整个过程,最后记录数据、
数据处理、结论分析。
本案例在开展教学过程中要求学生按照规定格式完成电子报告并提交课程邮箱。报告会经过多轮的评阅,有的时候会在课堂上当面评阅,有的时候会通过 qq 评阅。包括评阅内容如下:
1)实验需求分析明确,对实验背景了解清楚;
2) 实现原理仿真与论证,对实验内容有细致的分析,仿真过程要具体;
3) 电路设计与参数选择,要求按照设计需求设计电路并完成电路计算、参数选择;
4) 电路测试方法正确,概念清晰、准确,仪器使用恰当;
5) 实验数据记录完整,数据单需要经过老师验收方可写入报告;
6) 数据处理分析合理,对实验原理进行解释;
7) 实验结果总结,对实验内容验证的结果进行叙述。

图9.1 学生提交实验报告
10.考核要求与方法(限 300 字)
考核方法:分为平时操作考核( $30 %$ )、报告考核( $20 %$ )、系统验收( $50 %$ );
考核节点:理论课教学中布置任务,给出报告格式、仿真工具名称等。实验课上,老师点评实验报告并介绍实验内容,完成实验操作验收。实验课后,学生完成实验报告,教师评阅实验报告并反馈意见。
报告考核标准:
1,优(90-100)实验完成正确,概念清楚,回答问题正确,电路制作符合规范,布线美观。报告正确,结构完整,分析合理。
2,良(80,89)结果正确,能熟练掌握各种仪器的使用。内容完整,分析不够具
体的,报告存在格式、文字等问题。
3,中(70,80)能在老师的指导下做出正确的结果,报告完成。
4,中下(60,70)完成实验内容的 $80 %$ 左右,报告结构不完整的。
5, 差(低于 60)未完成。
对于实验中的具体评价环节我们通过实验内容的知识点分配给出具体参考值
表1前置放大电路验收表
| 《电子技术课程设计》前置放大验收表 | ||||||
| 实验项目名称 | 超声测距前置放大电路设计与参数分析 | 验收成绩 | ||||
| 姓名 | 学号 | 专业 | 联系电话 | |||
| 学号 | ||||||
| 实验记录 | 测试对象 | 项目 | 单位 | 实验结果 | 老师复核 | 占比 |
| 换能器 | 谐振频率 | kHz | 30% | |||
| 调制频率 | Hz | |||||
| 接收幅度max | mV | |||||
| 接收幅度min | mV | |||||
| 调制占空比 | % | |||||
| 输出电阻 | k | |||||
| 放大电路型号: | 电路结构 | 同相 | 5%10%15% | |||
| 反相 | ||||||
| 差分 | ||||||
| 仪器放大器 | ||||||
| 第一级增益 | 倍 | 40% | ||||
| 第二级增益 | 倍 | |||||
| 两级增益 | 倍 | |||||
| 噪声幅度 | mV | |||||
| 总分 | 100% | |||||
| 总体评价 | ||||||
| 备注 | ||||||
表2超声测距课程设计验收表
作品验收记录表
| 作丽逊仅记求衣 | |||||||||||||||
| 项目名称 | 超声波测距 | ||||||||||||||
| 学生分组信息 | 学生姓名 | 专业 | 学号 | 联系电话 | 验收成绩 | ||||||||||
| 验收数据记录 | 模块 | 测试条件 | 测试项目 | 实验记录(学生自划) | 验收记录(教师/助教) | ||||||||||
| 发射系统(每人组) | 发射波形产生 | 调制波频率(Hz),占空比 | |||||||||||||
| 波频率(Hz),占空比 | |||||||||||||||
| 调制电路 | 输出调创波幅值(Vpp) | ||||||||||||||
| 输出调创波操声是否明显 | |||||||||||||||
| 发射系统联调 | 超声波接收端能否按收到信号,按收信号幅度(Vpp) | ||||||||||||||
| 按收信号操声是否明显 | |||||||||||||||
| 调理电路(每人一组) | 接收端运放电路退择1n处作为目标 | 一级三旅培益(dB)、输出归度和底味 | 增益:VFP=VFF.E | 增益:VFF=VFP.uE | |||||||||||
| 二级长旅增益(dB)、输出归度和底噪 | 增益:VFF=VFPE | 增益:VFF=1VFP.u= | |||||||||||||
| 检波电路同上测试条件 | 检波得到的包终情况 | VF=_ | VF=_ | ||||||||||||
| 比较电路同上测试条件 | 输出信号边沿是否有毛刻 | ||||||||||||||
| 整机验收可两人- | 距离及精度测试 | 0.2n测试距离、误差 | □/误差: | /误签: | |||||||||||
| 0.75m测试距离、误差 | /误差: | /误差: | |||||||||||||
| 1.0m测试距离、误差 | /误签: | /误差: | |||||||||||||
| 最近测量距离 | /误差: | □/误签: | |||||||||||||
| 最选测量距离 | □/误差: | 误差: | |||||||||||||
| 其他发挥部分 | 不同距离LED灯标示 | 在距离分起础上,加1分 | |||||||||||||
| 增加声音报香功能 | 在距离分起础上,加1分 | ||||||||||||||
| ■降低测量误签至1cn以内 | 在距离分燕础上,加2分 | ||||||||||||||
| □增加银度测量及补偿 | 在距离分起础上,加2分 | ||||||||||||||
| ■其他 | 距离无上限加分.. | ||||||||||||||
| 工艺 | 布局 | ||||||||||||||
| 布线、焊接 | 两项合计,5分内评定,加满100分为止。 | ||||||||||||||
| 其他记录 | |||||||||||||||
| 总体评价 | 成绩1 | ||||||||||||||
| 成绩2 | |||||||||||||||
| 验收时间 | 验收教师/助教(签字) | 成绩3 | |||||||||||||
注:提到的误差为缝对误差,是真实值与测量值之差
11.项目特色或创新(可空缺,限 150 字)
本案例教学具有如下特色:
(1)本案例应用背景强,内容贯穿了《电路分析》、《模拟电路》、《数字电路》等多门课程,对学生的专业学习具有重要的参考价值;
(2)比较了不同前置放大电路方案,分析了原理的不同,在实验效果上改善效果明显,以实验内容为背景的教学内容进行了教学文章的投稿《电气电子教学学报》2019,第 41 卷,第 1 期。
参赛信息表
| 案例提供单位 | 武汉大学 | 相关专业 | 电子信息类 | |||
| 设计者姓名 | 刘彦飞 | 电子邮箱 | liuyf@whu. edu. cn | |||
| 移动电话 | 13469995195 | 通讯地址(含邮编) | 武汉大学电子信息学院430072 | |||
| 设计者姓名 | 王敏 | 电子邮箱 | 00007349@whu.edu.cn | |||
| 移动电话 | 15271887009 | 通讯地址(含邮编) | 武汉大学电子信息学院430072 | |||
| 设计者姓名 | 代永红 | 电子邮箱 | yhdai@whu.edu. cn | |||
| 移动电话 | 13349959978 | 通讯地址(含邮编) | 武汉大学电子信息学院430072 | |||
| 相关课程名称 | 模拟电路基础(下)数字系统基础 | 学生年级 | 2 | 学时(课内+课外) | 48+48 | |
| 支撑条件 | 仪器设备 | 直流稳压电源 DP832、信号源 DG1022U、示波器DS1074等; | ||||
| 软件工具 | Multisim、Quartus Prime 等; | |||||
| 主要器件 | Ad620、μA741、超声传感器 ZT40-16P、FPGA开发板、555等; | |||||