音频功率放大器的设计与分析
实验题目:音频功率放大器的设计与分析
输入输出、频率、噪声、傅里叶及失真分析
1.课程简要信息
课程名称:电子设计与仿真
课程学时:36 学时(实验学时4学时)
适用专业:通信工程、电子信息工程、自动化
学生年级:大二下学期
2.实验内容与任务(限 500 字)
音频功率放大器是音响系统中的关键部分,其作用是将传声器件获得的微弱信号放大到足够的强度去推动放声系统中的扬声器或其他电声器件,使原声响重现。
2.1 需要完成音频功率放大器的设计
当输入正弦信号电压幅度为 $5 - 1 0 \mathrm { m V }$ 、等效负载电阻RL 为 $8 \Omega$ 下,放大通道应满足:
(1)额定输出功率 $\mathrm { P 0 R } \geqslant 2 \mathrm { W }$ ;
(2)带宽 $\mathrm { B W } \geqslant$ (50—10000)Hz(3)在 POR 下和 BW 内的非线性失真系数 $\gamma \leqslant 3 %$ ;
(4)在 POR 下的效率 $\geq 5 5 %$ ;
(5)当前置放大级输入端交流短接到地时, $\mathrm { R L } { = } 8 \Omega$ 上的交流噪声功率 ${ \leqslant } 1 0 \mathrm { m } \mathbb { W }$ 。
2.2 测试每级放大器性能
(1)对每级放大器进行输入输出特性分析;
(2)对每级放大器进行频率响应特性分析;
(3)对每级放大器进行噪声分析;
(4)对每级放大器进行失真分析;
(5)对每级放大器进行傅里叶分析。
3.实验过程及要求(限 300 字)
(1)自学预习:熟悉音频放大器的设计原理,查找相关元器件的数据手册。
(2)思考讨论:将电路设计模块化,列出各模块电路所有可能的设计方案,并进行比较论证与方案选型。
(3)设计电路:根据设计框图完成具体电路的设计,需明确所需元件的型号、主要指标、封装、价格等,设计要考虑成本和功耗问题。
(4)软件仿真:采用 Proteus 软件进行仿真调试,测试相应数据。
(5)构建平台:根据电路图焊接实物,实验室提供常用的焊接工具、示波器、万用表、电源等。
(6)选择器件:实验室提供常用电子元件。
(7)设计过程:先查找资料、确定设计方案;再进行原理图设计、软件设计,结合原理图和软件在 Proteus 中进行仿真,根据仿真结果修改原理图和软件直至能达到预期效果;然后进行 PCB 设计,规划元器件的布局与布线,根据 PCB 图进行电路焊接与硬件测试。
(8)总结报告:总结电路设计、参数计算方法、测试经验。
(9)验收答辩:演示实物效果、回答教师提问、验收设计报告。
4.相关知识及背景(限 150 字)
该案例可以引导学生将理论课程中学到的小信号放大器、多级放大器、功率放大器的相关知识、电路参数的测量方法融入到工程实践中来,电路设计中包含了原理图的设计、元器件的采买与检测、PCB 的设计与制作、电路焊接与调试等相关技能的训练。
5.教学目标与目的(限 100 字)
(1)学会综合运用模拟电子线路、电子测量及相关课程的理论知识完成设计项目;
(2)掌握音频放大器硬件电路设计、电路参数测量的方法;
(3)掌握模块化设计的方法;
(4) 掌握阅读元器件数据手册的方法并熟悉其主要性能指标;
(5)掌握利用万用表、示波器、信号发生器等设备测试电路的方法;
(6)掌握实用 Proteus 软件进行仿真的方法。
6.教学设计与引导
本实验的过程是一个比较完整的工程实践,需要经历学习研究、方案论证、系统设计、仿真验证、实物焊接、硬件调试、答辩及报告撰写等过程。在实验教学中,应在以下几个方面加强对学生的引导:
(1)对项目进行剖析,通过将项目分成模块,引导学生在工程实践项目中与模拟电子线路中的相关知识进行关联,理论指导实践,在实践中深刻领会并掌握相关知识。
(2)根据设计框图,完成各个模块的原理图设计,引导学生根据设计要求对模块的实现进行方案设计、元器件选择。
(3)方案确定之后用软件进行仿真,需要讲解 Proteus 软件使用的主要步骤,学生需要绘制各个模块的原理图,引导学生根据仿真结果分析相关硬件设计中存在的问题,并修改硬件连接,直至能够完成全部设计要求。
(4)指导学生根据仿真通过后的设计方案进行实物焊接。要求每组同学都绘制 PCB 图,需要在 PCB 软件中为没有封装的元件自建封装,并完成元器件的布局、布线。焊接时可以在万用板上根据 PCB图焊接,也可以制作PCB 板进行焊接。
(5)调试过程中如果遇到问题,引导学生进行小组间的交流、组内成员集中思考讨论,培养学生独立分析问题、解决问题的能力,培养学生的团队合作精神。
(6)学生完成实物设计后进行验收,以设计要求为标准主要看能实现的效果,结合设计效果对每位学生逐一提问,教师结合问题的难度和回答的效果给出相应的分数。结果验收后,优秀的作品应当保留展览,剩余材料还原回收下次再利用。
7.实验原理及方案
7.1 基本原理

图 1 音频放大器结构图
7.2 完成任务的思路:
7.2.1 音频功率放大器前置放大电路
(1)仿真图的绘制
按仿真元件信息绘制仿真图,并放置相应的探针进行测量,如图2 所示。
表 1 前置放大电路元件信息表
| 元件名称 | 所属类 | 所属子类 |
| OP07(运算放大器) | Operational Amplifier | Signal |
| RESISTOR | Modelling Primitives | Analog(SPICE) |
| GENE1ECT4U716V(电容) | Capacitors | Radial Electorlytic |

图 2 音频功率放大器前置放大电路
(2)电路分析
1)电路输入输出分析
放置模拟仿真图表,设置输入信号幅值为 $1 0 \mathrm { m V }$ ,频率分别为 $1 0 0 \mathrm { H z }$ 、1kHz、10kHz 的正弦波时,记录输入信号与输出信号的波形、幅值并计算放大倍数。
A)输入信号幅值为 $1 0 \mathrm { m V }$ ,频率为 $1 0 0 \mathrm { H z }$

图3 输入信号频率为 $1 0 0 \mathrm { H z }$ 输入输出波形
测量并计算分析放大倍数:

图 4 输入信号频率为 $1 0 0 \mathrm { H z }$ 测量波形峰值
B)输入信号幅值为 $1 0 \mathrm { m V }$ ,频率为 1kHz

图 5 输入信号频率为1kHz 输入输出波形
测量并计算分析放大倍数:

图 6 输入信号频率为 1kHz 测量波形峰值
C)输入信号幅值为 $1 0 \mathrm { m V }$ ,频率为 $1 0 \mathrm { k H z }$

图7 输入信号频率为 $1 0 \mathrm { k H z }$ 输入输出波形
测量并计算分析放大倍数:

图8 输入信号频率为 $1 0 \mathrm { k H z }$ 测量波形峰值
根据仿真结果测量数据填入表格并计算放大倍数。表 2 前置放大电路输入输出特性
| 输入信号幅值/mV | 输入信号频率/Hz | 输出信号幅值/mV | 放大倍数 |
| 9.97 | 100 | 209 | 20.96 |
| 9.97 | 1k | 201 | 20.16 |
| 10 | 10k | 188 | 18.8 |
2)电路频率响应特性分析
频率分析的作用是分析电路在不同频率工作状态下的运行情况,但不像频谱分析仪,所有频率一起被考虑。所以,频率特性分析相当于在输入端接一可变频率的测试信号,在输出端接一交流电表测量不同频率所对应的输出,同时可得到输出信号的相位变化情况。
放置并设置频率分析图表,并进行测量。

图 9 前置放大电路频率特性
测量输入信号为 $1 0 0 \mathrm { H z }$ 时对应的幅频特性和相频特性。

图 10 输入信号为 100H 时频率特性
输入信号为 $1 0 0 \mathrm { H z }$ 时,输出信号相对于输入信号的频率增益为 $2 6 \mathrm { d B }$ ,相位差为-176度。

图11 输入信号为 1kH 时频率特性
输入信号为 1kHz 时,输出信号相对于输入信号的频率增益为 26dB,相位差为 178度。

图 12 输入信号为 10kH 时频率特性
输入信号为 $1 0 \mathrm { k H z }$ 时,输出信号相对于输入信号的频率增益为 $2 5 . 5 \mathrm { d B }$ ,相位差为 161 度。
表 3 前置放大电路频率特性
| 输入信号频率/Hz | 增益/dB | 相位差/度 |
| 100 | 26 | -176 |
| 1k | 26 | 178 |
| 10k | 25.5 | 161 |
测量电路的最大频率增益和通频带。

图13 最大频率增益
分析图表得出在输入信号在 54.1Hz—3.67kHz 范围内有最大频率增益 26dB,对应截止频率处增益为 $2 6 . 0 { \times } 0 . 7 0 7 { = } 1 8 . 3 8 \mathrm { d B }$ ,从而测量电路的截止频率。

图 14 电路截止频率
分析图表得出低频截止频率为 $3 , 1 2 \mathrm { H z }$ ,增益为 18.4dB;高频截止频率为 $6 3 . 5 \mathrm { k H z }$ ,增益为18.4dB。前置放大电路的通频带频率范围为 $3 . 1 2 \mathrm { { H z } \mathrm { { - } \it { 6 3 . 5 \mathrm { { k H z } } } } }$ 。
表 4 前置放大电路幅频特性
| 最大频率增益/dB | 最大频率增益范围/Hz | 低频截止频率/Hz | 高频截止频率/Hz | 带宽/Hz |
| 26dB | 54.1Hz—3.67kHz | 3.12Hz | 63.5kHz | 3.12Hz—63.5kHz |
3)电路噪声分析
由于电阻或半导体元件会自然地产生噪声,这对电路工作当然会产生相当程度的影响。系统提供噪声分析就是将噪声对输出信号所造成的影响数字化,以供设计师评估电路性能。
在分析时,SPICE 模拟装置可以模拟电阻器及半导体元件产生的热噪声,各元件在设置电压探针处产生的噪声将在该点求和,即为该点的总噪声,分析曲线的横坐标表示的是该分析所在的频率范围,纵坐标表示的是噪声值(左 Y轴表示输出噪声值,右 Y轴表示输入噪声值,一般以 $V / \sqrt { H z }$ 为单位。噪声分析不考虑外部电、磁对电路的影响。
PROTEUS ISIS 的噪声分析可显示随频率变化时节点的等效输入、输出噪声电压,同时可产生单个元件的噪声电压清单。

图 15 前置放大电路噪声分析
测量输入信号为 $1 0 \mathrm { H z }$ 、 $1 0 \mathrm { k H z }$ 时前置放大器的噪声电压值。

图16 测量频率为 $1 0 \mathrm { H z }$ 、 $1 0 \mathrm { k H z }$ 时前置放大器的噪声电压
由图可知,频率为 $1 0 \mathrm { H z }$ 时噪声为 $4 5 0 \mathrm { n } \ V / \sqrt { H z }$ ,频率为 $1 0 \mathrm { k H z }$ 时噪声为 $5 1 2 \mathrm { n } \mathrm { ~ V } / \sqrt { H z }$ ,前置放大器的噪声范围为 $4 5 0 - 5 1 2 \mathrm { n \ V } / \sqrt { H z }$ 。

图 17 噪声分析仿真日志
通过仿真日志可以查看噪声源,噪声清单中列出了每个电路元件的噪声,但大多数元件都是放大器的内部元件。
4)电路失真分析
失真是由电路传输函数中的非线性部分产生的,仅由线性元件组成的电路不会产生任何失真。失真分析用于检测电路中的谐波失真和互调失真。对于单频信号,PROTEUS ISIS 失真分析可确定电路中每一节点的二次谐波和三次谐波造成的失真;对于互调失真,即电路中有频率分别为 F1、F2 的交流信号源,则 PROTEUS ISIS 频率分析给出电路节点在 $\mathrm { F 1 + F 2 }$ 、F1-F2 及 2F1-F2 在不同频率上的谐波失真。

图 18 失真分析仿真结果
测量频率为 $1 0 \mathrm { H z }$ 和 $1 0 \mathrm { k H z }$ 时电路的二次和三次谐波失真。

图 19 频率为 $1 0 \mathrm { H z }$ 、10kHz 时电路的二次谐波失真

图 20 频率为 $1 0 \mathrm { H z }$ 、10kHz 时电路的三次谐波失真
5)傅里叶分析
傅里叶分析用于分析一个时域信号的直流分量,基波分量和谐波分量。当输入正弦波信号幅值为 $1 0 \mathrm { m V }$ ,频率为 $1 0 0 \mathrm { H z }$ 、1kHz、 $1 0 \mathrm { k H z }$ 时,通过图表对电路进行频谱分析。

图 21 输入信号频率为 10mV、100Hz 时电路的频谱图

图 22 输入信号频率为 $1 0 \mathrm { m V }$ 、 $1 0 0 \mathrm { H z }$ 时基波增益

图 23 输入信号频率为 $1 0 \mathrm { m V }$ 、 $1 0 0 \mathrm { H z }$ 时谐波增益
由傅里叶分析计算前置放大电路的失真度 $\begin{array} { r } { D \approx \sqrt { \frac { V _ { o m 2 } ^ { 2 } + V _ { o m 3 } ^ { 2 } } { V _ { o m 1 } ^ { 2 } } } = \sqrt { \frac { 8 . 6 4 ^ { 2 } + 2 . 8 7 ^ { 2 } } { 1 9 9 ^ { 2 } } } \approx 0 . 1 % } \end{array}$ ,其中, $V _ { o m 1 } ^ { 2 }$ 是基波幅度, $V _ { o m 2 } ^ { 2 }$ 是二次谐波幅度, $V _ { o m 3 } ^ { 2 }$ 是三次谐波幅度。

图24 输入信号频率为 $1 0 \mathrm { m V }$ 、1kHz 时电路的频谱图

图 25 输入信号频率为 $1 0 \mathrm { m V }$ 、1kHz 时基波增益
OUTPUT1:195m

图 26 输入信号频率为 $1 0 \mathrm { m V }$ 、1kHz 时谐波增益
由傅里叶分析计算前置放大电路的失真度 $\begin{array} { r } { D \approx \sqrt { \frac { V _ { o m 2 } ^ { 2 } + V _ { o m 3 } ^ { 2 } } { V _ { o m 1 } ^ { 2 } } } = \sqrt { \frac { 8 . 9 6 ^ { 2 } + 3 . 2 2 ^ { 2 } } { 1 9 5 ^ { 2 } } } \approx 0 . 2 % } \end{array}$ 。

图27 输入信号频率为 $1 0 \mathrm { m V }$ 、10kHz 时电路的频谱图

图 28 输入信号频率为 $1 0 \mathrm { m V }$ 、 $1 0 \mathrm { k H z }$ 时基波增益

图 29 输入信号频率为 $1 0 \mathrm { m V }$ 、 $1 0 \mathrm { k H z }$ 时谐波增益
由傅里叶分析计算前置放大电路的失真度 $\begin{array} { r } { \mathrm { { : } } D \approx \sqrt { \frac { V _ { o m 2 } ^ { 2 } + V _ { o m 3 } ^ { 2 } } { V _ { o m 1 } ^ { 2 } } } = \sqrt { \frac { 8 . 4 5 ^ { 2 } + 3 . 0 4 ^ { 2 } } { 1 8 7 ^ { 2 } } } \approx 0 . 2 % } \end{array}$
7.2.2 音频功率放大器二级放大电路
(1)仿真图的绘制
按仿真元件信息绘制仿真图,并放置相应的探针进行测量,如图 24 所示。
表5 前置放大电路元件信息表
| 元件名称 | 所属类 | 所属子类 |
| 0P07(运算放大器) | Operational Amplifier | Signal |
| RESISTOR | Modelling Primitives | Analogg(SPICE) |
| GENElECT1U63V(电容) | Capacitors | Radial Electorlytic |

图 30 音频功率放大器二级放大电路
(2)电路分析
1)电路输入输出分析
放置模拟仿真图表,设置输入信号幅值为 $2 0 0 \mathrm { m V }$ ,频率分别为 $1 0 0 \mathrm { H z }$ 、1kHz、 $1 0 \mathrm { k H z }$ 的正
弦波时,记录输入信号与输出信号的波形、幅值并计算放大倍数。
A)输入信号幅值为 $2 0 0 \mathrm { m V }$ ,频率为 $1 0 0 \mathrm { H z }$

图 31 输入信号频率为 $1 0 0 \mathrm { H z }$ 输入输出波形
测量并计算分析放大倍数:

图 32 输入信号频率为 $1 0 0 \mathrm { H z }$ 测量波形峰值
B)输入信号幅值为 $2 0 0 \mathrm { m V }$ ,频率为 1kHz

图33 输入信号频率为 1kHz 输入输出波形

测量并计算分析放大倍数:
图 34 输入信号频率为 1kHz 测量波形峰值
C)输入信号幅值为 $2 0 0 \mathrm { m V }$ ,频率为 $1 0 \mathrm { k H z }$

图 35 输入信号频率为 10kHz输入输出波形

测量并计算分析放大倍数:
图 36 输入信号频率为 $1 0 \mathrm { k H z }$ 测量波形峰值
根据仿真结果测量数据填入表格并计算放大倍数。
表 6 二级放大电路输入输出特性
| 输入信号幅值/mV | 输入信号频率/Hz | 输出信号幅值/mV | 放大倍数 |
| 200 | 100 | 700 | 3.50 |
| 199 | 1k | 835 | 4. 19 |
| 200 | 10k | 798 | 3.99 |
2)电路频率响应特性分析

图37 二级放大电路频率特性
测量输入信号为 $1 0 0 \mathrm { H z }$ 时对应的幅频特性和相频特性。

图38 输入信号为 100H 时频率特性
输入信号为 $1 0 0 \mathrm { H z }$ 时,输出信号相对于输入信号的频率增益为 10.6dB,相位差为-148度。

图39 输入信号为 1kH 时频率特性
输入信号为 1kHz 时,输出信号相对于输入信号的频率增益为 26dB,相位差为 178 度。

图40 输入信号为 10kH 时频率特性
输入信号为 $1 0 \mathrm { k H z }$ 时,输出信号相对于输入信号的频率增益为 25.5dB,相位差为 161 度。
表 7 前置放大电路频率特性
| 输入信号频率/Hz | 增益/dB | 相位差/度 |
| 100 | 10.6 | -148 |
| 1k | 12 | -177 |
| 10k | 12 | 176 |
测量电路的最大频率增益和通频带。

图41 最大频率增益
分析图表得出在输入信号在 $4 4 5 \mathrm { { H z } \mathrm { { - } } 1 8 . 7 \mathrm { { k H z } } }$ 范围内有最大频率增益 12dB,对应截止频率处增益为 $1 2 \times 0 . 7 0 7 { = } 8 . 4 8 4 \mathrm { d B }$ ,从而测量电路的截止频率。

图 42 电路截止频率
分析图表得出低频截止频率为 $5 7 . 3 \mathrm { H z }$ ,增益为 8.49dB;高频截止频率为 $1 4 5 \mathrm { k H z }$ ,增益为8.49dB。前置放大电路的通频带频率范围为 $5 7 . 3 \mathrm { H z } - 1 4 5 \mathrm { k H z }$ 。
表8 前置放大电路幅频特性
3)电路噪声分析
| 最大频率增益/dB | 最大频率增益范围/Hz | 低频截止频率/Hz | 高频截止频率/Hz | 带宽/Hz |
| 12dB | 445Hz—18.7kHz | 57. 3Hz | 145kHz | 57.3Hz—145kHz |

图 43 二级放大电路噪声分析
测量输入信号为 $1 0 \mathrm { H z }$ 、 $1 0 \mathrm { k H z }$ 时前置放大器的噪声电压值。

图44 测量频率为 $1 0 \mathrm { H z }$ 、 $1 0 \mathrm { k H z }$ 时前置放大器的噪声电压
由图可知,频率为 $1 0 \mathrm { H z }$ 时噪声为 $7 5 . 8 \mathrm { n } \ V / \sqrt { H z }$ ,频率为 $1 0 \mathrm { k H z }$ 时噪声为 119n $V / \sqrt { H z }$ ,前置放大器的噪声范围为75.8—119n $V / \sqrt { H z }$ 。

图45 噪声分析仿真日志
通过仿真日志可以查看噪声源,噪声清单中列出了每个电路元件的噪声,但大多数元件都是放大器的内部元件。
4)电路失真分析

图46 失真分析仿真结果
测量频率为 $5 0 \mathrm { H z }$ 和 $1 0 \mathrm { k H z }$ 时电路的二次和三次谐波失真。

图47 频率为 $5 0 \mathrm { H z }$ 、 $1 0 \mathrm { k H z }$ 时电路的二次谐波失真

图48 频率为 $5 0 \mathrm { H z }$ 、10kHz 时电路的三次谐波失真
5)傅里叶分析
傅里叶分析用于分析一个时域信号的直流分量,基波分量和谐波分量。当输入正弦波信号幅值为 $1 0 \mathrm { m V }$ ,频率为 $1 0 0 \mathrm { H z }$ 、1kHz、 $1 0 \mathrm { k H z }$ 时,通过图表对电路进行频谱分析。

图49 输入信号频率为 $1 0 \mathrm { m V }$ 、 $1 0 0 \mathrm { H z }$ 时电路的频谱图

图 50 输入信号频率为 $1 0 \mathrm { m V }$ 、 $1 0 0 \mathrm { H z }$ 时基波增益

图 51 输入信号频率为 $1 0 \mathrm { m V }$ 、 $1 0 0 \mathrm { H z }$ 时谐波增益
由傅里叶分析计算前置放大电路的失真度 $\begin{array} { r } { D \approx \sqrt { \frac { V _ { o m 2 } ^ { 2 } + V _ { o m 3 } ^ { 2 } } { V _ { o m 1 } ^ { 2 } } } = \sqrt { \frac { 2 9 . 9 ^ { 2 } + 1 0 . 5 ^ { 2 } } { 6 6 6 ^ { 2 } } } \approx 0 . 2 % } \end{array}$

图52 输入信号频率为 $1 0 \mathrm { m V }$ 、1kHz 时电路的频谱图

图 53 输入信号频率为 $1 0 \mathrm { m V }$ 、1kHz 时基波增益

图 54 输入信号频率为 $1 0 \mathrm { m V }$ 、1kHz 时谐波增益
由傅里叶分析计算前置放大电路的失真度 $\begin{array} { r } { D \approx \sqrt { \frac { V _ { o m 2 } ^ { 2 } + V _ { o m 3 } ^ { 2 } } { V _ { o m 1 } ^ { 2 } } } = \sqrt { \frac { 3 4 . 6 ^ { 2 } + 1 2 . 5 ^ { 2 } } { 7 9 4 ^ { 2 } } } \approx 0 . 2 % } \end{array}$

图 55 输入信号频率为 $1 0 \mathrm { m V }$ 、10kHz 时电路的频谱图

图 56 输入信号频率为 $1 0 \mathrm { m V }$ 、 $1 0 \mathrm { k H z }$ 时基波增益

图 57 输入信号频率为 $1 0 \mathrm { m V }$ 、 $1 0 \mathrm { k H z }$ 时谐波增益
由傅里叶分析计算前置放大电路的失真度 $\begin{array} { r } { \mathrm { { : } } D \approx \sqrt { \frac { V _ { o m 2 } ^ { 2 } + V _ { o m 3 } ^ { 2 } } { V _ { o m 1 } ^ { 2 } } } = \sqrt { \frac { 3 5 . 5 ^ { 2 } + 1 2 . 8 ^ { 2 } } { 7 7 5 ^ { 2 } } } \approx 0 . 2 % } \end{array}$
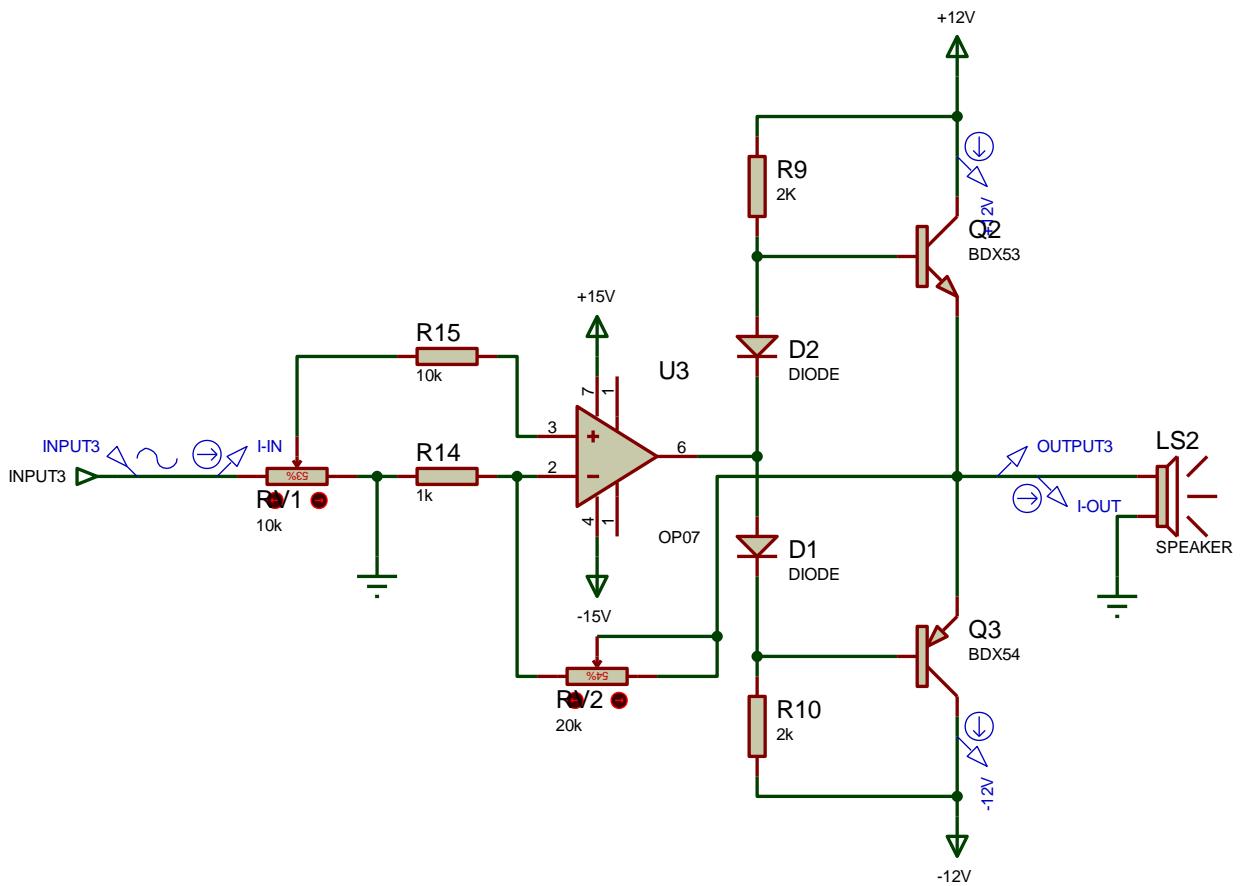
7.2.3 音频功率放大器功率放大电路
(1)仿真图的绘制
按仿真元件信息绘制仿真图,并放置相应的探针进行测量,如图 24 所示。
表7 功率放大电路元件信息表
| 元件名称 | 所属类 | 所属子类 |
| BATTERY | Simulator Primitives | Sources |
| OP07(运算放大器) | Operational Amplifier | Signal |
| RESISTOR | Modelling Primitives | Analog(SPICE) |
| POT-LIN | Resistors | Variable |
| DIODE | Diodes | Generic |
| BDX53 | Transistors | Bipolar |
| BDX54 | Transistors | Bipolar |
| SPEAKER | Speaker&Sounders | -- |

图 60 功率放大电路
(2)电路分析
1)电路输入输出分析
输入正弦波信号频率为 $1 0 0 \mathrm { H z }$ ,幅值为 $8 0 0 \mathrm { m V }$ ,得到输入输出波形和功率曲线,并进行测量。

图61 输入输出波形与输出功率

图 62 功率放大器输出波形幅值与功率测量
当输入信号幅值为 $8 0 0 \mathrm { m V }$ 时,输出信号幅值为 4.32V,功率为 2.33W。
2)电路失真分析

图 63 功率放大器失真分析
7.2.4 音频功率放大器总体电路
(1)仿真图的绘制

图 64 功率放大器总体电路图
(2)电路分析
1)电路频率响应特性分析

图 65 总体频率特性

图 66通频带测量
最大频率增益为 53.4dB, $5 3 . 4 \mathrm { d B } \times 0 . 7 0 7 \mathrm { = 3 7 . 7 5 } \mathrm { d B }$ 。系统通频带范围为 $1 2 , 4 \mathrm { H z - 7 8 , 9 \mathrm { k H z } }$ 。
2)电路噪声分析

图 67 总体噪声分析

图68 工作频率内噪声测量
测量 $5 0 \mathrm { H z }$ 、 $1 0 \mathrm { k H z }$ 时系统的噪声电压值,系统的噪声范围为 $7 . 7 5 \mathrm { u } \ V / \sqrt { H z } - 1 1 . 7 \mathrm { u } \ V / \sqrt { H z } $ 。
3)电路失真分析

图 68 总体失真分析
4)音频分析

图 69 音频分析
通过声卡,用户可以听到音频放大器的输出结果。
8.教学实施进程
学生进入实验室之前,需要在课下完成预习工作,并将方案论证、理论推导、仿真分析、参数选择等反应在实验报告上,具体要求如下:
(1)需求分析:实验室提供必要的设备,如示波器、信号发生器、电源等。学生需根据预习方案申请相应的设备和元器件,填写元器件清单并查询相应价格做出资金预算,教师会根据学生的不同需求尽可能满足条件。
(2)实现方案论证:方案论证中要从多种可能的解决方案中进行比较论证,然后做出选择,对整体设计方案要有详细的阐述,设计流程应详细具体。
(3)理论推导计算:根据设计原理图中元件参数,理论计算相应的电路参数,要有相应的计算公式和详细的推导过程。
(4)电路设计及参数选择:模块电路中,对所用电阻电容参数应当有一定的分析计算过程,根据需要来选择元器件。
(5)电路测试方法:电路搭建后,应先检查电路,检查电源是否焊接正确,需对照原理图用万用表检测线路的正确性,防止短路现象发生。根据测试结果,若有问题需要分析并定位硬件和软件涉及到的具体位置,进行排查修改。
(6)设计结果总结:设计完成后,需要掌握音频电路设计的流程,总结设计中遇到的问题和解决的方法。
9.实验报告要求
实验报告需要具备以下几部分内容:
(1)方案对比与选择:根据设计要求制定不同的方案,并进行比较选取最优方案。
(2)确定元器件清单:根据设计方案选取相应的元器件,下载相关的元器件手册,熟悉相关器件的性能。
(3)电路图设计:完成仿真原理图和 PCB 图的设计。
(4)电路性能测试:完成电路性能测试的相关仿真和测量,如输入输出特性、频率特性、噪声性能、失真度等的测试。
(5)系统测试:完成设计方案的软件测试,硬件测试并记录相关数值。
10.考核要求与方法(限 300 字)
整个实验考核分为八部分,基本功训练( $1 0 %$ )、方案设计( $1 0 %$ )、电路仿真图、原理图、PCB 图设计( $1 0 %$ )、参数测试( $2 0 %$ )、硬件综合调试( $1 0 %$ )、设计报告( $1 5 %$ )、课堂表现( $1 5 %$ )、答辩( $1 0 %$ ),若有创新之处有相应的加分环节。
设计课程结束之后要进行答辩,教师根据具体的方案提问相关的技术问题,考查学生对知识的掌握情况。最终成绩为等级制,分为优(90-100 分)、良(80-89 分)、中(70-79)、及格(60-69)和不及格(60分以下)五个等级,作品雷同的取消其成绩。
11.项目特色或创新(可空缺,限 150 字)
(1)学生通过进行课程设计可以熟悉产品开发的整个流程和每个步骤应注意的一些事项,能实现做中学、学中做,从而提高学生的主动性;
(2)学生需要自己填写元器件清单并自行采买部分元件,这就需要学生熟悉元件的名称、型号、主要指标、封装、单价等信息,能为学生今后自行进行项目预算和开发打下基础;
(3)在设计过程中引导学生下载元器件的数据手册,分析数据手册中的内容并提取有用信息,能培养学生学习和应用新器件的能力;
(4)能培养学生在测试中找到问题并分析解决问题的能力,提高学生的团队意识。(1)学生通过进行课程设计可以熟悉产品开发的整个流程和每个步骤应注意的一些事项,能实现做中学、学中做,从而提高学生的主动性。
实验案例信息表
| 案例提供单位 | 天津天狮学院 | 相关专业 | 通信工程 | |||
| 设计者姓名 | 赵琳 | 电子邮箱 | zhaolin058@163.com | |||
| 移动电话 | 13512205866 | 通讯地址(含邮编) | 天津市武清开发区源泉路15号天津天狮学院信息与自动化学院 | |||
| 设计者姓名 | 电子邮箱 | |||||
| 移动电话 | 通讯地址(含邮编) | |||||
| 设计者姓名 | 电子邮箱 | |||||
| 移动电话 | 通讯地址(含邮编) | |||||
| 相关课程名称 | 电子设计与仿真 | 学生年级 | 15级 | 学时(课内+课外) | 36 | |
| 支撑条件 | 仪器设备 | 示波器、万用表、信号发生器、直流电源、电烙铁 | ||||
| 软件工具 | Proteus软件、Altium Designer软件 | |||||
| 主要器件 | 放大器、三极管、喇叭、常用电阻电容 | |||||