单片机语音交互电子钟设计与实现(ATmega16示例)
实验题目:单片机语音交互电子钟设计与实现(ATmega16示例)
1. 课程简要信息
课程名称:电子产品设计制作
课程学时:40学时
项目学时:课内40学时,课外8学时
适用专业:物联网工程、机械电子工程
学生年级:本科三年级第二学期
2. 实验内容、任务及要求
本实验基于Atmel Studio开发环境,设计一款时间可调的电子钟,并在ATmega16单片机开发板上实现。实验结合语音识别芯片US516P6,实现语音交互功能。实验内容涵盖电路原理设计、电路仿真、电路板焊接、软件设计及系统调试等全过程。使学生能够全面、系统地运用所学的嵌入式与电子类知识,最终完成一个合格的作品。通过本实验,学生将实现从先修课程《电路》《模拟电子技术基础》《单片机原理与应用》等的理论知识到工程实践能力的进阶提升。
**1)**初阶任务要求(课内24学时)
初阶任务针对所有学生。
(1)掌握单片机实验背景知识,包括Atmel单片机内部结构及I/O、中断、定时器/计数器等,以及时钟芯片DS1302和语音识别芯片US516P6的结构和特性等。
(2)掌握单片机硬件设计方法。通过Altium Designer软件,设计基于ATmega16核心芯片、DS1302时钟芯片及US516P6语音识别芯片的硬件系统,完成电路板的设计与焊接,并进行接口、电源等基本功能测试。
(3)掌握单片机软件设计方法。基于Atmel Studio开发环境,编写寄存器初始化、数码管动态显示、按键控制与消抖等代码,通过Proteus进行仿真调试。
(4)掌握单片机系统级设计方法。结合中断、定时器等,在ATmega16开发板上实现时间显示及时间调整等功能。
**2)**高阶任务要求(课内16学时)
在完成初阶任务的基础上,设置以下高阶任务,加深学生对相关知识的理解和掌握,提高学生的自主探究能力。
(1)深入理解单片机计时工作原理,编写DS1302时钟芯片的控制程序,实现精确计时和掉电走时功能,并引导学生注重程序实现方法的多样性。
(2)深入理解语音识别芯片US516P6的工作原理与配置,通过AI芯片开发平台创建并完善产品,实现语音交互功能。
3)工程实践应用(课外8学时)
在完成上述要求的基础上,引入工程案例讲解——智能家居系统中语音交互电子钟的设计制作。
-
深入分析市场上语音交互电子钟的外形与功能现状,挖掘潜在需求与创新点,完成作品外形及功能设计的需求分析,并制定创新性设计方案,进一步优化语音交互电子钟的外观造型与功能体验。
-
融合3D打印、激光加工等现代技术与掐丝珐琅、刺绣等非遗技艺进行外观设计,通过声音克隆、AI配音完成功能优化,实现个性化电子钟的制作,打造兼具科技感与传统工艺之美的电子产品。
3. 相关知识及背景(限 150 字)




图3-1 市场上售卖的语音交互电子钟
本实验以智能家居系统的快速发展为契机,以ATmega16为例,设计并制作一款单片机语音交互电子钟,其主要结构包括:时钟信号,功能设置按键,数值调整按键,7段4位数码管,LED,核心处理芯片,时钟芯片,语音识别芯片等。实验内容涵盖单片机、时钟、电源等硬件电路设计,以及基于C语言的软件程序开发。同时,涉及Altium Designer、Proteus、Atmel Studio等开发软件的设计、仿真、调试及万用表、电烙铁等工具的使用。
4. 实验环境条件
实验条件:
电路板设计软件:Altium Designer Winter 09 (图4-1)
色环电阻阻值在线计算器 (图4-2)
单片机仿真软件:Proteus 8.8 (图4-3)
程序编译调试软件:Atmel Studio 7.0 (图4-4)
单片机编程下载器:PROGISP 1.72(图4-5)
自主设计的ATmega16开发板 (图4-6)

图4-1 Altium Designer Winter 09硬件设计 图4-2 色环电阻阻值在线计算器
图4-3 Proteus 8.8仿真调试 图4-4 Atmel
Studio 7.0软件开发

图4-5 PROGISP单片机编程下载器 图4-6 自主设计的ATmega16开发板
实验环境:
线下:共300㎡的两间编程实验室和一间焊接实验室;
线上:智慧树SPOC课,雨课堂AI课等。

图4-7 编程实验室1 图4-8 编程实验室2 图4-9 焊接实验室

图4-10 智慧树SPOC课程 图4-11 雨课堂AI课
5. 教学目标与目的(限 150 字)
1)知识目标
通过实验基础知识、硬件设计、软件设计及工具使用4个部分,构建完整的知识体系,使学生掌握电子产品系统化设计的一般方法。
2)能力目标
通过初阶、高阶及工程应用3个层次8个任务,提高学生软硬件设计、调试与实现能力,进一步提升学生实验技能,掌握技术方法,增强实践能力。
3)素质目标
通过与学科竞赛、思政元素的结合,增强学生的家国情怀,激发创新思维,培养工匠精神和团队协作能力。从而实现总体目标——提升学生的实践创新能力。

图5-1 实验教学目标
6. 教学设计与实施进程
6.1学情分析
如图6-1所示,学情分析分为3个阶段:
(1)专业核心能力培养期(本科一年级)
通过对先修课程《C语言》和《电路》的成绩分析,发现学生的理论基础较好,了解数码管等常用元件的工作原理,具备基本的编程能力,但仍存在成绩的两极分化。
(2)实践能力强化期(本科二年级)
通过对先修课程《嵌入式系统综合设计》的成绩和学生参与创新活动的情况分析,发现学生的实践能力较强,创新能力待加强。
(3)视野拓展期(本科三年级)
通过对学生感兴趣方向和设计基础的调查,发现学生对智能产品领域兴趣浓厚,有一定的设计应用基础但产品开发基础欠缺。

图6-1学情分析的3个阶段
本实验的初阶与高阶任务是完成ATmega16开发板的设计制作,并通过编程实现时间显示、时间调整、精确计时、掉电走时和语音交互功能。通过学生的自主学习和适当指导,绝大多数同学能够顺利完成实验任务。
对于工程实践应用部分,鉴于课内学时有限,部分同学可能无法在实验课内完成。为此,提供以下备选方案:①对于有意愿进一步优化和完善作品的同学,可在课后继续完成实验,实验室全天开放,并提供平均8学时的线下集中答疑或线上钉钉会议辅导;②对于对优化完善作品缺乏兴趣的同学,不做强制要求,但需接受相应的实验成绩评定。
6.2设计思路
本实验采用项目驱动、问题导向的教学模式,将先修课程《电路》《模拟电子技术基础》《单片机原理与应用》中的核心知识点(如中断、定时器/计数器、串口通信等)与单片机应用系统设计、C语言程序开发等实践环节深度融合,构建完整的知识体系和开发流程。涵盖硬件设计与编程实现,最终得到一个真正可用的语音交互电子钟,其具体设计思路如下:
(1)项目需求牵引
以智能家居系统中,语音交互电子钟的设计制作为牵引,明确设计任务划分,结合任务要求梳理相关理论知识点,并基于知识点设计实验。构建“项目—任务—实验—达成”四维闭环项目体系,以及“初阶任务、高阶任务、工程应用”3个层次的任务要求,实现工程项目与教学的深度融合。
**(2)**问题导向培养
通过情境式教学法,在理论学习及实践环节重点关注问题设置和方法引导,提高学生解决问题的能力,激发探索精神,增强创新意识。以语音识别芯片为例,引导学生探究其工作原理和特性,并结合单片机系统基础知识,完成语音交互功能的设计与实现。
(3)学科交叉融合
通过实验设计,将先修课程(如电路、模拟电子技术基础、单片机原理与应用等)中的相关知识点(如三极管放大电路、单片机休眠电路等)与本实验的知识点(如中断、定时器/计数器及按键、串口的使用方法等)深度融合,帮助学生深入理解知识点的内在联系,实现学科交叉融合。
在工程实践环节,鼓励学生结合3D打印、激光加工等现代技术制作电子钟外壳,并融入刺绣、掐丝珐琅等非遗技艺设计个性化面板,通过声音克隆、AI配音完成功能优化,打造兼具科技感与传统工艺之美的电子产品。通过机电学科交叉与非遗文化融合,激发学生的创新精神和自主探究能力。
**(4)**虚实结合创新
通过融合理论教学与实践操作、虚拟仿真与实体搭建、硬件设计与软件开发,创新实验项目体系和教学方法,为学生打造多元化的实践学习体验。
6.3实施进程
以学生为中心、创新为目标,从课前“引”、课中“践”,课后“思”3个板块6个步骤完成教学进程的实施。

图6-2 实验教学设计
表6-1 实验教学实施进程
| 阶段 | 对象 | 工作任务 | 教学工具 | 教学目的 |
|---|---|---|---|---|
| 课前 | 教师 | 设计并推送预习任务:五步焊接法的关键步骤、万用表的使用方法、语音识别芯片的工作原理等。 | 雨课堂“智能备课助手” | ①激活学生先验知识; ②及时为学生答疑解惑; ③满足学生个性化学习需求。 |
| 学生 |
|
雨课堂“24H智能学伴” | ||
| 课中 | 教师 |
|
①智慧树知识图谱 ②雨课堂“AI讲伴” ③雨课堂“一键出题” ④雨课堂“资源检索” |
①提高学生自主学习能力、软硬件设计和动手实践能力; ②激发学生的探索和创新精神; ③提高实验挑战度和高阶性; ④实现思政与专业协同育人,知识技能与价值引领的有机结合。 |
| 学生 |
|
①雨课堂“24H智能学伴” ②DeepSeek,Kimi等大模型 |
||
| 课后 | 教师 |
|
雨课堂AI“智能批改” | ①通过机电学科交叉,非遗文化融合,鼓励学生进行创新和自主探究; ②激发学生的学习热情,检测学习情况,挑选专业人才; ③促进学生持续改进和自我提升,为学生未来发展规划提供指导; |
| 学生 |
|
①雨课堂“24H智能学伴” ②雨课堂“资源检索” |
6.4课程思政设计
(1)华为麒麟芯片突破美国制裁
华为突破美国制裁,通过全产业链技术研发,于2023年成功推出麒麟9000S芯片,标志着中国半导体产业在自主创新上的重大突破。并于2025年推出了首款PC级处理器麒麟X90,获得中国信息安全评测中心Ⅱ级安全可靠认证,表明很快将实现PC处理器自由,为国产芯片的自主化进程注入新的动力。通过此案例,培养学生的民族自豪感,增强爱国情怀,引导学生树立科技报国的理想。

图6-3 课程思政素材1——华为麒麟芯片
(2)神舟十六号载人飞船精确时间发射
2023年5月30日9时31分,搭载神舟十六号载人飞船的长征二号F遥十六运载火箭在酒泉卫星发射中心点火发射。飞船的精确时间发射离不开计时芯片的作用。通过此案例,学生能够深刻理解精确计时在实际应用中的重要性,激发其对时钟芯片的工作原理及编程方法的学习热情。

图6-4 课程思政素材2——神舟十六号载人飞船发射
(3)“大国工匠”李万君和顾春燕
“高铁焊接大师”李万君凭借精湛的焊接技术和不懈的创新精神,攻克高铁转向架焊接难题,助力“复兴号”研发;“针尖上的舞者”顾春燕凭借出色的金线键合技术,为我国的雷达装备“点睛”,点亮了雷达之眼。通过此案例,引导学生学习精益求精、勇于创新、甘于奉献的工匠精神,激励学生从“制造”走向“创造”。

图6-5 课程思政素材3——“大国工匠”李万君和顾春燕
7. 实验原理及方案
1)系统结构

图7-1 系统结构框图
2)实现方案
(1)主控模块
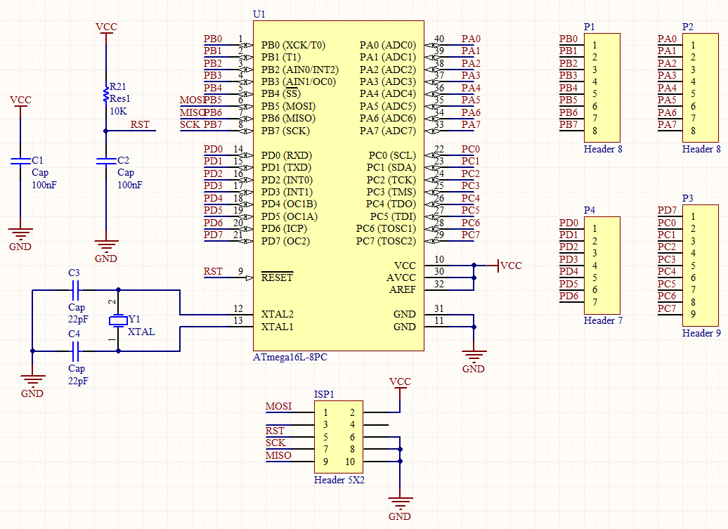
主控模块是语音交互电子钟的核心控制中枢,其电路原理如图7-2所示。ATmega16单片机最小系统由复位线路、晶振线路、AD转换滤波线路、ISP下载接口、JTAG仿真接口、电源等部分组成。

图7-2 主控模块电路原理图
(2)显示模块
本实验采用7段4位共阴极数码管作为时间显示模块,其电路原理如图7-3所示。为节约单片机I/O端口资源,采用数码管动态显示方法,即4位数码管分时轮流点亮。当点亮间隔足够短时,利用人眼的视觉暂存效应,人眼会感知到所有数码管“同时显示”的效果。为确保数码管显示稳定且不出现闪烁,扫描频率需≥25Hz,对于4位数码管而言,即循环扫描周期T≤40ms。通常,单个数码管的点亮时间为1~2ms。

图7-3 数码管显示模块电路原理图
(3)时钟模块
本实验采用具有涓细电流充电能力的低功耗实时时钟芯片DS1302,其电路原理如图7-4所示。它可以对年、月、日、周、时、分、秒进行计时,且具有闰年补偿等多种功能。工作电压为2.0V~5.5V。采用三线接口与CPU进行同步通信,并可采用突发方式一次传送多个字节的时钟信号或RAM数据。DS1302的掉电走时功能体现在:BT2提供电源时,当主电源VCC2断电后,VCC1后备供电,DS1302能持续工作。为降低功耗,单片机可进入休眠状态并暂停对DS1302时钟芯片的读取。单片机唤醒时,需重新读取DS1302中的最新时间数据。此时,程序应避免重复初始化DS1302,防止时间恢复为初始值,从而确保单片机唤醒后能正确提取并显示最新时间。

图7-4 时钟模块DS1302电路原理图
(4)语音模块
本实验采用云知声推出的一款低成本、高性能的离线语音识别芯片US516P6,如图7-5所示。其核心电路主要包括:US516P6芯片,电源电路,时钟电路,麦克风电路和音频输出电路。利用云知声AI芯片开发平台,可完成注册和创建产品、配置命令词与应答语、硬件配置、固件烧录及二次开发等。
离线语音识别的原理:
①语音采集:模拟麦克风采集语音信号,通过ADC模数转换将声波转换为电信号。
②信号预处理:将采集到的语音信号通过频域滤波等完成降噪处理、回声消除等处理,提高信号质量。
③特征提取:利用FFT加速器等硬件资源,提取语音信号的特征参数,如频谱、能量等。
④模式匹配:将提取的特征与预设的语音模型进行匹配,识别出用户发出的命令词。
⑤命令执行:识别到的命令词通过GPIO、UART、I2C等接口发送到继电器等设备,执行按键控制等相应的操作。

图7-5 语音模块US516P6实物图及AI芯片开发平台
8. 实验报告要求
实验报告需要反映以下工作:
(1)设计任务
描述实验项目需要完成的具体任务、目标等。
(2)整体方案设计
描述实验项目的整体实施方案,包括设计思想、结构框图、工作原理等。
(3)硬件电路设计及仿真
分模块描述实验项目的硬件电路设计及实现,包含电路原理图及PCB的绘制、软件仿真调试、元件识别、电路板焊接及调试等。
(4)软件设计及实现
包括软件系统结构框图、程序流程图以及在开发板上的功能实现情况等。
(5)操作方法及实验结果
包括已实现的功能及指标说明、操作说明,列出具体实验结果并附上软件仿真图和电子钟实物图,同组成员的详细分工情况及各自承担的工作比例。
(6)收获与课程建议
阐述实验过程中遇到的问题、原因分析及解决思路,以及实验收获、建议(包括实验内容、任务分配、教学方法、考核模式)等。
9. 考核要求与方法(限 300 字)
本实验项目考核总分为100分,其中资源及预习、画图及仿真等过程性评价占75%,实验报告及答辩等终结性评价占20%,作品优化等加分项占5%。
表9-1 实验考核评分表
| 考核项目 | 考核内容 | 分值占比 |
|---|---|---|
| 课前预习及课上表现 | 通过线上资源学习情况;预习任务完成情况;课堂出勤率、回答问题准确性、团队协作精神等方面综合评价。 | 5% |
| 硬件电路设计及仿真 | 通过运用AD软件进行硬件电路设计,包括原理图及PCB绘制;运用Proteus软件进行仿真调试等情况综合评价。 | 15% |
| 手工焊接及硬件调试 | 通过手工焊接电路板完成情况;电路板硬件调试能力等方面综合评价。 | 15% |
| 软件编程及实现 | 通过编程逻辑思路、软硬联调能力等方面综合评价,主要体现在初阶、高阶任务中编程任务的完成情况:
|
40% |
| 实验报告及答辩 | 通过实验报告的完整性、规范性、逻辑性以及答辩情况、回答问题表现等方面综合评价。 | 20% |
| 作品优化(加分项) | 通过语音交互电子钟外形和功能优化情况,如运用3D打印、激光加工等制作外壳;运用掐丝珐琅、刺绣等非遗技艺设计面板;通过声音克隆、AI配音完成功能优化等方面综合评价。 | 5% |
10. 项目特色或创新(可空缺,限 150 字)
1)项目驱动与任务导向
采用1个项目-3个层次-8个任务模式,实现项目教学互补、理论实践结合及学科交叉融合,培养学生自主学习探究能力,激发探索精神。
2)机电学科交叉融合
学生通过3D打印、激光加工、刺绣及掐丝珐琅等进行电子钟外观设计,通过声音克隆、AI配音等完成功能优化,实现个性化电子钟的制作,增强创新意识。
3)数字化与智能化教学
借助数字化平台的AI学伴、讲伴、智能批改及资源检索等功能,提升教学效率、激发学习热情。利用AI讲伴设计闯关任务,引导学生完成传统电子钟的智能化升级,提高实践创新能力。
附件:
[1.教学大纲]{.mark}
《电子产品设计制作》教学大纲(2021修订)
**课程中文名称:**电子产品设计制作
**课程英文名称:**Electronics Design and Manufacture
**课程编号:**216T0004
**学分:**1
学时: 40
先修课程:《工程基础训练》《电路》《模拟电子技术》《数字电子技术》《C语言》《单片机原理与应用》
**适用专业:**物联网工程专业、机械电子工程专业
**课程类别:**专业核心课程/必修
**使用教材:**自编讲义
**开课单位:**XX学院
一、实验性质、目的与任务
本课程以一个MCU控制的电子产品为原型,让学生体验从电路原理设计、电路仿真、电路板设计、电路板制作、焊接组装、软件设计、系统调试等全过程,最后完成一个合格的作品,使学生对所学电子类知识进行全面的、系统的训练。具体任务是让学生了解Altium Designer软件的使用方法,熟悉使用软件设计原理图及电路板;了解PCB板的制备过程;掌握电子元件的选用与焊接方法;掌握电路调试的方法与手段,学会使用常用电子仪器、仪表;掌握单片机编程及调试,完成相应电子产品的设计与制作。
二、教学目标
课程的教学目标分为3个层面:
①知识层面:体验电路原理设计、电路仿真、电路板设计、电路板制作、焊接组装、软件设计、系统调试等全过程,最后完成一个合格的作品,了解电子产品设计制作的全周期过程,学生对所学电子类知识进行全面的、系统的训练;
②能力层面:理解并掌握电路设计、焊接及编程调试方法,具备一定的分析和解决工程性问题的能力;
③价值层面:建立工程性思维,培养严谨务实的做事风格,加强团队合作,锻炼其团队合作意识和技巧,融入思政元素,实现赛教融合,思政育人。
毕业要求与课程教学目标的对应关系
| 毕业要求 | 指标点 | 课程教学目标 |
|---|---|---|
| **毕业要求2:**结合计算机、电子信息等专业基础理论和技术基础知识,识别、表达、并借助文献分析复杂计算机应用的工程性问题,获得有效结论。 | 2.4结合单片机原理、嵌入式系统硬件组成、嵌入式系统软件组成等方面的基础知识,分析复杂工程性问题。 | 课程教学目标1:体验电路原理设计、电路仿真、电路板设计、电路板制作、焊接组装、软件设计、系统调试等全过程,最后完成一个合格的作品,了解电子产品设计制作的全周期过程,学生对所学电子类知识进行全面的、系统的训练; |
| **毕业要求3:**具备初步的工程实践基础,初步具备单片机系统、应用软件系统、网络系统、嵌入式系统、RFID系统、传感器系统等的基本应用和设计能力,初步具备应用适当专业理论和实践方法解决工程实际问题的能力,并能够在以上环节中体现创新意识。 | 3.1具备单片机系统的基本应用和设计能力,应用适当专业理论和实践方法解决工程实际问题。 | 课程教学目标2:理解并掌握电路设计、焊接及编程调试方法,具备一定的分析和解决工程性问题的能力。 |
| **毕业要求7:**具备有效的沟通与交流能力,较强的适应能力,自信、灵活地处理新的和不断变化的人际环境和工作环境;具备团队合作精神,并具备一定的协调、管理、竞争与合作的初步能力;具备良好的职业道德,体现对职业、社会、环境的责任。 | 7.1具备有效的沟通与交流能力,具备团队合作精神。 | 课程教学目标3:建立工程性思维,培养严谨务实的做事风格,加强团队合作,锻炼其团队合作意识和技巧,融入思政元素,实现赛教融合,思政育人。 |
三、实验项目内容及学时安排
| 序号 | 教学项目 | 学时 | 实验性质 | 备注 | |||
|---|---|---|---|---|---|---|---|
| 验证 | 设计 | 综合 | 必做 | 选做 | |||
|
课程概论 |
|
|
|
|||
|
Altium Designer软件的使用 |
|
|
|
|||
|
Proteus软件的使用 |
|
|
√ | |||
|
电路板介绍及元件焊接 |
|
|
√ | |||
|
电路焊接后调试 (仪器仪表的使用方法) |
|
|
√ | |||
|
编程实现时间显示和调整功能 |
|
|
|
|||
|
编程实现精确计时、掉电走时 和语音交互功能 |
|
|
|
|||
四、各实验项目的具体内容及教学目的要求
1.课程概论
主要介绍课程的相关概念,让学生对课程有整体认知,了解课程流程及相关过程所完成的内容。
2.Altium Designer软件的使用
(1)介绍实验所用软件Altium Designer
(2)结合具体实例讲解软件的使用方法
(3)绘制一套电子产品的电路图及PCB
重点、难点
Altium Designer的使用
3.Proteus软件的使用
(1)介绍Proteus软件的使用方法
(2)完成Proteus仿真文件的制作,并了解单片机仿真过程
重点、难点
Proteus的使用
4.电路板介绍及元件焊接
(1)电路板及电子元件的识别
(2)万用表的使用方法
(3)元件焊接
(4)劳动规范养成,主要体现在能够认真并正确的掌握相关方法,养成节约元件、提高效率、认真学习、规范操作的习惯。
重点、难点
元件焊接
5.电路板焊接后测试
(1)测试电路板焊接是否成功
(2)测试程序是否可以下载
(3)示波器等仪器仪表的使用方法
重点、难点
电路板焊接故障检测
6.单片机编程及调试
(1)单片机I/O控制(包括LED、数码管、按键控制等)
(2)单片机定时器的使用
(3)外围电路的编程控制(功能芯片、传感器等)
重点、难点
外围电路的编程控制
五、考核方式及成绩评定标准
1、课程考核方式:
本课程考核方式为考查,课程成绩=实验内容成绩+实验报告及答辩成绩
2、课程成绩评定标准
① 实验内容成绩评分标准
| 考核形式 | 分值 | 考核细则 |
|---|---|---|
|
5 | 预习任务及课堂出勤、回答问题情况 |
实验内容 完成情况 |
15 | 电路原理图及PCB绘制、Proteus使用 |
| 15 | 元件焊接与电路调试 | |
| 40 | 单片机编程及调试 | |
| 5 | 作品外形及功能优化 |
② 实验报告成绩评分标准
| 考核形式 | 分值 | 考核细则 |
|---|---|---|
|
|
能正确、详细地描述实验设计、实施过程,遇到的问题及解决方案 |
|
能结合自身实际谈课程知识的应用 | |
|
文理通顺、整洁规范、报告总字数不少于1000字 | |
|
答辩条理清晰,逻辑性强,回答问题准确 |
[2.实验资源及数据]{.mark}



[3.教学现场照片]{.mark}




[4.实验电路、仿真及实物展示]{.mark}





[5.实验报告(AI智能批改+教师深度批改+“千字”学生档案)]{.mark}





