基于PWM的连续可调直流稳压电源设计与制作
实验题目:基于PWM的连续可调直流稳压电源设计与制作
课程简要信息
课程名称:电子工程技术训练
课程学时:64学时
项目学时:16学时课内+4学时课外+16开放
适用专业:航空航天类
学生年级:2年级、第2学期
实验内容与任务(限500字,可与“实验过程及要求”合并)
本课程是一门工程基础类课程,主要面向航空航天大类、机械大类等近电和非电专业学生,目标是让学生掌握电子技术的工程应用技能。因此项目设置应具有覆盖电子工艺和电子工程课程知识点,且不能太难,要符合学生掌握知识的规律,层层深入,同时项目要有启发性,趣味性,且能体验电子工艺制作的全过程。
综上,课程设计了贴近生活和工程应用的直流稳压电源项目,具体分为基本层次任务、提高层次任务和进阶层次任务三类。
1)基本层次任务:
-
利用proteus软件完成半波整流和全波直流电路图设计;
-
利用proteus软件完成滤波和稳压电路图设计;
-
用altium designer设计有整流、滤波和稳压模块组成的直流稳压电源。
2)提高层次任务:
-
利用proteus软件完成具有过流保护、输出电压可调的直流稳压电源电路仿真,验证电路设计的可行性;
-
通过面包板实物验证功能的正确性;
-
采用altium designer完成具有过流保护的直流稳压电源电路图和PCB图设计;
-
完成实物的装配和焊接,最后采用示波器等设备完成故障排除和调试,确保产品质量。
-
记录调试结果、绘制测试点波形进行数据分析,输出直流电压4-10V,连续可调。写出总结报告。
3)进阶层次任务:
- 该部分内容提供学有余力,有研究兴趣的同学选做,对完成的直流稳压电源实物模块的进行扩展应用,与其他传感器模块联合验证直流稳压单元的性能。

图1 教学设计理念
实验过程及要求(限300字)
自学预习
1)查阅芯片手册,巩固元器件识别和测量方法,复习altium designer/proteus电路绘制和仿真软件的操作方法;(课外4学时)
2)学习直流稳压电源的工作原理和各种实现方法相关知识。(课内1学时)
需求分析
1)根据分层递进各任务项的要求设定,设计可实现的电路方案;(课内1学时)
2)查阅元器件,选择满足需求的型号。(课内1学时)
思考讨论
1)比较各组成单元和综合系统实现方法,选择最优的设计方案,适当考虑提高层次任务,画出原理图。(课内1学时)
2)元件参数计算,讨论选择合适的集成芯片。(课内1学时)
软件仿真
利用altium designer/proteus软件进行各组成单元和综合系统电路设计和仿真,综合编译、调试无误后建立波形文件,仿真验证各模块,与后续的实物测试形成双向验证。(课内4学时)
硬件实验
1)元件真实值测量、安装和焊接、故障排除和调试各级电路。(课内4学时)
2)根据测试要求,设计合理测试点,形成完整的实验记录。(课内1学时)
总结验收
验收功能。口试总结并分享电路实现方案和测试结果、设计经验和调试技巧,撰写实验总结报告。(课内2学时)
相关知识及背景(限150字)
随着科技的发展,电气、电子设备已经在日常、科研、学习等各方面得到广泛的应用。电源作为电气、电子设备必不可少的能源供应部件,其需求日益增多,并且对电源的功能、稳定性等各项指标也要求更高。对电源的研究和开发已经成为新技术、新设备开发的重要环节,它对推动科技发展起着重要作用。设计直流稳压电源,通过相关知识可计算出电路中各个器件的参数,使电路性能达到设计要求的电压调整率,电流调整率,负载调整率,纹波电压等各种指标。利用Multisim/proteus仿真软件对所设计的电路进行仿真调试,使设计达到要求。
实验环境条件
项目实施主要地点是在电子工程技术训练实验室进行,实验室提供少量计算机、直流稳压电源、数字多用表、模拟示波器、数字示波器、LRC数字电桥、面包板、锉刀、镊子、一字改锥、十字改锥、剪刀、电烙铁等仪器仪表、工具等设备。同学们自备笔记本电脑,实验室提供Multisim、proteus、altium designer等软件,同时提供包括电阻、电容、电感、三极管、二极管、芯片、导线等电子元器件。
教学目标与目的(限150字)
在工程项目实现过程中引导学生掌握直流稳压电源工作原理,掌握电路绘制仿真技术、现代测量方法,实现设计方案多样性及可行性论证。采用分层递进的方式,指导学生根据需求设计电路、选择元器件,构建测试环境与条件,并通过测试与分析对项目进行技术评价。掌握技术报告的规范写法,提升学生解决实际问题的动手能力和严谨的科学素质。
教学设计与实施进程
课程实施的过程中注重学习内容的引入、启发思考、引导验证等环节,采用讲解、研讨、操作演示、实践操作、答疑、验收相结合的模式,强调过程性,多节点(仿真、实操、报告、口试等)、多层面(软件设计、装配和焊接技术、仪器测量、数据分析、报告撰写、口述表达)、多主体(教师主评、学生辅评)的全方位科学合理的综合考评方式。

图2 教学设计

图3 教学实施过程
表1 课程设计过程示例
| 序号 | 课堂环节 | 教学内容 | 问题设置 | 对话方式 | 设计意图 |
|---|---|---|---|---|---|
| 新课引入 | 1)创设生活中的情境引导学生思考如何稳压; 2)以电压不稳造成的大小事故为例分析稳压的重要性,同步融入国家战略需求和工程安全的思政内容融入。 |
1、为什么要稳压? 2、不稳压的坏处 |
引导思考关于稳压的“What?,Why?,How?” |
|
|
| 原理的总体示意分析 | 稳压电源的组成 | ![]() |
讨论交流,分析总结 | 引导学生思考解决问题的方法 | |
| 原理的分模块分析 |
|
|
讲解+思考引导 | 锻炼学生分析电路的能力 | |
| 该稳压电源的原理 |
|
1. 3524芯片如何实现脉冲宽度调制(PWM)? 2. 各模块间如何协同工作的? |
讲解、操作展示 |
|
|
| 过流保护模块 |
|
1. 如何实现的过流保护? 2. 过流保护作用流程是怎么样的? |
讲解、操作演示 |
|
|
| 故障排除 |
|
1. 输出常零不可调该如何排除故障点? 2. 输出常高不可调该如何排除故障点? |
原理讲解、总结操作重点和判断方法 | 1.把好“产品”生产最后一关:调试验收,巩固学习效果 2. 掌握仪器操作、数据读取记录和分析的能力 |
|
| 产品应用研讨 |
|
1. 在这些应用场景中还有哪些注意事项需要进一步调整电路 2. AC-DC稳压电源与DC-DC稳压电源设计中的不同点有哪些? |
研讨电路方案 | 1. 理论联系实际,引导学生观察思考实际生活应用 2. 锻炼学生举一反三的拓展性思维 |
(1).任务1:整流电路的设计
方案1:采用半波整流电路
半波整流电路如图4所示,半波整流电路只利用电源输出电压的正半周,电源的利用效率非常低,会带来很大的资源浪费,它仅在高电压、小电流等少数情况下使用,一般半波整流电路电源电路中很少使用。

图4 半波整流电路图
方案2:采用全波整流电路
全波整流电路图见如5所示,全波整流电路中的每个整流二极管上流过的电流只是负载电流的一半,比半波整流小一倍,它所使用的整流器件较半波整流时多一倍。全波整流电路的整流电压脉动较小,变压器的利用率比半波整流时高很多,整流器件所能承受的反向电压较高。但是全波整流电路需要特制的变压器才能正常工作,变压器二次绕组需要-一个中心抽头,制作起来会比较麻烦。

图5 全波整流电路图
方案3:采用桥式整流电路
典型的桥式整流电路如图6所示,这种整流电路使用普通的变压器,比一般的全波整流电路多用到了两个整流二极管。因为整流二极管以四个连接成电桥形式,所以称这种整流电路为桥式整流电路。桥式整流电路使用的整流器件较一般的全波整流电路多一倍,但是其每个器件所承受的反向电压较小,在直流稳压电源的设计当中得到广泛使用。

图6 桥式整流电路图
学生分析并绘制以上3种方案的整流电路,熟练掌握EDA软件的使用,综合考虑以上3种方案的优缺点,决定采用方案三:桥式整流电路进行后续综合电路设计的整流模块。
(2).任务2:滤波电路的设计
方案1:采用电感滤波电路
电感滤波电路如图7所示,电感滤波电路是利用电感对脉动直流的反向电动势来达到滤波的作用,电感量越大,其滤波效果越好。电感滤波电路带负载能力比较好,多用于负载电流较大的场合。如果忽略电感线圈的直流电阻,负载上的直流电压与不加滤波时负载上的直流电压基本相同。电感滤波电路输出电压没有电容滤波高。在电感滤波电路中,峰值电流很小,整流管的导电角较大,输出特性比较平坦,但是由于铁心的存在,笨重、体积大,容易引起电磁干扰,电感滤波电路用只用在低电压、大电流场合。

图7 电感滤波电路
方案2:采用RC滤波电路
RC滤波电路如图8所示,它是由两个电容和一个电阻组成,又称π型RC滤波电路。这种滤波电路由于增加了一个电阻R1,使交流纹波都分担在R1上。R1和C2越大其滤波效果越好,但R1过大又会造成压降过大,减小了输出电压。在RC滤波电路中,一般R1应远小于R2。

图8 RC滤波电路图
方案3:采用LC滤波电路
LC滤波电路如图9所示,LC滤波电路是一种与RC滤波电路相对的滤波电路,此滤波电路的优点是综合了电容滤波电路纹波小和电感滤波电路带负载能力强的特性。

图9 LC滤波电路图
方案4:采用电容滤波电路
电容滤波电路如图10所示,电容滤波电路是利用电容的充放电原理达到滤波的作用。电容滤波电路简单,纹波较小,负载直流电压比较高,它适用于负载电压较高,负载变动不大的场合,使用电容滤波电路也减轻了电路设计工作。由于电感的体积和制作成本等原因,滤波电路多采用电容滤波。

图10电容滤波电路
基于以上的电路对比分析,并考虑到实验教学中尽可能多地涵盖元器件类型,因此在后续的实物产品制作种选用LC滤波电路。
(3).任务3:稳压电路的设计
稳压电路的作用是为电路提供更加稳定的直流电。整流滤波电路的输出电压和理想直流电源还有一定的差距,主要因为两方面的原因:第一,当负载电流发生变化时,由于整流滤波电路存在内阻,输出的直流电压将会随之发生变化;第二,当电网电压有波动时,整流电路的输出电压与变压器副边电压有直接的关系,因此输出直流电压也会发生变化。
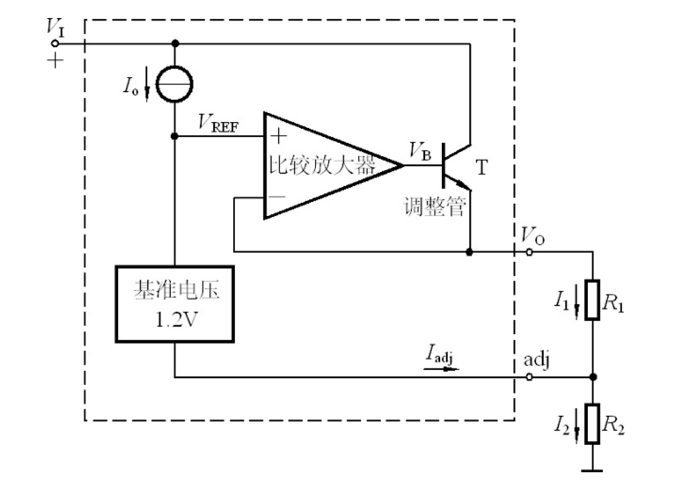
根据设计任务的要求,利用可调式三端集成稳压器LM317和LM337组装的电路可对称输出士5v的直流电压。进一步改进为组装输出连续可调的士1.2v-士7v。或者采用3524脉冲宽度调制器控制的直流稳压电路。
(4).任务4:脉冲宽度调制器和可调式三端集成稳压器
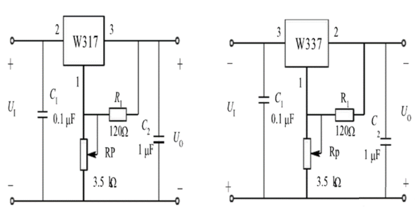
明白PWM的控制原理、应用及其实现。可调式三端集成稳压器克服了固定三端稳压器输出电压不可调的缺点,同时有继承了三端固定式集成稳压器的一些优点。可调式三端集成稳压器CW317 和CW337是一种悬浮式串联调整稳压器, 317系列集成稳压器能够输出连续可调的正电压,337系列集成稳压器能够输出连可调的负电压。它们的外形如图11所示,内部电路如图12所示,典型应用电路如图13所示。

图11 CW317和CW337外形图

图12 可调式三端集成稳压器内部原理图

图13 CW317和CW337典型应用电路
在实际的应用当中,为了使电路正常工作,一般317和337系列稳压器输出电流不小于5mA。其输入电压范围在2~40V之间,输出电压可在1.25V~37V之间调整,负载电流可达到1.5A,因为调整端的输出电流非常小且恒定,可将其忽略不计,这样输出电压可用下式(1)表示:
(1)
脉冲宽度调制稳压器外形及引脚功能如图14所示,根据其引脚功能和芯片手册进行外围电路的设计。

图14 脉冲宽度调制稳压器外形及引脚功能
实验原理及方案
首先对220v的高压进行变压,变压器的具体匝比要根据下级电路来确定。变压之后的电流仍然为交流。再通过整流电路后,变为脉冲直流。滤波电路可以消除脉冲,但是输出的直流电压仍然不够稳定。最后通过稳压电路,使得电压的稳定性大大提高。
考虑实验实施安全的因素,本实验案例中输入为220V高压的直流稳压电源采用软件仿真的方式开展,实验室实物测试采用的是输入为12V直流的脉冲宽度调制直流稳压电源。培养学生的EDA软件使用技能、装配焊接技能、仪器操作能力和数据分析能力,培养学生大国工匠精神、国家战略思维、提升爱国情怀、团队合作精神,实现对新工科综合型人才的培养。
- 系统结构
图15 稳压电源的系统结构
- 实现方案
实现过程遵循认知规律,通过分单元实现和调试、综合加联调的方式开展。首先分别实现整流、滤波、稳压等子模块,然后将各模块围绕核心芯片进行综合设计实现直流稳压电路系统,最后增加过流保护模块。在进阶实验环节学生们可大胆想象、创新设计直流稳压电源的应用案例实验,切实体会稳压电源在电子工程中的重要性。
(一)半波整流电路
图16 正负极性半波整流电路示例
(二)全波整流稳压电路
图17 正极性全波整流电路示例
(三)软件仿真测试
采用proteus仿真软件,点击菜单中的工具栏,选择合适的元件库,依次放入所需元件,仪表并连线,调整参数进行仿真。保存电路文件。
(四)仿真结果分析
(1)半波整流直流电路波形图

图18 半波整流直流电路波形图示例
(2)全波整流稳压电路波形图

图19 全波整流稳压电路波形图示例
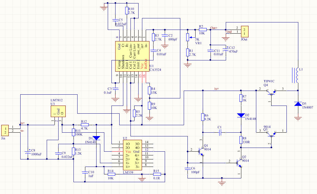
(五)综合设计:以基于脉冲宽度调制的直流稳压电源为例
图20 基于脉冲宽度调制的直流稳压电源原理图
(六)实物装配
(1)元器件的大致分类,制作电感,然后使用数字多用表和LRC数字电桥设备测量电阻、电容和电感,同时判定二极管和三极管器件完好性。
图21 脉冲宽度调制器稳压电源元件包
表 2脉冲宽度调制器稳压电源(DC-DC变换器)元件清单
| 编号 | 名称 | 规格 | 数量 | 编号 | 名称 | 规格 | 数量 |
| R1 | 碳膜电阻 | 2K7 | 1 | D1 | 1N4148 | 1 | |
| R2 | 10K | 1 | D2 | 1N4148 | 1 | ||
| R3 | 2K7 | 1 | D3 | 1N4007 | 1 | ||
| R4 | 15K | 1 | Q1 | 9014 | 1 | ||
| R5 | 2K2 | 1 | Q2 | 9014 | 1 | ||
| R6 | 8K2 | 1 | Q3 | 9014 | 1 | ||
| R7 | 1K | 1 | Q4 | TIP41C | 1 | ||
| R8 | 330Ω | 1 | U1 | CA3524 | 1 | ||
| R9 | 10K | 1 | U2 | LM339 | 1 | ||
| R10 | 2K7 | 1 | U3 | 7812 | 1 | ||
| R11 | 100K | 1 | RV1 | 5K | 1 | ||
| R12 | 4K7 | 1 | L1 | 自制 | 1 | ||
| R13 | 1K2 | 1 | U1插座 | DIP16 | 1 | ||
| R14 | 10K | 1 | U2插座 | DIP14 | 1 | ||
| R15 | 0.1Ω | 1 | 散热片 | 1 | |||
| C1 | 瓷片电容 | 待定 | M3螺钉 | 2 | |||
| C2 | 680p | 1 | M3螺母 | 2 | |||
| C3 | 0.1u | 1 | 红导线 | 10CM | 2 | ||
| C4 | 0.01u | 1 | 黑导线 | 10CM | 2 | ||
| C5 | 0.022u | 1 | PCB板 | 1 | |||
| C6 | 100p | 1 | |||||
| C9 | 0.022u | 1 | |||||
| C11 | 0.01u | 1 | |||||
| C8 | 电解电容 | 1000u | 1 | ||||
| C10 | 1u | 1 | |||||
| C12 | 470u | 1 |
(2)学生首先进行元器件识别、焊接技术训练、然后完成实物装配安装
图22 完成的实物电路板示例
(七)实物调试和数据处理
学生利用实验室提供的数字多用表、示波器、电源、LRC数字电桥等仪器设备对所完成的基于脉冲宽度调试器的直流稳压电源进行故障排除和调试,记录过程数据并进行数据分析和波形绘制,以及实验报告的撰写。


图23 学生完成故障排除、调试和数据分析过程
实验报告要求
本实验要求学生在整理、书写实验报告时需要反映以下工作:
-
实验需求分析:电路模块构成的选择、元器件的选择;
-
实现方案论证:首先进行理论推导计算、然后电路设计与参数选择、然后进行Proteas 电路图绘制和仿真分析,最后采用AD软件完成电路原理图设计和PCB设计;
-
实物加工:PCB电路板加工制作,报告中展示实际的电路板;
-
装配效果:装配和焊接质量和规范;
-
电路测试方法:采用数字多用表、示波器等设备完成故障排除和调试;
-
实验数据记录:输入端静态正反向电阻、关键引脚和测试点测试数据和波形记录,波形记录至少两个完整波形。核心波形参数标注要规范;
-
数据处理分析:可调电阻关系图的绘制,并分析该可调电阻为指数型、对数型还是线性可调电阻?分析电路效率和稳压效果评估;
-
实验结果总结:电路图绘制和仿真软件、电路装配和焊接技术的掌握、测试设备的正确使用等
考核要求与方法(限300字)
本实验采用实验过程的考核方式,层次化计分办法,基本实验内容采用扣分形式计分,提升进阶实验内容采用加分的形式计分。

图24 综合性评价体系

图25 考核内容与方式
图26 各考核点占比

图27 技能、知识、技能类考核占比
具体考核办法如下:
-
方案论证:查找资料,制定合理方案,确定具体电路,答辩方式进行,评价主体除任课教师外,加入学生的自评、互评等学生评价。(10分)
-
仿真验收:验收仿真结果是否满足指标要求。(20分)
-
实物验收:分三部分、三个重要指标结合进行。所有基本功能与指标的完成程度知否符合要求;提高部分完成情况及是否符合要求;进阶部分的指标完成程度,根据具体情况记录。考核指标包括:装配质量、焊接质量、调试结果。(30分)
-
口试环节:对实物制作及调试进行口试,根据仪器操作和回答情况记录成绩。(10分)
-
自主创新:功能构思、电路设计的创新性,自主思考与独立实践能力。(5分)
-
实验成本:是否充分利用实验室已有条件,材料与元器件选择合理性,成本核算与损耗。(5分)
-
实验数据:测试数据、测量误差分析、波形绘制。(10分)
-
实验报告:实验报告的规范性与完整性。(10分)
项目特色或创新(可空缺,限150字)
-
模式创新:采用软件仿真、万用板和实际电路板相结合搭建电子系统实验的模式,项目背景与现代电子技术紧密结合,易于激发学生的兴趣;
-
方法创新:通过层次化教学,使学生理论知识的综合应用在不同层次上得到了综合性训练;软件仿真与硬件设计相结合的方式切实加深了学生对知识的理解,锻炼了学生理论联系实际能力和动手能力;
-
形式创新:项目为递进式开放性实验,学生采用单元积木式叠加设计验证的方式,提升了实验的成功率,提高了学生的成就感,经历了仿真验证、万用板验证和实物验证多重测试环节,提升了学生工程的严谨性和规范性;项目具有一定的开放性,给予学生探索创新的空间,具有一定的趣味性。
-
**项目普及性:**项目所需要条件一般实验室均可满足,便于推广。







